课程思政从系统布局、教学设计到落地实施
——西农课程思政实战经验分享线上培训班
7位西农课程思政培训师(涵盖农、理、工、文、艺术类)、3大模块、7场落地实践分享——系统化打造课程门门有思政,教师人人讲育人
打造有“温度”的金课
价值引领不断线,教书育人结硕果
各高等院校:
组织单位
主办单位
北京华思培教育科技院
协办单位
北京新智荟文化发展有限公司
北京思博行知教育科技有限公司
联合推广
高校教师发展工作室
高校教师服务工作室
高校教师专业发展联盟
培训时间
9月26日—9月27日(两天+1晚上)
线上研修(直播学习+回看巩固+微信群互动交流)
参训对象
各高校(含高职)专业课教师;教务处及党委负责课程思政建设的相关领导、教发中心、教师工作部、各二级学院与课程思政建设相关负责人员及一线教师。
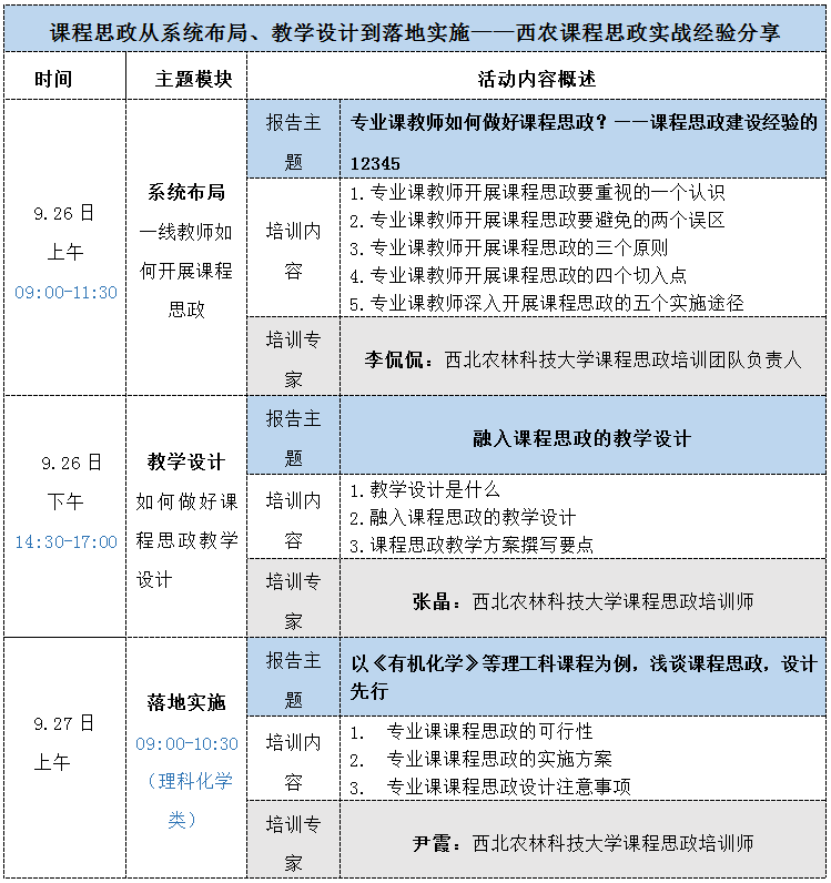
日程安排
报名须知
培训学习费用
培训费:980元/人;
学校组织5人以上:780元/人。
本次培训由北京思博行知教育科技有限公司收取相关费用,并开具正式发票!
(特殊说明:转载本推文至教师群或朋友圈的老师,个人报名减免100元)
★欢迎您转发分享★
咨询报名
本次培训负责人:李老师 13716398385(同微)
(咨询,索函,报名:快扫码加我好友)
郭老师 13716398385(微信同号)
温馨提示
1.扫描下图二维码直接支付,进群。(如人满无法添加时,请加汐兮微信,13716398385(微信同号)直接邀您进群)
2.如何学习:可直接在微信手机端观看,也可在电脑PC端观看。
手机端:关注微信公众号“高校教师专业发展联盟”,在下方菜单栏点击“课程中心”-“直播入口”或“我的已购”中,找到课程即可观看。
电脑端:课程链接发到微信上,点击链接,微信扫码登录即可观看。
3.购买须知:本课程为付费视频课程,一旦付费,无法退款,请仔细阅读详情页购买,请您理解。
4.声明:课程版权归讲师和本平台共同所有,不支持下载,可在手机端、电脑端观看。