今天你ADHD了吗?
Adhd是心理问题吗?
看了Adhd的自测表,感觉很多人都有粗心大意,面对枯燥没有耐心等症状。那么怎么界定真正的adhd呢?或者说没有“不专心”的正常人吗?
看了一圈回答,大家基本都是从自己个人的理解来回答这个问题的。
我将从精神病学和心理学的角度结合个人经验对这个问题作出具体解答。
先简要的回答一下题主的问题:
1.ADHD属于神经发育障碍,是生理问题,但是ADHD患者往往伴随很多心理障碍。(ADHD的基本科普大家可以看我这篇文章(ADHD是如何产生的?应该怎么诊断和治疗?(包括成人ADHD))
2.你也说了是自测表,它是量表,ADHD症状大多数都有,属于量的问题,而不是质的问题。
3. 如何界定ADHD:很多人网上填了个量表就说自己是ADHD了。且不说自填量是否会像看星座解说一样对号入座。
事实上,ADHD的诊断是一个非常复杂的“工程”,即使量表符合ADHD诊断,还需要有经验的医生进行病史采集、观察访谈、实验室检查和心理评估等等。
接下来,我将分两点来对题主的问题作出具体的解答:
第一点:ADHD症状不是“质”的问题,而是“量”的问题,它一定程度上代表了ADHD症状的严重程度。
这句话什么意思呢?我先不说ADHD,拿大家熟知的抑郁症举个例子。
患有抑郁症的人肯定有抑郁情绪对吧!例如:心情低落,悲伤啊!
生活中有抑郁情绪的人多不多呢?
太多了,但是你不能说一个人有抑郁情绪,他就是抑郁症。因为任何一个人一生中总有一个阶段会出现抑郁情绪。
诊断抑郁症的指标很多,其中有两个很重要的指标就是:至少持续两周以上,而且影响到了社会功能的正常发挥,例如:使生活、学习、工作等领域功能受损。(DSM-5,2013)。
同样的,ADHD症状,例如:注意力不集中、多动、冲动等问题,我们生活中很多人都有。
而且,很大可能,ADHD症状在我们人生的某一个阶段还非常明显,并且主观上也因此遭受到一定的痛苦。譬如:当我们长期受到睡眠、焦虑、抑郁困扰的时候。
所以说,很多人都会认为自己是ADHD。事实上,儿童ADHD患病率大约是3%~5%,而成年ADHD患病率才2.8%。
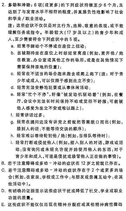
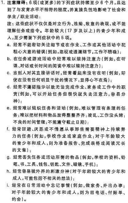
以《美国精神疾病诊断与统计手册第五版》ADHD的诊断为准,诊断ADHD的指标或者说要求有很多,我拎出其中四个非常重要的指标来说一下。
第一个指标就是时间的持续性:ADHD症状至少持续了六个月。
第二个指标就是社会功能的严重受损:例如:一个ADHD小孩由于注意力不集中,一直听不进去课,导致学习成绩严重滞后;一个成年人因为ADHD症状,工作不断犯错,导致多次被炒鱿鱼,这个就是影响了他的社会功能。
第三个指标就是ADHD症状发生、解释的“特异性”:这些症状不是发生在精神分裂症、或者其他精神障碍的病程中,也不好用其他精神障碍解释。(情感障碍、焦虑障碍、分离或人格障碍。)。
第四个指标就是诊断“量”的要求:注意力缺陷或者多动冲动条目至少符合六条症状,而且与发育水平不符,这个才能说在症状学这个维度上达到了诊断要求。(对于17及以上,则要求至少有五条符合。)
所以说,ADHD症状是ADHD诊断的必要不充分条件。
因为导致人们出现类似ADHD的症状的变量太多了,例如:很多情绪相关的精神障碍(焦虑症、抑郁症)、睡眠障碍、边缘性人格障碍等等。
由于没有具体的实例,大家估计对关于ADHD的诊断还是没有概念,我在这里分享一个去年四月份我在北京大学第六医院钱秋谨医生那里确诊ADHD的经历吧:
当时我是在114平台挂了号(非常难挂,连续挂了三天。),去医院拿了号以后,钱医生给我开了一大推检查单,有测情绪、ADHD的心理评估量表、脑电图、检查认知能力的测试等。
然后我就根据单子上的要求和项目去不同的科室一一检查完毕。
检查完了,回到钱医生所在的科室,她看了一眼单子,然后开始问诊搜集信息了,基本都是我主动讲的关于小时候,长大后与ADHD表现相关的一些回忆、经历。
有一点需要提出来,由于ADHD诊断要求12岁以前出现症状,所以成人去诊断ADHD,成长史、发育史就尤为重要。
我记得当时钱医生不断要我回忆小学时候发生的事情,而且反复跟我确认时间是小学或者更早的时候。
信息搜集的差不多了,她拿出一个测ADHD的量表,要我根据小时候的情况,当着她的面一个个填好。
到最后,她综合心理评估、实验室检查结果以及问诊搜集到的的信息给我诊断为成人ADHD。
好的,说的有点啰嗦了,我对第一点做个总结吧:
1.ADHD症状(注意力不集中、多动、冲动)基本人人都有或者说曾经有过,不能因为你有ADHD症状,就说你是ADHD,还涉及“量”的程度、社会功能受损情况、以及症状发生过程以及解释的特异性。
2. 另外,ADHD的诊断是一个非常复杂的“工程”,即使量表符合ADHD诊断,还需要有经验的医生进行病史采集、观察访谈、实验室检查和心理评估等等。
3.精神病学将ADHD定义为神经发育障碍,和其他精神障碍相比,症状缺乏特异性——例如,精神分裂就比ADHD诊断容易很多,因为精神分裂患者会出现持续的幻觉或妄想等症状。
再加上,可以辅助的的客体特征与实验室资料甚少,当今仍然是较难诊断的精神障碍之一。
第二点:ADHD患者的损伤、异常是多层面、多维度的。
多层面:
遗传层面:从分子遗传学的角度来看,与ADHD相关的基因很多。
例如:元分析(一种具有代表性结论的研究)研究结果表明:有DRD4、DRD5、DRD2等,其中ADHD多巴胺功能失调在ADHD病因中起到重要的作用。
临床上治疗ADHD的一线药物,主要也是通过拮抗多巴胺转运体实现对ADHD的治疗作用。
大脑层面:ADHD患者全脑体积(灰质、白质)减小,例如:额叶、小脑、基底节、胼胝体等等。
另外,ADHD患者大脑的各部位的活跃程度以及各个脑区的互动也存在异常。
认知层面:执行功能缺陷是ADHD患者的核心认知缺陷。
执行功能是属于大脑的某种能力,是我们能够灵活应用各种心理成分(注意力、工作记忆、抑制控制能力)来达到目标的能力,对我们的日常生活产生普遍而广泛的影响。
神经学家Murie Lezak指出,执行功能是某一个个体会不会做?如果做,应如何做,在何时做的能力。
有很多认知模型解释执行功能认知成分,例如:Oh等人(2008)认为执行功能,是指个体意识和有效控制思维与行为的一系列高级认知能力,主要包括灵活转换、抑制控制和工作记忆三种核心能力(Oh & Lewis, 2008;Mcevoy, Rogers, & Pennington, 1993);
还有研究者把执行功能分成行为激活、集中注意力、努力、情绪调节、工作记忆、执行的能力(Brown,2005)。
执行功能的分类有很多,关于“冷”执行功能的科普,请看这篇文章(心理学让你更懂ADHD——执行功能篇(1))。
多维度:
就拿我们刚才说的"冷"执行功能来:心理学中常把“冷”执行功能分为三个成分,大多数ADHD群体在工作记忆、抑制控制、认知灵活性三个维度存在不同程度的损伤。
总结下第二点:ADHD在基因层面、大脑层面以及认知能力层面和一般人存在太多的不同,远不止于我们看到的量表上面的诊断结果或者外在行为上注意力不集中、多动冲动那么简单。
好的,我的回答差不多到这里就结束了。
不知道我有没有解答到答主的问题呢?有异议的地方,欢迎大家在评论区留言讨论。
1. 书籍:《美国精神疾病诊断与统计第五版》,2013.
2. Wu J, Xiao H, Sun H, et al. Role of dopamine receptors in ADHD a systematic meta-analysis [J]Mol Neurobiol, 2012 :605-620.
3. 书籍:《注意力缺陷多动障碍》,2019.
4. Durston s, Hulhoff PH, Schnack HG, et al Magnetic resonance imaging of boys with attention-defcict/hyperactivty disorder and their unaffected siblings [J]. J Am Acad Child Adolesc Pychiatry.2004, 43 : 332-340.
5. Carmona s, Vlarrorao, BielsaA, etal. Global and regional gray matter reductions in ADHD :a voxel-based morphometric study [J]. Neurosci Lett, 2005, [30]389 : 88-93.
6. Booth JR, Burman DD, Meyer JR , et al. Larger deficits in brain networks for response inhibition than for visual selective attention in attention defici thyperactivity disorder (ADHD) [J]. J Child PsycholPsychiatry, 2005, 46 : 94-111.
7. Buckner RL, Andrews-Hanna JR, Schacter DL.The brain' s default network : anatomy, function ,and relevance to disease [J]. Ann N y Acad Sci ,2008, 1124 : 1-38.
8. Raichle ME, Snyder AZ. A default mode of brainfunction : a brief history of an evolving idea [J] .Neuroimage, 2007, 37 : 1083-1090, 1097- 1099.
9. Diamond, Adele. (2012). Activities and Programs That Improve Children’s Executive Functions. Current Directions in Psychological Science, 21(5), 335-341.