已有买家过户!满5不限购续集来了,附佛山二手交易流程!
原创
佛山楼市君
佛山楼市发布
佛山楼市发布
微信号
fslsfb1
功能介绍
及时资讯,楼市干货。我们带你读懂市场,识破套路,买到合心意、高性价比的好房子!
发表于
收录于合集
“满5年不限购新政”流出半个月
,佛山已有
无名额买家成功过户
!
同时,楼市君朋友圈也被“满5”房源刷屏,不少二手中介直接把“满5不限购”作为一大卖点。
“满5”房源的市场成交
如何?交易过程有什么不同?看楼市君探来的最新消息!
楼市君朋友圈截图
佛山满5不限购房源成交活跃
中介:已有买家完成过户
除了朋友圈刷屏,佛山“满5”房源的
线下二手成交
也活跃了不少。
近日,一桂城中介告诉楼市君,新政后线下
门店咨询
的买家逐渐增多,也有不少“满5”业主
放盘
。其中,
学区房和改善大平层房源成交最多
。
佛山五区“满5”挂牌房源套数情况
数据来源:
贝壳找房
统计日期:2022.5.10
行政区
房源(套)
禅城
1749
南海
3332
顺德
2656
三水
397
高明
293
也有一名禅城奇槎资深中介告诉楼市君,新政后其已完成1套“满5不限购”房源成交。
该客户在禅城已有
2套满5年的房产
,新政出台后,他便入手了禅城奇槎1套二手大平层单位,但需
一次性付款
,并已
完成过户
。
楼市君与中介聊天截图
此外,还有禅城中介表示,其近期也有1单“满5不限购”房源成交,
买家并无购房名额
。
该客户是外地人,在佛山无购房名额,也无法提供社保证明。满5不限购新政出台后,其就在禅城购买了1套
“满5”二手房
,目前已完成过户手续。
至于
新房方面
,有限购区项目销售向楼市君表示,满5新政后,手握
限购区2套房
的买家,若
房子满5年
,
可继续在限购区购买新房
。
但若是
外地买家
,手上房子
满5年后
,想在
限购区买第3套房
,依然需要
社保证明
或
申请人才卡。
楼市君与一手盘销售聊天截图
新政实施后房贷怎么算?
部分银行可做按揭贷款
房子可以买,那银行按揭怎么算?
关于新政下“满5年不限购”的房源按揭,
佛山大部分银行
回应:目前
暂未收到相关细则
,仍按当前贷款政策执行。
即
若买家在佛山限购区
有2套房
,再
买第3套
,银行暂时
无法做按揭
,
无关房源是否满5年,或是否还清贷款
。
但也有
农业银行佛山某支行
工作人员告诉楼市君,如果买家名下2套满五年的房产都
已结清贷款
,再买第3套就
可做按揭
。
楼市君与佛山某支行工作人员聊天截图
总体来说,目前“满5房源”的按揭,主要分成
两种
情况。
一是在限购区已有2套满5年房产的买家,若再买第3套房,按照目前大部分银行政策,买家需
一次性付款
。
二是原本无佛山购房名额的
外地买家
,在佛山限购区无房或只有1套房,新政后
可直接购买满5年二手房
,
正常按揭贷款
。
另外,近期多家银行也开始下调利率。其中,中行、工行和建行的首套房贷利率回归4字头,
汇丰
和
兴业
的首套利率最低
4.6%
。
总言之,“
满5
不限购新
政
”和首套房贷利率下调,对无购房名额,又想在佛山买房的外地人来说,
是个不错的置业机会。
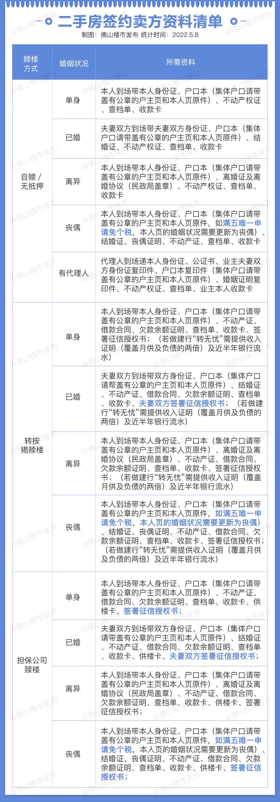
二手房交易需要什么材料?
收好这份最新流程图解
那么,“满5”房源与其他二手房交易有何不同?
楼市君咨询了相关工作人员,其表示:
“满5”房源无需提供证明
,其他手续按
正常交易流程
进行。
即买卖双方完成
查册
后,可备齐资料签合同并网签,再去房管局缴税
过户
抵押,就能拿到新证,完成物业交接。
关于二手房的
具体交易流程
和买卖方需要准备的
资料清单
,楼市君都整理好了,请一键三连收好。
关于二手房交易,你有什么想说的?欢迎评论区留言。
想了解更多佛山楼市资讯,欢迎关注【佛山楼市发布】公众号,这里有你想要知道的楼市干货,带你轻松看懂佛山楼市~
备注
【楼市】
,拉你进交流群!
原创文章,未经许可请勿转载
商务合作请联系:
ajs737
买房问答请联系:zdyy1112q
进群请联系:
fslsfb2021
获取专业资讯,进买房群,就关注我们吧!
预览时标签不可点
微信扫一扫
关注该公众号
知道了
微信扫一扫
使用小程序
取消
允许
取消
允许
:
,
。
视频
小程序
赞
,轻点两下取消赞
在看
,轻点两下取消在看