![]()
今天(5月31日),佛山新城在中欧中心举办城市推介会,落地了佛山一中、华南师范大学附属中小学等重点项目,还有11宗靓地同步曝光......
本次推介会现场,共签约2个城市品质提升项目、3个重点产业项目,共有9个楼宇载体运营方与政府组成招商联盟。同时,撬动超“双百亿”项目的落地或启动,包括超百亿的产业投资项目,近百亿的教育配套项目,36家进驻佛山新城优质企业(机构)联手点亮新城,同时22个产业载体项目、11宗优质地块项目将重磅推出。这次推介会的重磅利好,莫过于佛山新城引进华南师范大学、佛山一中...等优质教育资源。据介绍,2021年至2030年期间,乐从共规划1073亩教育用地,投入68亿元,建设8所幼儿园和10所中小学,增加3.8万个优质学位,将实现每年1所以上新学校的启用!其中,华南师范大学附属乐从小学位于银桂路以北、百顺路以西,项目用地面积约5.8981万平(约88亩),学校办学规模为72班,提供3240个优质学位。工程总投资约4.1亿元,为区、镇财政资金出资,计划2023年9月1日投入使用。![]()
本次推介会重磅推出佛山新城16个商服载体、6个工业载体、11宗优质地块。本次大会重点推介的商业载体共16个,招商面积超90万平,包括:佛山国际金融中心、保利商务中心,宗德服务中心(宗德港)、新睿广场、佛山爱琴海购物公园、鹏瑞利国际医疗健康中心、信保广场、中盈盛达金融中心、保利集成金融广场、企业家总部大厦、国际体育文化演艺中心、依云国际、佛山金海文化创意中心、前海人寿金融中心、十亩地广场、佛山东平保利广场。重点推介的工业载体共6个,分别是:佛山创智谷、东马智造城、上华智能智造产业园、广东科荟生命科技产业中心、联东U谷顺德国际企业港、广东云天生物创新产业中心。
![]()
![]()
![]()
![]()
![]()
![]()
![]()
![]()
![]()
![]()
![]()
![]()
![]()
![]()
![]()
![]()
![]()
![]()
![]()
![]()
![]()
![]()
![]()
乐从还推出11宗优质地块,共约5165亩。
新城南部,四宗稀缺商住地块集群,分别是岳步地块,荷村村改地块,小涌村改地块,大墩村改地块;
新城西部,四宗优质商住地块,包括新隆地块、平步地块等;
除商住地块外,还推出三宗工业地块,包括良教村改地块、良村村改地块、北围工业区地块。
![]()
![]()
![]()
![]()
![]()
![]()
![]()
![]()
![]()
![]()
![]()
![]()
![]()
2007年更名东平新城(佛山新城)、2012年设立中德工业服务区、2018年纳入“三龙湾”规划、2021年启用三龙湾游船等项目、2022年迎来质变......
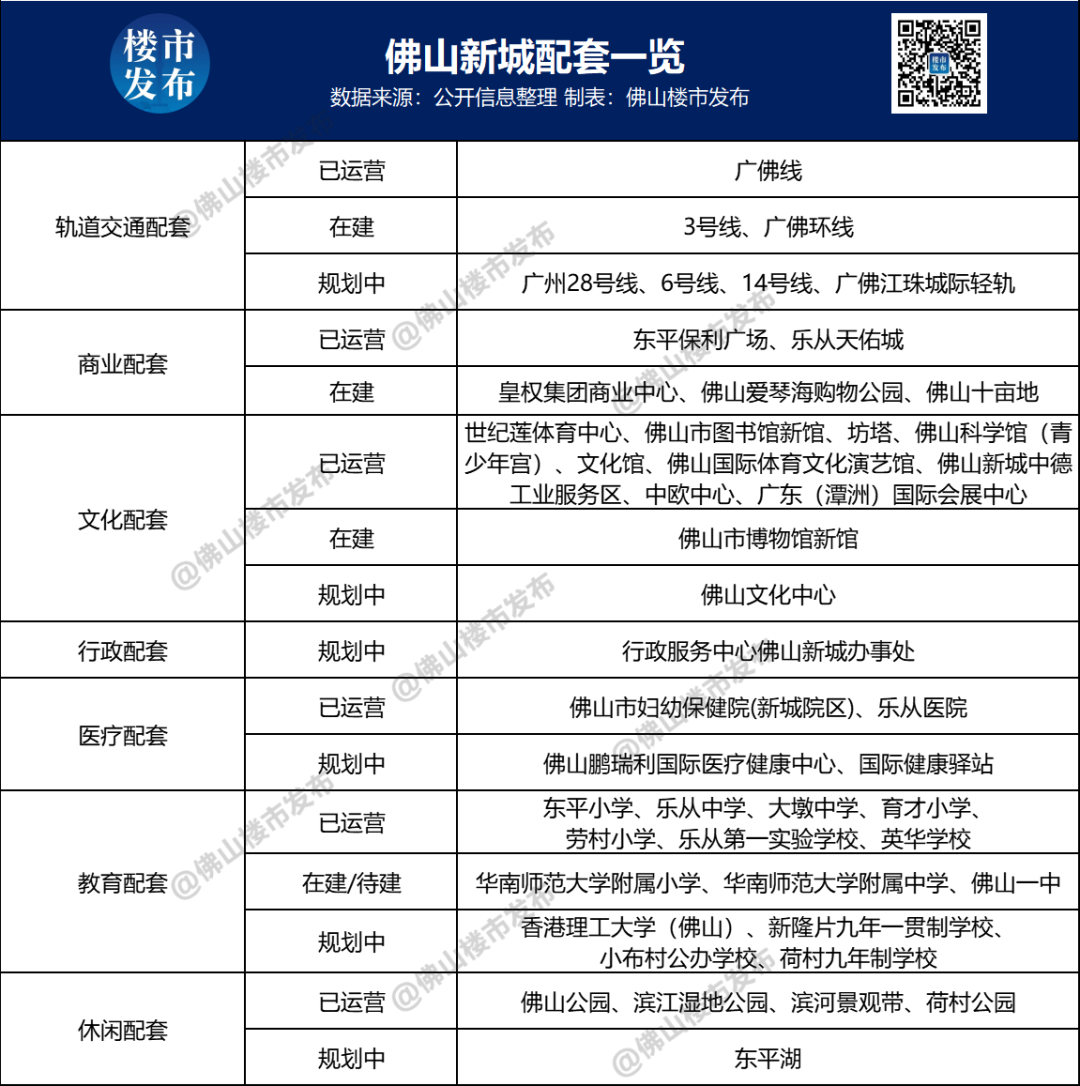
坐拥千亿配套,佛山新城不止颜值领先,还在不断被“加鸡腿”。从市政配套、居住导入到产业引进,每一步都稳扎稳打。
轨道交通方面,这里也是佛山目前地铁最密集分布点的地方之一。预计2022年底,佛山地铁3号线(首通段)将迎来试运行,从佛山新城去往禅桂核心区也更加便捷。而在楼市方面,佛山新城向来热度满满,今年迎来了10盘争霸的局面。
有能兴集团旗下的豪宅盘怡翠晋盛,主推150-185平大平层;还有主打唐风热销的建发和鸣,涵盖洋房和叠墅产品。接下来,更有首开平湖如院、华发滨江府、碧桂园世纪中心等3大新盘加盟,前两者已开放销售中心,预计6月入市。看着一天比一天更强的佛山新城,你心动吗?
快快扫码添加楼市君微信,一起加入群聊畅谈!
备注【佛山新城】,拉你进交流群![]()