记者发现,2月5日,山东省科学技术协会在官网公布了《关于2021年中国工程院院士山东省候选人拟推荐对象的公示》,山东黄金集团有限公司董事长陈玉民位列11名候选人之一。
全文4928字,阅读约需10分钟
新京报记者 许诺 彭硕 编辑 李薇佳 岳彩周
“白酒院士”之后又有“黄金院士”,近日,山东黄金集团董事长被曝出入围中国工程院增选院士名单。
记者发现,2月5日,山东省科学技术协会在官网公布了《关于2021年中国工程院院士山东省候选人拟推荐对象的公示》,山东黄金集团有限公司董事长陈玉民位列11名候选人之一。
▲陈玉民 图片来源:山东黄金集团有限公司官网
此前,事件曝光后,有网友将其与今年一同被推荐参选院士的贵州茅台酒厂总工程师王莉并列,王莉被称作“白酒院士”,陈玉民则被比作“黄金院士”,认为二者研究领域并无技术含量,并质疑贵州、山东两地院士推荐过程“举贤不避富”,有失客观公正。
2月19日下午,山东科协针对网上争议回应新京报记者称,山东科协是按中国科协的标准和要求推荐的,至于相关标准和要求可以在中国科协网站可以查阅,针对候选人名单引发争议,他们称严格按照标准推荐,没有说法可以提供。
据人民日报消息,2月18日,就茅台集团总工程师王莉入围院士候选名单一事,中国工程院有关部门负责人作出回应。其表示,目前,王莉尚处于地方科协推荐公示阶段,还不是中国工程院2021年院士增选有效候选人,中国工程院“将继续关注相关情况”。
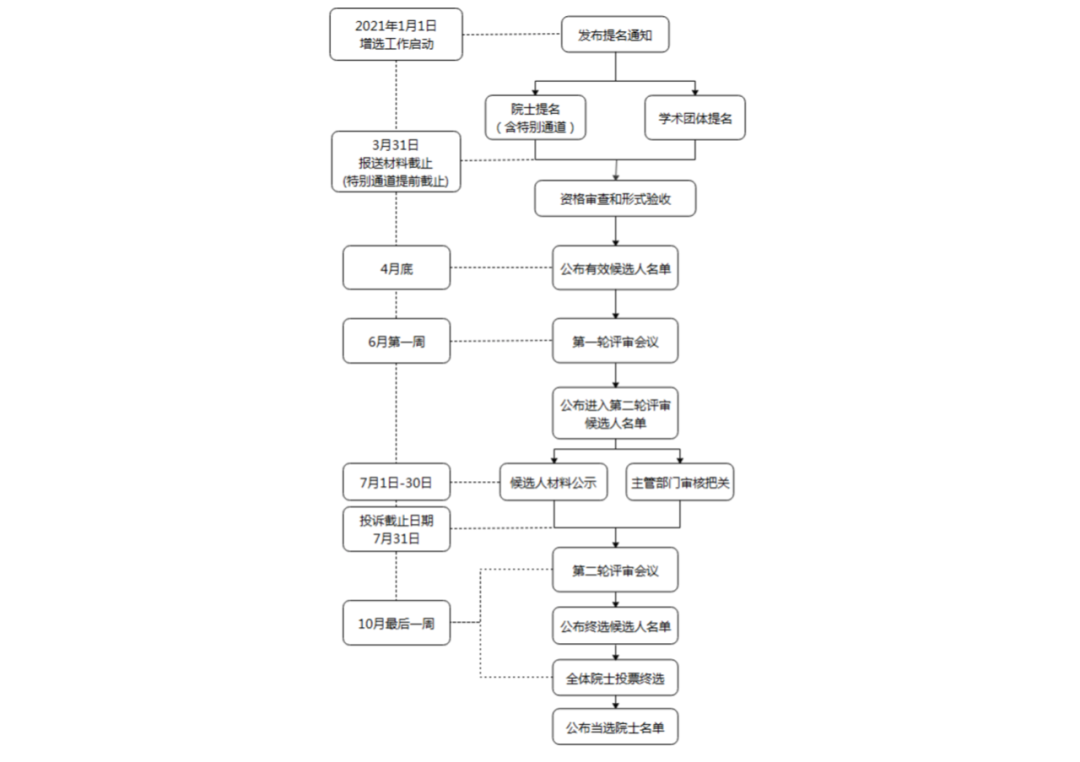
新京报记者查询中国工程院官网的院士增选流程发现,王莉的“入围”尚处于“学术团体提名”的阶段,的确尚未进入有效候选人名单。即便进入名单,也还要经过两轮评审会议和全体院士投票终选等流程的筛选,最终当选的概率也相当低。以2019年为例,当年的531位有效候选人中,只有75位最终成为中国工程院院士,当选比例仅为14%。
━━━━━
“黄金院士”引争议,
此前曾获国家科学进步二等奖
据新华社报道,中国科学院和中国工程院院士增选工作在1月1日正式启动。其中,中国科学院2021年院士增选总名额为73名,中国工程院2021年院士增选总名额为88名。
2月5日,山东省科学技术协会在官网公布了《关于2021年中国工程院院士山东省候选人拟推荐对象的公示》(简称:“《公示》”),共有11位候选人被列入推荐对象,其中包括山东黄金集团董事长、党委书记陈玉民。
事件曝光后引发广泛争议,有网友将其与此次一同参选的、由贵州科协推荐的贵州茅台酒厂总工程师王莉并列,戏称二者为分别为“白酒院士”与“黄金院士”。
根据《公示》,陈玉民1961年5月生,安徽六安人,现任山东黄金集团有限公司党委书记、董事长,兼任山东省政协经济委员会副主任。其成功带领山东黄金集团成为全国最大的黄金生产企业,跻身全球黄金公司第10位,一度跃居有色金属行业上市市值最大企业,获评“中国工业大奖”。
科研领域上,陈玉民曾以第一位完成人获得国家科技进步二等奖1项、山东省科技进步一等奖3项、中国黄金协会科学技术特等奖1项等,在《中国矿业》等核心期刊上发表多篇论文。
上述学术成就中最具含金量的当属国家科技进步二等奖。贝壳财经记者查阅科技部官网注意到,2012年,陈玉民、李夕兵、刘钦、张炳南等10人作为主要完成人研发的《海底大型金属矿床高效开采与安全保障关键技术》获得了当年的国家科学技术进步二等奖奖项,申报单位为中国黄金协会。
企查查信息显示,山东黄金集团有限公司是一家国有控股企业,山东省国资委、山东国惠投资有限公司、山东社会保障基金理事会分别持股70%、20%、10%股份。集团旗下拥有一家上市公司山东黄金(代码:600547)。
山东黄金过往公告显示,陈玉民博士学历,高级工程师职称,曾任招远金矿计划处处长,招远金矿副总工程师兼计划处处长,1996 年 3 月任玲珑金矿副矿长兼总工程师, 1998 年 11 月被山东省人事厅确认为高级工程师,2000 年 7 月任总工程师兼生产计划部部长。2008年5月-2015年2月,陈玉民任山东黄金董事长,其现为山东黄金集团董事长兼任党委书记。
贝壳财经记者注意到,在推荐候选人名单介绍中,相比于科研专家身份,陈玉民的企业家身份被更大篇幅介绍。
介绍中写道:“他(陈玉民)长期致力于矿业技术研发和矿业企业管理,凭借丰富的管理经验、卓越的战略决策能力与资源整合能力,成功带领山东黄金集团成为全国最大的黄金生产企业,跻身全球黄金公司第10位,一度跃居有色金属行业上市市值最大企业,获评“中国工业大奖”。他先后获得个人荣誉及奖项50余项,被评为第十一届“袁宝华企业管理金奖”“全国优秀企业家”“中国上市公司最受尊敬企业家”“中国上市公司最具战略眼光董事长”“中国上市公司(20年)杰出经济人物”“山东省优秀企业家”“山东省劳动模范”等荣誉。他以第一位完成人获得国家科技进步二等奖1项、山东省科技进步一等奖3项、中国黄金协会科学技术特等奖1项等,在《中国矿业》等核心期刊上发表多篇论文。”
记者注意到,山东黄金此前曾号称“黄金第一股”,但其近年发展出现掉队,市值也被行业另一巨头紫金矿业赶超。
2月19日,山东黄金同比上涨1.31%,报22.39元/股,对应市值930亿元。同日里,紫金矿业报收13.64元/股,对应市值3362亿元。山东黄金的市场估值已不及紫金矿业1/3。
估值掉队主要与业绩有关。2020年前三季度,山东黄金实现营业收入536.1亿元,同比减少17.37%;实现归母净利润18.3亿元,同比增长94.62%。同一报告期内,紫金矿业实现营业收入1304.3亿元,同比增长28.34%,归母净利润45.7亿元,同比增长52.12%。
━━━━━
山东另一家企业高管同被推荐
山东科协回应
记者注意到,除陈玉民外,山东科协推荐的工程院院士增补候选人中,还有一位企业家也在名单之内。
名单中,尹学军,男,1962年10月生,山东潍坊人,现任隔而固(青岛)振动控制有限公司董事总经理,研究员级高工,其与陈玉民一道同样作为11名推选人之一。
记者注意到,隔而固(青岛)振动控制有限公司于2004年6月成立,注册资本1200万欧元,德国企业隔而固控股有限公司持有90%股份,是其控股股东。尹学军通过旗下青岛科而泰控股有限公司控制剩余10%股份,其合计持有隔而固青岛6%股权。
两位企业家为何一同被推荐,山东科协推荐院士的过程和标准是啥?山东科协官网上仅一句话介绍了相关过程:按照《中国科协办公厅关于组织推选2021年中国科学院和中国工程院院士候选人的通知》要求,经山东省科协推选2021年中国工程院院士候选人专家委员会评审,共评选出11名拟向中国科协推选的中国工程院院士候选人人选……
━━━━━
“白酒院士”远未成真
入围仅在贵州省科协层面
中国工程院相关负责人在回应中指出,根据院士增选工作相关规定,中国科协提名是院士候选人产生渠道之一,具体程序是经地方科协推荐、中国科协组织遴选、报经中国工程院主席团审议通过后方可成为有效候选人。
而中国科协则指出,此事目前还处在贵州省科协的公示阶段,待公示结束后,贵州省科协还会根据反馈的情况组织专家进一步审核。审核结束后,才会通过相关渠道报送至中国科协。
上述两个机构的回应总结起来就一句话:流程还没走到我这里,“与我无瓜”。
而在茅台集团2月17日发布的微信公众号文章中,开篇也提到是“多个推荐单位公布了2021年两院院士候选人拟推荐名单”。只是,集团总工程师、首席质量官王莉入围的这个“中国工程院增选院士名单”,并非普通人认知中的正式候选人名单。
而贵州省推选中国工程院院士候选人领导小组办公室通过贵州省科协官网发布《关于贵州省推荐2021年中国工程院院士有关情况的通报》表示,贵州省2021年中国工程院院士候选人拟推荐的4名人选均符合申报资格条件,近日正在公示,有任何意见和建议,都可“直接向我们反映”,同时“也将按照有关规定认真研究,精心完善推选工作”。
截至发稿,茅台方面对王莉入围院士增选推荐公示一事尚未进行官方回应。在茅台集团官网上的“领导简介”栏目里,王莉位列9位公司领导的最后一位,职务是总工程师。
公开资料显示,王莉为1972年生人,1994年毕业于西北轻工业学院(现陕西科技大学)食品专业,现为茅台集团总工程师、首席质量官,研究员,研究方向为发酵与轻工生物技术。
集团官网介绍,王莉主持并参与了多项重要科研项目,获得了多项国家级、行业和贵州省级奖项,享受国务院特殊津贴,并有“中国酒业大师”“首席白酒品酒师”“中国评酒大师”等称号。
━━━━━
工程院院士不仅是荣誉称号
每两年增选一次,历时长达10个月
对于王莉的学术和工程能力,普通大众并不能客观评判。此事之所以造成舆论热议,一是“院士”这样代表最高科学工程成就的身份与“白酒”的行业形象存在较大反差,二是股价、市值屡创新高的茅台,在贵州当地的影响力不言而喻,王莉的入选,究竟是因为自身的成就还是因为茅台的影响力,也成为舆论关注的焦点。
事实上,早在2月9日,贵州省科协就在其官网上发布《关于2021年中国工程院院士贵州省候选人拟推荐对象的公示》,显示王莉和另外三位候选人入围。而直到2月17日,茅台集团官方微信公众号“贵州茅台”宣布这个“喜讯”之时,该消息才引起社会的广泛关注。
“能够入选两院院士,这是一项崇高的荣誉,也是对他们过去为科学事业做出的卓越贡献的高度认可。”在上述微信公众号文章中,撰文者难掩喜悦之情,但是“院士”的身份,事实上并不只是“荣誉”。作为中国工程技术界“最高荣誉性、咨询性学术机构”,中国工程院属于国务院直属事业单位,其职能包括“对国家重要工程科学技术问题组织开展战略性研究、提供决策咨询”“促进全国工程科学技术界的团结与合作”“组织开展工程科学技术领域的学术交流与合作”等。
而成为院士,也需要经过相当严格的标准和复杂的程序。根据2020年12月10日中国工程院主席团会议审议通过的《中国工程院院士增选工作实施办法》,可被提名为院士候选人需要“在工程科学技术方面作出重大的、创造性的成就和贡献”。《实施办法》对这句话的进一步解释是,候选人在某工程科技领域要有重大发明创造和取得重要研究成果,并有显著应用成效;或在重大工程设计、研制、建造、运行、管理及工程技术应用中,创造性地解决关键科学技术问题,作出重大贡献;或为重要工程科技领域的奠基者和开拓者等。
━━━━━
中国科协负责学术团体提名
今年增选院士不超过88位
中国工程院官网显示,该院目前共有院士900人,其中年龄在80岁以上的“资深院士”438人,外籍院士91人,9个学部各有多则129人、少则60人的院士规模。院士增选每两年(奇数年)进行一次,每次增选总名额及其分配,由主席团研究决定。2021年的增选,将选出不超过88位新院士。
院士的增选过程,从当年的1月,一直要持续到10月,过程不可谓不复杂,更加凸显了这一身份的严肃性。提名候选人的渠道则分为两种:院士提名和学术团体提名。根据规定,候选人可单独通过院士或有关学术团体提名,也可以同时通过以上两种渠道提名,提名不受理个人申请。
院士提名方面,每次增选每位院士至多可提名3位候选人。院士要对提名行为负责。候选人获得3位院士的提名方为有效,且仅能接受3位院士的提名,其中本学部院士应不少于2位。年龄超过65周岁的候选人,获得6位院士的提名方为有效,且仅能接受6位院士的提名,其中本学部院士应不少于4位。
而在学术团体提名方面则由中国工程院委托中国科协组织。其中中国科协所属的有关全国学会负责推荐本学科(专业)领域的候选人,各省、自治区、直辖市和新疆生产建设兵团科协负责推荐所属行政区域的候选人,中国科协组织对以上两种方式推荐的候选人进行提名。中国工程院根据每次院士增选的名额,对中国科协报送候选人的名额作出规定,并在当年增选通知中明确。
王莉此次获得公示的入围,即属于上述“学术团体”提名中的省级科协推荐所属行政区域的候选人。2021年的增选中,中国工程院规定,中国科协报送候选人的总名额不超过166名。王莉能否入围这个166人名单,目前还是个问题。
即便能够进入中国科协报送的候选人名单,也不意味着王莉将成为今年院士增选的正式候选人,等待她的,还将有持续多个月的多轮评审。从前期舆论讨论的情况来看,王莉的后续评审,也将受到外界的高度关注。
值班编辑 康嘻嘻
点击下图进入"全国新型冠状病毒感染肺炎实时地图"
本文部分首发自新京报公号“新京报贝壳财经”
未经新京报书面授权不得转载使用
欢迎朋友圈分享