请点击上方蓝色字体“邹生书数学”,订阅本微信公众号;请点击右上角的“…”,发送给朋友或分享到朋友圈。
公众号“邹生书数学”创建于2018年8月28日。
开号宗旨:为热爱学习和研究的高中数学教师和教研员搭建学习交流平台,提升教学能力,促进专业发展。本公众号致力传播数学文化,发表教研成果,交流教学经验,探讨数学问题,展示解题方法,分享教学资源,为服务高中教学作贡献。
邹生书,男,1962年12月出生,本科学历,理学士学位,中学数学高级教师,黄石市高中数学骨干教师。主要从事高中数学教学、高中数学解题研究和探究性学习等。从2007年8月到2018年8月,在《数学通讯》《数学通报》《数学教学》《中学数学》《中学数学教学》等,二十多种学术期刊上发表解题和探究性学习文章300余篇。
公众号“邹生书数学”诚请高中数学教师、教研员和热爱数学的朋友不吝赐稿。来稿请注明真实姓名、工作单位和联系方式,一般只接受word文档格式的电子稿件,文稿请认真审查,防止错漏,确保无误,文责自负。
投稿邮箱:zoushengshu@163.com;
商务联系:13297228197。
子集最小元素之和问题的解法及变式
湖北省阳新县高级中学 邹生书
文章发表于《数学通讯》上半月2018年第3期
一、原题再现
这是2017年秋季湖北省重点高中联考协作体期中考试高三数学理科第16题,是最后一道填空题,本题以集合为背景设问新颖小巧灵活,在知识层面上主要考查集合概念、计数原理、等差数列求和等,重点考查阅读理解能力以及分析问题和解决问题的能力。
二、问题解决
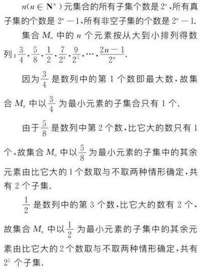
解 :用乘法计数原理我们不难证明子集个数有如下结论:
【评注】在变式的三个问题中,第1个问题最后转化为等差数列求和,后面两个问题都用数列的错位相减法求和。上面的考题与变式以集合为背景命题,集合概念搭台,计数原理序幕,数列求和唱戏,在考查知识的同时重点考查分析问题和解决问题的能力及创新意识。
肖本军航拍:阳新县高级中学
长按或扫描二维码关注本公众号!
公众号《邹生书数学》
最受读者欢迎的一百零一篇文章链接
(20191018——20200424)
0.李鸿昌——函数f(x)=2sinx+sin2x最小值的多解与变式探究
2.老唐说题——导数压轴题之同构式的三“生”三“释”+8个典型试题教你学同构
5.李鸿昌——绕开洛必达,回归导数概念,求解“0/0”端点效应高考压轴题
6.圆锥曲线极点与极线的性质及其在解答高考题中的应用文章三篇
10.袁方、洪一平、邹生书——运用“等积线”求解一类条件最值问题
17.洪一平、邹生书——三角形面积最大值问题的两个新解法与几何背景
18.深度好文|用通性、通法解导数压轴题——全国理数一卷近三年导数题研究及2020年导数题预测
20.洛必塔法则 零点定理取点 函数凹凸性 三种法解一道“端点效应”难题
21.阳友雄:拉格朗日中值定理及其应用——不等式证明的又一大利器!!!
25.九市联盟2020届数学理科核心模拟卷三份及参考答案与评分细则
27.高考数学冲刺专题——解析几何(正高级,特级教师夏远景)
28.巧用“等和线”解决平面向量问题,怎一个“妙”字了得!!!
29.解答高考选择题的八大策略——教你如何灵活、高效、精准拿分!!!
37.直线恒过定点存在性探索题的几个新解法(包含二级结论秒杀法)
49.曾蓉——轨迹法处理一类解三角形最值问题之一 阿波罗尼斯圆
69.曹凤山:讲好数字背后的故事 — —解题教学的一项基本功
70.曹凤山:年年考向量 岁岁数与形 ———浙江省自主命题以来向量试题特点评析
71.王信元——台湾高雄中学一道小巧玲珑的圆锥曲线试题及解答
74.万尔遐、汪跃中——探讨高考数学命题人如何编定概率统计的试题
84.魏立国——不等式e^x ≥ x+1和+ln(x+1)≤X的应用
85.一道取值范围试题的七个解法四个结果!谁对谁错?问题出在哪?
86.【美不胜收】求解动点轨迹方程的的七种解法------全方位,无死角!!!
88.洪一平、 杨飞、邹生书——解答一道以椭圆为载体的轨迹方程与面积最值征解难题
92.柴淑兰——关于“高中数学必修1第一章”难点处理策略(续完)
93.柴淑兰——关于“高中数学必修1第一章”难点处理策略(待续)