请点击上方蓝色字体“邹生书数学”,订阅本微信公众号;请点击右上角的“…”,发送给朋友或分享到朋友圈。
公众号“邹生书数学”创建于2018年8月28日。
开号宗旨:为热爱学习和研究的高中数学教师和教研员搭建学习交流平台,提升教学能力,促进专业发展。本公众号致力传播数学文化,发表教研成果,交流教学经验,探讨数学问题,展示解题方法,分享教学资源,为服务高中教学作贡献。
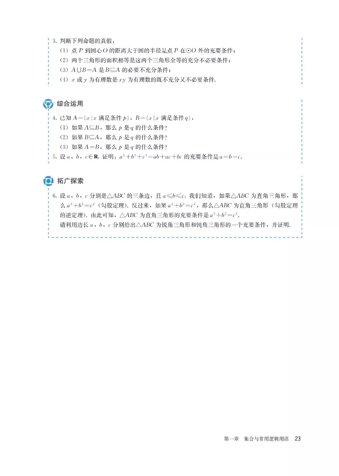
邹生书,男,1962年12月出生,本科学历,理学士学位,中学数学高级教师,黄石市高中数学骨干教师。主要从事高中数学教学、高中数学解题研究和探究性学习等。从2007年8月到2018年8月,在《数学通讯》《数学通报》《数学教学》《中学数学》《中学数学教学》等,二十多种学术期刊上发表解题和探究性学习文章300余篇。
公众号“邹生书数学”诚请高中数学教师、教研员和热爱数学的朋友不吝赐稿。来稿请注明真实姓名、工作单位和联系方式,一般只接受word文档格式的电子稿件,文稿请认真审查,防止错漏,确保无误,文责自负。
投稿邮箱:zoushengshu@163.com;
商务联系:13297228197。
资料
目录展示
第一章
集合与常用逻辑用语
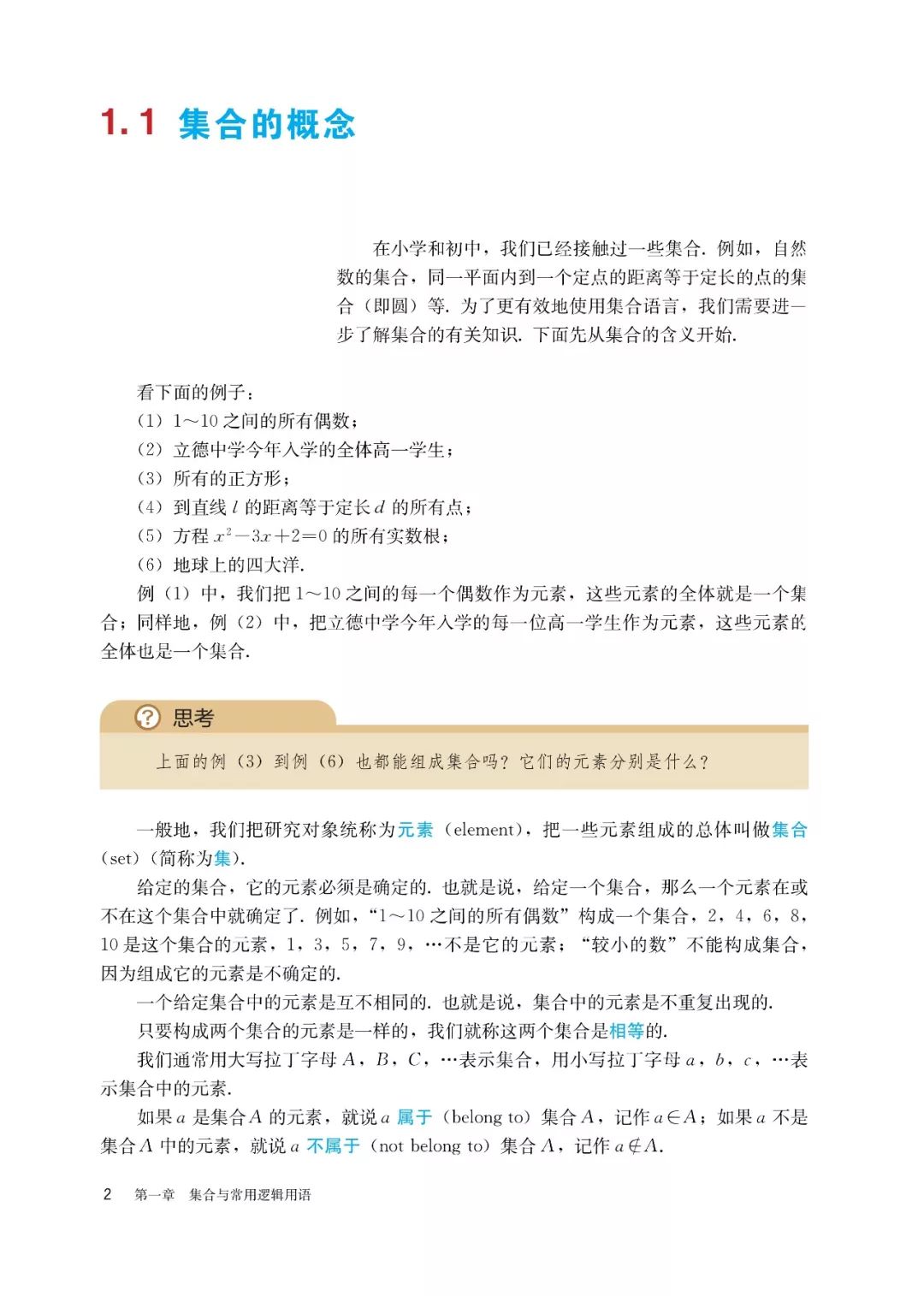
1.1 集合的概念.................................2
1.2 集合间的基本关系........................7
1.3 集合的基本运算...........................10
阅读与思考 集合中元素的个数........15
1.4 充分条件与必要条件.....................17
阅读与思考 集合命题与充分条件、
必要条件..24
1.5 全称量词与存在量词...................26
小结.................................................33
复习参考题1......................................34
第二章
一元二次函数、方程和不等式
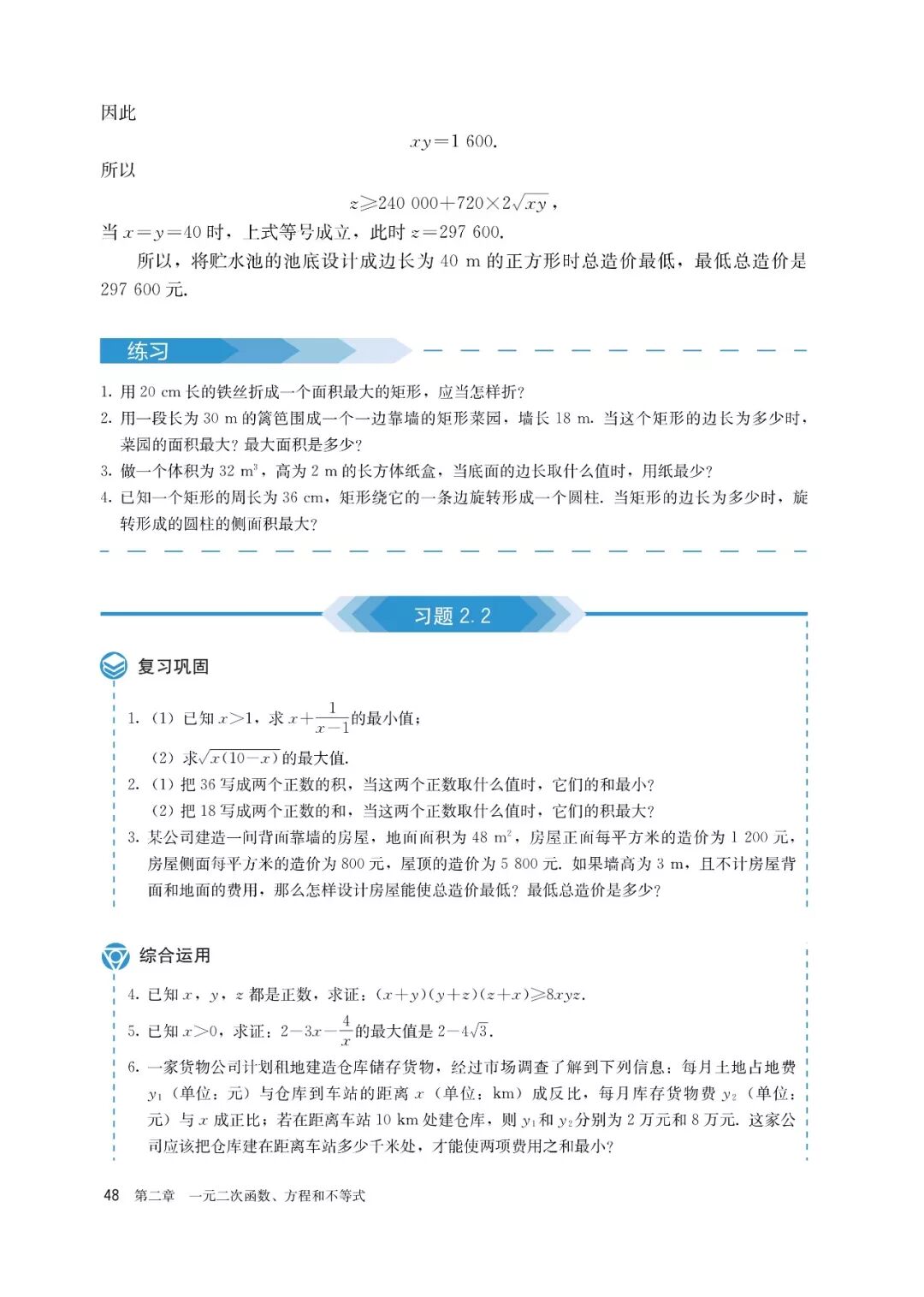
2.1等式性质与不等式性质 …………………37
2.2基本不等式 …………………………………44
2.3 二次函数与一元二次方程、不等式 50
小结……………………………………………...56
复习参考题2………………………………….57
第三章
函数的概念与性质
3.1 函数的概念及其表示 …………………….60
阅读与思考 函数概念的发展历程 ……75
3.2 函数的基本性质 …………………………...76
信息技术应用 用计算机绘制函数图象87
3.3 幂函数 ……………………………………....89
探究与发现 探究函数y=x+1/x
的图象与性质......................................92
3.4 函数的应用(一)………………………….93
文献阅读与数学写作 函数的形成与发展97
小结………………………………………………..99
复习参考题3.. …………………………………100
第四章
指数函数与对数函数
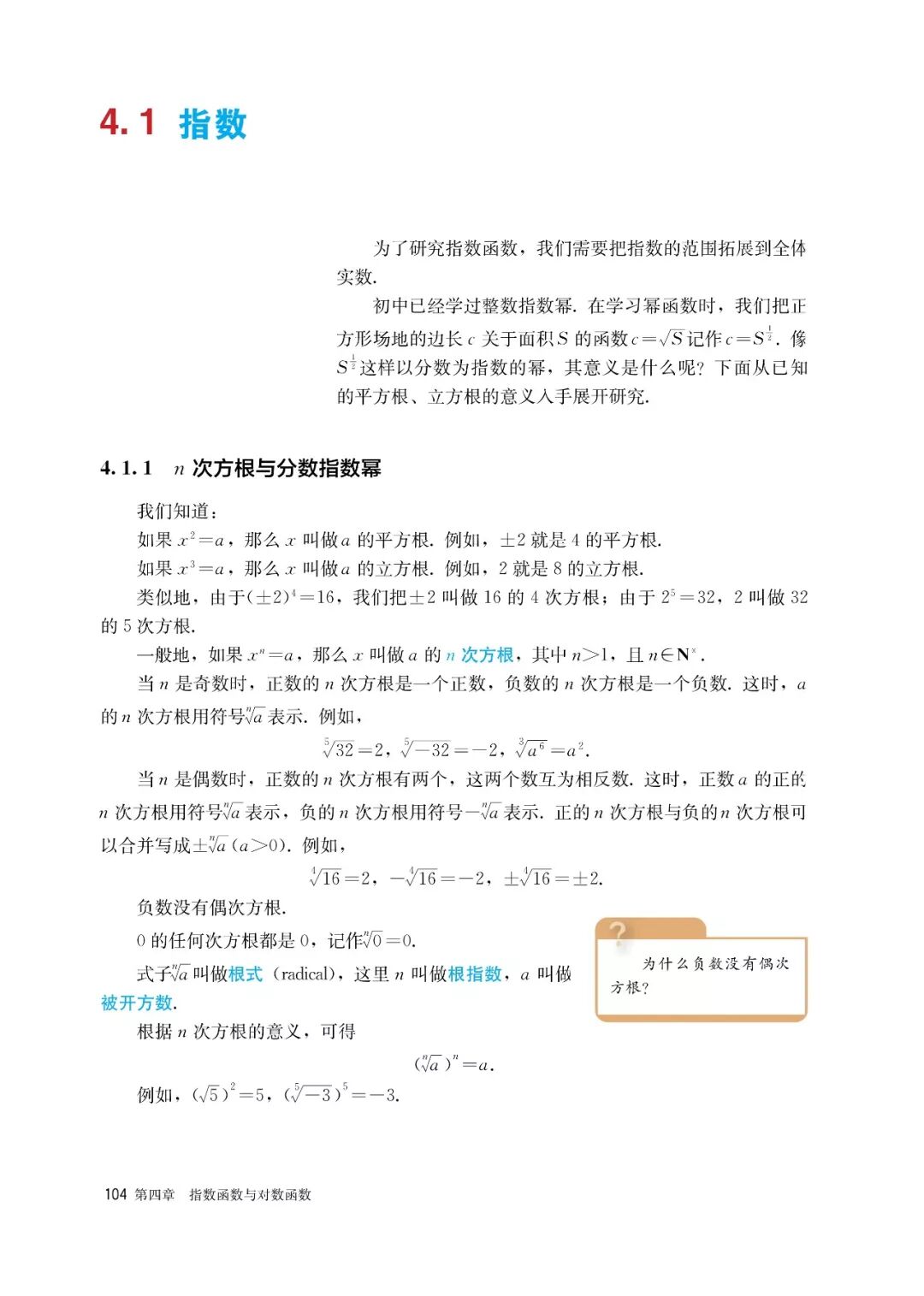
4.1 指数………………………………………104
4.2 指数函数…………………………………111
阅读与思考 放射性物质的衰减…..115
信息技术应用 探究指数函数的性质120
4.3 对数……………………………………….122
阅读与思考对数的发明………………128
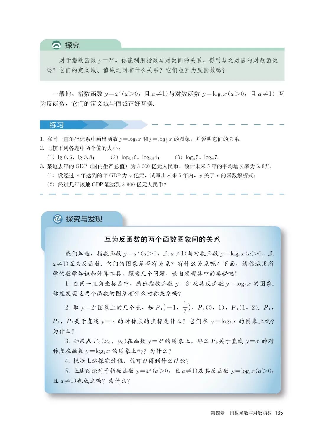
4.4对数函数………………………………..…130
探究与发现
互为反函数的两个函数
图象间的关系.................................135
4.5 函数的应用(二)…………………………142
阅读与思考 中外历史上的方程求解147
文献阅读与数学写作
对数概念的形成与发展 ……............157
小结 ……………………………………………...158
复习参考题4 …………………………………..159
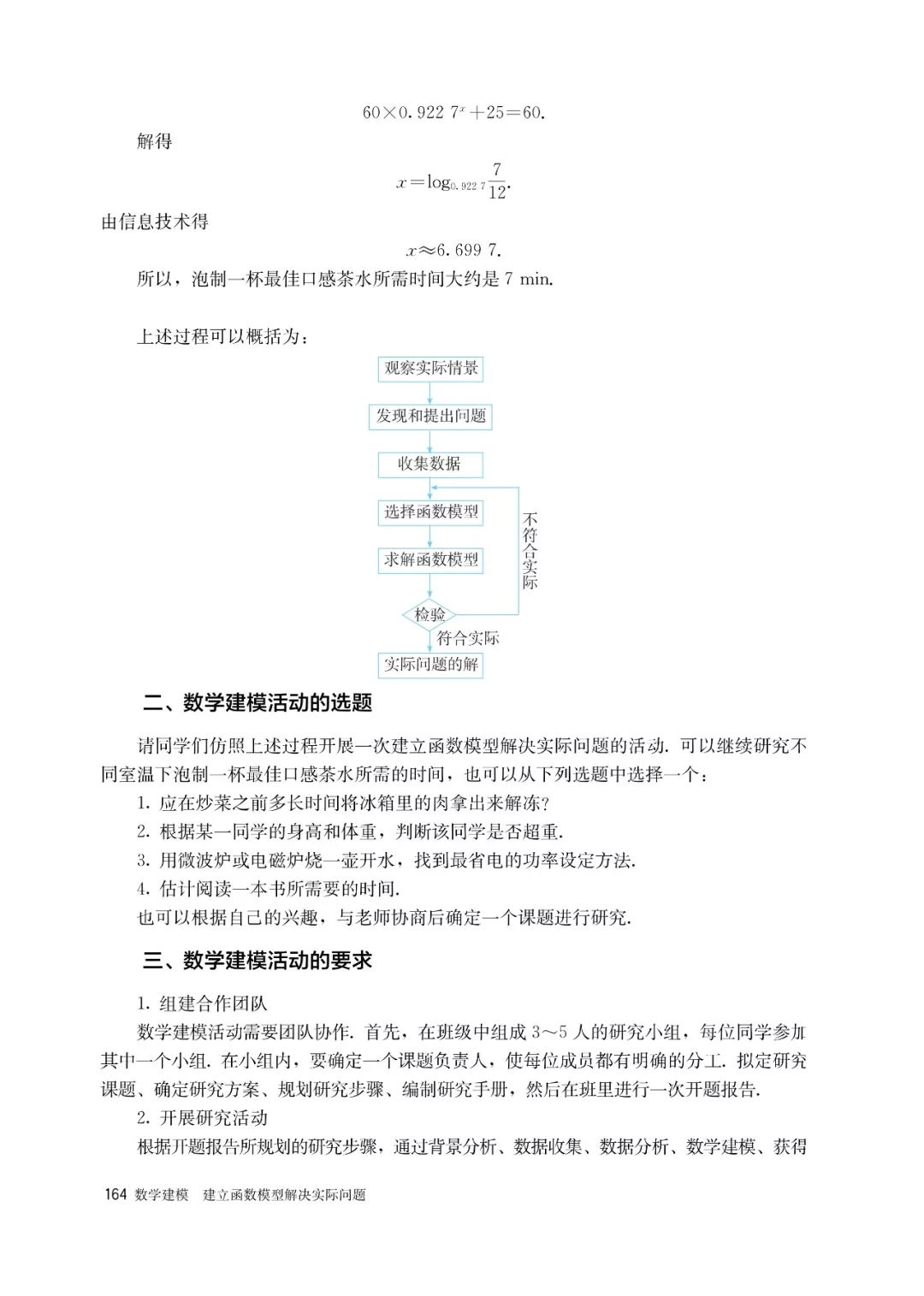
数学建模 建立函数模型解决实际问题…162
第五章
三角函数
5.1 任意角和弧度制……………………..168
5.2 三角函数的概念……………………...177
阅读与思考 三角学与天文学…………186
5.3 诱导公式……………………………….188
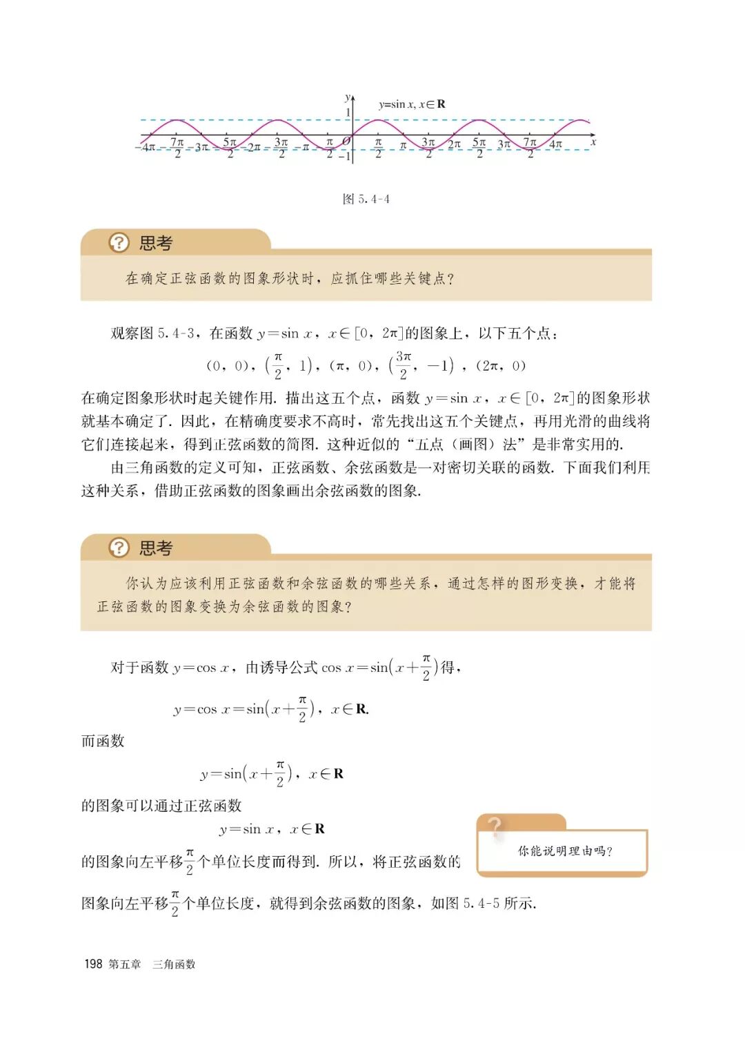
5.4 三角函数的图象与性质……………….196
探究与发现 函数y=Asin(ωx+φ)及
函数y=Acos(ωx+φ)的周期……....203
探究与发现 利用单位圆的性质
研究正弦函数、余弦函数的性质…..208
5.5 三角恒等变换………………………….....215
信息技术应用 利用信息技术制作
三角函数表.....................................224
5.6 函数y=Asin(ωx+φ)………………….231
5.7 三角函数的应用…………………………242
阅读与思考 振幅、周期、频率、相位…250
小结 …………………………………………..251
复习参考题5. ……………………………….253
部分中英文词汇索引………………………258
声明:课本资源来源于网络,如有侵权,请联系我们删除。
转自:品数学
长按或扫描二维码关注本公众号!
投稿邮箱:zoushengshu@163.com;
商务联系:13297228197。