请点击上方蓝色字体“邹生书数学”,订阅本微信公众号;请点击右上角的“…”,发送给朋友或分享到朋友圈。
公众号“邹生书数学”创建于2018年8月28日。
开号宗旨:为热爱学习和研究的高中数学教师和教研员搭建学习交流平台,提升教学能力,促进专业发展。本公众号致力传播数学文化,发表教研成果,交流教学经验,探讨数学问题,展示解题方法,分享教学资源,为服务高中教学作贡献。
邹生书,男,1962年12月出生,本科学历,理学士学位,中学数学高级教师,黄石市高中数学骨干教师。主要从事高中数学教学、高中数学解题研究和探究性学习等。从2007年8月到2018年8月,在《数学通讯》《数学通报》《数学教学》《中学数学》《中学数学教学》等,二十多种学术期刊上发表解题和探究性学习文章300余篇。
公众号“邹生书数学”诚请高中数学教师、教研员和热爱数学的朋友不吝赐稿。来稿请注明真实姓名、工作单位和联系方式,一般只接受word文档格式的电子稿件,文稿请认真审查,防止错漏,确保无误,文责自负。
投稿邮箱:zoushengshu@163.com;
商务联系:13297228197。
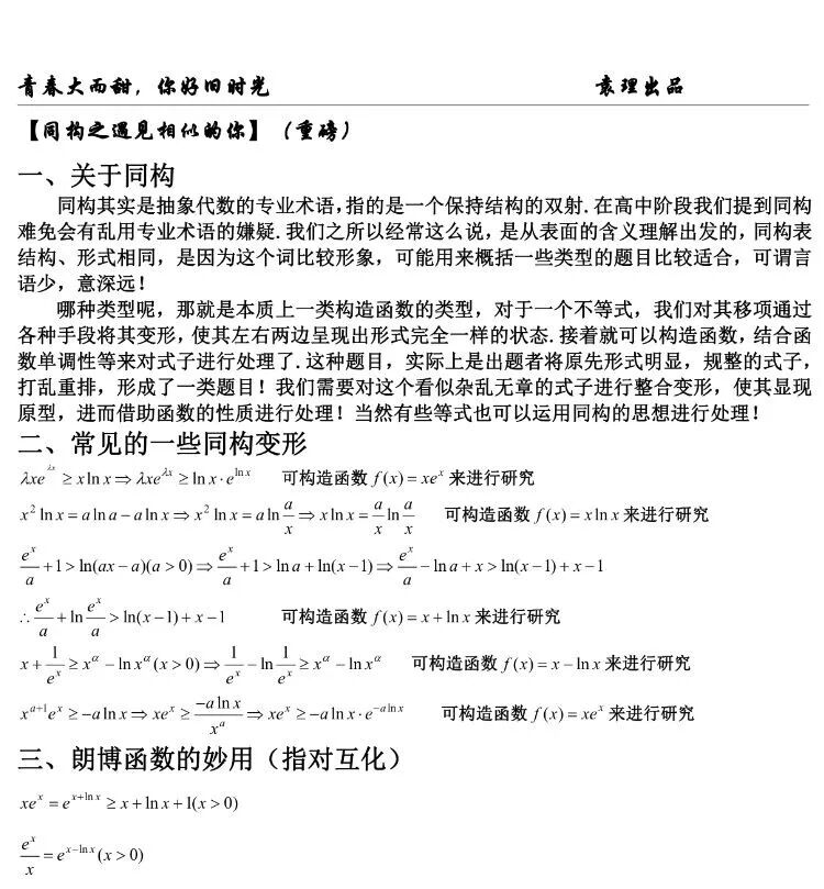
资料来源公众号:万数归宗,作者:袁理
公众号邹生书数学
2020年9月至2020年12月
最受读者欢迎的数学解题文章链接
48.柴淑兰、王丽敏——抓好“概念、方程和几何性质”解决椭圆常规问题
46.越做越起劲的100道高中数学函数压轴题, 你敢来试试吗?
45.庞景生——2012年广东高考理科数列第19题的深度思考
36.彭光焰——向量数量积不等式|a|∧2|b|∧2≥(a•b)∧2的解题探究
31.黄贤锋:一道三角函数题的多解探究
26.彭光焰:从“路径依赖”到“另辟蹊径” ———从几道三角题的解法谈起
25.彭光焰:全面理解 多方转化——一道分式函数最值问题的多角度审视
24.曹凤山:基于核心素养提升的高考数学备考策略——以函数与导数内容为例
11.赵志岗——深度解析2020年全国1卷理数第21题的命题方式与背景
9.甘大旺——2019 年浙江大学一道开平方自招题的 4 种解法
长按或扫描二维码关注本公众号!
投稿邮箱:zoushengshu@163.com;
商务联系:13297228197。
公众号《邹生书数学》
最受读者欢迎的柒拾篇解题文章链接
(20191018——20200618)
2.“端点效应”模考压轴题的三种解法——分类讨论 洛必塔 导数定义(修正版)
4.刘锐——六构函数解答一道“指对混合”方程参数取值范围难题
6.李鸿昌——函数f(x)=2sinx+sin2x最小值的多解与变式探究
7.老唐说题——导数压轴题之同构式的三“生”三“释”+8个典型试题教你学同构
10.李鸿昌——绕开洛必达,回归导数概念,求解“0/0”端点效应高考压轴题
13.袁方、洪一平、邹生书——运用“等积线”求解一类条件最值问题
18.深度好文|用通性、通法解导数压轴题——全国理数一卷近三年导数题研究及2020年导数题预测
20.洛必塔法则 零点定理取点 函数凹凸性 三种法解一道“端点效应”难题
21.阳友雄:拉格朗日中值定理及其应用——不等式证明的又一大利器!!!
24.九市联盟2020届数学理科核心模拟卷三份及参考答案与评分细则
26.高考数学冲刺专题——解析几何(正高级,特级教师夏远景)
27.巧用“等和线”解决平面向量问题,怎一个“妙”字了得!!!
28.解答高考选择题的八大策略——教你如何灵活、高效、精准拿分!!!
43.曾蓉——轨迹法处理一类解三角形最值问题之一 阿波罗尼斯圆
53.曹凤山:年年考向量 岁岁数与形 ———浙江省自主命题以来向量试题特点评析
55.万尔遐、汪跃中——探讨高考数学命题人如何编定概率统计的试题
62.魏立国——不等式e^x ≥ x+1和+ln(x+1)≤X的应用
63.一道取值范围试题的七个解法四个结果!谁对谁错?问题出在哪?
64.【美不胜收】求解动点轨迹方程的的七种解法------全方位,无死角!!!
长按或扫描二维码关注本公众号!
投稿邮箱:zoushengshu@163.com;
商务联系:13297228197。