9月7日至发稿前,海珠区发布通报,公布9月8日至9月9日18条街道核酸采样点,解除部分区域临时管控措施。详情如下:
海珠区公布9月8日至9月9日18条街道核酸采样点,请大家根据时间有序、错峰前往就近的采样点进行采样。各街道核酸采样点设置将根据疫情防控需要动态调整,具体情况以各采样点现场信息公布为准。
海珠区绿码采样点汇总表(日场)
(上下滑动查阅)
海珠区绿码采样点汇总表(夜场)
(上下滑动查阅)
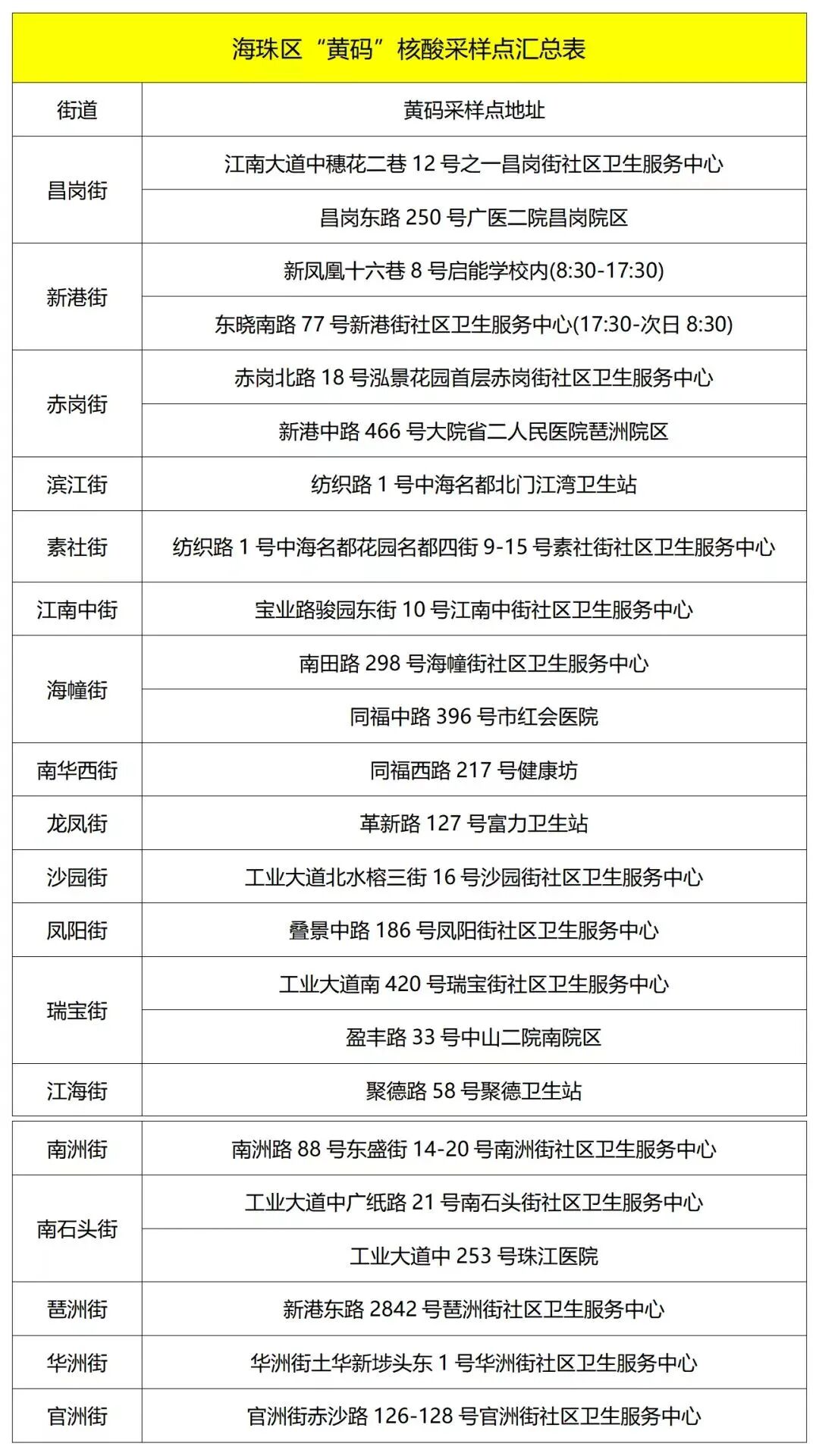
海珠区18条街道
“黄码”核酸采样点汇总表
▼
海珠区关于解除部分区域临时管控措施的通告
根据疫情处置进展,经专家组综合研判,海珠区新冠肺炎疫情防控指挥部决定解除部分区域临时管控措施,通告如下:
一、海幢街道
自2022年9月7日13时起,解除宝山里区域(除宝贤大街7、7-1号,宝贤横巷7、9号外)的临时管控措施。
二、龙凤街道
(一)自2022年9月7日15时起,解除近仁居5、7号,宝龙直街2、4、6、8号的临时管控措施。
(二)自2022年9月7日16时起,解除昆仑一街2、4、6、8、10、12及之一至三、14号,昆仑二街1、3、5及之一至六、7号,昆仑三街27号及其后座,面房街2号七座之106、108-115房的临时管控措施。
(三)自2022年9月7日17时起,解除将军直街6、6-1号,将军新村(除将军直街13号之一、之二外)的临时管控措施。
(四)自2022年9月7日18时起,解除逸蓝街9号、逸蓝华庭小区所在大楼底商的临时管控措施。
以上区域解除后按低风险区管理,实行“个人防护、避免聚集”防控措施。
特此通告。
广州市海珠区新型冠状病毒肺炎
疫情防控指挥部办公室
2022年9月7日
关注“广州卫健委”
消息回复【回广州】
查看来返穗人员防控政策指引
消息回复【核酸】
查看黄码、24小时核酸检测点
消息回复【加强针】
查看新冠疫苗“加强针”接种预约及注意事项
...大家都在看...
✦ 疫情通报 | 2022年9月6日广州市新冠肺炎疫情情况!广州市疫情防控政策→
来源:广州海珠发布
编辑:大然 责编:邹向东
【免责声明:我们尊重原创、注重分享,版权归原作者所有,如有侵犯您的权益请及时联系,我们将在24小时内删除】联系和投稿邮箱:jiankangGZ@126.com
防疫不松劲▼