2022年9月20日广州市新冠肺炎疫情情况
2022年9月20日0时至24时,在已纳入集中隔离管控的密接人员排查中发现1例本土无症状感染者。新增境外输入确诊病例2例,境外输入无症状感染者3例,另有2例此前已公布的境外输入无症状感染者转确诊病例。
截至2022年9月20日24时,全市累计报告新冠肺炎阳性感染者7035例。其中确诊病例3493例(境外输入2446例、本土1047例),尚在院治疗96例;无症状感染者3542例(境外输入3275例、本土267例),尚在医学观察57例。
新增1例本土无症状感染者情况
男,68岁,居住在越秀区矿泉街道,为我市9月18日公布的本土无症状感染者的密切接触者,在集中隔离管控排查中发现,已闭环转运至广州医科大学附属市八医院隔离治疗。
新增2例境外输入确诊病例和3例境外输入无症状感染者情况
新增境外输入确诊病例2例,分别为缅甸、埃及各输入1例;境外输入无症状感染者3例,分别为阿联酋输入1例,蒙古输入2例。
上述确诊病例和无症状感染者入境后,按全程闭环管理程序转运至集中隔离点。隔离期间检测新冠病毒核酸阳性,即转广州医科大学附属市八医院隔离治疗。
点击↑图片查看详情内容
广东省最新情况
9月20日0-24时,全省新增本土确诊病例3例(深圳2例,清远1例);新增本土无症状感染者2例(广州1例,清远1例)。全省新增境外输入确诊病例9例(广州2例,深圳5例,佛山1例,清远1例);新增境外输入无症状感染者12例(广州3例,深圳4例,珠海1例,佛山1例,惠州2例,东莞1例);另有3例境外输入无症状感染者转确诊病例(广州2例,佛山1例)。
全省新增出院64例(境外输入19例),目前在院309例(境外输入141例);新增解除医学观察无症状感染者37例(境外输入18例),尚在医学观察无症状感染者247例(境外输入162例)。
截至9月20日24时,全省累计报告新冠肺炎阳性感染者19884例(境外输入12579例),其中确诊病例9813例(境外输入5196例),无症状感染者10071例(境外输入7383例)。
严防疫情传播
守护我市居民身体健康
广州疾控提醒
▼
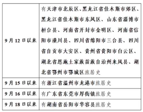
以下的来(返)穗人员,及所有穗康码“红码”和“黄码”人员请跟所在社区(村)、单位、酒店主动报备,或者通过穗康码小程序来(返)穗申报功能主动申报,接受社区相应的健康管理。
点击下方小程序卡片
进行来穗申报↓↓↓
▼
详细风险区查询
请进入小程序查看
▼
广州最新出行防疫政策提示↓↓↓
▼
关注“广州卫健委”
消息回复【回广州】
查看来返穗人员防控政策指引
消息回复【核酸】
查看黄码、24小时核酸检测点
消息回复【加强针】
查看新冠疫苗“加强针”接种预约及注意事项
...大家都在看...
✦ 全国爱牙日 | 牙脱落了千万别用纸巾包!这样做再植成功率更高!常见牙外伤这样处理→
来源:穗卫健宣(部分信息综合自国务院客户端、广东省卫健委网站、广州疾控i健康)
编辑:大然 责编:邹向东
【免责声明:我们尊重原创、注重分享,版权归原作者所有,如有侵犯您的权益请及时联系,我们将在24小时内删除】联系和投稿邮箱:jiankangGZ@126.com
防疫不松劲▼