以下文章来源于上海一中法院 ,作者成阳
本微信是上海市第一中级人民法院的官方微信。我们将坚持司法公正、公开、为民理念,藉此平台发布法院相关资讯,并提供在线便民诉讼服务。同时,欢迎关注我院官网(www.a-court.gov.cn)和新浪、腾讯官微(“上海一中院”)。
“
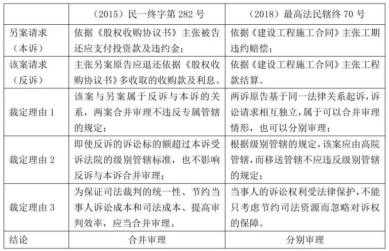
反诉是当事人的一项重要诉讼权利,也是开庭审理时的难点之一。所谓反诉,是指在民事诉讼中,被告针对原告提出的、与本诉有牵连关系的诉讼,旨在抵消、吞并原告的诉讼请求。对当事人而言,需要考虑是否有必要提出反诉;对法官而言,则须考量应否受理反诉、如何审理反诉。
”