“
在司法实务中,民刑交叉案件是诉讼案件中较为复杂和争议颇多的领域,它不仅考验律师对实体法律和案件事实的理解程度,更考验对民事程序法的理解程度。在实务中的程序处理方式主要有三种处理模式:先刑后民、民刑并行、先民后刑。本文以笔者代理的一起民刑交叉案为切入点,重点讨论实践中广泛存在、争议又比较大的前两种情形,希望对你有所帮助。”
实务中民刑交叉案件广泛存在,尤其是涉及借贷、投资等领域,民刑交叉案件又是诉讼案件中较为复杂和争议颇多的领域,它不仅考验律师对实体法律和案件事实的理解程度,更考验对民事程序法的理解程度,目前在立法和司法解释层面,没有对该问题进行专门规定,只有九民会议纪要和部分法院(如江苏高院民刑交叉意见)的司法性文件对民刑交叉案件有涉及处理意见。司法实务中,各地法院的判决相差也比较大,争议也较大。
而在民刑交叉案件中,又不可避免地会面临程序上的选择问题,民刑交叉案件,在实务中的程序处理方式主要有三种处理模式:先刑后民、民刑并行、先民后刑。至于先民后刑,在案例中比较少见,本文重点讨论实践中广泛存在、争议又比较大的前两种。那么在具体案件中究竟是民刑并行审理还是民事中止,先刑后民。不同的处理方式,不仅在程序上会对争议各方诉讼权利的行使产生很大影响,更对各方实体权益的主张能否得以(快速)实现以及代理律师的策略都会有很大影响。而程序正义又是实体正义的基础和保障,因而在民刑交叉案件中,研究如何适应程序和选择相应的处理方式,就显得意义尤为重大。另外在近些年类案类判大背景下,研究各级法院的判例,从中找出共通之处,为以后处理类似案例提供有益的参考。笔者以最近代理的一起民刑交叉案件为切入点,试图对民刑交叉案件在程序上的处理选择方式有一点点探讨和心得体会,跟各位同仁交流分享。案情简单概述就是:2021年*月*日,陈某向李某借款800万元,后逾期未归还,被李某诉诸中国某仲裁委员会索要欠款。案情乍看起来是特别简单、属于比较常见的民间借贷纠纷,但深入研究案件的事实后会发现该案背后的法律事实、法律关系较多、较为复杂,涉及到的其他关联主体较多,其中还有一家上市公司。本案件与另一起刑事案件有牵连、而且该刑事案件涉案金额巨大、涉及群体特别广。借款的资金往来和用途以及打款去向等和正常购房流程操作不同。陈某本无借款动机,听信魏某可以帮助其实现购房需求,于是在案外人魏某的授意和安排下向李某借款800万元,魏某向陈某承诺,该借款是为了某种需要,将来实际由魏某偿还。但借款期限到期后,魏某一直未能代为偿还,出借人李某于是申请仲裁委要求陈某偿还。截止案发之日,陈某既没有购买到房屋也没有最终实际支配使用到该笔借款800万元。之所以说最终未实际支配使用,是因为该笔借款800万元,在出借人李某打款到陈某账户当日,就又全数转到某上市公司的购房监管账户,但在本案审理前,陈某去监管账户查询得知监管账户资金已经不翼而飞了,卖房人杨某也未收到该款项。一句话概括就是陈某现在面临的处境是:本案被诉归还欠款800万元、购房失败,另外房屋出卖人杨某还依据与陈某签订的房屋买卖合同诉讼到法院请求陈某承担逾期支付购房款的违约责任(该案因涉及到魏某有诈骗犯罪嫌疑被公安机关立案侦查,被两级法院驳回起诉)。杭州地区与此案情高度雷同的其他在法院审理的案件,基本都中止审理,或者驳回起诉、移送公安侦查了,包括本案受害人陈某的另一关联案例—房屋买卖合同纠纷也被法院以涉嫌刑事犯罪为由驳回起诉。关于借贷案件闭环示意图(800万元借款资金从魏某出发,根据现有事实有较高可能性还是流向了魏某,当然这个推断需要公安机关侦查结果认定)。![]()
备注:按时间先后顺序
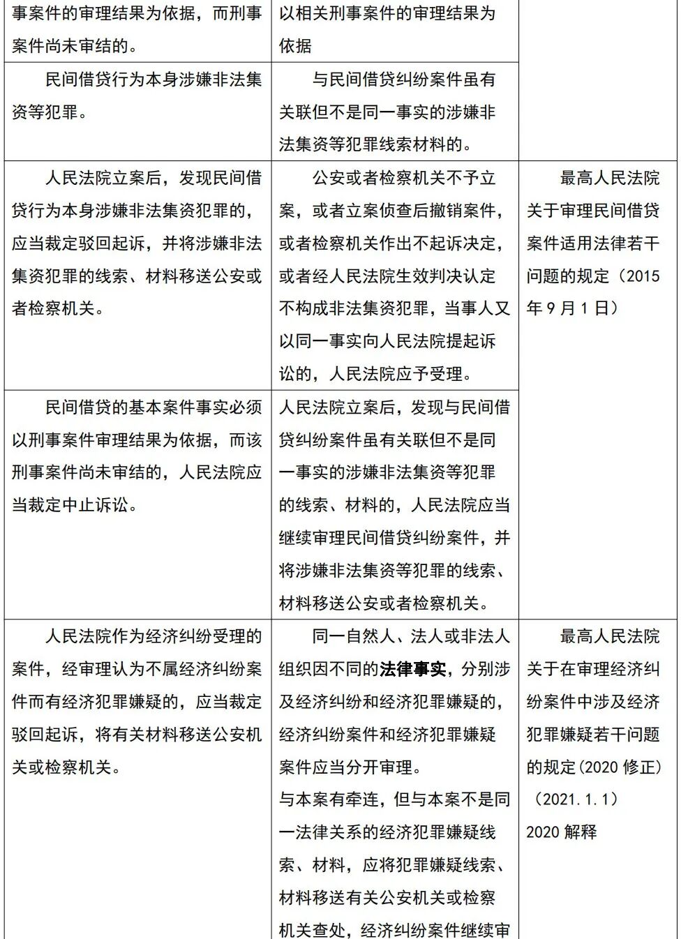
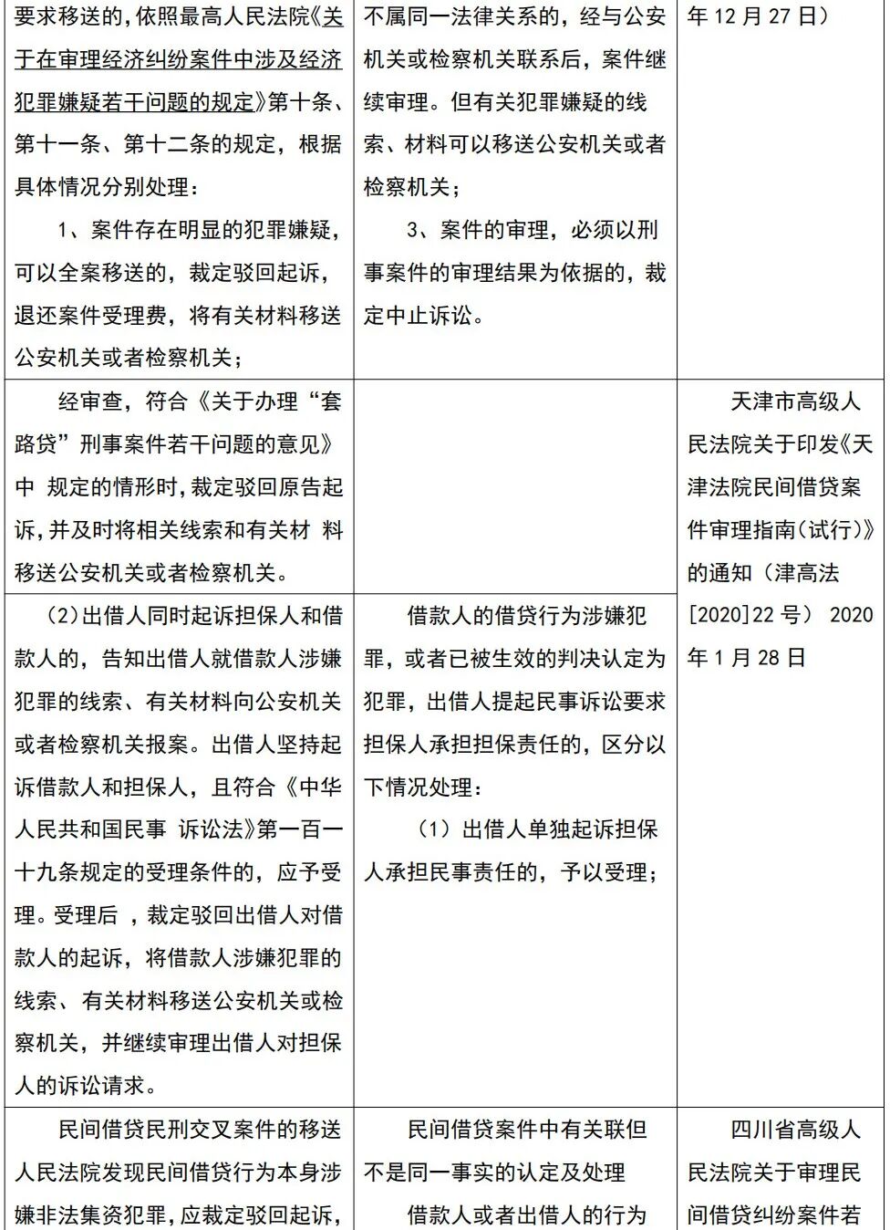
通过上面表格的时间轴变化,可以发现,最高院对民刑交叉案件的态度倾向变化就是,从最早的倾向一律先刑后民,到刑民并行,再到有条件、有区分的先刑后民的态度转变,尤其是九民纪要出台以后,有更倾向于纠正司法实践中长期的先刑后民审判思路,对先刑后民的审理程序有比较慎重的态度。当然这只是总体的趋势,具体到个案,还要考量具体的案件相关因素决定采取何种程序。细心研究最高院出台的司法解释会发现,民间借贷(2015、2020版本)、非法集资意见,都是强调民间借贷本身涉嫌犯罪,驳回起诉,那么这里的“本身”如何理解?按文义解释,只有民间借贷法律关系中的一方或者多方主体涉嫌犯罪,或者借贷事实中有犯罪嫌疑,是包括借贷主体本身和借贷法律关系本身,前者是指在审理借贷纠纷案件中,只有借贷双方任一主体涉嫌犯罪,才可以驳回。那么如果是第三方案外人,例如本案的案外人魏某可能涉嫌犯罪,能否驳回起诉呢?按照本条理解,是不需要移送侦查,不需要驳回起诉,而是继续审理借贷案件的。另外,在2020民间借贷规定中,驳回起诉的事由是涉嫌非法集资等犯罪的,那么“等”的表述,是不是意味着其他犯罪也是驳回起诉的事由了,比如本文讨论的诈骗罪。关于这一点在笔者的案例检索中也能发现,就是司法实务中,对于涉嫌非法集资类的犯罪,法院一般会驳回起诉,但是其他类犯罪,适用驳回起诉会更为少量、慎重一些。纵观以上表格中司法文件(包括最高院与其他部委联合出台的文件)出台时间轴顺序来看,有三个有意思的现象:一是最高院将“同一法律事实”的表述改为“同一事实”,这一变化,不知道是司法解释起草者的疏忽还是有意为之;二是如果是最高院一个部门出具的司法解释或者司法性文件,采用的的同一法律事实,如果是最高院联合最高检、公安部出台司法解释或者司法性文件,则是采用同一事实的表述。三是表格中最后、最新的两个文件都是最高院出台的,但是最高院在这两个文件上对同一问题的表述也是让人费解的,那就是判断经济纠纷(民间借贷)是继续审理还是中止审理,有两个标准参考:同一法律关系和同一事实,再细分的说,事实还有同一事实和同一法律事实用词上的区分。这点看,九民会议纪要可能会对民刑交叉案件分开审理的范围会相对大一些,不过笔者猜测可能是起草时候的表述问题,没有注意到这个细节,法律上应该是以法律事实区分,但是从对案件影响的实质结果来看,以同一事实表述更为妥当,有些事实,虽然不是法律事实,但是如果对案件审理有实质影响,也应当予以考虑。期待将来出台的关于民刑交叉问题的司法解释能对这一问题有所改进,达成一致共识。民刑交叉案件是先刑后民还是刑民并行,主要是考量以下几个因素:法律事实、法律关系、法律主体、案件类型比如涉众群体性案件如集资诈骗、非吸、套路贷等。对司法解释中提到的同一法律关系和同一主体(自然人、法人、非法人组织)不难理解,也较少争议,实务中主要是对同一事实、牵连事实的理解和认定会有分歧。下面着重以最高院的案例中对同一事实进行分析,尤其是事实的认定对民刑交叉案件程序模式的选择的影响。在梅振娇与李红玲、海南鸿凌投资担保有限公司等借款合同纠纷申请再审一案(2015)民申字第1778号、尹良等诉怀化恒光电力集团、五溪房地产开发有限公司民间借贷纠纷案(2017)最高法民申2903号,最高人民法院均认为:对“同一事实”的认定,并非是指民事法律规范或刑事法律规范作出规定的要件事实,而应是自然意义上的事实本身。而且这里的事实不需要是完全相同,只要是相关联,足以影响民事案件查明事实真相即可。本院认为,关于民刑交叉问题。1998年4月29日施行的《民刑交叉规定》第一条、第十条、第十一条关于“同一公民、法人或其他经济组织因不同的法律事实,分别涉及经济纠纷和经济犯罪嫌疑的,经济纠纷案件和经济犯罪嫌疑案件应当分开审理。”“人民法院在审理经济纠纷案件中,发现与本案有牵连,但与本案不是同一法律关系的经济犯罪嫌疑线索、材料,应将犯罪嫌疑线索、材料移送有关公安机关或检察机关查处,经济纠纷案件继续审理。”“人民法院作为经济纠纷受理的案件,经审理认为不属经济纠纷案件而有经济犯罪嫌疑的,应当裁定驳回起诉,将有关材料移送公安机关或检察机关”等的规定,明确了以是否“同一法律事实”“同一法律关系”作为区分民刑交叉案件处理方式的标准,即民、刑分属不同法律事实的,民、刑并行;民、刑属于同一法律事实的,先刑后民。2014年3月25日施行的《非法集资意见》第七条规定:“对于公安机关、人民检察院、人民法院正在侦查、起诉、审理的非法集资刑事案件,有关单位或者个人就同一事实向人民法院提起民事诉讼或者申请执行涉案财物的,人民法院应当不予受理,并将有关材料移送公安机关或者检察机关。人民法院在审理民事案件或者执行过程中,发现有非法集资犯罪嫌疑的,应当裁定驳回起诉或者中止执行,并及时将有关材料移送公安机关或者检察机关。公安机关、人民检察院、人民法院在侦查、起诉、审理非法集资刑事案件中,发现与人民法院正在审理的民事案件属同一事实,或者被申请执行的财物属于涉案财物的,应当及时通报相关人民法院。人民法院经审查认为确属涉嫌犯罪的,依照前款规定处理。”《非法集资意见》遵循了《民刑交叉规定》在民刑交叉问题处理上的“同一性”标准,但是没有采取《民刑交叉规定》“同一法律事实”“同一法律关系”的表述,而是采取了“同一事实”的表述。“同一事实”的表述作为民刑程序选择判断标准更为科学。因为法律事实、法律关系均是指法律规范调整下的事实和关系,只要法律规范性质不同,法律关系或法律事实就不同。从这一意义上说,由于民事规范和刑事规范性质的不同,民刑交叉情况下不存在同一法律事实或同一法律关系,故以此表述作为判断民刑程序选择标准存在逻辑矛盾。2015年9月1日施行的《最高人民法院关于审理民间借贷案件适用法律若干问题的规定》对“同一事实”的表述亦予采纳。综上,在判断民刑程序选择问题上,《民刑交叉规定》和《非法集资意见》在采用“同一性”判断标准上并无差别,只是在表述用语上存在变化。无论《民刑交叉规定》还是《非法集资意见》,在民刑交叉涉及同一事实时,均规定应当先刑后民;若案件涉及不同事实,则应当对不涉及犯罪事实的民事纠纷继续审理。对“同一事实”的认定,并非是指民事法律规范和刑事法律规范作出规定的要件事实,而应是自然意义上的事实本身。如果民事案件中涉及的事实,对刑事案件的审理、善后处置等有影响,也当属同一事实。具体到本案,梅振娇与李红玲、陈微微之间3100万元的借款事实与李红玲、陈微微涉嫌非法吸收公众存款刑事案件涉及同一事实,并无争议。关于梅振娇与其他非涉嫌犯罪被申请人之间法律关系所涉及的事实与李红玲、陈微微涉嫌犯罪事实是否同一事实的问题。首先,从本案交叉民刑关系涉及的主要事实看,梅振娇与李红玲、陈微微之间的借款事实已经属于两刑事犯罪嫌疑人涉嫌刑事犯罪事实的一部分,与该借款合同关联的其他保证、房屋抵债等合同,均系依附于主借款合同的从合同,其从属性决定了上述从合同涉及的事实也会对刑事案件的审理和善后处置产生影响。其次,从本案交叉民刑关系涉及的主体上看,虽然表面上刑事案件只涉及李红玲和陈微微,民事案件除上述两人外还涉及其他未涉嫌犯罪的六位被申请人,但事实上刑事案件犯罪嫌疑人李红玲与本案其他六位被申请人有着各种人身和财产上的关联关系(李红玲系鸿凌公司的法定代表人;李红玲与任六六系夫妻关系,与任思维系母女关系,与许学林、徐兆云之间存在财产共有关系;徐兆云系新兴公司的法定代表人),这种人身和财产上的关联关系对刑事案件的审理和善后亦会产生影响。再次,从本案交叉民刑关系涉及的财产看,梅振娇提交的《房屋抵债协议书》记载,作为抵债的财产,部分系李红玲所有,部分系李红玲与任思维、任六六共有,部分系李红玲与许学林、徐兆云共有。这些李红玲所有的财产和财产份额很可能涉及刑事案件其他集资参与人的利益,亦可能对刑事案件的审理和善后产生影响。综上可以认定,本案交叉民刑关系涉及的主要事实应系同一事实。依据《民刑交叉规定》第十一条、《非法集资意见》第七条第二款的规定,本案民刑交叉问题应该按照先刑后民的方式处理。梅振娇关于原审法院对其与其他六位未涉嫌犯罪被申请人之间的纠纷不予审理没有法律依据的再审申请理由不能成立,本院不予支持。
再回到本案,一方面,案外人魏某涉嫌诈骗犯罪的法律事实,虽然在法律规范上与本案民间借贷不是同一事实,但是魏某涉嫌犯罪的事实,与本案有牵连,就是借款人陈某是在魏某的诱骗下签订借款协议的,而且案涉借款也很可能最终流入了魏某的口袋。另一方面,本案借贷纠纷的事实查明,也依赖公安机关对魏某的犯罪侦查结果,民事案件和刑事案件的事实是交织在一起,可以说,没有刑事案件的侦查结论,民事案件有些事实就不能查明,不能清晰断定各方民事责任承担。因此,本案中止审理,除了可能会拖延民事案件审理外,没有其他弊端,但是为了裁决的公正性,在裁决的效率和公正性之间做选择,笔者还是倾向于维护公正性,更何况本案牵连的刑事犯罪涉案金额巨大、人数众多。相比较中止审理可能的弊端就是导致民事案件的拖延,贸然裁决可能导致的误判后果更加严重、救济更加困难,因此,对比后者,前者的弊端可以忽略。2019年7月11日,最高人民法院发布刑民交叉案件六大典型案例(是最高法2019年7月11日在杭州召开的刑民交叉案件研讨会,据悉,最近最高法关于审理民刑交叉案件司法解释已经在制定中,以后会公布)这是除了九民纪要外,唯一的关于民刑交叉领域里司法文件,借鉴和参考意义较大。1. 俸旗公司诉辽宁储运公司、谷物公司等借款合同纠纷案6. 徐盼诉中国建设银行股份有限公司、中国建设银行股份有限公司北京市分行信用卡纠纷案在上述六个典型案例中,有2个涉嫌“套路贷”的案例(案例三和案例五),都被法院驳回起诉按照先刑后民处理。最高院在第五个案例的【典型意义】中提到:本案中虽然相关刑事案件还未立案,但二审法院发现该案存在诱使被害人签订“借贷”“担保”协议、制造资金走账流水等虚假给付事实、故意制造违约、借助诉讼程序意图非法占有被害人财物等明显的“套路贷”特征,依职权对此进行了调查和取证。
经过与各方当事人的单独谈话,以及对各方当事人提交的证据逐一比对分析,最终认定该案涉嫌“套路贷”,存在诈骗犯罪之嫌疑。根据现有证据,虽无法判定具体诈骗之主体,但此问题无法在该案审理中得以解决,必须依赖刑事案件的处理结果而定,据此裁定驳回起诉。笔者代理的案件与该案在事实层面有着高度相似,都是民间借贷纠纷、在借贷双方之外都有案外人涉嫌犯罪。都是相关方(本案是笔者代理一方)无法提供确切证据证明相关犯罪主体,必须依赖刑事侦查。但是犯罪主体的确定对民事案件责任的划分又具有重大意义。民事诉讼主体一方都是被诱骗签订过桥、走账、平账之类借款,并无真实借贷意思和需求,相关主体确有假借借贷之名行诈骗犯罪之实的嫌疑,根据目前被害人掌握的证据,无法查明出借资金方或者关联方与涉嫌诈骗的魏某是否是共犯,必须依赖刑事案件的处理结果而定,而且笔者代理的案子在涉案金额、受害人人数、案件事实复杂性也超越该典型案例,在仲裁审理之前涉刑事犯罪主体魏某已经被公安机关正式立案侦查。因此,“举轻以名重”,典型案例五在公安立案侦查前即驳回起诉,笔者代理的案子是在公安机关已经立案侦查后而且案件更为重大、复杂和涉众型,更有理由需要待刑事案件处理结果出来后再定,借贷纠纷应当中止审理。由于笔者在代理本案过程中,核心诉求是诉请仲裁庭中止审理,等待刑事案件结案后、事实真相查明后,再裁决本案民间借贷。因此,笔者特意研究了法院中止诉讼的理由(仲裁由于不公开文书材料,只能研究法院案例,作为参考)。笔者检索了实践中法院适用该项的情况。在北大法宝数据库、法院裁判文书网、无讼检索该民诉法150条第5项下案例,有如下几个特征:一般是以另一案为为查明事实中止,至于另一案的性质,可以是刑事案件,也可以是民事案件;可以是与本案同一主体,也可以是不完全同一主体,这里尤其值得一提的是延川县自然资源局诉延安美域高生态农业科技有限责任公司一案中,法院裁定中止的理由是延安市中院最近审理的一个原告延川县自然资源局诉另一被告延安龙基药业有限公司一案,法院宣判后,被告上诉至陕西高院,目前正在审理中,该案基本案情与本案高度相似,为了统一裁判尺度,实现同案同判的法律效果,中止本案审理。可以说该案在中止审理的理由尺度上比其他案例更大,也更贴近类案类判的新趋势。至于民诉法150条第6项,其他应当中止诉讼的情形,笔者检索案例发现,绝大多数法院适应本条在法律文书中没有释明理由,仅仅是列举了该条规定。3. 与另一在审案件争议焦点相同,需要等待其查明事实;另外,笔者注意到九民会议纪要专门特别用一个条款重申了民诉法第150条第一款第5项的规定,即本案必须以另一案的审理结果为依据,而另一案尚未审结的。
笔者猜想,九民纪要的起草者最高院的法官可能认为,虽然从民刑交叉案件审理程序的选择适用上,实务中有逐渐向民刑并行审理的发展趋势,但是,最高院法官还是在民诉法已经明文规定的情况下,仍然在会议纪要最后单独一条重申了该中止审理的情形,应该是提醒法律适用者,为了查明事实真相、实现实体公正,该中止时候也要坚决中止。也正是基于此,更加强化了笔者认为代理的案件应当适应该条规定,中止借贷案件的仲裁审理程序。
1. 从时间上看,一般以公安机关立案侦查为界,在立案侦查之后,法院一般会中止审理;但是也有在公安机关立案侦查之前法院也中止审理或者驳回起诉的,比如在最高法关于民刑交叉典型案例5中洪聪聪诉曹正林、杨翠龙等民间借贷纠纷案。2. 从法律主体上看,一般民事案件的中止审理限于民事案件中任何一方主体涉嫌刑事犯罪,不包括案外第三人。但也有涉及到案外第三人犯罪的,法院也中止民事诉讼的情形,如在丁杰与中信银行股份有限公司大连旅顺支行民间借贷合同纠纷上诉案,二审法院大连中院认为,案外人欧阳海清作为支行负责人,擅自使用银行印章非法集资,涉嫌集资诈骗犯罪,一审并未审查民间借贷行为本身是否涉嫌非法集资犯罪,且认为“丁杰提起民事诉讼依据的事实与作为刑事案件被害人的事实不是同一法律事实”与事实不符,应予纠正。3. 从案件性质上看,如果民刑交叉案件,涉及到集资诈骗、非法吸收公众存款等涉众型犯罪一般中止审理、移送公安侦查的概率会大。4. 从前三个规律可以发现,民刑交叉案件只有一般规律,没有确定的标准,都有例外情形,笔者想导致该种情形的原因除了个案案件事实的差异外,对民刑交叉案件理解的争议比较大或者说很多地方还没有达成共识也是其中原因吧。在本节笔者将各类司法解释、司法解释性质文件以及部分省市高院涉及的民刑交叉案件程序处理采用列举方式归纳出来,供快速查询参考。说明:下表只是针对一般情况下(不包括个案的特殊性,可能会做出与表格不同的处理程序)![]()
![]()
![]()
![]()
![]()
![]()
![]()
![]()
1. 鉴于仲裁和诉讼的不同,建议在约定争议条款时选择仲裁还是法院一定要慎重考虑清楚,根据协议内容和自身情况选择适合自己的纠纷解决办法。关于仲裁和诉讼的区别或者说各自优缺点,本文在这里不再赘述,感兴趣可以找相关文章自行了解。笔者想说的是,如果本案约定是法院管辖,那么结果很大可能是中止审理,而仲裁,尤其是本案的仲裁员,认为案子需要继续审理。虽然笔者很努力为客户争取中止审理,并提交了与魏某关联的其他案件,杭州法院都是中止审理,但是仲裁员仍然坚持继续审理的意见。2. 本案涉及的民刑交叉,具有很明显的特点就是案件复杂、理论和实务中争议较大,很多观点比如“同一事实”都是具有争议性的,而且最高院出台司法解释或者司法性文件,即便是近期出台的司法解释,对同一问题的表述也有实质性差异,更加导致此类案件极具争议性,这对代理律师也具有很大的挑战性。因此建议如果当事人遇到类似案件,而且约定的是仲裁,可以事先了解仲裁员在这一问题上的观点倾向,对案件结果的预判性会更准一些。3. 无论是先刑后民、民事案件中止审理,还是民刑并行,法律事实的认定对案件审理程序的走向尤为关键,作为代理人,可以尽可能详尽挖掘关联案件的(法律)事实,如果是代理民事案件,比如本案的被申请人,要给法官或者仲裁员这样的感觉:就是本案需要待刑事犯罪查明事实真相后再行审理更为妥当。崔波,86年生人,毕业于清华大学法学院,硕士学历,中共党员,目前在杭州某律所全职执业,在此之前分别在一家大型国企投融资平台公司和民营公司做了7年法务工作。主要关注领域:民商事诉讼、国企混改、法律顾问等,对刑事领域,企业(家)犯罪与民商事交叉领域、行政法领域也有涉及,尤其是与商事主体活动密切相关的交叉领域 ,比如经济犯罪、行政处罚等。除了具有律师资格,还持有证券从业资格、基金从业资格和企业人力资源资格证书。
联系方式: 微信号15195750925。
参考书籍:
[1]张卫平 《民事诉讼法
》第五版(2019)法律出版社。
[2]蔡福华《刑民关联案件的法理展开》(2022) 法律出版社。
声明:文中所涉人物和企业都已隐去真实信息,做到了保护所有法律主体的信息安全和隐私,同时也得到笔者代理的当事人的授权同意公开发表。
- End -
11月26日(本周六)晚上8点,大鱼聊天室邀请到了家理律师事务所合伙人、副主任曹子燕,一起聊聊“传统婚家业务,如何提升价值?”,欢迎扫码预约直播。
12月2日(下周五)下午2点,新则派·温州站,一起聊聊“新形势下,律所规模化发展趋势与律师的创新发展思路”,欢迎扫码报名。
12月21日(星期三)下午,开言第七季即将在上海东方艺术中心举办。本季开言,新则首次发布《2022中国律师事务所规模化发展报告》,扫码报名,即可现场获取报告纸质版,新则创始人大鱼还将现场解读分享报告精华内容。