12月4日
是我国第八个国家宪法日
11月29日至12月5日
是第四个“宪法宣传周”
今年“宪法宣传周”主题为
以习近平法治思想为指引
坚定不移走中国特色社会主义法治道路
我国现行宪法包括哪几个部分?
共有5个部分,分别是:序言、第一章“总纲”、第二章“公民的基本权利与义务” 、第三章“国家机构”、第四章“国旗、国歌、国徽、首都”。
宪法规定我国公民的基本权利有哪些?
比如,第四十三条规定:劳动者有休息的权利。国家发展劳动者休息和休养的设施,规定职工的工作时间和休假制度。
又如,第四十四条规定:国家依照法律规定实行企业事业组织的职工和国家机关工作人员的退休制度。退休人员的生活受到国家和社会的保障。
公民的基本权利,归纳起来有四个方面:
(1)政治权利和自由。包括选举权和被选举权,监督权,议论、出版、集会、结社、游行、示威的自由等。
(2)人身自由和宗教信仰自由。
(3)社会经济权利和文化教育权利。
(4)保障妇女的权利,保护婚姻、家庭、母亲、儿童和老人,保护华侨、归侨、侨眷的合法正当权利等。
国家宪法日大事记
2018年12月4日,在第五个国家宪法日到来之际,中共中央总书记、国家主席、中央军委主席习近平作出重要指示强调,坚持依法治国首先要坚持依宪治国,坚持依法执政首先要坚持依宪执政。我国现行宪法是在党的领导下,在深刻总结我国社会主义革命、建设、改革实践经验基础上制定和不断完善的,实现了党的主张和人民意志的高度统一,具有强大生命力,为改革开放和社会主义现代化建设提供了根本法治保障。党领导人民制定和完善宪法,就是要发挥宪法 在治国理政中的重要作用。要用科学有效、系统完备的制度体系保证宪法实施,加强宪法监督,维护宪法尊严,把实施宪法提高到新水平。要在全党全社会深入开展尊崇宪法、学习宪法、遵守宪法、维护宪法、运用宪法的宣传教育活动,弘扬宪法精神,树立宪法权威,使全体人民都成为社会主义法治的忠实崇尚者、自觉遵守者、坚定捍卫者。
2020年12月4日,在第七个国家宪法日到来之际,全国人大常委会办公厅会同中央宣传部、司法部在京召开“深入学习宣传贯彻习近平法治思想,完善以宪法为核心的中国特色社会主义法律体系”座谈会。中共中央政治局常委、全国人大常委会委员长栗战书出席座谈会并讲话。他强调,要深入学习贯彻习近平法治思想,深刻理解和把握其中关于宪法的重要论述,总结宪法实施经验,弘扬宪法精神,推动宪法全面实施,为全面建设社会主义现代化国家提供有力的宪法保障。
历届国家宪法日主题
2015年
弘扬宪法精神 推动创新、协调、绿色、开放、共享发展
2016年
大力弘扬法治精神 协调推进“四个全面”战略布局
2017年
学习贯彻党的十九大精神 维护宪法权威
2018年
尊崇宪法、学习宪法、遵守宪法、维护宪法、运用宪法
2019年
弘扬宪法精神 推进国家治理体系和治理能力现代化
2020年
深入学习宣传习近平法治思想 大力弘扬宪法精神
2021年
以习近平法治思想为指引 坚定不移走中国特色社会主义法治道路
国家宪法日的意义
设立国家宪法日,是一个重要的仪式,传递的是依宪治国、依宪执政的理念。
设立国家宪法日不仅是增加一个纪念日,更要使这一天成为全民的宪法“教育日、普及日、深化日”,形成举国上下尊重宪法、宪法至上、用宪法维护人民权益的社会氛围。
设立国家宪法日,也是让宪法思维内化于所有国家公职人员心中。权力属于人民,权力服从宪法。公职人员只有为人民服务的义务,没有凌驾于人民之上的特权。一切违反宪法和法律的行为都必须予以追究和纠正。
一、单选题(共20题)
1.2014年11月1日第十二届全国人民代表大会常务委员会第十一次会议决定将国家宪法日确定为()。
A.12月1日 B.12月20日 C.12月4日 D.12月8日
标准答案:C
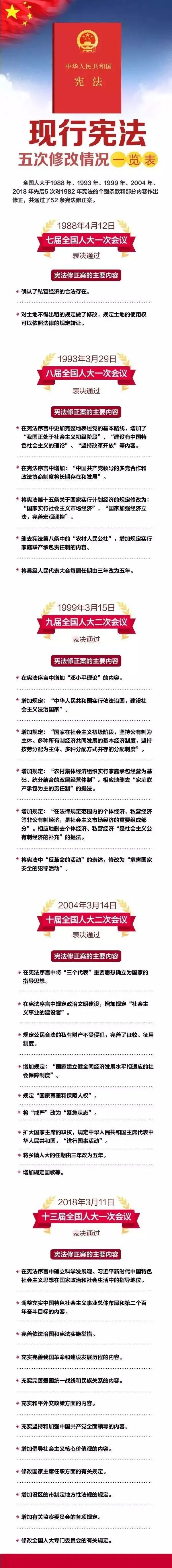
2.我国《宪法》已经历了()修改。
A.2次 B.3次 C.4次 D.5次
标准答案:D
3.根据我国《宪法》规定,()是我国的根本政治制度。
A.人民民主专政 B.生产资料公有制
C.社会主义制度 D.人民代表大会制度
标准答案:D
4.根据我国《宪法》规定,()是中国共产党领导的多党合作和政治协商的重要机构,也是中国人民爱国统一战线组织。
A.中国人民政治协商会议 B.全国人民代表大会
C.全国人民代表大会常务委员会 D.国务院
标准答案:A
5.国家在社会主义初级阶段的基本经济制度是()。
A.坚持以公有制为主体,多种所有制经济共同发展
B.坚持以按劳分配为主体,多种分配方式并的分配制度
C.坚持以全民所有制为主体,集体和其他经济成分共同发展
D.坚持公有制的主体地位
标准答案:A
6.宪法以()的形式确认了中国各族人民奋斗的成果,规定了国家的根本制度和根本任务,是国家的根本法,具有最高的法律效力。
A.序言 B.法律 C.文件 D.决议
标准答案:B
7.我国《宪法》明确规定,中华人民共和国的国家机构实行()原则。
A.为人民服务 B.民主集中制
C.社会主义法制 D.精简
标准答案:B
8.国家行政机关、审判机关、检察机关都由()产生,对它负责,受它监督。
A.民主选举 B.人民代表大会
C.人大常委会 D.党内选举
标准答案:B
9.将“习近平新时代中国特色社会主义思想”写入宪法的是()。
A.1993年宪法修正案 B.1999年宪法修正案
C.2004年宪法修正案 D.2018年宪法修正案
标准答案:D
10.根据我国《宪法》规定,既是我国公民基本权利,同时也是公民基本义务的是()。
A.劳动权 B.休息权 C.选举权 D.监督权
标准答案:A
11.一切国家机关和武装力量、各政党和各社会团体、各企业事业组织,都必须以()为根本的活动准则。
A.宪法和法律 B.党章 C.章程 D.法规
标准答案:A
12.中华人民共和国的一切权力属于()。
A.公民 B.人民 C.人民代表大会 D工农联盟
标准答案:B
13.国家工作人员就职时应当依照法律规定公开进行()。
A.宪法宣誓 B.就职宣誓 C.党校学习 D.宪法学习
标准答案:A
14. 我国宪法规定的公民在法律面前一律平等原则是指()。
A.18周岁以上的公民在法律面前平等
B.凡具有中华人民共和国国籍的人在法律面前平等
C.只有人民在法律面前平等
D.只有居住在中国境内的公民在法律面前平等
标准答案:B
15.根据我国宪法的规定,城市的土地属于()所有。
A.集体 B.集体和公民个人
C.国家和集体 D.国家
标准答案:D
16.《中华人民共和国民法典》由中华人民共和国第十三届全国人民代表大会第三次会议通过并公布,自()起施行。
A2020年5月28日 B 2020年7月1日
C2020年10月1日 D 2021年1月1日
标准答案:D
17.根据《民法典》规定,侵害英雄烈士等的( ),损害社会公共利益的,应当承担民事责任。
A.姓名 B.肖像 C.名誉 D.以上都对
标准答案:D
18.下列属于限制民事行为能力人的是()。
A.小明,24岁,大学毕业后待业在家
B.小周,36岁,精神病患者,不能完全辨认自己的行为
C.小李,17岁,自主创业,具有稳定收入可以作为主要生活来源
D.小波,6岁,明年准备上小学
标准答案:B
19.李某在洗衣店干洗了自己的一套名贵西服,之后却拒绝支付洗衣费。对此,洗衣店可以()。
A.借此机会将西服据为己有
B.将衣服暂时留置,并要求李某支付洗衣费
C.将李某的衣服撕烂
D.将李某的衣服拿出去抵押
标准答案:B
20.《民法典》规定,二人以上共同实施侵权行为,造成他人损害的,应当承担( )责任。
A.共同 B.按份 C.平均 D.连带
标准答案:D
二、多选题(共15题)
1.2018年宪法修正案将宪法序言中“推动物质文明、政治文明和精神文明协调发展,把我国建设成为富强、民主、文明的社会主义国家”修改为“推动()协调发展,把我国建设成为富强民主文明和谐美丽的社会主义现代化强国,实现中华民族伟大复兴”。
A.物质文明 B.政治文明 C.精神文明
D.社会文明 E.生态文明
标准答案:ABCDE
2.我国《宪法》规定,公民在行使自由和权利的时候,不得损害()。
A.国家的利益 B.集体的利益
C.社会的利益 D.其他公民的合法自由和权利
标准答案:ABCD
3.我国《宪法》的规定,公民享有选举权的基本条件是()。
A.具有中华人民共和国国籍 B.年满18周岁
C.具有稳定收入来源 D.享有政治权利
标准答案:ABD
4.我国《宪法》规定的人身自由权利包括()。
A.人身自由不受侵犯 B.人格尊严不受侵犯
C.住宅不受侵犯 D.宗教信仰自由
标准答案:ABCD
5.下列选项中,属于我国公民的基本义务的有()。
A.维护祖国的安全、荣誉和利益
B.保卫国家、抵抗侵略
C.维护国家统一和全国各民族的团结
D.依照法律服兵役和参加民兵组织
标准答案:ABCD
6.我国宪法规定,( )都是民族自治地方。
A.自治区 B.自治州 C.自治县 D.民族乡
标准答案:ABC
7.中华人民共和国是全国各族人民共同缔造的统一的多民族国家。()的社会主义民族关系已经确立,并将继续加强。
A.平等 B.团结 C.互助 D.和谐
标准答案:ABCD
8.我国《宪法》规定,公民对于任何国家机关和国家工作人员的违法失职行为,有向有关国家机关提出( )的权利。
A.批评 B.建议 C.检举 D.控告
标准答案:CD
9.按照我国宪法的规定,我国的基层群众性自治组织主要有( )。
A.居民委员会 B.村民委员会
C.业主委员会 D.物业委员会
标准答案:AB
10.我国宪法规定的国家标志包括()。
A.国旗 B.国徽 C.国歌 D.首都
标准答案:ABCD
11.民法典在中国特色社会主义法律体系中具有重要地位,是一部( )的基础性法律。
A.固根本 B.稳预期 C.利长远 D.惠民生
标准答案:ABC
12.《民法典》立法目的是( )。
A.保护民事主体的合法权益
B.调整民事关系,维护社会和经济秩序
C.适应中国特色社会主义发展要求
D.弘扬社会主义核心价值观
标准答案:ABCD
13.《民法典》是我国第一部以“法典”命名的法律,全文共7编,以下属于这7编的是( )
A.总则、物权 B.合同、人格权
C.婚姻家庭、继承 D.侵权责任
标准答案:ABCD
14.涉及()等胎儿利益保护的,胎儿视为具有民事权利能力。但是胎儿娩出时为死体的,其民事权利能力自始不存在。
A.行为能力 B.接受赠与
C遗产继承 D.人格尊严
标准答案:BC
15.《民法典》规定,旅客不得随身携带或者在行李中夹带( ),有放射性以及可能危及运输工具上人身和财产安全的危险物品或者违禁物品。
A.易燃 B.易爆 C.有毒 D.有腐蚀性
标准答案:ABCD
三、判断题(共15题)
1.中国共产党领导是中国特色社会主义最本质的特征。( )
标准答案:正确
2.依据我国现行宪法的相关规定,公民所有的私有财产都不受侵犯。( )
标准答案:错误
3.维护国家统一和全国各民族团结是我国公民享有的权利。( )
标准答案:错误
4.1999年宪法修正案将“中华人民共和国实行依法治国,建设社会主义法治国家”写进宪法。( )
标准答案:正确
5.根据我国宪法的规定,国家监察委员会对全国人民代表大会和全国人民代表大会常务委员会负责,地方各级监察委员会对产生它的国家权力机关和上一级监察委员会负责。()
标准答案:正确
6.依法纳税是我国宪法规定的公民的基本义务。
标准答案:正确
7.小李作为一名中国公民,其有信仰宗教的自由,但是不能利用宗教进行破坏社会秩序的活动。( )
标准答案:正确
8.全国人民代表大会常务委员会有权修改宪法。( )
标准答案:错误
9.1954年宪法是新中国第一部社会主义类型的宪法。( )
标准答案:正确
10.宪法是限制国家权力、保障公民权利的根本法。()
标准答案:正确
11.依据《民法典》的规定,民事主体从事民事活动,应当有利于节约资源、保护生态环境。( )
标准答案:正确
12.任何组织不得非法收集、使用、加工、传输他人个人信息。()
标准答案:正确
13.未成年子女造成他人损害的,父母只要证明损害过程中并不在场,就可以免于承担责任。()
标准答案:错误
14. 以电子数据交换、电子邮件等方式表现所载内容,一律不视为书面形式。()
标准答案:错误
15.根据《民法典》的规定,虽然医务人员在抢救生命垂危的患者等紧急情况下已经尽到合理诊疗义务,但患者在诊疗活动中仍然受到了损害,医疗机构也应当承担部分赔偿责任。()
标准答案:错误
来源:新华社、人民日报、全国人大、司法部、市司法局
责编:薛睿杰