微信号 gh_f70a452ab3bf
功能介绍 追踪非银行金融行业与公司热点!
重要提示:通过本订阅号发布的观点和信息仅供中信建投证券股份有限公司(下称“中信建投”)客户中符合《证券期货投资者适当性管理办法》规定的机构类专业投资者参考。因本订阅号暂时无法设置访问限制,若您并非中信建投客户中的机构类专业投资者,为控制投资风险,请您请取消关注,请勿订阅、接收或使用本订阅号中的任何信息。对由此给您造成的不便表示诚挚歉意,感谢您的理解与配合!
国内财富管理转型九大趋势
——以养老金入市背景下,海外资管巨头发展路径为例
摘要
目录
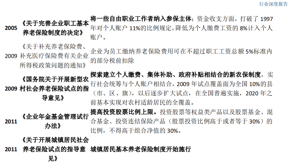
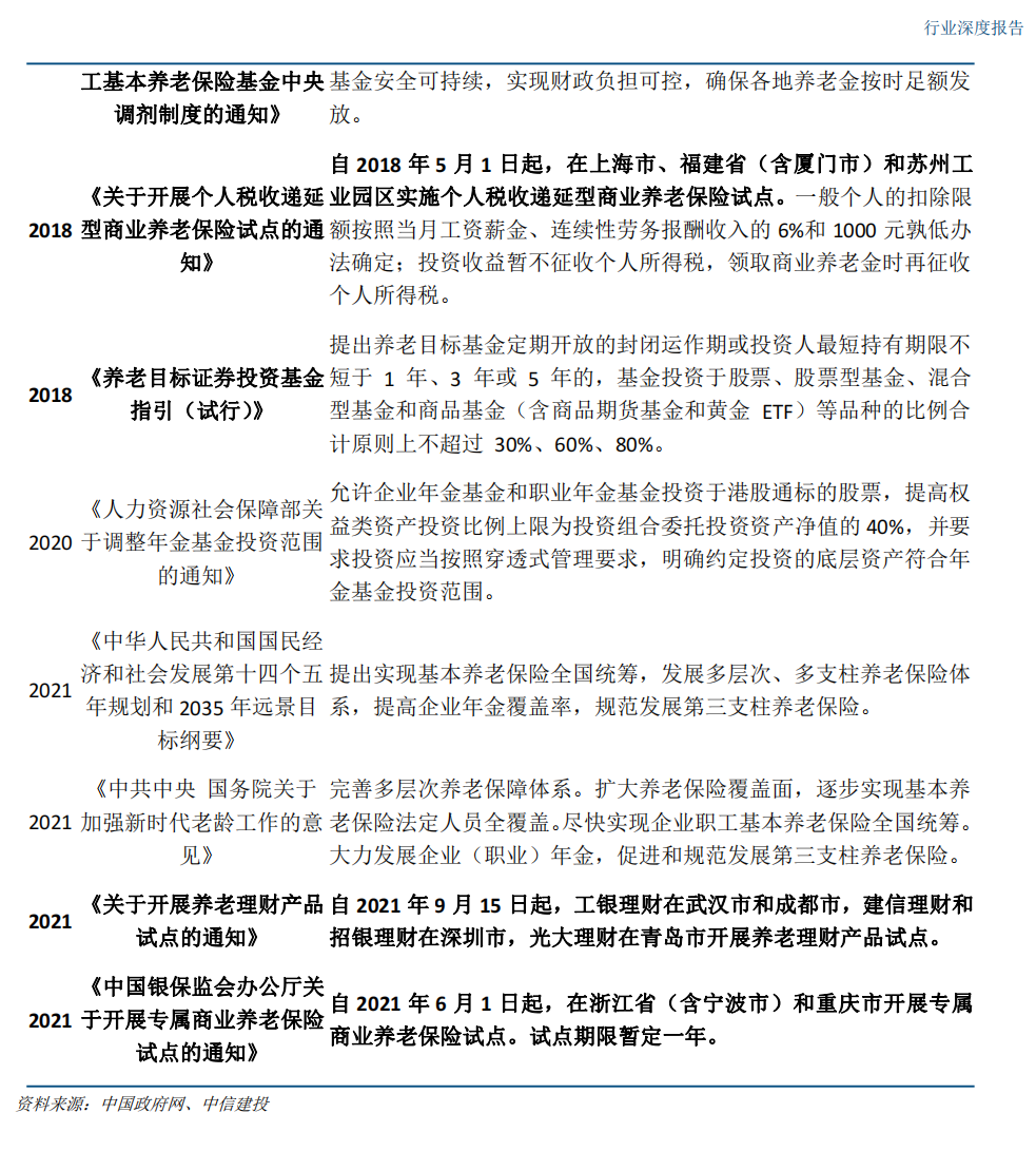
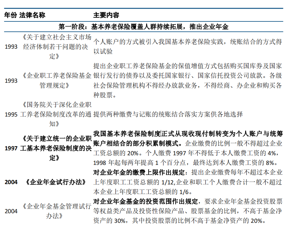
正文
团队简介
免责声明
微信扫一扫关注该公众号