重要提示:通过本订阅号发布的观点和信息仅供中信建投证券股份有限公司(下称“中信建投”)客户中符合《证券期货投资者适当性管理办法》规定的机构类专业投资者参考。因本订阅号暂时无法设置访问限制,若您并非中信建投客户中的机构类专业投资者,为控制投资风险,请您请取消关注,请勿订阅、接收或使用本订阅号中的任何信息。对由此给您造成的不便表示诚挚歉意,感谢您的理解与配合!
摘要
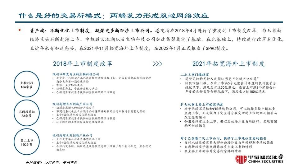
•我们认为,好的交易所模式需要:1)资产端与资金端两端发力形成双边网络效应;2)提供高效撮合平台,本质上是由投资者吸引更多的投资者,流动性吸引更大的流动性;3)现货、衍生品与商品市场齐全,市场之间产生协同效应;4)上市、交易、结算等变现方式增多,垂直产业链不断延伸,变现效率提升。港交所在这四点上都做了很多努力,整体呈现持续优化的态势,尤其是变现能力领先全球。
•为了成为更好的交易所,港交所在企业日提出了三大战略,致力于建设未来的领先市场。1)连接中国与世界:拓展及提升互联互通趋势;成为中国首选的离岸风险管理中心;巩固“中国首选离岸融资中心”地位;丰富中国相关产品组合。2)连接资本与机遇:提升新股融资市场的吸引力;优化市场结构;丰富衍生品生态圈;拓展客户生态。3)连接现在与未来:推动基建平台现代化建设:加强核心平台建设、提供平台间无缝访问;从基础设施主导模式演变为客户主导模式:创造客户旅程、调整运营模式。
•21Q1业绩前瞻:(请文末扫码,见报告原文)
•盈利预测:(请文末扫码,见报告原文)
•风险提示:宏观环境影响超预期、市值恢复不达预期、政策推进速度不达预期。
报告摘录
•( 以上为报告的部分内容,完整版请扫码或联系中信建投非银金融&金融科技团队)
团队简介
赵然 | 非银金融&前瞻研究组首席分析师
中信建投非银与前瞻研究首席分析师,中国科学技术大学应用统计硕士。上海交通大学金融科技行研团队成员。曾任中信建投金融工程分析师。目前专注于非银行业及金融科技领域(供应链金融、消费金融、保险科技、区块链、智能投顾/投研、金融IT系统、支付科技等)的研究,深度参与诸多监管机构、金融机构数字化转型及金融科技课题研究。6年证券研究的工作经验。2018年wind金融分析师(金融工程)第二名2019年.2020年Wind金融分析师(非银金融)第四名和第一名,2020年新浪金麒麟非银金融新锐分析师第一名
电话:13671946838(微信)
邮箱:Zhaoran@csc.com.cn
诸苾玘Jessie | 海外非银与前瞻研究员
香港科技大学硕士,base香港,具备多年海外非银与金融科技研究经验,对港股市场有深刻认知
电话:86-13613038668/852-69987233
邮箱:jessiezhu@csci.hk
李鑫 | 保险业研究员
南开大学保险硕士,曾就职于太保产险、平安人寿,7年保险行业经验,2021年加入中信建投证券研究发展部
手机:18221249096
邮箱:lixindcq@csc.com.cn
吴马涵旭 | 金融科技研究员
复旦大学硕士,2年多行研实习及工作经验,2020年加入中信建投证券研究发展部
电话:15618168653
邮箱:wumahanxu1@csc.com.cn
免责声明
研究报告名称:《交易所系列之——港交所:致力于成为面向未来的领先市场》
对外发布时间:2022年4月5日
报告发布机构:中信建投证券股份有限公司
本报告分析师:赵然 执业证书编号:S1440518100009
本公众订阅号(微信号:中信建投非银金融研究)为中信建投非银行金融研究团队设立的,关于非银行金融行业证券研究的公众订阅号;团队负责人赵然具备证券投资咨询(分析师)执业资格,资格证书编号为:S1440518100009。
本公众订阅号所载内容仅面向专业机构投资者,任何不符合前述条件的订阅者,敬请订阅前自行评估接收订阅内容的适当性。订阅本公众订阅号不构成任何合同或承诺的基础,本公司不因任何订阅或接收本公众订阅号内容的行为而将订阅人视为本公司的客户。
本公众订阅号不是中信建投证券研究报告的发布平台,所载内容均来自于中信建投证券研究发展部已正式发布的研究报告或对报告进行的跟踪与解读,订阅者若使用所载资料,有可能会因缺乏对完整报告的了解而对其中关键假设、评级、目标价等内容产生误解。提请订阅者参阅本公司已发布的完整证券研究报告,仔细阅读其所附各项声明、信息披露事项及风险提示,关注相关的分析、预测能够成立的关键假设条件,关注投资评级和证券目标价格的预测时间周期,并准确理解投资评级的含义。
本公司对本帐号所载资料的准确性、可靠性、时效性及完整性不作任何明示或暗示的保证。本帐号资料、意见等仅代表来源证券研究报告发布当日的判断,相关研究观点可依据本公司后续发布的证券研究报告在不发布通知的情形下作出更改。本公司的销售人员、交易人员以及其他专业人士可能会依据不同假设和标准、采用不同的分析方法而口头或书面发表与本帐号资料意见不一致的市场评论和/或观点。
本帐号内容并非投资决策服务,在任何情形下都不构成对接收本帐号内容受众的任何投资建议。订阅者应当充分了解各类投资风险,根据自身情况自主做出投资决策并自行承担投资风险。订阅者根据本帐号内容做出的任何决策与本公司或相关作者无关。
本帐号内容仅为本公司所有。未经本公司许可,任何机构和/或个人不得以任何形式转发、翻版、复制和发布相关内容,且不得对其进行任何有悖原意的引用、删节和修改。除本公司书面许可外,一切转载行为均属侵权。版权所有,违者必究。