重要提示:通过本订阅号发布的观点和信息仅供中信建投证券股份有限公司(下称“中信建投”)客户中符合《证券期货投资者适当性管理办法》规定的机构类专业投资者参考。因本订阅号暂时无法设置访问限制,若您并非中信建投客户中的机构类专业投资者,为控制投资风险,请您请取消关注,请勿订阅、接收或使用本订阅号中的任何信息。对由此给您造成的不便表示诚挚歉意,感谢您的理解与配合!
摘要
2021年实现全面脱贫后,“乡村振兴”作为衔接脱贫攻坚成果的国家战略,伴随着国家乡村振兴局的成立和《乡村振兴促进法》的颁布,成为了带动乡村资源、产业通道、人才流动的重要方针。在以普惠为轴,多领域、多主体、多角度融合发展的乡村金融体系下,本文将围绕乡村普惠金融的三大问题进行前瞻性探索:
1)如何理解乡村振兴的主要矛盾?
2)如何践行乡村振兴战略下的产业布局?
3)作为一种新业态金融模式,数字普惠金融对乡村振兴的作用机理?
长期来看,在巩固脱贫攻坚和推进乡村振兴的过渡期中,普惠金融的深化过程会产生三大矛盾:一是,城乡发展不够平衡,农村发展不够充分。国内城乡收入差距在全球范围内来看仍处于偏高水平,农村的劳动力、资本和土地等要素并未得到充分利用;二是,农业农村现代化建设起步较晚。与国际相比,我国农业处于小农户经营与社会化大生产并存的阶段,亟需探索符合国情的新农场模式;三是,农村金融创新与农户多样化需求不完全匹配。农村地区金融机构以同质化服务为主,真正契合不同农业产业、农村经营主体特点的创新产品有待完善。
短期来看,银行、保险、互联网、金融科技等各类机构均开始结合资源禀赋优势,在乡村蓝海中布局数字普惠金融综合服务平台或全流程金融供应链:保险围绕“公司+基地+农产”模式,打造“政府+融资+保险”的综合金融服务平台,将“项目融资、产业投资、资产营运、项目建设”统一经营管理;互联网企业积极布局农产品电商和“互联网+”个性化金融模式,通过技术下乡助力农业产业化;公益机构在生态宜居领域借鉴“蚂蚁森林”的商业模式,寻求县域经济和生态经济的双管齐下;金融科技公司则采用“数字农业+智慧产销”的组合拳为乡村金融服务系统赋能。单一主体很难面面俱到实现,需要地方政府、金融机构、当地企业等多主体共同努力,构建服务于乡村振兴的生态体系。
在“正向激励+尽职免责”的差异化监管政策下,普惠金融和金融科技将引导信贷资金向现代化、生态化的涉农项目倾斜,服务农业农村发展和绿色产业转型升级,最终实现“产业兴旺+生态宜居”核心目标。
风险提示:农村产业基础薄弱导致其承载金融资源能力不足;金融创新滞后于乡村振兴需求;农村中小金融机构的担保风险。
主要矛盾
一、乡村振兴与普惠金融的发展现状及主要矛盾
(一)三农重点从脱贫攻坚到乡村振兴的演变沿革
上世纪八十年代,我国启动了由政府主导的“开发式+针对性+体系化”的大规模扶贫脱贫工程,目的在于改变贫困地区经济落后的状态,有效推进城乡融合发展。在此之前,两次土地改革奠定了农村土地均分到户的财产关系,使得绝大多数贫苦的农民成为了“小有产者”,为之后大规模推进基础建设和城乡融合奠定了重要基础。十一届三中全会后,1982年“三西”专项扶贫计划、1994年《国家八七扶贫攻坚计划(1994—2000年)》等重大开发式扶贫项目相继落地,农业工业化和大农村改革伴随着经济高速增长加速推进。
千禧年后,《中国农村扶贫开发纲要(2001—2010年)的通知》颁布以及2012年党的十八大提出精准扶贫精准脱贫基本方略,均说明减贫脱贫进程逐渐从粗放式转变为组织严密、计划细致的“精准扶贫”,同时2013年正式确立“生态文明战略”,进一步明确乡村振兴战略的地位,把“包容性、持续性、长期性、均衡性”作为发展目标。2016至2021年,中央财政累计安排补助地方专项扶贫资金6866亿元(2021年开始,原中央财政专项扶贫资金调整优化为中央财政衔接推进乡村振兴补助资金),贫困县平均每年可统筹用于脱贫攻坚的资金从不足1亿元增加到年均3.6亿元,极大增强了资金支持脱贫攻坚的能力。2020年,我国现行标准下农村贫困人口全部实现脱贫、贫困县全部摘帽、区域性整体贫困得到解决。至此,“三农”工作重心由脱贫攻坚转向全面推进乡村振兴。
为了构建以国内大循环为主体、国内国际双循环相互促进的新发展格局,以及巩固拓展脱贫攻坚成果的基础。2017年,党的十九大正式明确了乡村振兴战略——产业兴旺、生态宜居、乡村文明、治理有效、生活富裕,旨在加快建立农业农村现代化生产体系,促进农村地区经济快速发展。乡村振兴战略首要的、核心的目标是“产业兴旺”,不仅仅是单一农业的产业化,而是“农业现代化+金融供给侧改革+产业链整合升级”相互协作的生态经济,也是乡村振兴战略的主要经济基础,最终落脚“生态宜居、乡村文明、治理有效、生活富裕”的后续目标。在这个漫长而艰难的道路起点,2018年中央一号文件阐明了实现乡村振兴战略的“三步走”目标:2020年,形成乡村振兴的制度框架和政策体系;2035年,实现农业农村现代化;2050年,实现乡村全面振兴。
(二)乡村振兴改革进程的三大矛盾
矛盾之一:城乡发展不平衡,农村发展不充分
目前,城乡发展差距主要体现在以下两个方面:(1)国内城乡收入差距在全球范围内处于相对偏高水平;(2)农村市场发育程度低于城市,劳动力、资本和土地等要素并未得到充分利用。脱贫攻坚战役中,中央财政坚持“三农”优先发展,确保资源倾斜力度不断增强,总量持续增加。截止2021年末,中国农村居民人均可支配收入从2013年的9400元增长到了2021年的18931元,增幅高达102%。但从全球范围的城乡居民收入的角度来看,发达国家如英国、加拿大的城乡收入比接近于1,发展中国家如印度的城乡收入比为1.9,而我国2021年城乡收入差距却高达2.5。
从劳动力和土地角度来看,城乡二元土地制度导致土地利用率降低,农民人户分离现象普遍,户籍改革亟待深化。城乡之间的公共资源和服务配置尚不均衡,城市化进程持续提速,2021年我国常住人口城镇化率达65%,而户籍人口城镇化率却只有47%。由于农户对于城市消费者需求信息接收的有限性,人才的持续流失增多了小农户与大市场之间的信息屏障,提高了产品和金融流通过程中的成本。
此外,农户的收入存在不确定性、周期性和单一性。由于气候、劳动力、生产基础、交通运输的流程不确定性,可能使得农户收入面临临时减少或延期交付的情况,以至于出现“入不敷出”的现象。时空产量的不确定性叠加农户缺乏投资未来的意识和渠道,导致超过26%的农户并未梳理家庭财务预算或者消费计划,最终无法按时支付债务,本就脆弱的收支平衡被打破,不得不降低生活水平而形成恶性循环,加剧了城乡收入差距。综上,城乡二元结构的弊病以及城乡贫富差距已然成为普惠金融渗透农村经济新常态时亟待解决的问题之一,也是金融排斥和小微创新之间的首要矛盾。
矛盾之二:农业农村现代化建设起步较晚
在农业生产方面,国内农业农村现代化水平滞后于发达经济体,农产品缺乏持续的国际竞争力,农业生产效率低下也限制了县域经济的发展机会。根据联合国粮农组织数据,以主要粮食的谷物类产品作为考察对象,截至2020年末,我国谷物类生产总量占世界总量的 20.6%,明显高于美国和欧盟等发达国家的产量,但我国谷物类出口占世界总量仅为 0.7%,进口却占世界总量的3.8%,相比之下美国谷物出口占世界16.1%,进口却只有 1.4%。与日韩的高成本高补贴的“小农场”以及美澳的大规模大兼并的“大农场”不同,中国目前处于小农户经营与社会化大生产并存的发展进程,需要摸索符合国情的农业现代化第三条路。
为了保证国家的粮食安全,财政支农力度不断提高,2021年财政支农比重高达9%,明显高于其他国家,加剧了财政负担。因此,2021年国务院印发了《关于全面推进乡村振兴加快农业农村现代化的意见》,旨在扩大农业农村需求,畅通城乡经济循环;此外2022年中央一号文件也强调“保护耕地稳产+保证主粮稳供”,建设高标准农田,全面实施种业振兴,保证国家粮食安全,同时支持生猪生产,加快扩大牛羊产业,提升渔业发展质量。
矛盾之三:农村金融创新与农户多样化需求不完全匹配
《乡村振兴战略规划》提出,“健全适合农业农村特点的农村金融体系,把更多金融资源配置到农村经济社会发展重点领域和薄弱环节,更好满足乡村振兴多样化农村金融需求。”自2020年始,普惠金融领域贷款增长速度加快,涉农贷款余额达39万亿元,同比增长了11%。其中普惠金融领域贷款余额22万亿元,同比增长24%;农户贷款余额12万亿元,同比增长14%;农业贷款余额4万亿元,同比增长8%;普惠小微贷款余额15万亿元,同比增长30%。尽管创业担保贷款增长幅度高达54%,但实际余额只有2216亿元,远远低于农村“新就业”的需求。因此,2022年中央一号文件再次强调,需要继续支持各类金融机构探索农业农村基础设施中长期信贷模式,加快农村信用社改革以提高支农支小再贷款、再贴现支持力度。
另一方面,相较于城镇地区先进的网络设施、产业数字化进程、数字技能培育体系,农村地区金融机构以同质化服务为主,真正契合不同农业产业、农村经营主体特点的创新产品缺失,适应乡村振兴新需求的综合性金融产品和服务比较匮乏。农村金融科技化水平较低,农村地区金融账户的普及仍处于初步发展阶段,尤其是在信贷获取、保险担保方面存在障碍。与国际相比,农村居民部门金融服务的可得性较弱,来自金融机构的贷款比例和信用卡渗透率都低于世界平均水平,正规金融机构账户拥有率和借记卡渗透率也低于OECD发达国家[1],农村地区的差距尤为明显,已接近20%。国际经验表明,适度的信贷和正规金融机构的设置有利于提高城乡居民收入。
注[1]:OECD发达经济体包括比利时、加拿大、捷克、丹麦、芬兰、法国、德国、希腊、匈牙利、冰岛、爱尔兰、意大利、日本、韩国、卢森堡、荷兰、新西兰、挪威、波兰、葡萄牙、斯洛伐克、西班牙、瑞典、瑞士、美国、英国共28个国家。
综上,农村金融多样化局限性主要包括以下方面:(1)普惠化程度低。仍有部分农村地区居民无法享受到正规的金融服务,其中交易成本、产品供给,服务水平均亟待提高;(2)信贷资源供给不足。信贷市场依旧处于初步孵化阶段,农民缺乏抵押担保条件,尤其是生产经营和创业担保的贷款;(3)农村金融改革缺乏集成性。金融体制没有实现“环节+要素+业务”的全流程继承改革,金融创新的效率和质量较为低下。
(三)为什么在当前时期要深入推进乡村振兴?
保留脱贫攻坚成果
精准扶贫主要解决贫困地区最基本的生存需求问题,而乡村振兴则面向产业、生态、文化、环境治理等诸多方面,这是金融服务乡村振兴的新形势。因此,脱贫攻坚的成果需要乡村振兴来衔接,防止规模性返贫,同时目标转向农业现代化和促进共同富裕,尤其是产业转型和升级。以小农户为主的传统农业发展经营,依托的是土地革命带来的土地财产。然而,如果将自身对于农业投入的劳动和传统沿袭的农业技术剥离成本,农户家庭劳动力的“内卷化”也许能维系低成本的简单再生产,却无法支付高等教育、市场化医疗等消费行为,更无形成财富积累的可能。
2022年中央一号文件强调了建立各类金融机构探索农业农村基础设施中长期信贷模式。在金融政策层面,加大支农支小再贷款、再贴现支持力度,实施更加优惠的存款准备金政策,积极发展农业保险和再保险与期货结合的模式等成为了助推金融下乡的关键手段,尽力挖掘出“一村一品、一县一产”的机会。“十三五”期间,中央财政针对易地扶贫搬迁、扶贫小额信贷、地方专项扶贫分别投入超过3800亿、6000亿、5300亿元,将长期流出的资金重新“灌溉”回贫困地区,整合涉农产业资金,引导社会资本为小农户实现资本原始积累提供了内生性动力。
响应双碳目标
2020年9月,习近平主席于第75届联合国大会提出了于2030年前“碳达峰”以及2060年前“碳中和”的双碳目标;2021年3月,该目标被纳入《“十四五”规划纲要》,并在同年7月正式启动全国碳排放权交易市场,将超过2000家发电行业公司纳入其中,并在湖北设立全国碳排放权登记结算中心,在上海设立环境交易所;2021年10月,国务院印发《关于完整准确全面贯彻新发展理念做好碳达峰碳中和工作的意见》,“碳达峰+碳中和”顶层设计落地,乡村振兴战略的发展理念也更加注重绿色低碳和生态宜居。
据联合国粮农组织的统计,农业用地释放出来的温室气体已超过了人为温室气体排放总量的3成,中国农业温室气体排放量占全球农业总排放量的比重约为12%,位列全球农业排放国第二位。因此,在农业农村现代化进程中,减排固碳、环境整治和污染防治成为了“生态宜居”的必经之路,生态经济和绿色农业的发展加速了农业供给侧结构性改革,引导农村能源结构向低碳转型。
另一方面,普惠金融的加速普及也使得土壤固碳、林草增汇、“零排放”交易等农村碳金融工具进入市场。农村企业将主动减排所盈余的碳量投入市场进行碳交易,商业银行、资产管理公司等金融机构开始围绕碳交易提供支持服务,形成农村碳金融的平台化正循环,从而实现数字普惠金融和双碳目标的双赢。
(四)如何打造乡村金融生态——数字普惠金融变革
2015年12月,国务院印发的《推进普惠金融发展规划(2016-2020年)》明确定义,普惠金融是指立足机会平等的要求和商业可持续原则,以可负担的成本为有金融服务需求的社会各阶层和群体提供适当、有效的金融服务。尤其在农村金融领域,传统金融机构开始为农户提供普惠性的金融服务——以可负担性、基础性、适当性、针对性为特征的金融服务。
通过满足农村居民的金融需求,普惠金融有利于乡村经济的长远发展。“普”的核心在于金融服务的外延,即所有金融服务需求者都能享受到金融服务;“惠”则强调适当性,即金融服务需求者能够享受到合适的金融服务。在脱贫攻坚进程中,普惠金融服务水平得到稳步提升,其中金融服务使用程度、可及性、可负担性、服务质量进一步改善。截至2020年末,全国银行网点乡镇覆盖率达97.1%,以银行卡助农取款服务为主体的基础支付服务已基本覆盖全部村级行政区,覆盖率达到99.3%;2016年至2020年间,累计发放贫困人口贷款近3万亿元,产业精准扶贫贷款4万亿元,累计支持贫困人口9000万人次。普惠金融精准助力扶贫政策,是建立多层次、立体化金融扶贫保障体系的关键路径。
2016年9月,G20杭州峰会制定的“GPFE白皮书”首次提出了数字普惠金融的概念,广义的数字普惠金融是指在交易过程中一切使用数字技术或电子化技术的金融产品和服务,并强调运用数字技术切实解决普惠金融“最后一公里”问题。其中,“最后一公里”困难特指金融服务中难以触达边缘群体的最后一段距离的现象——空间距离远、高负担性、信用贷款困难等。
如今,数字技术基础设施建设取得了显著成效,数字普惠金融辐射范围持续扩大。截至2021年末,中国的互联网普及率达到73%,互联网上网人数达10.3亿人,使用网络支付的用户规模高达9亿人,互联网理财用户达6亿人。其中农村地区互联网普及率为58%,农村网民规模已达2.8亿,使用电子支付的比例为83%。此外,农村地区信用信息体系建设也与互联网联动日趋完备,截止2021年,全国共建设有农户信用信息系统270余个,建立农户信用档案近1.9亿个,征信系统收录了超过6000万户企业及其他组织的信息,其中包括不少于3500万户小微企业。数字技术的介入大力推动了农村电商的发展,带动农产品消费向生产领域扩张,实现创新创业的规模化。
以宜农科技为例,其采用“银行(政策指引,金融服务)+公司(设备提供,技术平台)+站长(服务意识强,教育程度高的村民)”三方共建的模式开拓农村市场和农村普惠金融服务项目,通过三方共建共担的形式实现“共同投入、风险共担、收益共享”的合作效应,确保数字金融供给方的商业可持续性。截至2021年底,宜农科技共在154个地市、1062个区县、7607个乡镇内建设村级综合惠农服务网点乡邻小站3万多家。具体来看,宜农科技遴选当地威望高,服务意识强,教育程度良好的村民,以村镇为单位在家开办乡邻小站。公司为村镇小站配备移动网络设备,接入互联网平台以引入产品和服务供应商,让农村居民足不出村享受普惠金融服务。当地银行批准后,在乡邻小站建设银行卡助农取款服务点,向村民提供助农取款、现金汇款、转账汇款、余额查询、代理缴费等服务,让基础银行业务向下触及至偏远农村地区,精准支持农村的重点领域。
需要注意的是,目前各家金融机构的金融科技布局大同小异——大数据风控、互联网零售信贷、区块链应用等,但数字普惠金融不是同质化的赋能,而是站在赋能的视角从用户体验解决方案角度看,考虑到不同地区资源禀赋、战略重心、机制文化、人才储备等的不同,最终在用户层面呈现出来的,是不同的体验,“因地制宜+共同富裕”才是数字普惠金融的最终目标。具体来看,数字普惠金融能为乡村振兴做些什么?
1、提供金融服务的多样性。由于农村金融需求多元,需要做到因地制宜,因势利导,数字普惠金融具备传统金融服务所缺少的广度与深度,能够为农村居民提供了包括数字化支付、消费信贷、互联网保险等金融产品与服务。
2、金融科技赋能农村金融产品和服务创新。金融机构利用其介入涉农主体信用评价模式,提升信用贷款发放比例,推出线上信贷产品,实现多元化农村信贷供给。随着普惠金融与数字技术融合发展,“互联网+”信贷、保险、支付、众筹、货币基金等新型金融服务成为传统农村金融服务的重要补充。
3、数字红利的增收减贫效应。数字普惠金融与农村居民收入存在门限效应,当规模发展跨域门限值后,将激发增收效应。其中,覆盖广度是增收效应的主要推动力,金融基础设施最完善的东部地区的增收效应最强,西部次之,中部最弱;持续落地的政策支持也强化了普惠金融的增收效应的效果和规模,从而帮助贫困减缓。
4、降低农村居民的金融交易成本和门槛。互联网、云计算、大数据分析等技术具有比传统普惠金融更广泛的触达能力,减少资源错配现象和贫困地区对金融机构的接触性排斥。此外,数字技术的渗透与诸于提高贫困群体的金融素养,强化地方数字普惠金融监管体系,通过村镇宣传和公告,帮助农村居民理解普惠金融对于增产增收的作用。
综上所述,乡村振兴是立足于我国国情农情,需要“政策协同+多方发力”共建的重要战略。其中,普惠金融的核心基础是“银政保担网”,即在“正向激励+尽职免责”的监管机制下,地方政府、传统金融机构、互联网企业、农业创新公司须下沉经营管理和服务重心,合力为农业现代化创新赋能,提高乡村品牌产品的附加价值,最终形成乡村振兴的内在增长驱动力。
产业布局
二、不同机构践行乡村振兴的产业布局
(一)保险:发挥产业县域化与集体经济优势
农村融资担保行业平稳较快发展,农业保险与信贷、期货业务联动为现代农业赋能。(1)融资担保方面,截至2020年末,法人机构共有5139家,直保余额达32620亿元,其中农户及新型农业经营主体融资担保直保余额为4543亿元。以江苏省盐城市为例,政府性融资担保机构实现市县全覆盖,截至2020年底,全市普惠型金融重点领域贷款余额1119亿元,较年初增长了13%;(2)保险供给方面,全国共有29家保险机构具备农业保险经营条件,包括综合性保险、专业性农业保险等。全国乡镇已基本实现保险服务全覆盖,稻谷、小麦、玉米三大主要粮食作物保险覆盖率接近70%;(3)中央补贴方面,2019年农业农村补贴政策提出了种粮、农机、购房、教育、创业、养老保险、污染治理、秸秆利用等8类补贴,财政补贴险种共计16个,基本覆盖主要粮食作物、糖、油料、生猪等大宗农产品。2020年以来共有335个“保险+期货”试点项目为近135万农户提供风险保障。
然而,中国普惠金融研究院(CAFI)发布的《中低收入家庭风险与保险》报告显示,中低收入人群中有保险需求的人群占比高达52%,而信贷需求占比仅23%。其中,传统农险和健康险在农村地区的覆盖和渗透较低,新型保险产品还未真正下沉到农业农村市场,三农抵御风险的能力较弱。同时,由于实地勘察成本、农民道德风险、缓慢的理赔速度,普惠保险成本负担较大,难以落实普惠金融中“惠”的目标。因此,如何减低分销成本、管理成本,如何通过普惠保险服务到农村的小微经济体,是保险行业在乡村振兴战略下亟待解决的问题之一。
乡村空间生态资源具有典型的非标性、整体性和公共性。空间生态资源与工业化的产品不同,属于生命共同体,因而造成了定价困难的问题。因此,生态化转型,需要县域乡村统筹综合规划和整体开发,不能用一般的市场交易去定价。同时,农村居民个体的“单打独斗”已不能满足农业现代化发展的需要。因此,本研究将探索一种“公司+基地+农户”等新型管理模式,依托数字化和信息化打造农业电子商务产销链,同时形成乡村集体经济内循环,与“政府+农担+保险+期货”联动赋能。
符合市场经济要求的农村集体经济运营新机制的“村投公司”应运而生,名为公司,其主要核心主体仍是“农户”。村投公司能够加强农户在利益价值链中的地位,从而激发农户创新创业的积极性,其具有以下几点特征:
1、土地与宅基地的防火墙。农民将其拥有的土地或宅基地的使用权、收益权进行租赁给其他企业或者入股村投公司,公司和农户均需要支付保证金入托管银行,加强企业农民守信合作,村投就变成农民与资本之间的最后一道防火墙;
2、具有独立的经营地位。村投公司有县、镇、区政府的背书(宅基地由村委会审批),作为经济主体和贷款主体,村投公司具备在资本市场中独立的融资地位。其次,农户对接市场化的电商交易平台的营运成本极低,伴随的收益却十分显著,将农村闲置资源直接对接市场,自主经营,按需生产,各个农户将成为平等的主动的市场主体。
3、覆盖多种基地类型。不同村投公司可以转化成不同类型的基地,主要包括以养殖业,畜牧业为主的生产型基地、具备农产品加工产业链的经营型基地、拥有医疗交通功能的管理型基地、具备高公共服务水平的服务性基地。村投公司制定特定的计划和模式来管理不同类型的基地,对接适当性金融产品,达到“因地制宜”的效果。
对于保险公司来说,在“公司+基地+农产”模式中能够联合政府、银行以及担保等多方机构,为了给农业全产业链提供一站式风险管理和普惠金融服务,共同打造了“政府+融资+保险”的综合金融服务平台。通过“村投公司”统一经营,落实村集体的土地所有权,稳定承包权,确保村民的收益,引进社会资本进行合作,进一步放活经营权。通过“项目融资、产业投资、资产营运、项目建设”四大业务统一经营管理,拓展“农险+N”模式,推进农村保险生态圈建设。
在村投公司的基础上,构建村委会、党支部、经济联合社“三者合一”的综合性的乡村治理模式。将国家补贴转化成了农业担保公司,形成贯穿国家级、省级、县级的担保体系,来分摊农业风险、“信贷坏账”风险和其他外部性问题。如今乡村振兴战略作为承载大量增发式货币的资金池,用以发展县域经济,推动县域产业重构,目的是构建一个可以大量吸纳资金流动性进入到县域经济发展的制度体系。
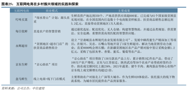
(二)互联网:巨头加快布局农产品电商和全流程产业链
由于国家反垄断政策落地,明晰的行业监管使得互联网金融行业层次逐渐剥离,业务结构开始出现场景分流。互联网企业仍在探索传统农业和乡村振兴的“打法答案”,包括农产品、电商、内容、公益、元宇宙等变现路径。在存量博弈的红海下,巨头们开始凭借金融科技迭代优势撮合“线上+线下”联动的乡村新增量,让互联网触达更多的农业居民和小微产业,向数字化普惠金融的需求更深处开拓。
技术下乡助力农业产业化
乡村振兴战略目标不仅要求互联网企业实现技术跃迁、业态创新、生态扩群,更强调企业的ESG理念与生态经济的深度融合,让农村独自具备“自我造血”的功能。阿里巴巴于2021年5月开始在巩固乡村脱贫成果的基础上,从科技振兴、产业振兴和人才振兴三个方向推出助力乡村振兴的“热土计划”,并将“阿里巴巴脱贫基金”全面升级为“阿里巴巴乡村振兴基金”;腾讯云建立乡村振兴人力资源统筹平台,开启新发展理念下的乡村“人力资本”和普惠就业探索;京东在2020年10月启动乡村振兴 “奔富计划”。以京东数智化社会供应链为基础,从新基建、发展数智农业和物流、建设数字乡村等方面入手,计划三年内带动农村实现10000亿产值,带动更多农民实现共同富裕;拼多多基于开拓性的分布式人工智能“农地云拼”体系,通过聚合消费端分散、临时的需求,为农业合作社和家庭农场提供长期稳定的订单减少中间的流通环节,让农民对农产品定价有更大话语权。
“互联网+”个性化金融模式加速创新
从腾讯的2021年报中可以看出,全年实现总营收5601亿元,同比增长16%。其中,金融科技及企业服务业务收入同比增长34%至人民币1722亿元,4Q21的金融科技及企业服务的收入占比已超过游戏板块。2018年开始,腾讯将金融科技业务列为核心业务之一,并从1Q19将其从财报中单列出来。主要收入来自于商业手续费和理财服务,包括理财、基金、保险、信贷等。腾讯细分的金融科技业务可以满足不同农村场景、地区和客群的个性化需求,包括基础支付平台(微信支付、QQ钱包、财付通)、农户财富管理(理财通)、农户进阶理财(微证券、腾讯自选股)、乡村企业金融(财付通商企付、发票财税、普惠平台)。以腾讯为首的互联网巨头凭借丰富的产品体系能够承托多样化、定制化的乡村金融服务。
此外,值得关注的是“社交及其他广告”,在视频号直播服务、视频付费会员等对于收入贡献的推动,全年社交网络收入为1173亿元,占总营收的比重达21%。腾讯借助小程序、公众号、朋友圈等微信生态,依靠庞大的用户体量,腾讯与北京金融科技产业联盟携手,推进标准研制和产业应用,计划在未来一年内,以“银农通”惠农金融综合服务平台为基础,联合金融机构打造超过1000个“金融+”乡村服务站,以及政务、就业、健康、电商等“金融+”惠农综合服务小程序矩阵。个性化金融产品投放力度的提高能够加大对现代特色农业的支持力度,积极配合地方金融机构普及新型农业经营主体金融服务,推广如“惠农贷”“农资贷”“大棚贷”等支持农村经济生产的信贷产品。
农村电商的嵌入和普及
通过对小农户的赋权和赋能,电商平台能直接对接城市消费者,在中国农村地区呈现出平行演化和向外扩散的复合型发展方式。如今,电商平台已成为扶贫助农新抓手,未来的主要任务是服务乡村振兴,带动下沉市场提质扩容。数字化驱动的生鲜电商能够通过订单农业、智慧供应链等方式,助力农产品流通。例如,淘特、京东京喜、美团优选等电商平台发力于农产品上行以及品牌打造;抖音、快手等直播平台将农乡内容和电商带货赋能乡村发展;携程,飞猪等旅行平台则通过打造高标准的度假农庄,引领乡村旅游一体化模式。
借助互联网帮扶项目,农产品成为零售生鲜电商产业链的重要供应,前置仓、店仓一体化、O2O平台、社区团购等多种新型生鲜电商模式让城市消费者需求大量释放,加深了城乡间的产业联动。根据《2021年度中国生鲜电商市场数据报告》报告显示,2021年上半年生鲜电商交易规模为2362.1亿元,自2014年至2020年的增速分别为:123%、87%、69%、53%、39%、31%和43%。
(三)公益第三方:生态宜居最终形态探索——“蚂蚁森林”的启示
“蚂蚁森林”是蚂蚁金服于2016年8月在支付宝客户端推出的一款长期的游戏化环保公益项目,也是中国首款“碳账户”公益产品。支付宝用户可通过步行移动、共享出行、移动支付等行为产生能量值,收集能量可领养虚拟树——当地公益组织和环保组织在阿拉善、鄂尔多斯、巴彦淖尔等荒漠化较为严重的地区种下一棵防风固沙的真树。根据“蚂蚁森林”官方报告,截止2021年底,支付宝“蚂蚁森林”用户累计超过6.1亿,共种植超过3.3亿颗真树,总种植面积超过400万亩,预计控沙范围超过千万亩。
拥有中国绿化基金会、中国扶贫基金会、中华环境保护基金会、中国绿色碳汇基金会等8家公益合作伙伴背书的“蚂蚁森林”将“公益+游戏+低碳行为”结合在一起,不仅拓宽了支付宝的移动支付市场,增强了用户黏性,还吸引更多的居民主动参与低碳行为以及公益活动。“蚂蚁森林”取得的成功是基于“政府+企业+三方组织+多方民众”的协作并行,由于公益传播不以盈利为目的面向不特定的社会群体进行传播,往往需要综合多种传播渠道进行信息扩散,核心的传播主体仍然为政府的稳定支持,另一方面需要各大企业和平台不断地践行绿色低碳理念,增强居民的公益参与感,也为个人和企业碳账户的发展提供一种有效的路径。
“蚂蚁森林”如何嵌入乡村产业和县域经济?
传统农业生产所排放的甲烷、氮氧化物和二氧化碳都会导致明显的温室效应,在双碳目标的指导下,农业现代化过程中会出现大量农业减排、清洁能源使用、光伏技术普及等绿色场景。例如,农业光伏 (Agri-PV)技术是在生长的农作物上方安装太阳能电池板,阳光发电的同时能够为农作物提供遮阴,提供更多电力产出、更高的作物产量和更少的用水。另一方面,农村碳金融将对粮食安全起到助推作用,推进施肥用药减量化和粪污、秸秆资源化,促进农业绿色转型和高质量发展。其次,在拓宽城乡非农就业和增收渠道的前提下,低碳效应将降低农民增收对农产品附加价值的依赖性,降低农产品加工能耗、运输能耗和储存能耗。
城市地区的碳普惠政策与项目早在2015年起步,包括地方政府主导的区域性碳普惠平台建设,如广东、青岛市,以及蚂蚁森林、低碳星球等互联网平台。2019年,广州正式上线了全国首个城市碳普惠平台,市民通过绿色出行、节水节电等低碳行为以换取碳币,兑换商品,碳减排量可进入广州碳排放权交易所进行交易变现;2020 年北京启动了“绿色出行的碳普惠”活动,生态环境局和交通委共同为其背书;2021年青岛发布了全国首个以数字人民币结算的碳普惠平台——“青碳行”APP;2022 年,浙江上线了全国首个省级碳普惠应用——“浙江碳普惠”。
但与城市个人碳金融的模式不同,农村碳交易市场仍以机构用户为主,除直接参与交易的控排企业及机构外,商业银行、基金公司、资管公司等金融机构开始增加围绕碳交易的支持服务。例如,2022年6月,太保产险为助力柳州乡村振兴碳汇项目,推出广西壮族自治区商业性单株林木碳汇保险并对该项目进行承保,针对暴雨等自然灾害、林业的有害生物、野生动物损毁三类情况导致的林木碳汇损失提供保障,成为全国首单单株林木碳汇保险。因此,农村企业碳账户比农户个人碳账户更容易获得碳金融带来的红利,商业银行可以直接通过碳征信对乡镇企业进行普惠金融服务,同时依靠政策激励来保障减排效率,利用市场手段引导“三农”行为变化。
(四)金融科技:数字农业,智慧产销
2019年8月,人民银行发布的《金融科技(FinTech)发展规划(2019年-2021年)》指出高新数字技术需要向“三农”和偏远贫困地区提供安全、便捷、高效的金融科技服务,突破金融服务“最后一公里”的制约。截止2020年末,已纳入金融科技创新监管试点的70个项目中有45个项目涉及普惠金融,占比64%,其中有47%设点项目应用了三种及以上数字技术,包括大数据风控、区块链、人工智能等。天天学农,宜农科技,慧云信息等三方创新公司、商业银行金融科技部门、信用社以及互联网企业均围绕这类高新数字技术推动农业生产和农户数据安全,主要覆盖涉农信贷、移动银行、风险防控等使用场景。
智慧农业领域,成立于2012年的“慧云信息”是一家国内智慧农业解决方案提供商,提供天空地一体化数字农业解决方案、“一站式”生产服务解决方案、互联网应用、智能农机、区域级农业大数据等新型农业整体解决方案。其独创的“耘小宝”环境监测仪和AI高清相机以消费级成本,提供专业级的服务,24小时提供气象及环境异常自动预警,并将不同作物的农技指导精准推送至相关种植区域的农户手机上。慧云信息通过获取大量的农业生产数据来帮助农户更高效地实现现代化转型,同时气象检测、环境监控也帮助“气象+”指数保险、农灾保险等再保险加快创新。
文化旅游领域,以“和途科技”(以下简称和途)为例,公司在乡村帮扶进程中植入小微服务产业及运营机构,运用智慧化技术获得精准的农村数据,最终形成城乡金融融合的通道,发展民宿及乡村特色服务产业。和途主要服务于地方政府而不直接衔接城市企业,通过扶持当地农户纳入农文旅融合产业。和途打造独有的乡村产业管理运营体系、乡村互联网智慧系统、小微配套商业生态、社区及游客服务中心体系、城乡商务及商业合作体系等,覆盖了浙江省的余杭、千岛湖、安吉、桐庐、东阳及江苏扬州、山东曲阜、重庆长寿等多个旅游示范城市。
发展路径
三、乡村普惠金融未来发展路径
(一)如何解决乡村振兴的内在矛盾
普惠金融改革试验区
2016年以来,河南省兰考县、浙江省宁波市、福建省宁德市和龙岩市、江西省赣州市和吉安市、山东省临沂市相继获批建设普惠金融改革试验区。各试验区错位发展,形成了各具特色的改革试点格局。比如,江西省赣州、吉安市打造小微客户融资信贷服务平台,注册量达63.93万户,累计促成5.17万户获得贷款471.66亿元;浙江省宁波市试验区强化“财政+金融”的政策集成和协同配合,首创“财政+银行+担保”三方联动的“微担通”模式;山东省临沂市凭借农业优势基础,紧密围绕精准扶贫的地方金融生态进行多元化的金融教育措施;陕西省宜君市则重点实施了金融服务的“便捷设施”工程,对超过金融网点5公里且人口稀少的偏远村落,配套提供“银行流动服务车”服务,提高了普惠金融的可得性。
截止2021年末,银行业金融机构用于小微企业的贷款余额达50万亿元,其中为小微企业和农户提供担的保贷款超过126亿元(截至1Q21数据)。试验区经验的复制推广,是全国普惠金融发展的重要参考路径,也是三农振兴、产业兴旺等主题的改革方向。普惠金融试验区打造银联渠道与三农服务融合的“数字营业厅”,支持小微企业的支付结算、资金管理、理财信贷等金融服务。同时,在试验区内建立全国性银行、区域性银行、农村商业银行等不同类型的普惠银行体系,围绕供应链金融、科创金融、绿色金融进行“细分客群+优势互补”组合升级。
农村普惠金融基础设施建设
农村支付体系建设。数字支付技术在农村地区的推广应用是加速普惠金融改革的重要途径。截止2020年末,央行支付系统接入农商行、信用社等农村金融机构49675家,农村地区建成银行卡助农取款服务点89万个,覆盖村级行政区52万个;20万个银行卡助农服务点加载了村级电子商务服务,占服务点总数量超过23%。其次,数字人民币应用在农村持续扩容,2021年8月13日,河北农信客户通过数字人民币APP完成首笔数字人民币兑换。支付结算是助农贷款、补贴发放、电商运行的重要金融服务之一。
农村信用体系建设。截至2020年末,全国共建设有农户信用信息系统270个,保有近1.9亿农户信用档案,其中开展信用评定的农户有1.3亿户。农村信用信息服务平台,农户信用信息采集覆盖,开展农户信用评级,是信用体系建设的“三驾马车”,主要驱动手段包括构建农户征信、动产融资统一登记公示系统以及打造应收账款融资服务平台。农村信用体系建设是涉及多方主体的复杂工程,例如涉农部门、民政单位、金融机构等。
农业融资担保体系建设。对于农业生产经营来说,高效的风险管理和分担是提高农村活力的核心激励,农业担保体系需要建立“前期尽调+后期跟踪+政府代偿”的信贷基础,严格监控农村金融流动性风险以及不良业务率。自2017年以来,全国农担业务规模年均增长91%,直到2020年末,全国农担在保余额为2118亿元,放大倍数3.4倍,其中2020年新增1920亿元,是2019年同期的1.8倍。农业担保是脱贫攻坚的重要融资政策工具,尤其在后疫情时代,农担保险是保证生产型企业和流转型企业复产稳产的重要手段。
金融科技助力农业现代化——建行“惠懂你”
数字技术给农村发展带来了新的机遇——农村新产业改革、新业态商业模式发展、农村公共福利和创新供给。金融科技通过推动新一代信息技术下乡,积累大量的农业生产、交通运输、经营销售的数据,建立适配农村的信用评价模型和风险监控机制。需要注意的是,生产领域的数字化转型也受制于相对落后的网络设施、缓慢的产业数字化进程、滞后的数字技能培育体系,上中下游的经营主体仍停留在基础建设、单向应用层面。因此,金融科技需要实现“上游与下游”、“乡村企业与城市市场”的衔接融合,回归可持续的增长本源。
以建设银行“惠懂你”的创新型普惠金融模式为例,建行坚持“创新驱动+科技赋能”,运用“移动互联网+科技+金融”模式,打造了APP一站式移动金融服务平台——“建行惠懂你”,以信贷融资为主,为小微企业和个体工商户等普惠群体提供生命周期服务。截止2020年末,该金融服务平台访问量突破1.1亿次,下载量超1500万次,授信金融4400亿元。该平台不仅采用全线上自助办理流程,还建立多维大数据模型体系和平台智能风控体系,为农户提供了智能化的运营体系。
(二)乡村新挑战:产业兴旺和生态宜居并行不悖
“产业兴旺”与“生态宜居”是乡村振兴战略中的首要目标,在“互联网+”金融平台的赋能下,通过科技创新、扩大开放、增加消费、促进就业等策略,形成乡村经济的自循环。在这个循环体系中,涉及到农业现代化改革(绿色农业、污水治理)、农产品加工(基础设施、公共服务)、旅游文创(粮食安全、清洁能源)等第一二三产业的整合与升级,构建乡村上中下游全产业链,最终打造具有中国特色的“一村一品、一县一产”。那么,在金融服务乡村振兴的过程中,需发挥普惠金融降低贫困效应的直接作用机制,同时强化金融机构在环境保护、社会责任(ESG)方面的引领作用:引导信贷资金向绿色化、生态化的涉农项目倾斜,持续优化信贷资产结构,加快构建乡村绿色信贷体系框架,服务农业农村发展和乡村生活绿色低碳转型升级;鼓励银行业金融机构加快创新“三农”绿色金融产品和服务。
风险提示
农村产业基础薄弱导致其承载金融资源能力不足;金融创新落地滞后于乡村振兴需求;农村中小金融机构的担保风险。
本报告仅面向符合《证券期货投资者适当性管理办法》规定的机构类专业投资者,如需全文或盈利预测情况,请按照文末信息联系中信建投非银金融&金融科技团队。
附录
[1]Afuah A , Tucci C L . Internet Business Models and Strategies. Irwin/McGraw-Hill, 2001.
[2]Arora R U. 2010-07: Measuring Financial Access. 2015.
[3]Leeladhar V. Taking banking services to the common man-financial inclusion[J]. Reserve Bank of India Bulletin, 2006, 60(1): 73-77.
[4]Shylaja H.N.,Prasad H.N. Shiva. Measuring financial inclusion: The access and usage dimension[J]. SMART Journal of Business Management Studies,2018,14(1):
[5]陈慧卿,陈国生,魏晓博,彭六妍,张星星.数字普惠金融的增收减贫效应——基于省际面板数据的实证分析[J].经济地理,2021(3):184-191
[6]陈媛媛,席曦.中国城市居民的金融受排斥状况研究[J].消费导刊,2015,0(10):135-136
[7]陈志强. 互联网思维与新媒体慈善活动[J]. 学术交流, 2015(10):5.
[8]付琼,郭嘉禹.金融科技助力农村普惠金融发展的内在机理与现实困境[J].管理学刊,2021,34(3):54-67
[9]葛和平,钱宇.数字普惠金融服务乡村振兴的影响机理及实证检验[J].现代经济探讨,2021(5):118-126
[10]郭峰,王靖一,王芳,孔涛,张勋,程志云.测度中国数字普惠金融发展:指数编制与空间特征[J].经济学(季刊),2020(4):1401-1418
[11]郭田勇,丁潇.普惠金融的国际比较研究——基于银行服务的视角[J].国际金融研究,2015,0(2):55-64
[12]何宜庆,王茂川,李雨纯,李佳欣.普惠金融数字化是“数字红利”吗?——基于农村居民收入增长的视角[J].南方金融,2020(12):71-84
[13]何宇鹏,武舜臣.连接就是赋能:小农户与现代农业衔接的实践与思考[J].中国农村经济,2019,0(6):28-37
[14]贺茂斌,杨晓维.数字普惠金融、碳排放与全要素生产率[J].金融论坛,2021,26(2):18-25
[15]蒋庆正,李红,刘香甜.农村数字普惠金融发展水平测度及影响因素研究[J].金融经济学研究,2019,34(4):123-133
[16]李梦娣. 场景理论视域下"互联网+公益"的传播模式探索——以"蚂蚁森林"为例[J]. 新闻世界, 2018(6):5.
[17]林升.普惠金融助力乡村振兴战略的路径研究——以龙岩普惠金融改革试验区为例[J].福建金融,2020(12):53-57
[18]刘锦怡,刘纯阳.数字普惠金融的农村减贫效应:效果与机制[J].财经论丛,2020,0(1):43-53
[19]刘亚军,陈进,储新民.“互联网+农户+公司”的商业模式探析——来自“淘宝村”的经验[J].西北农林科技大学学报:社会科学版,2016,16(6):87-93
[20]鲁政委, 方琦. 金融监管与绿色金融发展:实践与研究综述[J]. 金融监管研究, 2018(11):13.
[21]吕靖烨, 范欣雅. 个人碳账户建设的三方演化博弈分析——以"蚂蚁森林"为例[J]. 技术与创新管理, 2021, 42(2):7.
[22]马俊,李季刚.中国普惠金融发展对乡村振兴的影响研究[J].区域金融研究,2021(2):5-10
[23]聂召英,王伊欢.链接与断裂:小农户与互联网市场衔接机制研究——以农村电商的生产经营实践为例[J].农业经济问题,2021(1):132-143
[24]孙玉环,张汀昱,王雪妮,李丹阳.中国数字普惠金融发展的现状、问题及前景[J].数量经济技术经济研究,2021(2):43-59
[25]汪旭晖,张其林.基于线上线下融合的农产品流通模式研究——农产品O2O框架及趋势[J].北京工商大学学报:社会科学版,2014,29(3):18-25
[26]王道平, 刘琳琳. 数字金融,金融错配与企业全要素生产率——基于融资约束视角的分析[J]. 金融论坛, 2021.
[27]王淑华, 沈家壮. "碳金融"与园林融合视角下"蚂蚁花园"模式探讨——以蚂蚁森林为例[J]. 建筑经济, 2021, 42(S01):3.
[28]王炎龙, 李京丽, 刘晶. 公益传播四维框架的构建和阐释[J]. 新闻界, 2009(4):3.
[29]夏伍. 基于"互联网思维"的公益传播效果研究. 上海外国语大学.
[30]晓鸽,钟世虎,郭晓欣.数字普惠金融发展、金融错配缓解与企业创新[J].科研管理,2021(4):158-169
[31]肖晓军,李执敏.金融科技发展提升了金融服务实体经济的效率吗?——基于北京大学数字普惠金融指数的实证研究[J].内蒙古科技与经济,2021(9):44-47
[32]徐振华,黄军成.金融支持乡村振兴的路径选择[J].中国农业会计,2020(7):80-82
[33]殷浩栋,霍鹏,汪三贵.农业农村数字化转型:现实表征、影响机理与推进策略[J].改革,2020(12):48-56
[34]殷贺,江红莉,张财经,蒋鹏程.数字普惠金融如何响应城乡收入差距?--基于空间溢出视角的实证检验[J].金融监管研究,2020(9):33-49
[35]张龙耀,邢朝辉.中国农村数字普惠金融发展的分布动态、地区差异与收敛性研究[J].数量经济技术经济研究,2021(3):23-42
[36]张萌. "互联网+环保公益"助推低碳生活的创新模式研究 ——以支付宝蚂蚁森林为例[J]. 经济研究导刊, 2021(13):3.
[37]张晓燕.农村普惠金融对乡村振兴发展影响的实证研究——以江苏盐城为例[J].南方农村,2021,37(1):15-21
[38]张勋,万广华,张佳佳,何宗樾.数字经济、普惠金融与包容性增长[J].经济研究,2019,54(8):71-86
[39]张在一,毛学峰.“互联网+”重塑中国农业:表征、机制与本质[J].改革,2020(7):134-144
团队简介
赵然 | 非银金融&前瞻研究组首席分析师
中信建投非银与前瞻研究首席分析师,中国科学技术大学应用统计硕士。上海交通大学金融科技行研团队成员。曾任中信建投金融工程分析师。目前专注于非银行业及金融科技领域(供应链金融、消费金融、保险科技、区块链、智能投顾/投研、金融IT系统、支付科技等)的研究,深度参与诸多监管机构、金融机构数字化转型及金融科技课题研究。6年证券研究的工作经验。2018年wind金融分析师(金融工程)第二名2019年.2020年Wind金融分析师(非银金融)第四名和第一名,2020年新浪金麒麟非银金融新锐分析师第一名
电话:13671946838(微信)
邮箱:Zhaoran@csc.com.cn
诸苾玘Jessie | 海外非银与前瞻研究员
香港科技大学硕士,base香港,具备多年海外非银与金融科技研究经验,对港股市场有深刻认知
电话:86-13613038668/852-69987233
邮箱:jessiezhu@csci.hk
李鑫 | 保险业研究员
南开大学保险硕士,曾就职于太保产险、平安人寿,7年保险行业经验,2021年加入中信建投证券研究发展部
手机:18221249096
邮箱:lixindcq@csc.com.cn
吴马涵旭 | 证券业&金融科技研究员
复旦大学硕士,2年多行研实习及工作经验,2020年加入中信建投证券研究发展部
电话:15618168653
邮箱:wumahanxu1@csc.com.cn
沃昕宇 | 非银金融&金融科技 研究员
北京大学硕士,2022年加入中信建投证券研究发展部,覆盖非银金融及金融科技领域研究
电话:18401687914
邮箱:woxinyu@csc.com.cn
亓良宸 | 非银金融&金融科技 研究员
上海财经大学金融硕士,2022年加入中信建投证券研究发展部,主要负责财富管理/金融科技行业研究
手机:17742874803
邮箱:qiliangchen@csc.com.cn
李梓豪 | 非银金融&金融科技 研究员
伦敦大学学院硕士,2022年加入中信建投证券研究发展部,覆盖非银金融及金融科技领域研究
电话:15810703409
邮箱:lizihaodcq@csc.com.cn
免责声明
证券研究报告名称:《深度 | 如何理解乡村振兴的核心矛盾与发展展望——普惠金融系列之一》
对外发布时间:2022年08月09日
报告发布机构:中信建投证券股份有限公司
本报告分析师:赵然 执业证书编号:S1440518100009
本订阅号(中信建投非银金融研究)为中信建投证券股份有限公司(下称“中信建投”)研究发展部赵然非银金融&金融科技研究团队运营的唯一订阅号。
本订阅号所载内容仅面向符合《证券期货投资者适当性管理办法》规定的机构类专业投资者。中信建投不因任何订阅或接收本订阅号内容的行为而将订阅人视为中信建投的客户。
本订阅号不是中信建投研究报告的发布平台,所载内容均来自于中信建投已正式发布的研究报告或对报告进行的跟踪与解读,订阅者若使用所载资料,有可能会因缺乏对完整报告的了解而对其中关键假设、评级、目标价等内容产生误解。提请订阅者参阅中信建投已发布的完整证券研究报告,仔细阅读其所附各项声明、信息披露事项及风险提示,关注相关的分析、预测能够成立的关键假设条件,关注投资评级和证券目标价格的预测时间周期,并准确理解投资评级的含义。
中信建投对本订阅号所载资料的准确性、可靠性、时效性及完整性不作任何明示或暗示的保证。本订阅号中资料、意见等仅代表来源证券研究报告发布当日的判断,相关研究观点可依据中信建投后续发布的证券研究报告在不发布通知的情形下作出更改。中信建投的销售人员、交易人员以及其他专业人士可能会依据不同假设和标准、采用不同的分析方法而口头或书面发表与本订阅号中资料意见不一致的市场评论和/或观点。
本订阅号发布的内容并非投资决策服务,在任何情形下都不构成对接收本订阅号内容受众的任何投资建议。订阅者应当充分了解各类投资风险,根据自身情况自主做出投资决策并自行承担投资风险。订阅者根据本订阅号内容做出的任何决策与中信建投或相关作者无关。
本订阅号发布的内容仅为中信建投所有。未经中信建投事先书面许可,任何机构和/或个人不得以任何形式转发、翻版、复制、发布或引用本订阅号发布的全部或部分内容,亦不得从未经中信建投书面授权的任何机构、个人或其运营的媒体平台接收、翻版、复制或引用本订阅号发布的全部或部分内容。版权所有,违者必究。