重要提示:通过本订阅号发布的观点和信息仅供中信建投证券股份有限公司(下称“中信建投”)客户中符合《证券期货投资者适当性管理办法》规定的机构类专业投资者参考。因本订阅号暂时无法设置访问限制,若您并非中信建投客户中的机构类专业投资者,为控制投资风险,请您请取消关注,请勿订阅、接收或使用本订阅号中的任何信息。对由此给您造成的不便表示诚挚歉意,感谢您的理解与配合!
摘要
宏观回顾:2022年Q3以来,随着稳增长政策边际加码和疫情阶段性反弹的回落,三季度宏观经济指标在曲折中回升,尤其基建项目开工加快,成为稳定需求侧的重要基石。单看第三季度,我国不变价GDP同比+3.9%,增速环比+3.5pct,其中第一产业、第二产业和第三产业分别同比+3.4%、+5.2%和+3.2%。
监管政策:9月以来,私募股权创投基金份额转让试点取得初步成效,退出环境明显改善;粤港澳大湾区建设相关政策发布较多,海关总署,深圳当地部门均发布相关配套支持细则。
募资端:国资募资降幅收窄,环比回暖。9月共有535只基金募资2211.1亿元,同比-26%,环比-11%,其中,国资背景的管理机构设立的200只募资1778.2亿元,同比-4%,环比+5%。9月募集金额同比、环比均有所下降。
投资端:叠加基数效应和经济影响,9月投资动能略显不足。9月境内注册基金投资企业数量为190家,同比-71.0%,环比-20.8%,合计投资规模为87.5亿元,同比-38.6%,环比-29.4%。
受德尔科技项目带动,Pre-IPO轮次投资规模逆势增长。从投资阶段来看,9月Pre-IPO、B、A和C轮投资规模较大,合计规模95.8亿元,占总投资金额的72%。其中,Pre-IPO轮次投资规模为20.3亿元,同比+27%,环比+481%,主因9月招商致远资本与前海梧桐并购基金合计投资德尔科技15.5亿元。
退出端:退出收益率略有下滑,退出数量随之减少。9月共有313项投资实现退出,92%是通过IPO上市渠道,4%通过并购,3%是上市后减持。环比来看,退出总数较上月减少24次,其中IPO减少31次,并购增加3次,上市后减持增加7次,股权转让和回购分别发生5次和1次,其他退出渠道例如借壳、并购减持等暂无发生。
按照IRR口径计算,通常IPO方式的平均内部收益率较为稳定,9月份平均达到54%,相比上月下降10个pct;并购退出平均收益率为24%,环比下降35个pct;股权转让收益率9%,环比下降13个pct。
风险提示:宏观经济剧烈波动;私募股权监管政策发生重大变化;一/二级市场估值倒挂等。
正文
一、宏观回顾及政策分析
1.1宏观环境
2022年Q3以来,随着稳增长政策边际加码和疫情阶段性反弹的回落,三季度宏观经济指标在曲折中回升,尤其基建项目开工加快,成为稳定需求侧的重要基石。
今年前三季度,我国不变价GDP同比+3.0%,环比今年上半年+0.5pct,经济总体呈现恢复向好态势。结构方面,前三季度第一产业、第二产业和第三产业增加值占GDP的比重分别为6.3%、40.2%和53.5%,其中第一产业占比同比持平,第二产业和第三产业占比分别同比+1.1pct、-1.1pct,第二产业对经济增长的贡献有所加强。单看第三季度,我国不变价GDP同比+3.9%,增速环比+3.5pct,其中第一产业、第二产业和第三产业分别同比+3.4%、+5.2%和+3.2%。
9月社会融资规模3.53万亿元,同比多增6,274亿元。根据人民银行数据显示,9月份社融规模3.53万亿元,数据高于市场一致预期(Wind口径2.80万亿元),其中,对实体经济发放的人民币贷款增加2.57万亿元,同比多增7,964亿元;对实体经济发放的外币贷款折合人民币减少713亿元,同比多减697亿元;新增委托贷款1,507亿,同比多增1,529亿元;信托贷款减少192亿,同比多增1,906亿元;新增未贴现银行承兑汇票134亿,同比多增120亿元;企业债券融资876亿,同比少增261亿元;非金融企业境内股票融资1,021亿,同比多增249亿元;政府债券5,525亿,同比少增2,541亿元。1-9月,社会融资规模增量累计为27.77万亿元,比上年同期多3.01万亿元.
1.1.1需求侧
9月社零保持恢复增长态势,但增速环比有所回落。今年9月我国社会消费品零售总额同比+2.5%,较8月环比-2.9pct。分消费类型来看,餐饮收入和商品零售分别-1.7%、+3.0%,增速较8月分别环比-10.1pct、-2.1pct。商品零售中,必选品类表现稳健,粮油食品类和中西药品类零售额9月分别同比+8.5%、+9.3%,增速较8月分别环比+0.4pct、+0.2pct;可选品类中,汽车消费表现亮眼,汽车类零售额9月同比+14.2%,显著优于其他可选品类;地产相关消费增速仍然承压,家具类、建筑及装潢材料类9月零售额分别同比-7.3%、-8.1%。
弱复苏削弱价格上涨。9月CPI同比上涨2.8%,前值2.5%,环比0.3%,前值-0.1%;PPI同比上涨0.9%,前值2.3%,环比-0.1%,前值-1.2%。两大价格指数接连低于市场预期,9月CPI同比上涨2.8%(万得一致预期3%),PPI同比上涨0.9%(万得一致预期1.1%)。我们认为三方面的因素制约了价格上行,其一,国际原油等大宗商品价格波动下降,输入性通胀压力减轻;其二,国内需求相对疲弱,新冠疫情影响了服务消费,对应于CPI服务项和核心CPI继续下探;其三,CPI同比权重中猪肉的占比下降,9月猪肉的同比权重为1.25%,为2013年以来的最低值,导致猪价对CPI同比走势的影响减弱。
制造业投资稳中有升,基础设施投资持续发力。前三季度,我国固定资产投资(不含农户)同比+5.9%,增速环比前8月+0.1pct,连续两个月小幅回升。三季度固定资产投资(不含农户)同比+5.7%,增速较二季度+1.5pct。制造业方面,前三季度我国制造业投资同比+10.1%,增速较前8月+0.1pct,其中高技术制造业投资同比+23.4%,增速较前8月+0.4pct,比全部制造业投资增速高13.3pct。其中,电子及通信设备制造业投资+28.8%,医疗仪器设备及仪器仪表制造业投资+26.5%,计算机及办公设备制造业投资+12.6%。地产方面,前三季度我国房地产开发投资同比-8.0%,增速较前8月-0.6pct。基建方面,前三季度我国基建投资同比+8.6%,增速较前8月+0.3pct。
1.1.2供给端
三季度工业经济恢复向好,汽车制造业快速恢复。三季度,我国规模以上工业增加值同比+4.8%,增速较二季度环比+4.1pct,显示我国工业产业链供应链稳定恢复。分三大门类看,制造业、采矿业、电力燃气及水的生产和供应业三季度分别同比+4.1%、+6.8%、+8.7%,增速较二季度分别环比+4.3pct、-1.6pct、+7.0pct。从月度情况看,制造业、采矿业、电力燃气及水的生产和供应业9月分别同比+6.4%、+7.2%、+2.9%,增速较8月分别环比+3.3pct、+1.9pct、-10.7pct。制造业中,汽车制造业表现亮眼,9月同比+23.7%,显著领先于其他制造业类别。此外,电子、化工、钢铁行业增速环比回暖明显。电子行业9月增加值同比+10.6%,增速较8月+5.1pct,主因电子类产品需求回暖;化工、钢铁行业9月增加值同比+12.1%、+10.6%,增速较8月+8.3pct、+11.9pct,主因政策引领基建投资增加和去年同期基数较低。从PMI数据来看,9月的制造业生产指数为51.5%,较8月+1.7pct,表明制造业生产有所扩张。
1.2监管政策
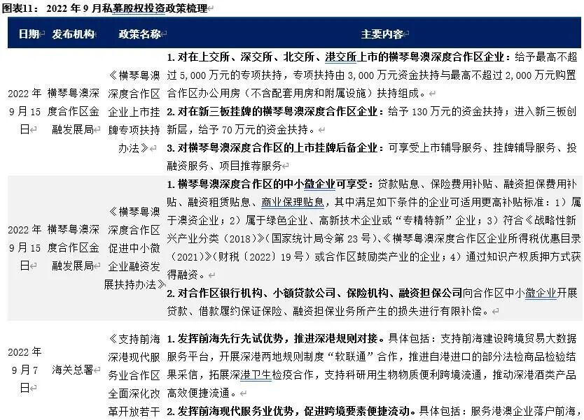
9月4日,证监会市场监管二部主任王建平表示,私募股权创投基金份额转让试点取得初步成效,退出环境明显改善。份额转让是基金退出方式之一,资本的退出不仅直接关系到投资人及私募股权投资机构的收益,对于促进资本循环流动也至关重要,推动份额转让试点有助于拓宽基金退出渠道,可以吸引更多基金参与到服务科创企业的过程中。目前,证监会已同意在北京、上海两地区域性股权市场开展份额转让试点,试点工作取得积极成效。但份额转让在我国仍处于初步发展阶段,当前仍面临份额转让平台市场吸引力仍不足、份额估值定价难以形成共识、份额转让尚未形成系统等问题,需要在后续发展过程中逐步解决。王建平表示,后续将主要从以下四方面展开工作:第一,深化份额转让试点工作,推动财政部、国资委等部委在国资基金份额进场等方面加强政策供给,加强与地方政府沟通协调,加强政策支持力度,营造良好的外部环境;第二,大力培育专业化私募股权二级市场机构投资者,支持区域性股权市场与各类机构加强合作,鼓励通过区域性股权市场提供份额转让等综合服务;第三,鼓励私募股权二级市场优质中介机构,扩大中介机构服务范围,搭建全流程服务体系,逐步吸引市场化份额进场交流;第四,完善私募股权二级市场生态体系,会同各方研究解决估值定价,尤其是投资背景相关的基金份额评估难问题,与相关部门共同探讨更为市场化的体系。
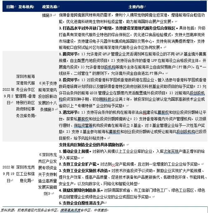
地方政策方面,多项与粤港澳大湾区建设相关的政策文件于9月发布。粤港澳大湾区战略定位为世界级城市群、具有全球影响力的国际科技创新中心、“一带一路”建设的重要支撑、内地与港澳深度合作示范区以及宜居、宜业、宜游的优质生活圈,横琴粤奥深度合作区和前海深港现代服务业合作区是其重要组成部分。本月深圳市前海深港现代服务业合作区管理局和香港特别行政区政府财经事务及库务局发布的《关于支持前海深港风投创投联动发展的十八条措施》提出了多项促进当地私募股权投资发展的措施,在投资环节,引导当地机构投资香港创科产业,投早投小投科技;在退出环节,支持符合条件的机构在前海依法合规建设私募股权和创业投资份额转让平台,鼓励S基金发展,有利于进一步畅通当地机构的退出通道。
二、基金募集
2.1基金募资概况
9月共有535只基金募资2211.1亿元,同比-26%,环比-11%,其中,国资背景的管理机构设立的200只募资1778.2亿元,同比-4%,环比+5%。9月募集金额同比、环比均有所下降,主因:1)上半年经济基本面承压,投资者观望态度较浓厚;2)二级市场波动导致一级市场股权估值出现倒挂,影响出资方信心。
2.2募资类型分布
从9月募资金额上看,天使投资占比0.6%,VC占比37%,PE占比20%,FOF基金占比37%,基础设施投资基金占比2%。天使投资、VC、PE分别募得13.1亿元、823.4亿元、431.2亿元。
从同比情况来看,VC基金9月募资金额同比+20%,PE基金同比-62%,天使投资基金同比-25%。上半年以来,二级权益市场的估值波动使得靠后轮次的投资项目退出风险敞口增加,因此PE募资短期遇冷。
从数量上看,9月分别有331支VC,146支PE和5支天使投资基金完成募资,其中PE和VC相比上月减少,三者合计环比下滑25%,同比下滑31%。
2.3募资基金地区分布
从基金注册地区分布来看,浙江、上海、河南增速亮眼,江苏、广东、山东募资规模下降。浙江注册基金9月募资金额同比+30.4%、环比+66.5%至485.25亿元,主因国家电投集团产业基金管理的“电投保供(嘉兴)投资”于9月募资289.6亿元,占浙江当月募资规模比重为59.7%。上海注册基金9月募资金额同比+120.7%、环比+1024.2%至366.59亿元,主因中保投资管理的“中国保险投资基金”于9月募资266.78亿元,占上海当月募资规模比重为73.0%。河南9月募资金额同比+77.5%、环比-15.5%,主因“郑州市房地产纾困基金”于9月合计100亿元,合计占河南当月募资规模比重为47.6%。
2.4 LP情况
今年1-9月境内注册基金的新成立LP490家,其中333家具有国资背景,157家非国资背景,分别同比-78.9%、-73.3%,在宏观经济短期承压、资本市场波动的背景下,LP成立数量相对减少。单9月来看,新成立LP5家,其中4家具有国资背景,1家非国资背景,分别同比-97.8%、-98.4%,环比-86.2%、-91.7%。
三、基金投资
3.1当月机构投资概况
2022年三季度股权投资规模下滑。9月境内注册基金投资企业数量为190家,同比-71.0%,环比-20.8%,合计投资规模为87.5亿元,同比-38.6%,环比-29.4%。9月融资的总部在境内的非上市公司为387家,同比-58.4%,环比-15.5%,合计融资规模为533.2亿元,同比-58.4%,环比-15.5%。
3.2投资领域分布
境内注册基金9月投资的非上市企业中,最热门的五大投资赛道是半导体及电子设备、生物技术/医疗健康、清洁技术、机械制造、IT,占全部投资额的85%。其中,机械制造同比+92.7%、环比+154.3%至6.89亿元,主因华泰紫金投资管理的“南京华泰紫金新兴产业基金”投资捷盟智能2.1亿元,河南资产基金管理的“河南资产企业转型发展基金”投资郑州煤机液压电控1.0亿元,二者合计占比45.0%。
从投资案例数量来看,半导体及电子设备、生物技术/医疗健康、IT、机械制造、清洁技术的数量排名靠前,合计达成362笔融资,占总案例数量的88%。投资项目数量和投资金额的分布领域相吻合,说明市场给到IT/互联网、半导体等行业比较高估值溢价,且项目数量反映融资需求仍然集中在这些行业。
3.3投资轮次分布
受德尔科技项目带动,Pre-IPO轮次投资规模逆势增长。从投资阶段来看,9月Pre-IPO、B、A和C轮投资规模较大,合计规模95.8亿元,占总投资金额的72%。其中,Pre-IPO轮次投资规模为20.3亿元,同比+27%,环比+481%,主因9月招商致远资本与前海梧桐并购基金合计投资德尔科技15.5亿元。今年前9月A轮投资和B轮投资规模分别同比-51.8%、-23.1%,单9月分别同比-61%、-27%,带动整体投资规模下调。
3.4投资区域分布
从被投企业总部所在地区来看,9月中国境内注册基金投资企业数量中,广东、上海、江苏、北京、浙江排名靠前,对应企业数量分别为43个、32个、29个、25个和19个,合计占比77.9%,被投企业数量与经济发展程度高度相关。
厚生新能源和德尔科技带动江苏和福建地区的投资金额逆势增长。从被投企业总部所在地区来看,9月中国境内注册基金私募股权投资规模中,江苏、福建、广东、北京、浙江的投资规模排名靠前,合计占比76%。其中,江苏的9月单月投资规模为20.0亿元,同比+62.1%,主因江苏的厚生新能源于9月进行了总规模为13.71亿元的C轮融资;福建的9月单月投资规模为15.5亿元,同比+10.4%,主因福建的德尔科技于9月进行了总规模为20.36亿元的Pre-IPO融资。
四、基金退出
4.1退出渠道
9月共有313项投资实现退出,92%是通过IPO上市渠道,4%通过并购,3%是上市后减持。环比来看,退出总数较上月减少24次,其中IPO减少31次,并购增加3次,上市后减持增加7次,股权转让和回购分别发生5次和1次,其他退出渠道例如借壳、并购减持等暂无发生。
仅从IPO情况来看,9月份通过上交所科创板和香港证券交易所主板上市的项目数量居多,分别达到139家和70家,分别环比减少14%和环比增加1650%;其次是深圳证券交易所创业板的55家,环比减少56%。在全面注册制渐行渐近下,上市退出的通道预计将进一步畅通。
4.2退出收益率
按照IRR口径计算,通常IPO方式的平均内部收益率较为稳定,9月份平均达到54%,相比上月下降10个pct;并购退出平均收益率为24%,环比下降35个pct;股权转让收益率9%,环比下降13个pct。分不同交易所来看,上交所科创板的项目平均IRR高达63%、上交所主板4%,港交所主板48%,深交所主板55%、创业板45%,其中上交所主板的平均IRR较低主要受紫燕食品(餐饮行业)项目影响。
9月全市场平均账面回报倍数约4.11倍,同比上升163%,环比上升6%,其中账面回报倍数前三的项目为娱乐工场投资零跑汽车(汽车制造行业)、湖北高投集团和盛世景集团投资万润新能(新能源行业)、达晨财智投资奥浦迈(生物工程行业)。
9月全市场回报金额合计743.2亿元,同比增长210%,环比增长10%,其中回报金额前三的项目为光谷烽火科技投资信科移动(电信及增值业务行业)、凤凰财富资产投资国盛金控(金融行业)和和达投资投资零跑汽车(汽车制造行业)。
五、明星项目聚焦
9月热点融资项目中,半导体及电子设备和生物技术/医疗健康行业巨多,其次是机械制造、食品饮料和互联网等行业;融资规模最大的项目是位于上海市的创业之家。
明星项目公司简介:
创业之家成立于2017年,是一家以并购优良资产及服务中小企业为主的新型企业服务公司,公司秉承以解决国内中小微企业融资成本高、融资难等问题,帮助国内众多中小微企业渡过疫情难关,依托企业雄厚的资金和管理服务体系为支撑,为处在初创期、成长期的国内中小微企业提供种子轮和天使轮的融资方案及企业管理和上市咨询服务,目前已在全国设立运营中心20多家,已为10多家国内中小微企业提供近10亿元的融资服务。
先导薄膜成立于2017年,是一家致力于研发、生产、销售和回收真空镀膜用溅射靶材和蒸发材料的先进制造商。公司产品系列包括高纯金属、合金、贵金属及陶瓷材料所制成的靶材、锭、颗粒及粉末,被广泛应用于显示、光伏、半导体、精密光学、数据存储及玻璃等领域。
中芯种业成立于2021年,是一家专注种猪育种等农业服务领域,主要从事种猪育种业务,目前拥有自主培育的6大品种12大品系种猪产品,可满足1亿头肉猪的种源需求。据国家官方数据,2021年全国出栏的生猪数量约6.71亿头,而“中芯种业”已经能满足其中14.9%的需求,意味着我国离实现“生猪育种国产化”的目标又迈进了一步。
丽豪半导体成立于2021年,是一家多晶硅料厂商,公司聚焦高纯晶硅等半导体材料的工艺技术研发、生产、销售及相关配套新能源业务。致力于建设“绿色精品工程”,创建绿色制造和清洁发展的高科技型企业,打造高纯晶硅及光伏产业的行业标杆。本轮资金将用于公司20万吨高纯晶硅二期项目建设及技术研发。
德尔科技成立于2014年,是一家专注于半导体高纯试剂、含氟电子气体、新能源材料及多系列含氟新材料的国家级高新技术企业,公司定位半导体芯片产业电子化学品材料领域,产品广泛应用于半导体芯片、高端显示面板、新能源、光伏光纤、特高压输变电和航空航天等国家战略新兴产业。德尔科技是国内化工行业厂商中唯一一家覆盖含氟化工原料全产业链的企业,其自主研发、独立设计国际电子气标准99.999%,同时也是国内最大规模量产半导体级G5湿电子化学品的公司,产品覆盖面国内最广,是技术领军企业、行业独角兽。
风险分析
宏观经济剧烈波动:疫情反复扰动、海外衰退预期下,国内外消费、投资需求疲软,经济增速全年承压,私募基金投资项目自身发展有赖于宏观经济的稳定增长,若所投项目成长性受限,私募股权基金盈利可能受到影响。
私募股权监管政策发生重大变化:私募基金受中国证监会监管,并由证券基金业协会负责自律管理,资本市场深化改革以来,行业监管政策不断改良,相关规则有发生重大变化的可能性,或对私募股权基金的经营方式造成重大影响。
一/二级市场估值倒挂等:2022年三季度以来资本市场行情呈现震荡走势,二级市场行情波动加大,大盘指数估值磨底,而一级市场估值已经较高,二者可能出现倒挂。
免责声明
证券研究报告名称:《私募股权投资市场月报(2022年9月)》
对外发布时间:2022年10月25日
报告发布机构:中信建投证券股份有限公司
本报告分析师:
赵然 执业证书编号:S1440518100009
吴马涵旭 执业证书编号:S1440522070001
本订阅号(中信建投非银金融研究)为中信建投证券股份有限公司(下称“中信建投”)研究发展部赵然非银金融&金融科技研究团队运营的唯一订阅号。
本订阅号所载内容仅面向符合《证券期货投资者适当性管理办法》规定的机构类专业投资者。中信建投不因任何订阅或接收本订阅号内容的行为而将订阅人视为中信建投的客户。
本订阅号不是中信建投研究报告的发布平台,所载内容均来自于中信建投已正式发布的研究报告或对报告进行的跟踪与解读,订阅者若使用所载资料,有可能会因缺乏对完整报告的了解而对其中关键假设、评级、目标价等内容产生误解。提请订阅者参阅中信建投已发布的完整证券研究报告,仔细阅读其所附各项声明、信息披露事项及风险提示,关注相关的分析、预测能够成立的关键假设条件,关注投资评级和证券目标价格的预测时间周期,并准确理解投资评级的含义。
中信建投对本订阅号所载资料的准确性、可靠性、时效性及完整性不作任何明示或暗示的保证。本订阅号中资料、意见等仅代表来源证券研究报告发布当日的判断,相关研究观点可依据中信建投后续发布的证券研究报告在不发布通知的情形下作出更改。中信建投的销售人员、交易人员以及其他专业人士可能会依据不同假设和标准、采用不同的分析方法而口头或书面发表与本订阅号中资料意见不一致的市场评论和/或观点。
本订阅号发布的内容并非投资决策服务,在任何情形下都不构成对接收本订阅号内容受众的任何投资建议。订阅者应当充分了解各类投资风险,根据自身情况自主做出投资决策并自行承担投资风险。订阅者根据本订阅号内容做出的任何决策与中信建投或相关作者无关。
本订阅号发布的内容仅为中信建投所有。未经中信建投事先书面许可,任何机构和/或个人不得以任何形式转发、翻版、复制、发布或引用本订阅号发布的全部或部分内容,亦不得从未经中信建投书面授权的任何机构、个人或其运营的媒体平台接收、翻版、复制或引用本订阅号发布的全部或部分内容。版权所有,违者必究。