重要提示:通过本订阅号发布的观点和信息仅供中信建投证券股份有限公司(下称“中信建投”)客户中符合《证券期货投资者适当性管理办法》规定的机构类专业投资者参考。因本订阅号暂时无法设置访问限制,若您并非中信建投客户中的机构类专业投资者,为控制投资风险,请您请取消关注,请勿订阅、接收或使用本订阅号中的任何信息。对由此给您造成的不便表示诚挚歉意,感谢您的理解与配合!
摘要
资管新规落地、房住不炒践行、个人养老金呼之欲出,国内资产管理行业发生巨变,“非标转标”的“此消彼长”与个人养老金带来“未来增量”值得重点关注,我们认为市场会发生以下变化:
1、国内以产品销售为导向的资产管理逻辑逐步向以投资者需求为中心的财富管理逻辑转型;
2、围绕产品收益率、风险、流动性三大坐标轴形成的资管产品体系会逐步向发达市场靠拢,日趋完善成熟;
3、“风险和收益成正比”等投资基本逻辑仍需要广泛的投资者教育与基金投顾推广;
4、如何解决“净值化金融产品赚钱而其持有者不赚钱”是当下财富管理行业的核心矛盾!
5、资管新规落地后,“非标转标”过程中呈现“缩量”与“增量”的“此消彼长”:“缩量”体现在如预期型及保本银行理财产品、基金专户、券商定向资管、单一资金信托等;“增量”表现为如“固收+”类产品、FOF基金、财富管理ToB代销等。
其背后演变的主要逻辑,在于不符规定的保本、预期收益及通道产品业务规模的压降,以及破刚兑、净值化及非标转标下资金端寻求产品替代。“非标转标”进程仍在进行中,用户运营思维方式下的财富管理转型仍存巨大的空间和投资机会,无论是个人还是机构投资者的需求并未被完全满足。
6、个人养老金时代,各类金融机构(银行、保险、公募、券商等)群雄逐鹿,皆在同一起跑线:初期更多是账户的争夺(负债端的竞争),后期产品体系健全、主动投资能力较强、养老金融服务体系&生态完善的财富管理机构(资产端的博弈)或将持续收益。
7、为了更好地推广个人养老金制度的发展,需要“养老金账户制度优化设计+税收优惠政策+资本市场改革优化”等多维因素的共振。
8、从海外经验来看,个人养老金制度有利于居民资金配置的结构优化、促进市场长期资金入市,对于资产市场健康有序发展产生“定海神针”的作用,养老金长期配置的投资理念有助于平滑国内股票市场的短期波动,提升国内资本市场的定价效率。
9、个人养老金第三支柱的推广不仅仅是产品端的竞争,更需要国内金融机构构建围绕“养老教育、养老金融服务、养老社区服务和绿色投资理念”等多维因素建立养老生态体系。
风险提示:政策发生重大变动,市场剧烈波动;宏观经济剧烈波动。
目录
正文
回首过去三年,“资管新规”和“房住不炒”或为贯穿国内资产管理与财富管理行业发展演变的两条最重要的主线。本篇报告的第一部分将回顾过去,分析在居民财富管理和养老康养需求上涨的大背景下,资管新规政策落地为国内资管行业带来深刻的结构性演变:一方面,保本&刚兑&非标资金池&通道型资管业务规模持续压降,另一方面,固收+、FOF基金、ToB代销等产品和业务迅速兴起,资金寻求非标资管产品和资产的替代则是其背后演变的重要原因。
本报告第一部分将定量计算非标转标进程中资产规模的“此消彼长”和“增量需求”,净值化转型为国内资产管理向财富管理过渡带来了转型契机,同时也带来了挑战,因为净值波动会带来投资者预期偏差,使财富管理机构的投资者教育与投顾服务压力增加。简言之:非标理财时代,产品刚兑且无净值波动,投资者买入即所得,刚兑理财于投资者而言,在按时付息不违约的情况下并无预期差,因此“投顾”需求较弱,所以过去更多是资产管理机构拼“收益率+产品销售能力”;但非标转标后,资管产品统一量纲,如果投资者投前无法精确评估自身风险偏好与被投资产的波动区间,易在回撤后产生非理性投资决策,使得财富管理机构后续“投顾服务”成本增加,因此,投前的预期管理和投后的投顾服务变得愈发重要。在证监会4月26日晚间发布的《关于加快推进公募基金行业高质量发展的意见》中亦明确指出:“着力提高投资者获得感。引导基金管理人与基金销售机构牢固树立以投资者利益为核心的营销理念,强化投资者适当性管理,践行‘逆向销售’,积极拓展持续营销,创新投资者陪伴方式,加大投资者保护力度。督促销售机构持续完善内部考核激励机制,切实改变‘重首发、轻持营’的现象,严禁短期激励行为,加大对基金定投等长期投资行为的激励安排,将销售保有规模、投资者长期收益纳入考核指标体系。有序发展基金投顾业务,逐步扭转‘重投轻顾’展业倾向,提升投资者‘精准画像’能力,着力发挥顾问引导作用。全面强化投资者教育工作,科学搭建投教工作评估体系,形成体系明确、奖励先进、争相发力的基金行业投教工作新局面。”
同时展望未来,养老金入市将为国内资管行业带来长远而深刻的变化。2022年4月8日国务院发布《关于推动个人养老金发展的意见》,确立了我国第三支柱养老保险的基础制度框架,其提到的“个人自主选择符合规定储蓄、银行理财、养老保险、公募基金”的市场化运营方式与美国IRAs计划类似,在《国内财富管理转型九大趋势——以养老金入市背景下,海外资管巨头发展路径为例》中我们已经从资管行业出发,论述分析了美国市场化运营养老金(DC&IRAs计划等)入市后资管行业发展演变历程,并对国内养老金入市后资管行业的发展路径做出展望;本篇报告的第二部分则将从养老金角度出发,对照美国发展路径讨论国内养老第三支柱未来可能的发展路径。资管新规影响非标供给,导致资产端呈现非标转标趋势,养老金作为增量资金入市在加速这个过程的同时,第三支柱将有效带动投资机构发展,加速买方投顾模式的兴起,传统卖方销售逻辑的资产管理机构将持续向用户运营思维的财富管理机构转型。
一、资管新规下资管行业的此消彼长与买方投顾的兴起
1.1“非标转标”进程中的“缩量”与“增量”
2018年4月27日,经国务院同意,《关于规范金融机构资产管理业务的指导意见》由中国人民银行等部门联合印发,至今为止已近4年时间,2021年12月资管新规正式落地。2017年前,非标理财作为国内资管行业的核心产品类型,其刚兑属性并不符合“受人之托,代客理财,卖者有责,买者自负”的资管本质。
2017年央行发布《关于规范金融机构资产管理业务的指导意见(征求意见稿)》,初步对资管业务进行规范,确立资管行业统一分类标准、降低影子银行风险、打破刚性兑付、抑制多层嵌套和通道业务等。
2018年4月27日资管新规出台后央行等部门分别从银行理财、资金信托、证券期货经营机构私募资管、私募基金、保险资管五大类资管产品出发制定规则细则,形成一套全新资管监管政策体系。
资管新规发布后的过渡期内,资管行业出现较大的结构性调整,一方面体现为“缩量”,如预期型及保本银行理财产品、基金专户、券商定向资管、单一资金信托等;另一方面体现为“增量”,如“固收+”类产品、FOF基金、财富管理ToB代销等。其背后演变的主要逻辑,在于不符规定的保本、预期收益及通道产品业务规模的压降,以及破刚兑、净值化及非标转标下资金端寻求产品替代。
资管新规发布后资管行业缩量的逻辑主要在于不符规定的保本、预期收益及通道产品业务规模的调整。资管新规要求打破刚性兑付,强调“卖者尽责、买者自负”,明确了刚性兑付的行为;资管产品净值化转型;以及要求消除多层嵌套和通道业务。在此背景下,原有银行理财4万亿的保本型产品至2021年末被压降至0,同业理财压降至541亿元,非净值型产品规模占比减少至7%,基金专户、券商的定向资管以及单一资金信托规模也得到了持续的压降,自2017年至2021年分别减少了46%、72%、63%。
资管新规发布后资管行业增量的逻辑主要在于破刚兑、净值化转型及非标转标驱使投资者寻求产品替代。中短期来看,投资者对资管产品的风险偏好相对难以发生变化,因此在资管新规打破刚兑及进行净值化改造后,原有投资于保本银行理财产品、预期收益型资管产品及穿透投资于非标底层资产的资金端必然将寻求类似产品的替代,在转型初期类似产品相对缺失、资管新规除嵌套要求除FOF\MOM外不许资管产品投资其他资管产品、以及长期利率持续走低的背景下带来“固收+”类资管产品、FOF基金等增量资管产品的兴起,以及ToB产品代销业务的迅速发展。与此同时,净值化转型驱动了财富管理&资产管理机构向买方投顾转型,在原有预期收益和刚兑的背景下投顾业务的市场空间相对较小,盖因对刚兑和预期收益型的产品而言投资者买入即所得,没有太大的预期差,无需进行预期管理,该类资管产品的客户粘性较大;但在打破刚兑和净值化转型后,资管产品的波动直接带来投资者财富的增减,加以投教的相对缺失极大的增加了投资者交易赎回的频率,降低了资管产品的客户粘性,提升了买方投顾转型的必要性。
1.1.1缩量:保本、同业及预期收益型银行理财,以及基金、券商、信托通道业务
银行方面,资管新规发布以来保本理财产品及同业理财规模持续压降,净值化转型进度不断提升。
截至2021年底,银行保本理财规模已由资管新规发布时的4万亿元压降至0,基本完成银行理财业务过渡期整改任务;同业理财和多层嵌套规模不断压降,同业理财规模自2018年的1万亿元压降至2021年的541亿元,降幅达95%,多层嵌套大幅减少,池化运作等高风险业务得到整治清理。同时净值化改造进度不断提升,预期收益型产品规模占比不断降低,截至2021年银行净值型理财产品余额26.96万亿元,占比92.97%,较资管新规发布前增加23.89万亿元,增长了778%;非净值型产品余额2.04万亿元,较资管新规发布前大幅降低16.39万亿元,减少了89%。资产端方面,银行理财投资非标资产规模占比下降,投资债券资产规模占比上升,根据银行业理财托管登记中心数据显示,资管新规发布以来银行理财投资非标债权类资产规模持续压降,2018年4月占比为23.2%,至2021年年底降低至8.4%,同时投向债券类资产规模占比持续增加,2018年4月占比为49%,至2021年年底增加至68.4%。
基金专户、券商定向资管及单一资金信托规模持续压降。受通道业务占比较高等因素影响,资管新规发布以来基金专户业务、券商定向资管业务及单一资金信托业务规模持续降低,自2017年末至2021年末分别减少46%、72%及63%至7.4万亿元、4万亿元及4.4万亿元。
2018年来券商资管规模持续降低,主要受定向资管规模持续压降影响;2021年降幅减少,主要因为2021年集合资管规模增长较快。资管新规过渡期内券商资管业务受监管影响较大,业务规模压降明显,2021年券商资管规模相较2017年减少了50%,主要受定向资管规模持续压降影响,相较2017年减少了72%。2021年券商资管规模降幅减少,仅有-4%,主要因为2021年券商集合资管规模增长较快:2021年增长75%至3.6万亿元。
信托业务逐步由单一资金信托向集合资金信托及管理财产信托转型。2018年来信托资产余额呈持续下降趋势,主要由于通道业务占比较高的单一资金信托规模持续压降,但同时集合资金信托及管理财产信托规模不断提升,体现信托公司积极谋划业务转型。2018年末,集合资金信托规模为9.11万亿元,占比40.12%;单一资金信托规模为9.84万亿元,占比43.33%;管理财产信托规模为3.76万亿元,占比16.55%。截至2021年底,集合资金信托10.59万亿元,占比52%;单一资金信托压降至4.42万亿元,占比21%,管理财产信托5.54万亿元,占比27%。
从信托功能及资金信托资金运用方式和投向来看,资管新规发布后信托逐步由事务管理类向投资类转型;资金信托用于交易性金融资产投资规模占比以及投向债券的资金占比增加。从信托功能角度来看,资管新规发布以来事务管理类信托规模不断降低,同样是受到通道业务承压影响,自2017年末的15.65万亿元降低至2021年末的8.47万亿元,降幅达46%;结构上信托逐步由事务管理类向投资类转型,2017年末投资类信托和事务管理类信托规模占比分别为24%,59%,至2021年末分别为41%,41%。从资金信托运用方式来看,2018年来资金信托用于贷款的规模占比不断下降,用于交易性金融资产投资的规模占比提升,2018年末资金信托用于贷款和交易性金融资产投资的规模占比分别为40%、11%,至2021年末分别为27%、15%。从资金投向来看,资管新规发布以来资金信托投向债券的规模占比上升而投向金融机构的规模占比下降,2018年末资金信托投向债券和金融机构的规模占比分别为7%、16%,至2021年末分别为16%、12%。
1.1.2增量:“固收+”、FOF及ToB机构代销
资管新规非标转标后投资者对替代产品的需求是催生资管行业增量的重要因素。总体来看,2018至2021期间公募基金行业更加符合资管新规要求,增长更为迅速,期间公募基金规模累计增长98%,年化复合增速达25%,但其中如固收+、FOF基金等产品增长尤为迅速,究其背后资管新规所起到的作用,可从个人及机构投资者两个角度进行分析。从个人投资者角度来看,资管新规落地打破刚兑后“保本”产品模式难以为继,但原有资管产品投资者的稳健投资需求仍然旺盛,直接催生出对替代资管产品的需求,加以随着中国潜在经济增速放缓下带来的长期利率下行趋势,共同推动国内“固收+”产品及FOF基金高速发展。
从机构投资者角度来看,资管新规非标转标以及除嵌套的要求使得原有资产配置于非标及嵌套资产的机构同样需要寻求产品替代,而诸多上市金融机构的年报披露压力使其风险偏好同样偏向稳健,加以机构投资者对基金费率相对更高的敏感性,共同促进了机构投资者对中长期纯债型基金、固收+基金等资管产品需求的上升;机构对基金需求的上涨以及相较ToC代销而言国内财富管理ToB代销更大的发展机会共同带来如汇成、基煜等ToB基金代销机构保有量的增长。
资管新规以来“固收+”产品规模迅速增长。以基金为例,若按混合债券型一级基金、混合债券型二级基金以及偏债混合型基金三种类型统计“固收+”基金产品规模,“固收+”基金2018至2021年规模增长了498%至2.1万亿元,年化复合增长率达71%,其中混合债券型一级基金、混合债券型二级基金以及偏债混合型基金分别增长了148%、637%及583%至0.2万亿元、1.1万亿元及0.8万亿元,CAGR分别达14%、85%及80%。资产配置方面“固收+”产品资产配置以债券为主,2021债券规模占比81%,2018年来配置权益资产占比提升,至2021年股票占比提升至14%。银行理财方面“固收+”产品同样火爆,为提高理财产品收益率,吸引客户资金,各理财子公司积极推出“固收+”系列产品。已开业的部分银行理财子公司表示“固收+”将成为未来主要发力方向。根据中国理财网披露数据,2021H1[1]“破净”产品结构以长期限、封闭式为主,配置资产以“固收+”策略居多。
从持有人情况来看,机构及个人持有“固收+”基金增长均较快但个人持有规模增长更加迅速,机构更偏好费率相对更低的混合债券型二级基金。2018年来机构和个人投资者持有的“固收+”基金增长均较快,机构投资者持有“固收+”基金2018至2021增长了368%至1万亿元,CAGR54%;个人投资者持有“固收+”基金自2018年至2021年增长了703%至1.1万亿元,CAGR达92%,部分体现个人投资者在资管新规打破刚兑后对替代稳健产品的更高需求。从持有结构上来看,机构投资者更偏好费率相对较低的混合债券型二级基金,2021年规模占比71%,2021H1平均管理费率为0.57%;而个人投资者则更偏好偏债混合型基金,2021年规模占比62%,2021H1平均管理费率0.82%。
2019年3月以来FOF基金规模增长十分迅速,主要由个人投资者持有。根据wind统计数据显示,以基金净值计算国内FOF基金自2019年3月以来开始迅速增长,至2021年增加至2195亿元,以2018年至2021年期间数据计算增长率达1931%,CAGR达168%。
从持有人情况来看,国内个人投资者对FOF基金的需求更大,截至2021年个人投资者持有FOF基金占比达95%,而机构投资者仅占5%。从FOF基金类型来看国内FOF基金主要以混合型FOF基金为主,2021年混合型FOF基金规模占比达99.8%,股票型和债券型规模占比均不足1%。
资产配置方面FOF基金资产以基金为主,2018年以来股票及债券规模占比略有提升,2021年基金、股票、债券占FOF基金资产比分别为85%、4%及4%。
资管新规后机构持有基金规模增长提速,持有债券型基金占比增长明显。根据wind统计数据显示,2018年来机构投资者持有基金规模不断增加且增速总体呈现上升趋势,2018年机构持有基金规模增速为9%,而2021年为27%。从结构上来看资管新规以来机构持有债券型基金规模占比提升明显,2018年债券型基金占机构投资者持有基金总规模的33%,至2021年占比提升至50%,成为机构投资者持有公募基金的最主要类型,其中中长期债券基金规模占比最高,占机构投资者持有基金总规模的37%,为机构投资者主要持有的债券型基金类型,一定程度上体现资管新规以来机构投资者对稳健型资管产品需求的增长。
机构持有基金规模的迅速增长为ToB代销行业带来增长机会。根据证券业协会统计数据显示,以基煜基金和汇成基金两家典型ToB基金代销机构为例,两家机构2021年期间股票+混合以及非货基金规模增长均十分迅速,基煜2021Q4季度相较Q1季度股票+混合公募基金和非货公募基金分别增长104.95%、207.91%,汇成基金2021Q4季度相较Q1季度股票+混合公募基金和非货公募基金分别增长449.44%、370.0%。从Q4季度数据来看,基煜和汇成保有量环比增速同样在行业中领先,以非货基金保有量来看2021Q4季度基煜和汇成保有量环比增速分别达42.4%及69.7%,远高于三方机构平均增速16.69%,以及银行和券商平均增速5.75%和0.75%。
1.2净值化时代财富管理向买方投顾转型
资管新规为财富管理买方投顾转型创造了条件,同时也驱使财富管理向买方投顾转型。
“净值化”下财富管理行业由“卖方”向“买方”,由渠道扩张的“销”向陪伴服务的“顾”转型已成确定性趋势。资产管理向财富管理转型的本质是从过去产品销售模式向买方投顾思维转型。卖方销售和买方投顾的本质区别是财富管理机构的立场不同,卖方销售以销量为中心而买方投顾以客户为中心,资管新规前传统以“保收益”银行理财产品为代表的资管产品对“顾”的需求不高,因其无风险的属性及明码标价的收益水平使得客户无需担心由风险波动带来的财产损失,故财富管理客户端发展的重点在于渠道的扩张及产品的销售,无需担心因产品净值变动带来的客户流失,“保收益”模式下理财产品同质化的属性使得单纯的规模扩张成为客户端运营的核心。
在资管新规前的非标时代买方投顾的市场空间相对狭窄,对于具有保本&刚兑&非标资金池属性的资管产品而言,投资者买入即所得,在持有理财等资管产品过程中投资者没有太大的预期差,相对不需要投顾进行预期管理,因而财富管理业务多体现为金融产品代销。但资管新规出台后要求资管产品进行净值化改革,完全取消了类似于“保本保息”、“零风险”等过去的理财等资管产品常常承诺的关键词,收益率的涨跌波动及亏损将成为市场的常态,同时估值方法摊余成本法向公允价值法的转变也使投资者每日面临自有财产的上上下下,因此净值化后投资者预期管理变得十分重要,单纯注重增量渠道扩张而不关注存量客户留存可能带来客户的流失。与此同时当前财富管理行业也存在多项供需错配:资产管理机构同质化产品供给“投”的过剩和“顾”的缺失间的错配;市面上高知识门槛产品及投研供给和零售客户科普级知识水平的投教内容需求的错配。因此通过投教活动提升零售客户金融知识水平供给,并通过陪伴式投顾服务熨平净值变化带来的客户心理波动,从而长期促进客户留存转化,将是资管新规落地后财富管理运营发展重要趋势。
“基金赚钱而基民不赚钱”是当下财富管理行业的核心痛点,“赎旧换新”的卖方代销行业业态是其背后的原因之一。
证监会4月26日发布的《关于加快推进公募基金行业高质量发展的意见》也明确提出:“督促销售机构持续完善内部考核激励机制,切实改变“重首发、轻持营”的现象,严禁短期激励行为,加大对基金定投等长期投资行为的激励安排,将销售保有规模、投资者长期收益纳入考核指标体系。”
一方面追涨杀跌和频繁交易不利于投资者盈利,根据2021年《公募权益类基金投资者盈利洞察报告》统计数据显示,基民的盈利水平与持仓时长正相关,与交易频率负相关。持仓时长方面,截至2021年Q1季度持仓时长小于3个月的基民平均收益率为负,盈利人数占比仅39.10%;超过3个月时,盈利人数占比大幅提升到63.72%,平均收益率也由负转正,持仓时间超过十年时,客户平均收益率首次突破100%大关,达到了117.38%,客户盈利人数占比则达到了98.41%。交易频率方面,半数以上客户平均每月发生不到1次买卖行为,其中盈利人数占比达到55.14%,平均收益率18.03%。随着交易频率的上升,客户占比、盈利人数及平均收益率总体呈下降趋势,交易频率位于10次~20次区间内的客户平均收益率仅有2.11%。
另一方面国内大多财富管理机构仍为卖方代销模式,其收入与交易规模挂钩的商业模式推动了投资者频繁交易的发生。卖方代销从产品角度出发,金融机构财富管理收入与资管产品的销售规模挂钩,如根据交易额收取认购、申购及赎回费用等,同时卖方代销模式下财富管理机构的销售人员KPI考核也多与资管产品的销售规模挂钩,因而卖方代销模式下的财富管理机构及其旗下销售人员的目标均为向客户推销更多的资管产品。由于客户用于购买资管产品的资金有限,因而卖方代销模式下的财富管理机构有动机推动客户进行频繁交易,从而获取更多的销售收入。中国大多财富管理机构仍为卖方代销模式,体现为基于交易额的认&申购及赎回费用仍是基金销售机构收入的主要来源。根据证券投资基金协会统计数据显示,2019年认&申购及赎回费用分别占商业银行、证券公司及独立基金销售机构基金销售收入的64.7%、53%及53.2%,而基于基金保有量的销售服务费则分别占35%、46.9%%及46.6%。
从资产管理到财富管理的核心目标在于解决投资者真正赚钱的问题。一方面需要资管行业回归“收益和风险成正比”的资管本源并提供丰富且“明码标价”的资管产品超市供投资者挑选,另一方面需要财富管理的“陪伴式买方投顾”和投教为投资者熨平净值变化带来的预期波动,从而解决行业“基金赚钱,基民不赚钱”的核心问题。而从商业模式上来看,买方投顾转型的重点在于从以产品为中心的渠道模式,向以客户为中心实现内部资源整合的平台模式转型,从而实现真正从客户需求出发整合内部业务资源及KPI考核体系并以客户为中心提供全业务条线陪伴式服务,并进一步向相同底层架构下实现外部资源共享的生态模式转型
二、对比美国展望国内第三支柱养老金发展路径
近日,国务院办公厅印发了《关于推动个人养老金发展的意见》,是养老第三支柱建设的标志性事件。在“资管新规”、“房住不炒”等政策大背景,个人养老金制度或为国内财富管理行业带来巨大的变化。
2.1《关于推动个人养老金发展的意见》解读
2022年4月21日,国务院办公厅发布《关于推动个人养老金发展的意见》,引发行业广泛关注。《意见》旨在推动发展适合中国国情、政府政策支持、个人自愿参加、市场化运营的个人养老金制度,与基本养老保险、企业(职业)年金相衔接,实现养老保险补充功能,协调发展其他个人商业养老金融业务,推动健全多层次、多支柱养老保险体系。
《意见》从参加范围、制度模式、缴费水平、税收政策、个人养老金投资、个人养老金领取等方面对个人养老金发展做出规划,归结来看,其中有两个要点较为值得关注,或将对未来国内资管行业发展产生重要影响:
1)个人养老金客户群体广泛,潜在市场空间巨大。《意见》指出,“在中国境内参加城镇职工基本养老保险或者城乡居民基本养老保险的劳动者,均可以参加个人养老金制度”,即个人养老金允许境内参加一支柱养老保险的全体劳动者参与,而第一支柱养老保险当前已覆盖约10亿人口。在国内人口老龄化严重,老年抚养比不断提高,但养老金占GDP比例低,第一支柱养老压力变大且第二支柱覆盖人群相对较低的背景下,个人养老金拥有广阔的客户群体和潜在市场发展空间。
2)个人养老金采取完全积累制和市场化运营方式,对照美国发展路径或将从增量和结构上对国内资管行业产生巨大影响。《意见》指出,国内个人养老金实行个人账户制度及完全积累制度,意味着包括缴费、投资收益等在内的总供款额与总提取额相等,也就是说个人养老账户的收益和损失将完全由个人承担;同时个人养老金投资也采取市场化的运营方式,参加人可自主选择购买符合规定的银行理财、储蓄存款、商业养老保险、公募基金等运作安全、成熟稳定、标的规范、侧重长期保值的满足不同投资者偏好的金融产品。完全积累制和市场化的运营方式带来个人对养老账户的自主决策,自负盈亏,同时也可以说是美国养老市场IRAs计划的核心特征,而国内目前养老国内财富管理市场和人口老龄化程度与二十世纪七八十年代美国IRAs账户推出时的情况类似,因此对照美国个人养老金入市下的资管行业以及服务于养老金资管巨头的发展脉络对国内资管行业发展极具借鉴意义。
首先,从规模角度而言,随着居民养老需求的不断上涨,居民财富通过养老金直接或间接入市将为资管行业带来增量市场。从美国发展路径来看,居民财富通过养老金和共同基金入市是20世纪70年起的一大趋势,1980年美国居民资产中存款、共同基金及养老金占比分别为13%、0%及16%;至2000年变动至7%、5%及21%,截至2021年Q3季度美国股票市场持有人中家庭和非营利组织占比41%,共同基金占比20%,养老基金占比10%,与此同时共同基金持有人中养老基金占比达26%。
其次,自负盈亏,自主决策的个人养老金入市将或将为资管行业带来长远的结构性演变:资金端居民财富中养老资产占比有望提升;资产端权益市场波动性有望随着长期资金的注入随之减弱,逐步成为个人和机构投资者更青睐的金融产品;养老市场长期有望逐步由“保收益”型向“自负盈亏”型转变;中短期固收类产品可能更受养老金青睐,但伴随长期利率的走低和风控能力的不断提升,追求长期稳定收益的养老需求有望不断提升资管行业权益类产品、被动管理产品规模占比等。
对照美国养老金入世后资管行业的发展历程,拉长时间视角来看主要围绕以下逻辑进行演变,即上游资金属性长期影响决定中游产品类型及下游底层资产配置,而受上游资金塑造下的下游底层资产以及财富管理行业业态又将长期反馈影响上游资金偏好。在这个过程中,政府监管政策分别作用于资管行业上、中、下游并对资管行业结构演变产生影响。
具体来看,资金来源上,受老龄化进程加快影响,居民通过养老金这一长期资金入市,加以结构上受长期利率走低、企业兑付压力及政策调控等因素影响,美国养老金由“保收益”的支付确定型向“自负盈亏”的支付不定型转移;支付不定型养老基金对长期稳定收益的追求驱动了20世纪70年代至2000年间中游共同基金的迅速增长,以及结构上权益类产品、被动管理产品规模占比的提升;最后,以养老金这一长期资金为主的机构投资者入市进一步降低了资本市场金融产品的交易换手,带来美国股市的慢牛、长牛,反馈增长了美国权益类产品的吸引力。
此外,《关于推动个人养老金发展的意见》还对个人养老金缴费水平、税收政策、养老金领取等方面做出相关规定:缴费水平方面《意见》规定每年缴纳个人养老金的上限为12000元,相较2018年在上海市、福建省(含厦门市)和苏州工业园区实施个人税收递延型商业养老保险试点政策的“6%当年收入与12000元孰低”略有放松;税收政策方面《意见》指出,国家制定税收优惠政策,鼓励符合条件的人员参加个人养老金制度并依规领取个人养老金,由于当前个人养老金账户税收优惠政策尚未正式出台,参考美国个人养老金税收政策来看,税收递延模式或将成为国内个人养老金税收优惠的一大重要方向;养老金领取方面《意见》提到,参加人达到领取养老金年龄等条件并经信息平台核验领取条件后,可以按月、分次或者一次性领取个人养老金,此外除另有规定外不得提前支取,个人养老金将成为国内资本市场重要长期资金来源。
2.2对照美国养老资管巨头贝莱德发展路径,国内资管行业应当如何布局?
2.2.1国内养老理财及养老基金产品特点
养老理财:试点时期+公募+封闭式运作+固定收益类为主+低费率+长期限+风险偏好稳健。国内养老理财仍处于试点时期,去年底才正式开始试点,首批养老理财产品于2021年12月开始募集资金,至今仍不到半年。根据中国理财网数据显示,截至2022年4月23日,国内已有五家理财机构发布17只养老理财产品,其中存续16只,预售1只。从募集方式上来看养老理财产品均通过公募的方式募资;从运作模式上来看养老理财产品以封闭式运作居多,共计15只,数量占比88.2%;从投资性质来看养老理财产品多为固定收益类,其数量占比为71%,而混合类数量占比29%;从费率角度来看,养老理财产品理财费用相对较低,以光大、招银、建信及工银发布的首批四只养老理财为例,其托管费率均在0.02%以下,管理费率则不超过0.1%。从产品期限来看养老理财产品期限均较长,目前所有养老理财产品实际天数均在5年以上;从风险偏好角度来看目前养老理财产品风险偏好稳健,发行的17只养老理财产品中16只风险等级为二级,属于中低风险水平,1只产品风险等级为三级,属于中级风险水平;从收益率来看,发行的17只银行理财产品业绩比较基准多数位于5.8%和8%之间,体现长期投资、价值投资的理念。
养老基金:主要为FOF基金,发展十分迅速。受政策限制国内养老基金以养老FOF基金为主,产品形式上划分为目标风险型和目标日期型两类。相较养老理财产品而言国内养老FOF发展相对较早,公募养老FOF首只产品成立于2018年9月,首只公募养老FOF产品正式发行于2018年8月。自2018年来国内养老FOF基金发展十分迅速,根据wind数据统计,至2021年末规模已突破千亿,2020年和2021年养老FOF规模增速分别达135%、113%,增长十分迅速。从投资类型来看,以截至2021年底数据统计国内养老FOF基金均为混合型,产品期限上公募养老FOF基金期限相较养老理财较短,数量上来看全市场公募养老FOF产品以三年持有期产品为主,数量占比达50%,其次为1年期36%,五年期13%,而目前发行养老理财产品实际天数均在5年及以上。风险偏好上来看公募养老FOF基金同样较银行理财较高,现有市场中所有FOF养老基金风险等级均为三级,为中风险水平。费率方面公募养老FOF基金相较银行理财较高,以基金规模加权计算,截至2021年国内养老FOF基金加权平均管理费率0.66%,托管费率0.17%,由于FOF基金的两道收费模式,目前国内养老基金费率远高于养老理财产品。
2.2.2对标养老资管巨头贝莱德,国内资管行业应如何布局?
20世纪七十年代起美国以DC和IRAs养老金为代表的机构投资者开始崛起,至2000年已成为美国共同基金机构投资者的主要组成部分,而贝莱德发展初期就迅速进军机构客户市场,并不断挖掘养老金客户需求,养老金逐步成为贝莱德最重要的客户群体,贝莱德则一跃成为全球资管龙头。
一方面20世纪60年代来美国居民老龄化程度不断加深,美国居民财富不断向养老金转移,另一方面在长期利率走低、企业兑付压力加大等背景下,美国出台如401(k)条款等政策以税收递延等多种方式促进居民养老金由支付确定性(DB计划)向支付不定、投资者自负盈亏的养老金(DC计划、IRAs等)转移,加以80、90年代美国“婴儿潮”一代普遍进入成年等因素影响,以DC计划及IRAs账户为代表的养老金持有共同基金规模占比不断提升,2000年养老金持有美国共同基金规模占比达32%,后基本保持稳定,成为共同基金最大的机构投资者来源。
贝莱德很好的抓住了美国养老市场迅速发展带来的机会并迅速发掘机构客户尤其是养老金客户的需求。根据贝莱德招股书数据显示,贝莱德发展初期机构客户AUM及养老客户AUM规模占比并不高,以独立管理账户规模计,1994年贝莱德机构AUM占总AUM比仅有34%,其中养老金AUM占总AUM比仅有8%,自1994年起机构客户AUM及其中养老金客户AUM占总AUM的比重不断提升,至1999年占比分别上升至59%及22%。而截止2020年底贝莱德机构客户及养老金客户AUM占总AUM的比分别达56%及35%。若仅考虑长期资产且不计收购的iShares平台管理的ETF基金规模,截止2020年底贝莱德机构客户AUM占比高达84%,其中养老金客户AUM占比高达56%。
结合养老资管巨头贝莱德发展历程以及《关于推动个人养老金发展的意见》的相关规定,随着个人养老金的发展国内资管行业或将可以围绕以下几个方面展开布局:
1)风控始终是核心,长期来看标准化风控体系的建设是提升养老金客户AUM的前提。首先从养老金角度而言,由于养老金直接关系居民的养老需求,风险控制是养老金所考虑的首要因素,倘若养老金出现重大风险事件将会对居民老年生活产生极大负面影响,甚至对社会稳定产生极大冲击。其次从资管机构角度而言,金融产品收益前置而风险后置的特征使得低成本标准化风控成为资管规模迅速扩张的基础,与个人投资者不同,养老金客户AUM规模十分巨大,规模的扩张和投资金融产品种类的增加将直接加大分散化投资和风控的成本和难度,因此能够以相对较低的成本进行标准化的风控是服务于养老金客户资管机构的核心竞争力。
贝莱德自成立初期起一直致力于打造数字化阿拉丁系统实现低成本规模化风控,阿拉丁系统可以说是贝莱德的核心竞争力,1989年起贝莱德开始开发风险管理系统,1999年在贝莱德在纽交所上市,开始销售阿拉丁风险管理技术,2000年贝莱德以阿拉丁系统为基础创立贝莱德解决方案,开始向外部客户提供风险管理和交易处理工具,旨在提供投资组合透明度和投资效率。此后贝莱德也一直专注阿拉丁系统的研发,并通过并购等方式提升阿拉丁系统性能,如2016年和2019年贝莱德分别投资及收购另类投资技术解决方案提供商iCapitalNetwork和eFront,2017年收购金融科技公司Cachematrix,为现金管理账户提供全新在线交易和报告系统,2018年成为ICE的开发合作伙伴并后续不断进行生态化合作等。
2)个人养老金发展初期固定收益类、“固收+”类、FOF型产品吸引力或较高。
首先,从政策角度来看,一方面国内个人养老金仍处于试点初期,试点成功与否关系能否在全国进行普及,因此试点阶段个人养老金“不犯错”,能否满足投资者养老金保值的需求是试点阶段需要考虑的最重要的因素,此外,《关于推动个人养老金发展的意见》也着重提到“个人养老金账户资金用于购买…..运作安全、成熟稳定、标的规范、侧重长期保值的满足不同投资者偏好的金融产品”,可见政策上对于安全、风险低型产品的重视,结合目前国内权益市场波动性仍相对较大的背景,固定收益类、“固收+”类及FOF型产品吸引力或相对较大。
其次,从海外养老资管巨头发展历程来看,在发展初期贝莱德产品类型同样以固定收益类为主并通过阿拉丁提供风险管理服务,满足养老金客户稳健投资的需求。成立初期贝莱德主要向机构客户提供固定收益类及现金管理类产品,以满足机构投资者对风险管理及流动性管理的需求,1995年贝莱德开始销售阿拉丁风险管理技术,该年贝莱德固收类、现金管理、权益类及另类投资资管规模占比分别为51%、38.7%、10.1%及0.1%。
3)长期来看丰富资管产品类型金融超市的搭建;以及风控能力提升+长期利率走低+长期资金入市降低权益市场波动的背景下,“为老年生活提供丰厚资产回报”的目的将使个人养老金逐步回归追求长期稳定回报的本源,被动管理风格及权益类产品规模占比或将提升。
首先,随着个人养老金的逐步普及,在市场化运营,个人可自主挑选的模式下投资者的需求将逐步趋向多元化,因此拉长期限来看能否以丰富资管产品超市满足不同投资者风险收益偏好是资管机构长期布局的重点。养老资管巨头贝莱德的产品类型十分丰富,贝莱德可以向投资者提供不同资产标的、不同投资风格、不同地区、不同市场的投资产品。截至2020年贝莱德向客户提供股权、固定收益、多资产、另类投资、现金管理、咨询6种类型的资管产品,占比分别为50.9%、30.8%、7.6%、2.7%、7.7%及0.3%,其中股权、固定收益、多资产及另类投资又分为主动管理、被动管理(iSharesETF及指数基金)两种风格,分别占比28.2%及71.8%。贝莱德被动资管产品占比较高源于贝莱德客户以机构为主,2020年贝莱德机构、零售、iSharesETF的AUM资管规模分别为51.6%、9.7%及30.8%,机构客户中养老金客户资管规模占比较高,达67%。
其次,长期利率持续走低、长期资金入市已成为资管行业确定性的趋势,长期资金的入市将通过降低交易频率减少权益市场的波动性,而长期利率的持续走低也使得长期来看权益类产品将相对更具吸引力。在资管机构标准化风控能力逐步提升的背景下,资管机构或将以更大的能力边界和相对较低的风险更好把握权益类产品,加以养老金长期资金的特性使其可以通过拉长期限来熨平短期波动,个人养老金将逐步回归世行定义的“三支柱为老年生活提供更为丰厚的养老回报”的本源,再加上长期来看市场有效性的不断提升,拉长时间线来看被动管理型和权益类产品成为个人养老金关注的重点。
贝莱德同样在其发展历程中逐步提升权益类比重,而被动管理则始终是贝莱德AUM的主要组成部分。在多次并购后贝莱德权益类产品规模占比提升,2005、2006及2009年收购道富、美林投资及巴克莱环球投资后贝莱德权益类产品资管规模分别同比+152%、750%及656%。从投资风格来看,被动管理一直是贝莱德AUM的主要组成部分,2020年贝莱德被动管理(含ETF及指数投资)规模占总AUM比达72%。
2.3为什么要大力发展养老金第三支柱?
2.3.1人口老龄化严重,老年抚养比不断提高
2021年5月,国家统计局公布了第七次全国人口普查结果。普查的数据显示,我国60岁及以上人口的比重达到18.70%,其中65岁及以上人口比重达到13.50%,老龄化趋势渐显。此外还有以下因素表明我国的老龄化趋势正在加深:
(1)人口增长速度较低,且仍有减缓趋势。如表1所示,第七次全国人口普查结果显示,全国人口共141178万人,与2010年的133972万人相比,增加了7206万人,增长5.38%;年平均增长率为0.53%,比2000年到2010年的年平均增长率0.57%下降0.04个百分点。
(2)新增人口下降。2016年、2017年新出生人口分别为1786、1723万,2017年之后,新生儿数据下降比较明显,2018年、2019年、2020年分别为1523万、1465万、1200万。《国家人口发展规划(2016—2030年)》也指出今后15年人口的主要变动趋势是“人口总规模增长惯性减弱,2030年前后达到峰值”、“少儿比重呈下降趋势”。
(3)劳动年龄人口占比下降。如表2所示,本次普查发现,劳动年龄人口占比近30年首次出现了下降,且下降幅度较大,达到了-5.98%,未来我国可能出现劳动力不足,丧失人口红利的问题。
(4)老年抚养比不断提高,养老压力加重。老年抚养比是指人口中非劳动年龄人口数中老年部分对劳动年龄人口数之比,用以表明每100名劳动年龄人口要负担多少名老年人。从上述结论综合来看,我国的老龄化严重,且新生人口少,人口增长慢,劳动力年龄人口比例出现严重下滑,这反应了我国的老年抚养比现阶段已经较高且未来很有可能会继续提高,人们的养老压力越来越大。
2.3.2对比发达市场,国内养老金占GDP比例低,且发展速度有所减缓
截至2020年末,我国个人养老金计划和公共退休养老金计划合计占GDP的比重仅为5.0%,其中个人养老金计划占比只有GDP的1.7%,而同期美国的个人养老金计划与公共退休养老金计划合计占GDP的比重达到了148.7%,其中个人养老金占比达到了GDP的134.4%,而与中国养老金结构相似的日本合计比重也达到了57.1%,个人与公共计划分别占到了23.3%和23.8%,对比而言,中国的养老金占GDP比例过低,养老金事业仍处于发展的初始阶段。此外,虽然养老金水平一直在逐步提高,但是其增长趋势出现了明显放缓。以企业职工平均养老金为例,企业职工平均养老金增速近些年大幅下跌,2020年的企业职工平均养老金增速仅为5.49%,而10年前的增速为9.98%。
2.3.3当前我国现有的三支柱养老体系状况
(1)第一支柱:覆盖率广,但宏观上存在巨大缺口
截至2020年年底,我国城镇职工基本养老保险参保人数为4.56亿,城乡居民社会养老保险参保人数为5.42亿,总计共9.98亿人,根据第七次全国人口普查结果,截至2020年11月1日,我国16岁以上人口数11.43亿人,以此为基数计算我国基本养老保险覆盖率为87.3%,覆盖水平较高。但是我国第一支柱存在收支存在缺口,养老金账户有可能在未来枯竭。
2019年4月10日,中国社科院世界社保研究中心发布了《中国养老金精算报告2019-2050》(以下简称《报告》)。《报告》预测,未来30年我国的制度赡养率翻倍,2019年当期结余总额为1062.9亿元,不过到2028年,当期结余可能会首次出现负数,为负1181.3亿元。《报告》同时指出,城镇职工基本养老保险基金累计结余到2027年有望达到峰值6.99万亿元,然后开始下降,到2035年有耗尽累计结余的可能性。2020年的城镇职工养老保险数据也有效的说明了这一问题。2020年,城镇职工养老保险收入为44376亿,支出为51301亿,出现了收不抵支的情况,累积结余有所减少,与报告中的预期一致。这表明我国第一支柱目前面临的压力较大,养老保险不能单独依赖第一支柱。
(2)第二支柱:覆盖率非常有限,增长速度减缓
我国第二支柱的主体为企业年金,但是企业年金不仅覆盖率偏低而且规模增速放缓。
截至2021年第三季度末,我国企业年金规模为2.53万亿元,但因中小企业普遍来看难以承受企业年金带来的成本负担,我国目前企业年金覆盖率偏低,截至2021年第三季度末,企业年金参与职工2837万人,仅占城镇总就业人口的6.12%,虽然随着2018年《企业年金办法》的颁布,使得企业年金缴费、计发等方面都更加完善,企业年金的参与职工增速也因此得到了一定水平的提高,但是由于其基数过小,6%左右的增长率对扩大企业年金覆盖面作用及其有限,因此想要更广泛的覆盖远非一日之功。于此同时企业年金积累基金尽管一直在增长,但年增速一直处于18%上下的一个平稳区间,仅有2012年左右高速增长期间增速的一半左右。综合来看我国的第二支柱目前发展较为缓慢,在养老体系中发挥的作用也较为微弱。
(3)第三支柱:规模尚小,方兴未艾
当前我国第三支柱养老保险仍处于初步探索阶段,国家出台了大量相关政策推进、指导第三支柱的发展,银保监会也批复同意筹建了剑指第三支柱发展的国民养老保险公司。
当前我国养老保险机构第三支柱进展大多分为三条主线,一是人社部主持开展的税收递延型商业养老保险。目前正在进行试点,该账户类似美国第三支柱IRAs账户;二是在银保监会指导下展开的非税优养老金融产品研究探索,如证监会指导下发展的商业养老基金;三是在市场指导下将保险产品与养老服务相结合的综合养老计划,如养老社区等。其中税收递延型商业养老保险(以下简称税延养老险)是最为重要的尝试。但自2018年个税递延养老保险试点以来,截至2020年末,试点税延养老险业务累计实现保费收入4.3亿元,参保人数4.9万人,实际发展远不及预期,总的来看我国第三支柱仍处于方兴未艾的阶段。
由以上分析可知,我国目前养老金体系发展极不平衡。第一支柱覆盖面广但存在缺口,也很难高速成长,第二支柱覆盖面小且发展势头减缓,而第三支柱规模尚小。而在老龄化趋势愈加严重,养老需求加速升级的背景下,作为未来发展空间大的第三支柱规模若不能迅速提升,我国养老金体系问题将进一步凸显,政府的财政负担也将进一步加重。
2.4美国养老金建设——应运而生,高速发展,高度发达
2.4.1美国养老金发展历程
最初美国的养老保障是最初是雇主保障,1875年美国运通公司就建立了第一家企业养老金。此后受大萧条影响,1935年罗斯福政府通过了《社会保障法》,这标志着美国养老金的第一支柱——联邦社保基金初步成型。于此同时美国的企业年金也在发展,当时的企业年金采用的都是现收现付的DB型企业年金,20世纪60年代以前,正是联邦社保基金和DB型企业年金共同构成了美国的养老金体系。然而在这种模式下,资金积累少,导致可投资资金少,且《社会保障法》规定联邦社保基金只能投资特定债券,养老基金难以较大增值。
20世纪70年代,随着老龄化的加深和经济滞胀的出现,联邦社保基金和DB型企业年金收支压力进一步加大,于是1974年个人退休金计划应运而生,但此时IRA的范围有限。
1978年,如今美国第二支柱中最主流的401(k)计划伴随着美国《税收法案》的提出而成立,401(k)计划补全了美国第二支柱中DC型的空白。此外《税收法案》还设立了雇主发起式IRAs,为小型企业员工的养老问题给出解决方案。至此美国的三支柱养老保障体系基本成型。
1981年,《经济复兴税法》出台,将IRAs账户适用群体从没有被雇主养老计划覆盖的人群扩大到全体劳动者,传统IRAs开始逐渐兴起。同时规定雇员除了能以年度奖金对401(k)计划缴费外,也能以常规工资或薪金缴费,从而大大拓宽了401(k)计划的资金来源和适用范围,进一步推动其规模增长。
1997年《纳税人救济法》的出台为拥有高未来收入和税收等级的劳动者提供了新的选择,罗斯IRAs自此诞生,补全了美国养老保障体系的最后一块拼图。
2006年《养老金保护法案》出台,鼓励企业雇主发起401(k)计划时设立“自动注册”机制,允许雇主为养老金计划参与者提供适当的“默认投资”选择,进一步提升了401(k)计划的覆盖率。
2.4.2美国第一支柱——联邦社保基金
美国第一支柱基本养老保险由联邦政府统一组织,是美国覆盖面最广的养老计划。
具体管理部门为社会保障署,社会保障署由10个社会保障署垂直领导的局和6个服务中心、一个鉴定中心构成,在全国有上千个分支机构,负责社会保障税缴纳情况记录、受益资格认定、咨询以及资金发放等工作。主要包含三个计划:老年人和遗属保险(OASI)、伤残保险(DI)和补充性保障收入(SSI)。第一支柱的主要资金来源是工薪税,美国社会保障税率由社会保障署动态调整,经国会批准后执行,目前的总税率为12.4%,雇主和雇员各自缴纳50%,个体经营者直接按照加总的税率进行缴纳,目前的缴纳上限为142800美元。在计发方面,雇员需缴纳40个季度以上费用,才可以领取养老金,领取金额与工资水平和开始领取的时间相挂钩,滞后领取会比提前领取获得更多的养老金。
美国基本养老保险基金(OASDI)原先因抚养率低,主要配置产品联邦政府债券保持高安全性的同时收益也较高,出现过较为快速的增长,但近年来随着美国也出现了人口老龄化的趋势,保险金领取人数不断增加,同时政府债券投资收益下滑,总资产规模增长趋缓。截至2021年3季度末,OASDI总资产规模为2.53万亿美元,在美国三支柱总养老金资产中占比约6.76%,总体来看,美国的第一支柱资产占总体系的比重不高,近期发展也较为缓慢,但覆盖面较为广泛,除资产占养老保险体系的比重与我国明显不同外,与我国第一支柱情况较为相似。
2.4.3美国第二支柱——职业养老金计划
第二支柱为职业养老金计划,通常采用税收优惠和税收递延政策激励雇主和雇员参与,虽然该计划并非强制,却是美国养老金体系的核心,资金总额仍在不断增加,至今仍占据体系的半壁江山。截至2021年三季度末,美国第二支柱的规模为21.7万亿美元,占养老金总资产比例58%。
职业养老金计划由雇主和雇员共同缴纳,雇员在退休后从账户领取的养老金取决于缴纳的金额和账户的投资情况。第二支柱蓬勃发展有两方面原因,一是优惠的税收政策,雇主和雇员参与的意愿较高;二是账户归雇员所有,较为灵活。按雇主类型,第二支柱可分为私有企业计划和公共事业单位计划。而按缴费模式,第二支柱可分为确定缴费型的DC计划和确定给付型的DB计划,其中DC计划主要包含401(k)、403(b)、TSP和457计划。
现阶段DB计划仍占据了一半以上的资金份额,但是DC计划的发展速度更快,在第二支柱中所占比重从1994年的32.26%提高到了如今(2021年3季度末)的48.02%,近十年DC计划的占比仍在逐步提高,在未来超越DB计划只是时间问题。DC计划自身的特点决定了其更高的发展速度,从上述表格中可以看出,与DB计划相比,DC计划有以下几方面优势:
1.对雇主而言,由于雇主无需保证未来给付养老金的水平,也就没有未来给付确定数额养老金的压力,因而DC计划显得比DB更加灵活。比如雇主在遇到重大经济问题时,可以选择终止养老金计划。
2.DC计划由雇主雇员共同缴费,雇员可以享受到税收优惠。
3.DC计划的资产配置更为灵活,可以选择共同基金,保险年金等产品。由于DC计划中个人可以选择在管理机构的协助下进行投资,因此可以更好的根据雇员自身的风险偏好做出更优的投资组合。
4.DC计划内各个计划的资金可以相互转移,也能转移至第三支柱的IRAs账户,在工作发生变更或者出于个人偏好原因想要进行资金转移时也具有明显优势。
DC计划主要有四种类型,分别是401(k)计划、403(b)计划、457计划和TSP计划,它们的主要区别是针对的人群不同,401(k)计划针对的主要是私营企业和部分非盈利组织,而后三者主要是针对公共事业部门。目前,401(k)计划是DC计划中最重要的类型,是也是目前美国市场上最主要的职业养老金形式之一,发展速度较快,其占DC计划的比重由1994年的48.60%提升至2021年3季度末的70.17%。401(k)计划采用的是EET的税收优惠政策,使得雇员和雇主能够从其工资中向该计划缴纳延税捐款,直至取出时再按照取出时的纳税等级缴税。违规取出账户中资金需额外缴纳10%税款,无惩罚取出有四种情形:要求死亡、残疾或离职;计划终止且雇主没有建立接替的DC计划;达到59.5岁;遇到经济困难。此外401(k)有72岁后必须领取的强制要求。在投资偏好方面,401(k)较为偏好国内股票型基金、国际股票型基金和国内债券型基金。
2.4.4美国第三支柱——个人退休金计划
(1)第三支柱简介——占主导地位的IRAs
美国养老保险制度的第三支柱是个人退休金计划,是一种联邦政府提供税收优惠、个人自愿参与的个人补充养老金计划,包括IRAs账户和商业年金两部分。IRAs是一个纳税递延的退休账户,允许个人每年缴纳一定的金额,但只有未在工作中参加养老金计划或符合特定收入指导原则的个人能够向IRAs缴纳可抵免税收的供款。其他所有人都可以向IRAs缴纳不可抵免税收的供款,但其收益也可以享受纳税递延。IRAs账户主要包括传统型IRAs、罗斯IRAs以及雇主发起型IRAs,其中传统型IRAs的规模最大,而雇主发起型IRAs的规模较小。
IRA在美国发展良好。个人养老金中IRAs占绝主导地位,1974年,IRAs占第三支柱比例仅2%,而截至2021年末,IRAs的比重已经上升至83.89%,而商业年金的占比则下降至16.11%,近十年IRAs提升速度虽有减缓,但是其比重仍有十分明显的提升态势。于此同时,美国ICI研究结果显示,截至2021年年中,约有4770万美国家庭持有个人养老账户,占美国全部家庭数量的36.7%。其账户资金规模占比也有持续提升,截至2021年3季度末,总资产规模约13.2万亿美元,在美国养老金体系总资产中占比约35%,远高于20年前23%的比重。
IRAs计划的快速发展离不开下述几点因素:
1.投资者可根据自身未来收入预期,自由选择TEE型或EET型税收优惠政策,以获得最大的税收抵免。
2.参与者自主决定缴费金额数目,但存在50岁以下,账户存款总和不得超过6000美元,50岁或以上,则账户存款总和上限为7,000美元的最高缴费限制。
3.参与者的资金管理较为灵活,可以根据自身的风险偏好对资金进行管理,以获得更高的效用。
4.账户间资金转移灵活。不同类型的IRAs账户可相互转移资金,此外美国的法规还允许合格的IRA计划和雇主发起式养老金计划之间可以通过滚存实现资产转移,并保留税收优惠权利。
(2)不同种类IRAs对比
根据税收优惠模式和覆盖人群,IRAs账户可分为传统IRAs、罗斯IRAs和雇主发起型IRAs。传统IRAs和罗斯IRAs的最主要的区别主要在于税收优惠类型的差异,分别为EET型和TEE型。因此个人选择传统IRAs还是罗斯IRAs主要考虑账户持有人未来的收入和与之对应的税收等级,在未来预期收入较高,税收等级较高的情况下,选择传统IRAs能享受更多税收优惠。此外二者在开户资质,提取年龄,提取罚金等方面也存在一定不同。而雇主发起型IRAs成立的目的是方便小型企业解决雇员养老问题,其覆盖群体较小,适用范围不广。目前传统IRA仍为主流,截至2021年第三季度末,美国约有3660万家庭持有传统IRAs,2730万家庭持有罗斯IRAs,分别占美国家庭总数的28.2%和21%,而雇主发起型IRAs只有860万家庭持有,仅占美国家庭总数的6.6%。从资金量上看,尽管罗斯IRAs近年来发展较快,资金占比有所提高,但是传统IRAs账户仍然占有全部IRA账户84%的资金。
(3)IRAs的特征
从账户持有者特征来看,IRAs账户的参与度随收入的提高而增加。低收入家庭由于更关注短期家庭支出且更多地享受联邦社保福利,为退休储蓄的动力不足。此外,受超额累进税率的影响,收入较高的家庭更渴望得到税收优惠。根据ICI报告,拥有IRA账户的家庭中,52%家庭收入在10万美元以上,而2019年美国家庭收入中位数为6.5万美元,可见IRAs账户更受高收入家庭欢迎。另一方面,IRAs账户的参与度在退休年龄前,随年龄的提高而增加,而在退休年龄后则随年龄的提高而减少。这是由于越接近退休,人们越倾向于为养老做更多的准备。
IRAs账户的持有人普遍愿意有策略的管理退休资产。截至2021年中旬,ICI调查显示,70%的IRAs账户持有家庭有策略地管理退休资产,他们乐于在进行退休资产管理时不断的寻求建议。66%的家庭有决定自身养老保险资金应当如何适用的策略;61%的家庭不会采用应急基金;将近一半的家庭经常检查自身的养老保险计划;57%的家庭考虑过应当何时提取养老金收益。专业理财顾问在美国家庭养老规划中占有重要地位,78%的IRAs持有家庭把专业理财顾问作为管理账户的主要信息源,此外他们还通过网络、书本、亲友、金融终端等获取建议。大部分家庭通过专业投资机构开设IRAs账户,其中全方位服务经纪公司因能提供多方位的服务而最受欢迎,29%的家庭都选择了全方位服务经纪公司。
从投资的结构上来看,由于《税收法案》仅对不能投资的范围作了粗略的描述,限制很少,故而IRAs投资比例和资产限制宽松,资金可以用来购买除了人寿保险合同和收藏品之外的大部分金融产品,包括股票、债券、共同基金、银行存款等,甚至包括期权和期货。在设立初期,IRAs账户主要投资银行存款,随着利率的下行以及美国资本市场的发展和机构投资者的壮大,银行存款类低风险低收益的产品占比不断减少,IRAs账户更多的投资共同基金,以体现账户持有者对收益率的追求。截至2021年3季度末,IRAs账户仍主要投资于共同基金,参与市场程度较高。
IRAs的资产配置结构经历了以银行和储蓄存款为主到以权益资产为主的转变。1980年代以前,主要投资银行存款等低风险产品,如1981年,73%投资于银行及储蓄存款。80-90年代,银行存款比例大幅下降,共同基金,股票、债券等其他资产比例上升,寿险资产比例较低且较为稳定。这种配置的变迁与银行利率的下滑、美国资本市场的发展和机构投资者的壮大有较为明显的关系,而IRAs的发展本身对这种变化有一定促进作用,二者相辅相成,我们会在后文继续展开详细论述。而过去10年,随着美国的资本市场彻底成熟,各资产比例变化并不明显,已经处于一个相对稳定的状态。截至2021年三季度末,IRAs配置于银行和储蓄存款的比例为5%,配置于共同基金的比例为45%,配置于股票、债券等其他资产的比例为46%,对寿险公司资产的投资比例为4%。
2.5我国第三支柱——借鉴美国,未来可期,带动资本市场发展
2.5.1我国第三支柱的探索历程——成果暂不明显,但未来可期
由于我国养老保险体系中,第一支柱宏观上精算不平衡,存在较大缺口,第二支柱又难以在短时间内实现广泛覆盖,因此近年来,政府机构多次发文提倡养老保险发展,尤其是着力推动第三支柱的发展。
2014年8月国务院发布《关于加快发展现代保险服务业的若干意见》,标志着我国养老保险逐渐进入探索期。2018年4月2日,《关于开展个人税收递延型商业养老保险试点的通知》宣布,从2018年5月1日开始在上海、福建和苏州工业园区三地启动第三支柱个人税收递延型商业养老保险试点。2021年5月,《关于开展专属商业养老保险试点的通知》表明,自2021年6月1日起,将在浙江省(含宁波市)和重庆市开展专属商业养老保险试点,试点期限暂定一年。2021年9月10日银保监会发布《关于开展养老理财产品试点的通知》,由工银理财、建信理财、招银理财及光大理财分别在武汉、成都、深圳、青岛试点养老理财,单家机构募集资金限制在100亿元以内。2021年12月6日,首批养老理财产品上线销售,据21世纪经济报道,预计已募集资金超150亿元。2021年12月17日,习主席主持召开中央深改委第23次会议,通过《关于推动个人养老金发展的意见》,习主席在主持会议时强调“要推动发展适合中国国情、政府政策支持、个人自愿参加、市场化运营的个人养老金,与基本养老保险、企业(职业)年金相衔接,实现养老保险补充功能。”同时,会议强调,“发展多层次、多支柱养老保险体系,是积极应对人口老龄化、实现养老保险制度可持续发展的重要举措。要完善制度设计,合理划分国家、单位和个人的养老责任,为个人积累养老金提供制度保障。要严格监督管理,完善配套政策,抓紧明确实施办法、财税政策、金融产品规则等,让老百姓看得明白、搞得懂、好操作,让参与各方有章可循、制度运行可监测可检验。”2022年2月,银保监会发布《关于扩大养老理财产品试点范围的通知》,养老理财产品试点范围由“四地四机构”扩展为“十地十机构”。
由工银理财等17位发起人合资设立的国民养老保险公司也是我国第三支柱发展路上的一个重要尝试。国民养老保险公司2021年8月18日逆成立,9月2日银保监会批准其筹建,9月8日,中保协官网公布《关于拟设立国民养老保险股份有限公司有关情况的信息披露公告》,根据公告,国民养老保险公司注册资本高达111.5亿元,其业务既包括短期健康保险业务、意外伤害保险业务、团体人寿保险业务、团体长期健康保险业务、个人长期健康保险业务等传统业务,也包括商业养老计划管理业务、受托管理委托人委托的以养老保障为目的的人民币、外币资金、团体养老保险及年金业务、个人养老保险及年金业务等第三支柱业务。从股东背景可以看出,无论是从数量上(10家)、还是持股比例上(合计持股66.81%),银行系理财子公司都占据主要地位,该公司的成立可以视作银联体对国家发展第三支柱有关政策的一个积极响应。可以预计未来我国第三支柱将得到良好发展。
2022年4月,国务院发布《关于推动个人养老金发展的意见》,推动发展适合中国国情、政府政策支持、个人自愿参加、市场化运营的个人养老金制度,明确个人养老金采用账户管理、完全积累、市场化运营的方式,我国个人养老金发展进入新的阶段。
然而从现阶段来看,我国的第三支柱初探索还需更多努力。以税延养老保险试点为例,2018年5月1日试点开始,截至2020年末其发展仍处于起步阶段,呈现一个“叫好不叫座”的状态。截至2019年底,税延养老险参保人数是4.7万人,保费收入2.45亿元,截至2020年底税延养老险参保人数仍仅有4.88万人,累计实现保费收入仅有4.26亿元,而同期本身覆盖率就较低的企业年金,参加职工达到了2717.53万人,二者之间差距较大。
2.5.2中美第三支柱发展对比——求同存异
(1)对标美国,中国处于初创阶段
无论是从人口结构、经济发展水平、城市化还是政策发展来看,我国目前的第三支柱发展背景都比较类似美国20世纪70年代的状态。
从人口结构来看,美国当时面临人口老龄化的问题,而我们国家如上文所述,在2000年已经进入了老龄化社会,且未来老龄化程度会进一步加深,这样的人口结构显然会对养老金制度将会产生长远的影响。从经济发展水平来看,美国当时宏观经济环境较差,整体处于一个滞涨的背景下。而中国目前也结束了高速发展阶段,开始以稳增长为主,经济发展逐渐转向高质量发展。此外美国当时正处于中产阶级快速崛起时期,中产阶级对IRAs的发展也有较高的贡献,如上文所述,ICI的报告显示,IRAs账户的主要持有者为中产阶级家庭。虽然关于中产阶级的定义比较模糊,较难用单一指标衡量,但是其最主要的参考指标是生活水平。《麦肯锡2020消费者调查报告》显示,2010年中国生活水平在宽裕小康及以上的城市人口数量为5300万人,仅占城市人口比例的8%,而2018年该阶层人数大幅增长至4亿人,已达到总城市人口比例的约49%,可见我国的中产阶级目前也正在崛起。从城镇化的角度来看,美国的城镇化率在IRAs账户成立前已经达到了一个较高的水平,但是出现了一段时间的停滞,城镇化率始终不能突破74%,而中国的城镇化率近些年稳步增长,2021年已经达到了64.72%,而目前还没有停滞的征兆,预计城镇化率未来还会达到一个更高的水平,故而虽然中美的城乡发展平衡短期来看存在一定差异,美国的城市建设更为发达,但是长期来看这种差异会逐渐缩小。从政策发展来看,当时美国刚刚推出个人退休金计划,但覆盖面较小,随后美国又创造了罗斯和雇主发起式IRAs,而IRAs从政策允许开始,持续实现高速发展。而中国于2018年开始了个人税延型养老保险产品的试点,随后2021年也正走在发展的道路上。
(2)中国第三支柱发展与美国的差异
不可否认,我国与美国在各方各面存在林林总总的差异,这导致我们无法彻底照搬美国的经验,而只能从中借鉴学习。差异主要体现在资本市场差异以及税制与美国不同两个方面。
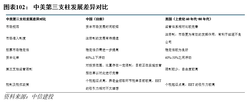
(1)从资本市场来看,现阶段中国资本市场与上世纪60年代中期到80年代中期的美国相比,主要有以下三方面差异。规则数量增加和上市公司监管实践的发展变化,优化规则体系、完善规则内容及精简规则数量的重要性日益凸显。首先是公司监管法规的科学性、体系性、规范性仍需一定加强,目前市场上仍有一些乱象,有一些操纵市场行为。第二,美国公司的上市采用注册制,中国虽然目前科创板在执行注册制的试点,但目前主要还是核准制,注册制的推进暂时处于较初期阶段,相较于美国当时已经较成熟的注册制市场有一定差距。而目前我国的退市制度还不够完善,较难完成淘汰劣质公司,提高上市公司整体素质的任务。第三,中国股市波动较为强烈。从中证500近10年的点位变化以及标普500从1965-1985年间的变化可以看出,美国的股市整体呈现较为稳定的上升状态,稳定性远高于中国。美国1965-1985年间标普500的标准差为29.29,而中国中证500从12年至今的波动率为1391.68,二者还是有一定差距的。但是对比美国当时中国资本市场也有一定优势,从资本化率的角度看,中国近年的资本化率始终在60%上下波动,2020年甚至达到了76.41%的高点,而美国当时的资本化率始终在40%-50%之间波动,整体来看我国的资本化率是更高的。
综合来看,在美国,如上文所述,随着利率的下行、金融市场大发展和居民投资意识的加强,银行存款类低风险低收益的产品占比不断减少,IRAs账户更多投资共同基金,体现账户持有者对收益率的追求。而中国的资本市场仍有不成熟之处,虽然资本化率较高,但仍有市场操纵的乱象,市场的作用未得到有效的发挥,股市也一直存在较大波动。而由于养老保险本身追求较高的稳定性,投资的范围以及选择必然会受到限制,监管也会更加严格。2010年《保险资金运用管理暂行办法》规定,投资于股票和股票型基金及未上市企业股权的账面余额,分别合计不高于本公司上季末总资产的20%和5%。但我国的放管服改革目前正在不断加强。2018年《个人税收递延型商业养老保险资金运用管理暂行办法》对限制有所放宽,要求税延养老保险资金投资股票比例在符合相关偿付能力规定的前提下,不超过45%。
《“十四五”国家老龄事业发展和养老服务体系规划》再次指出,未来我国要加强改革创新,扩大供给。深化放管服改革,优化营商环境,培育新产业、新业态、新模式,推动服务业多业态深度融合发展,打造制造业创新示范高地,来推动养老保险发展。所以目前虽然1)股市波动较大,但是投资者教育已经非常受重视,买方投顾也在大力发展,预计未来股市的稳定性会得到较大提高;2)虽然目前投资范围受到限制,但是已经在逐步放宽,在陆续改善的情况下,我国第三支柱的发展有望加速。
(2)纳税机制不同,我国的税收机制下EET吸引力不高。2018年底提高个人所得税起征点、引入专项附加扣除后,需要缴纳个税的人员占城镇就业人员的比例已不足15%,加之在养老金领取环节按7.5%税率缴税,造成当前个税税率在7.5%以下的纳税人以及尚未达到起征点的中低收入人群,实际上无法享受养老保险的税收优惠。而即便2020年美国将个税起征点提高到了12000美元,该值仍远低于美国2020年统计的人均收入52800美元,故而IRA对美国人民的吸引力很强,而中国的税延型个人养老保险发展可能不会如美国IRA发展一样顺利。
2.5.3我国第三支柱未来发展方向——吸收美国IRAs优势
虽然我国的情况与美国不完全相同,但我国未来的发展方向可以部分参照美国的发展模式,并随之预估其带来的影响,发展的方向包括:
(1)税优力度可能加大
目前,我国个人税收递延型商业养老保险的个税扣除限额按照当月工资的6%与1000元孰低确认,对于高收入人群而言,税优力度不足;对低收入人群而言,无法享受税优政策;且如前文所述,领取实际税率高7.5%。而美国IRAs计划缴费上限大多为6000美元/年,缴费额度与免税额度等同,税优方式分为EET和TEE两种,选择更多。总体来看,我国第三支柱税优力度和利好范围明显低于美国。因而可以期待未来第三支柱税优类型将会有所增加,如加入TEE型的税优政策,此外个税扣除限额也会得到适当提高、领取税率则可能会有一定下调。
(2)账户制得到具体落实,金融机构作用强化
《关于推动个人养老金发展的意见》指出,中国个人养老金将采取账户制的方式,但目前我国第三支柱建设目前仍以产品制为主。2021年9月中国保险业协会发布《商业补充养老保障体系建设(第三支柱养老保险)研究报告》,提出以账户制为基础的第三支柱养老保险制度具有现实意义,而我国产品制的制度设计有待改进。目前我国第三支柱建设目前仍以产品制为主,2018年5月1日起开展个人税收递延型商业养老保险试点、2021年6月1日起开展专属商业养老保险试点,仍未能实现账户制。而美国IRAs计划实行包括传统IRA、罗斯IRA和雇主发起式IRA三种账户类型,户主根据自身投资偏好进行投资管理,能够满足投资者多样化需求。在《关于推动个人养老金发展的意见》指导下未来我国有望通过建立统一的账户管理平台,给予投保人更高投资自主权,并加强个人账户与商业银行、保险公司、信托公司等投资机构的对接,方便投资机构及时提供服务。
(3)金融产品和服务的有效创新与流程友好将是重要推动力
通过简化投保和投资流程等方式、创造产品创新、流程创新、服务创新的金融产品,对金融行业而言是很重要的挑战。不提供长期优质服务很难将覆盖面扩大到全体百姓。现阶段税延型养老保险抵扣环节手续较多,需每月自行打印扣除凭证,再交由单位申报抵税,程序较为繁琐;另一方面,现行产品规定投保人购买税延型养老保险后,除身故或罹患重疾外不允许退保,考虑到其长期缴费特征,在漫长缴费期中个人难免会遇到失业、家庭变故等现实困难而出现缴费中断的可能,如何处理断缴、补缴等问题尚没有明确的解释说明,参保人在决策时往往会慎之又慎。因此未来实现金融创新,打造流程简练、服务到位、描述清晰的税延型养老保险,可能是险企发展的一大重要推动力。
(4)第二支柱和第三支柱的衔接可能会加强
RolloverIRA制度是美国第二支柱和第三支柱之间的桥梁,也是美国第三支柱发展的重要推动因素。在国内二三支柱的衔接也十分关键。第二支柱与第三支柱与第三支柱的打通,在提升账户便利性的同时可以大大提升个体参与第三支柱的积极性,同时使得二三支柱互相支持,共同繁荣。此外,对已参加企业年金计划的职工如果其工作发生变动、且新工作单位没有设立年金计划,职工原有已缴纳年金将难以转出,而二三支柱的打通允许拥有企业年金账户的职工在更换没有年金的工作后,将年金账户余额转移至个人商业养老账户,进一步增强补充养老金制度的灵活性和便利性。因而我国未来二三账户的打通已是大势所趋,而其具体实现大抵是通过账户制来实现衔接,建立个人商业养老账户,实现企业年金个人账户和个人商业养老账户的互联互通,将享受税收优惠的产品逐步拓展到银行理财、证券基金,并允许个人根据风险偏好自主选择投资产品。
2.5.4第三支柱发展有望提升基金配置比例,进一步扩大财富管理空间
(1)第三支柱有望推动我国共同基金的发展,居民持有金融资产有望从存款向基金转移
从美国的经验分析,20世纪60至80年代美国滞涨背景开始出现,人口也逐渐老龄化,而1974年美国《雇员退休收入保障法案》推出IRAs账户,1978年美国《国内税收法》新增401(k)条款,自此之后以IRAs与401(k)计划代表的养老金成为共同基金的重要资金来源,IRAs的共同基金持有量整体上呈逐年上涨趋势,IRAs账户的成立极大的促进了美国共同基金的发展,居民通过养老金持有共同基金是美国共同基金重要资金来源,2020年DC和IRA各有5.67万亿美元和5.45万亿美元配置于共同基金,占各自资产规模比重高达59%和45%,合计规模占共同基金资产比重达47%。而从具体基金类型来看,股票型和混合型基金发展较为迅速。
长期以来,中国居民持有存款相较美国高而持有基金相较美国低。中国方面,1995年起中国居民持有金融资产中存款比例呈下降趋势但占比仍较高,截至2019年中国居民存款占持有金融资产比例为34%,占居民总资产比例为19%。而美国居民持有存款比例相较中国更低,截至2020年美国居民和非营利机构持有通货和存款占金融资产比例仅为13%,占总资产比例仅有10%。但中国居民金融资产中基金占比则较低,截至2019年我国居民持有金融资产中证券投资基金份额仅占6%。而美国方面,1960年以来美国居民和非营利机构持有共同基金的占比呈上升趋势,1960年时美国居民及非营利机构持有共同基金占持有金融资产的比例仅为1%及20%。而截至2020年,美国居民及非营利机构持有共同基金占持有金融资产的比例达到11%及28%,如上文所述,这与美国发达的养老金体系是分不开的。中国的养老二、三支柱与美国相比较不发达,2020年底,第一支柱基本养老保险累计结存5.81万亿元,第二支柱补充养老保险累计结存3.54万亿元,第三支柱个人商业养老保险累计结存6389亿元,占比分别为58.16%、35.45%、6.40%,而美国2019年三支柱的占比分别为8%、54%及38%
展望未来,考虑到我国现阶段的人口老龄化情形与经济发展情形都同美国20世纪60至80年代相似,而税延账户试点也刚刚开始,但目前美国的开放式基金渗透率远远高于中国,而中国的资本化率相较于美国也有较大的差距,2020年,美国的资本化率达到了194.89%,接近IRAs成立前的四倍,这与美国的第三支柱充分发展,大量养老基金的入市有密不可分的关系,目前中国养老金占GDP比重只有美国的十分之一,二三支柱仍待完善,养老金市场成长空间巨大,随着资管新规“去通道、破刚兑、资管业务回归本源”及央行提高直接融资比重等政策目标的落地,并结合未来随着“房住不炒”政策逐步落地实施,中国居民资产有望从住房和存款向基金转移,故而预期未来中国居民持有金融资产有望从存款向基金转移,我国的基金渗透率也有望获得较大提升,拉长期限来看股票型和混合型基金能够获得较好的发展。
(2)被动管理资产规模占比有望进一步增加
中国公募基金被动管理规模占比以及私募基金占比提升,但仍低于美国,2017年至2020年中国公募基金中被动管理规模占比由7%增长至13%,2020年,主动管理基金规模占比87%,仍为公募基金主要构成部分,而美国共同基金及ETF基金中被动管理规模占比达35%。美国养老金入市对此影响强烈,这与养老金本身的特征有关。
金融产品的持有主体可简单划分为个人投资者、养老金以及一般机构投资者,不同主体对金融产品的持有时长和风险收益偏好有所不同:个人投资者大多风险偏好较高而对金融产品持有时长较短;一般机构投资者持有资管产品多用于资产配置;且受财报压力、监管风险管理要求等限制,机构投资者风险偏好相对较低;养老金可划分为支付确定型养老金(如美国DB计划等)及收益确定型养老金(如美国401(K)计划、IRAs),其中DC型养老金“自负盈亏”的特征使其风险偏好较前者有所提升,体现为DB型养老金资产多配置于固定收益类产品,而DC型养老金多配置于被动管理的权益类产品,以获得长期稳定收益。以美国雇主养老计划中的DC和DB计划为例,根据美联储统计数据显示,美国DC养老基金资产中共同基金规模占比最高,2021Q3季度达48%,其次为公司股票,达26%,债券占比仅7%;而美国DB养老基金资产中杂项资产(主要是养老基金对养老计划发起人的索赔)占比达42%,债券和股票分别占比25%及28%,共同基金仅占3.3%。因而美国DC型第二支柱以及IRAs的发展,强化了权益市场追求长期稳定收益的目标,从而使标品化被动投资的发展受到了良好的带动。而随着美国共同基金持有人中养老金占比不断提升,加以DC型养老金客户对长期稳定收益的追求,美国被动管理基金规模占比不断提升,以指数基金为例,根据ICI统计数据显示,1996年以来指数基金占美国长期共同基金规模占比逐年提升,至2020年已增长至25%,而被动管理模式下的指数基金主要服务于支付DC型养老金客户需求,根据ICI统计数据显示,自1996年以来美国指数基金持有人中IRAs及DC计划持有占比均保持在80%以上。
此外,纵观美国近20年基金市场情况,2001年以来,美国超过半数权益基金无法跑赢大盘指数,2020年57.1%的国内权益基金收益低于标普综合1500指数。拉长时间来看,如果以20年为周期,仅14.0%的国内权益基金回报高于标普综合1500指数。而从世界经济的角度来看,被动产品AUM也在大幅扩张,据BCG发布的《全球资管报告2020》,全球被动资管产品AUM在2003-2019年间由3万亿美元提升至18万亿美元,占比提升从8%提升至21%。因此,展望未来,随着养老金第三支柱的发展,养老金加速入市,并伴随中国资本市场的进一步完善,中国被动管理类权益产品规模占比有望进一步增加,其发展是大势所趋。
(3)第三支柱将有效带动投资机构发展,减小权益产品波动,买方投顾模式逐渐兴起
第三支柱的发展会无疑对财富管理行业产业链造成较大的冲击,纵观中美行业泛财富管理产业链条我们可以发现两方面差异。首先是投资机构发展程度的差异。从共同基金持有的角度分析,美国共同基金持有人以机构为主,而中国方面,2010年以来机构投资者持有共同基金规模呈上升趋势,2010年中国机构投资者持有基金净值占比仅有22%,至2020年已达47%,但仍低于美国。2020年,美国机构持有基金规模占比为53%。而第三支柱的搭建将一定程度推动机构发展,2021年中旬,有75%拥有传统IRA的家庭通过专业金融机构持有传统IRAs。
中美之间养老金发展程度的差距是投资机构发展差距的一大重要来源,此外它也影响了共同基金机构持有人的结构。美国方面,养老基金有一定规模。2021年Q3季度美国非货共同基金持有人中家庭占比57%,私人养老基金占比24%,人寿保险公司占比8%,公共养老基金占比3%,货币共同基金持有人中家庭、非金融企业分别占比61%及17%,私人养老基金占比5%。而目前中国方面,银行是机构投资者主要构成部分,根据证券投资基金业协会数据显示,2019年银行、保险、证券持有共同基金规模占比分别为30.6%、6.3%及2.5%,而养老金持有共同基金规模占比仅为0.8%。与养老金相比,一般机构投资者持有基金多用于资产配置,持有时长相对较短,根据证券投资基金业协会统计,2019年机构投资者持有单只公募基金的周期一般不超过两年,超过五成机构投资者持有单只公募基金的期限在半年到两年之间,低于个人投资者持有时长,这种较低的投资周期加大了权益市场的波动。上游资金属性决定底层市场业态,美国以养老金代表的长期资金入市是美国股市长牛、慢牛的重要原因。因而根据美国的经验,我国第三支柱的发展有很大可能会进一步扩大机构投资者持有共同基金的规模,并增强资本市场的稳定性。
而从基金销售渠道来看,美国共同基金销售渠道较为丰富,同样吃到了发达的养老体系的福利。美国家庭主要通过雇主发起养老金计划及专业投资顾问进行销售,根据ICI美国投资公司协会分类,美国共同基金销售渠道主要有三类,雇主发起养老金计划(employer-sponsoredretirementplans),专业投资顾问(Investmentprofessionals)以及直销渠道(Directmarket),其中专业投资顾问主要包括全服务经纪商(Full-servicebroker)、独立理财规划师(Independentfinancialplanner)、银行和储蓄机构代表(Bankorsavingsinstitutionrepresentative)、保险代理人(Insuranceagent)以及会计师(Accountant);直销渠道包括共同基金公司直销(Mutualfundcompanydirectly)以及折扣券商(Discountbroker)。根据美国ICI统计数据显示,截至2020年有83%的家庭通过雇主发起养老金计划购买共同基金,63%家庭通过雇主发起养老金计划外方式购买共同基金,其中47%的家庭通过专业投资顾问渠道购买共同基金,31%的家庭通过直销渠道购买共同基金,此外,选择通过全服务经纪商、银行及存款机构代表、保险代理人、折扣券商及共同基金公司购买共同基金的家庭比例分别为26%、17%、9%、21%及16%。相对美国中国公募基金销售渠道较为单薄,虽近年来互联网平台等第三方独立基金销售机构的迅速发展丰富了中国基金代销的渠道类型,但整体来看截至2019年我国公募基金销售渠道仍以直销、银行、券商为主,分别占比41%、25%及10%,独立基金销售机构销售规模占比则为22%。而未来随着我国的养老保险第三支柱不断完善,共同基金销售渠道也会逐步拓宽,保险公司、券商等金融机构都可以在第三支柱的带动下得到更为良好的发展。
而从财富管理中介的角度来看,20世纪60至90年代美国财富管理中介的崛起,与养老金三支柱的发展关系十分密切,如前所述,IRAs账户的持有人普遍愿意有策略的管理退休资产,强烈的财富管理需求带动了买方投顾的发展。以传统IRAs账户为例,根据ICI统计,2021年,78%IRAs账户的拥有者都会通过买方投顾获取投资建议。而随着IRAs账户的不断发展,美国买方投顾至今已经发展成熟,2000年以后逐步形成了在各垂直领域分工完善又互有竞争的市场格局。而在中国,买方投顾的启动相对较晚,目前仍然处于起步探索阶段,被动投资等标准化配置工具的规模占比也仍然较低。但伴随着第三支柱开始启动,居民财富配置的需求拐点渐行渐近,国家也开始出台有关政策2019年证监会发布《关于做好公开募集证券投资基金投资顾问业务试点工作的通知》首提“管理型投顾”,开始推动财富管理行业从卖方代销向以客户为中心的买方投顾转变。相关的政策配合养老金、社保基金的加速入市,为未来买方投顾模式将兴起创造条件。
三、结论及投资建议
结合资管新规落地后:“非标转标”带来的“此消彼长”与个人养老金带来的“未来增量”,我们认为市场会发生以下变化:
1、国内以产品销售为导向的资产管理逻辑逐步向以投资者需求为中心的财富管理逻辑转型;
2、围绕产品收益率、风险、流动性三大坐标轴形成的资管产品体系会逐步向发达市场靠拢,日趋完善成熟;
3、“风险和收益成正比”等投资基本逻辑仍需要广泛的投资者教育与基金投顾推广;
4、如何解决“净值化金融产品赚钱而其持有人不赚钱”是当下财富管理行业的核心矛盾!
5、资管新规落地后,“非标转标”过程中呈现“缩量”与“增量”的“此消彼长”:“缩量”体现在如预期型及保本银行理财产品、基金专户、券商定向资管、单一资金信托等;“增量”表现为如“固收+”类产品、FOF基金、财富管理ToB代销等。
其背后演变的主要逻辑,在于不符规定的保本、预期收益及通道产品业务规模的压降,以及破刚兑、净值化及非标转标下资金端寻求产品替代。“非标转标”进程仍在进行中,用户运营思维方式下的财富管理转型仍存巨大的空间和投资机会,无论是个人还是机构投资者的需求并未被完全满足。
6、个人养老金时代,各类金融机构(银行、保险、公募、券商等)群雄逐鹿,皆在同一起跑线:初期更多是账户的争夺(负债端的竞争),后期产品体系健全、主动投资能力较强、养老金融服务体系&生态完善的财富管理机构(资产端的博弈)或将持续收益。
7、为了更好地推广个人养老金制度的发展,需要“养老金账户制度优化设计+税收优惠政策+资本市场改革优化”等多维因素的共振。
8、从海外经验来看,个人养老金制度有利于居民资金配置的结构优化、促进市场长期资金入市,对于资产市场健康有序发展产生“定海神针”的作用,养老金长期配置的投资理念有助于平滑国内股票市场的短期波动,提升国内资本市场的定价效率。
9、个人养老金第三支柱的推广不仅仅是产品端的竞争,更需要国内金融机构构建围绕“养老教育、养老金融服务、养老社区服务和绿色投资理念”等建立多维养老生态体系。
参考文献
陈琳.美国传统型个人退休账户制度研究与思考[J].甘肃金融,2018(08):10-12.
黄万鹏.美国个人退休账户制度分析及对我国的启示[J].中国物价,2020(08):109-112.
董克用:建立中国特色第三支柱个人养老金制度研究.中国养老金融50人论坛.
蔡吉恒."四轮"驱动企业年金走出发展瓶颈[J].中国社会保障,2020(2):2.
张占力.美国401(K)计划积累过程的"政策漏斗":规定,影响及对策[J].社会保障研究,2018(6):14.
姜德琪.美国雇主养老金计划及对中国企业年金制发展的启示[J].经济问题探索,2004(9):5.
林羿.美国企业养老金的监督与管理[M].中国财政经济出版社,2006.
风险提示
政策发生重大变动;市场剧烈波动;宏观经济剧烈波动。
团队简介
赵然 | 非银金融&前瞻研究组首席分析师
中信建投非银与前瞻研究首席分析师,中国科学技术大学应用统计硕士。上海交通大学金融科技行研团队成员。曾任中信建投金融工程分析师。目前专注于非银行业及金融科技领域(供应链金融、消费金融、保险科技、区块链、智能投顾/投研、金融IT系统、支付科技等)的研究,深度参与诸多监管机构、金融机构数字化转型及金融科技课题研究。6年证券研究的工作经验。2018年wind金融分析师(金融工程)第二名2019年.2020年Wind金融分析师(非银金融)第四名和第一名,2020年新浪金麒麟非银金融新锐分析师第一名
电话:13671946838(微信)
邮箱:Zhaoran@csc.com.cn
诸苾玘Jessie | 海外非银与前瞻研究员
香港科技大学硕士,base香港,具备多年海外非银与金融科技研究经验,对港股市场有深刻认知
电话:86-13613038668/852-69987233
邮箱:jessiezhu@csci.hk
李鑫 | 保险业研究员
南开大学保险硕士,曾就职于太保产险、平安人寿,7年保险行业经验,2021年加入中信建投证券研究发展部
手机:18221249096
邮箱:lixindcq@csc.com.cn
吴马涵旭 | 证券业&金融科技研究员
复旦大学硕士,2年多行研实习及工作经验,2020年加入中信建投证券研究发展部
电话:15618168653
邮箱:wumahanxu1@csc.com.cn
免责声明
研究报告名称:《非标转标的“此消彼长”与个人养老金的未来展望》
对外发布时间:2022年5月3日
报告发布机构:中信建投证券股份有限公司
本报告分析师:赵然 执业证书编号:S1440518100009
本公众订阅号(微信号:中信建投非银金融研究)为中信建投非银行金融研究团队设立的,关于非银行金融行业证券研究的公众订阅号;团队负责人赵然具备证券投资咨询(分析师)执业资格,资格证书编号为:S1440518100009。
本公众订阅号所载内容仅面向专业机构投资者,任何不符合前述条件的订阅者,敬请订阅前自行评估接收订阅内容的适当性。订阅本公众订阅号不构成任何合同或承诺的基础,本公司不因任何订阅或接收本公众订阅号内容的行为而将订阅人视为本公司的客户。
本公众订阅号不是中信建投证券研究报告的发布平台,所载内容均来自于中信建投证券研究发展部已正式发布的研究报告或对报告进行的跟踪与解读,订阅者若使用所载资料,有可能会因缺乏对完整报告的了解而对其中关键假设、评级、目标价等内容产生误解。提请订阅者参阅本公司已发布的完整证券研究报告,仔细阅读其所附各项声明、信息披露事项及风险提示,关注相关的分析、预测能够成立的关键假设条件,关注投资评级和证券目标价格的预测时间周期,并准确理解投资评级的含义。
本公司对本帐号所载资料的准确性、可靠性、时效性及完整性不作任何明示或暗示的保证。本帐号资料、意见等仅代表来源证券研究报告发布当日的判断,相关研究观点可依据本公司后续发布的证券研究报告在不发布通知的情形下作出更改。本公司的销售人员、交易人员以及其他专业人士可能会依据不同假设和标准、采用不同的分析方法而口头或书面发表与本帐号资料意见不一致的市场评论和/或观点。
本帐号内容并非投资决策服务,在任何情形下都不构成对接收本帐号内容受众的任何投资建议。订阅者应当充分了解各类投资风险,根据自身情况自主做出投资决策并自行承担投资风险。订阅者根据本帐号内容做出的任何决策与本公司或相关作者无关。
本帐号内容仅为本公司所有。未经本公司许可,任何机构和/或个人不得以任何形式转发、翻版、复制和发布相关内容,且不得对其进行任何有悖原意的引用、删节和修改。除本公司书面许可外,一切转载行为均属侵权。版权所有,违者必究。