重要提示:通过本订阅号发布的观点和信息仅供中信建投证券股份有限公司(下称“中信建投”)客户中符合《证券期货投资者适当性管理办法》规定的机构类专业投资者参考。因本订阅号暂时无法设置访问限制,若您并非中信建投客户中的机构类专业投资者,为控制投资风险,请您请取消关注,请勿订阅、接收或使用本订阅号中的任何信息。对由此给您造成的不便表示诚挚歉意,感谢您的理解与配合!
团队简介
赵然 | 非银金融&前瞻研究组首席分析师
中信建投非银与前瞻研究首席分析师,中国科学技术大学应用统计硕士。上海交通大学金融科技行研团队成员。曾任中信建投金融工程分析师。目前专注于非银行业及金融科技领域(供应链金融、消费金融、保险科技、区块链、智能投顾/投研、金融IT系统、支付科技等)的研究,深度参与诸多监管机构、金融机构数字化转型及金融科技课题研究。6年证券研究的工作经验。2018年wind金融分析师(金融工程)第二名2019年.2020年Wind金融分析师(非银金融)第四名和第一名,2020年新浪金麒麟非银金融新锐分析师第一名
电话:13671946838(微信)
邮箱:Zhaoran@csc.com.cn
李鑫 | 保险业研究员
南开大学保险硕士,曾就职于太保产险、平安人寿,7年保险行业经验,2021年加入中信建投证券研究发展部
手机:18221249096
邮箱:lixindcq@csc.com.cn
诸苾玘Jessie | 海外非银与前瞻研究员
香港科技大学硕士,base香港,具备多年海外非银与金融科技研究经验,对港股市场有深刻认知
电话:86-13613038668/852-69987233
邮箱:jessiezhu@csci.hk
吴马涵旭 | 证券业&金融科技研究员
复旦大学硕士,2年多行研实习及工作经验,2020年加入中信建投证券研究发展部
电话:15618168653
邮箱:wumahanxu1@csc.com.cn
免责声明
证券研究报告名称:《中国太保:被低估的深度价值成长股》
对外发布时间:2022年5月15日
报告发布机构:中信建投证券股份有限公司
本报告分析师:赵然 执业证书编号:S1440518100009
本订阅号(中信建投非银金融研究)为中信建投证券股份有限公司(下称“中信建投”)研究发展部赵然非银金融&金融科技研究团队运营的唯一订阅号。
本订阅号所载内容仅面向符合《证券期货投资者适当性管理办法》规定的机构类专业投资者。中信建投不因任何订阅或接收本订阅号内容的行为而将订阅人视为中信建投的客户。
本订阅号不是中信建投研究报告的发布平台,所载内容均来自于中信建投已正式发布的研究报告或对报告进行的跟踪与解读,订阅者若使用所载资料,有可能会因缺乏对完整报告的了解而对其中关键假设、评级、目标价等内容产生误解。提请订阅者参阅中信建投已发布的完整证券研究报告,仔细阅读其所附各项声明、信息披露事项及风险提示,关注相关的分析、预测能够成立的关键假设条件,关注投资评级和证券目标价格的预测时间周期,并准确理解投资评级的含义。
中信建投对本订阅号所载资料的准确性、可靠性、时效性及完整性不作任何明示或暗示的保证。本订阅号中资料、意见等仅代表来源证券研究报告发布当日的判断,相关研究观点可依据中信建投后续发布的证券研究报告在不发布通知的情形下作出更改。中信建投的销售人员、交易人员以及其他专业人士可能会依据不同假设和标准、采用不同的分析方法而口头或书面发表与本订阅号中资料意见不一致的市场评论和/或观点。
本订阅号发布的内容并非投资决策服务,在任何情形下都不构成对接收本订阅号内容受众的任何投资建议。订阅者应当充分了解各类投资风险,根据自身情况自主做出投资决策并自行承担投资风险。订阅者根据本订阅号内容做出的任何决策与中信建投或相关作者无关。
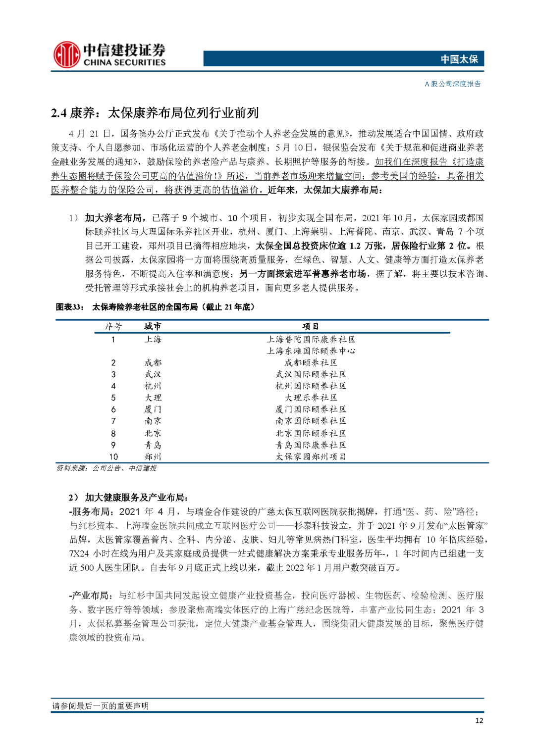
本订阅号发布的内容仅为中信建投所有。未经中信建投事先书面许可,任何机构和/或个人不得以任何形式转发、翻版、复制、发布或引用本订阅号发布的全部或部分内容,亦不得从未经中信建投书面授权的任何机构、个人或其运营的媒体平台接收、翻版、复制或引用本订阅号发布的全部或部分内容。版权所有,违者必究。