重要提示:通过本订阅号发布的观点和信息仅供中信建投证券股份有限公司(下称“中信建投”)客户中符合《证券期货投资者适当性管理办法》规定的机构类专业投资者参考。因本订阅号暂时无法设置访问限制,若您并非中信建投客户中的机构类专业投资者,为控制投资风险,请您请取消关注,请勿订阅、接收或使用本订阅号中的任何信息。对由此给您造成的不便表示诚挚歉意,感谢您的理解与配合!
摘要
基于各国经济与资本市场的发展,交易所的业绩增长得益于GDP增长*资本化率提升*市场份额提升(部分国家)*变现方式多元化*轻资产规模化效应……,长期股价回报可观,而且显著跑赢当地主流指数。我们重申,好的交易所模式需要:1)资产端与资金端两端发力形成双边网络效应;2)提供高效撮合平台,本质上是由投资者吸引更多的投资者,流动性吸引更大的流动性;3)现货、衍生品与商品市场齐全,市场之间产生协同效应;4)上市、交易、结算等变现方式增多,垂直产业链不断延伸,变现效率提升。
我们认为,交易所具有发展解决方案业务的先天优势和天然动力。交易所作为证券交易的平台,天然积累了资产端和资金端的双向流量和伴随着交易活动产生的海量数据资源。1)交易所具有发展市场数据分析和市场服务的资源禀赋优势和客户基础,通过深度数据服务进一步提升平台粘性;2)交易所不断进行技术迭代,有助于其巩固平台优势甚至进行技术输出;3)交易所提供的完善的资本市场解决方案反过来可以促进投资者进行交易并吸引公司上市,从而产生飞轮效应并对交易所主业产生助力。
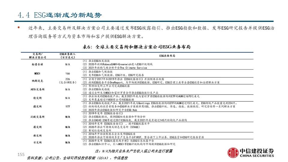
我们发现,近年来交易所和解决方案公司围绕投资者的关键流程为其提供一系列金融信息、分析工具及研究服务等解决方案,从而为投资决策赋能。具体来看,交易所和解决方案公司的业务布局呈现出以下趋势:1)沿着数据生产、数据处理、数据整合等产业链环节进行纵向扩张和资源整合;2)顺应被动投资浪潮,积极拓展指数业务;3)持续推出ESG治理和相关解决方案以满足人们对ESG日益重视的需求。
我们坚信,长期来看,交易所和解决方案公司商业模式优,盈利能力强,是非银与金融科技大板块值得核心关注的行业。1)过去10年,证券及商品交易所板块和金融信息服务板块回报率达161.92%,显著优于摩根士丹利国际资本指数的113.83%和金融板块整体的64.14%;2)近年来交易所和解决方案公司的盈利水平和估值水平均不断抬升,彰显出市场对其盈利能力的充分认可和给予的较高溢价水平。
我们对世界主要的交易所和解决方案公司概况进行了回顾并对12家上市交易所和6家解决方案公司的情况进行了梳理:
①港交所(388 HK Equity):公司最早可追溯至1890年代,经历98年金融危机后,香港四所合并后成为香港交易所集团,于2000年正式上市,当前市值达3986.08亿港元(507.81亿美元)。公司由香港特区政府直接持股,具有垄断地位,扮演着中国与世界“超级联系人”的角色。公司为股本证券、大宗商品、定息及货币等多种资产类别产品提供交易及结算服务,并提供市场数据等服务。2021年公司营收达209.5亿港元,同比+9.2%,其中与交易与结算直接相关的收入占比63%,科技、市场数据等收入占比尚低。
②纳斯达克(NDAQ US Equity):公司成立于1971年,是世界上第一家电子交易所和领先的交易所集团和市场技术提供商,市值达到293.16亿美元;公司交易技术领先,解决方案板块占比较高;2021年公司实现净营收34.20亿美元,同比+17.81%;其中包含企业平台、投资情报和市场技术分部在内的解决方案板块共实现收入21.52亿美元,占比达62.92%。
③伦交所(LSEG LN Equity):公司成立于1801年,是世界领先金融交易平台和信息提供商,市值达到514亿美元。公司不仅有世界一流的交易和清算平台,还通过旗下的富时罗素、路孚特为资本市场提供完善的金融信息服务和资本市场解决方案。2021年由于完成对路孚特(Refinitiv)的并表,公司营收达92.73亿美元,同比+256.79%;其中数据分析业务收入占比激增至67.70%;资本市场业务和交易后业务收入分别占比18.43%和13.41%,交易和交易后业务并重。
④芝加哥商品交易所(CME US Equity):公司最早可追溯至1848年成立的芝加哥期货交易所(CBOT),2006年芝加哥商品交易所(CME)并购CBOT后组建新的CME集团,目前是世界领先的商品及衍生品交易所集团,市值达到699.79亿美元;公司资产类别丰富,交易和清算均较为突出,能够为资本市场提供涵盖所有主要资产类别的全球基准产品。2021年公司实现营收46.90亿美元,同比-3.97%;其中清算和交易费收入占比达80.28%,是公司的主要收入来源。
⑤洲际交易所(ICE US Equity):公司成立于2000年,并于2013年收购了纽约证券交易所,是世界领先的综合性交易所集团,目前市值达到565.61亿美元;公司交易与解决方案服务并重,2021年实现净营收71.46亿美元,同比+18.39%;其中交易所业务占比53.96%,固定收益和数据服务和抵押贷款技术占比分别达26.35%和19.69%。
⑥德交所(DB1 GR Equity):公司最早可追溯到1585年成立的法兰克福交易所,目前是欧洲市场上交易业务完备的先进金融市场基础设施提供商,市值达317.11亿美元。近年来公司不断拓展业务范围并完善市场交易平台,2021年实现营收收入40.50亿美元,同比+11.79%;其中包含指数和ESG业务在内的交易前业务和包含投资基金服务(IFS)在内的交易后业务表现亮眼,占比分别达12.30%和43.40%。
⑦B3(B3SA3 BZ Equity):公司最早可追溯到1890年成立的圣保罗证券交易所(Bovespa),通过一系列的兼并整合成为拉丁美洲最大的交易所集团,目前市值达到148.12亿美元。2021年,公司实现营收17.17亿美元,同比+4.56%;其中包含上市证券及衍生品的挂牌上市、交易、清算等在内的上市证券分部占比达68.78%,是公司的主要收入来源。
⑧芝加哥期权交易所(CBOE US Equity):公司成立于1973年,并于2017年收购了另类交易系统BATS,目前是世界领先的衍生品和证券网络,市值达127.07亿美元。作为世界上最早的期权交易所公司以期权业务起家,衍生品业务处于领先地位;2021年公司共实现净营收14.76亿美元,同比+17.68%;其中交易和清算费用收入占比达64.67%,是主要的收入来源。
⑨ASX(ASX AU Equity):公司成立于1987年,由六家澳大利亚地方性交易所合并而成,目前是澳洲最大的交易所集团,市值达102.79亿美元。20世纪以来,公司先后整合了澳大利亚国内的证券交易所和悉尼期货交易所并积极推动电子化进程成为澳洲地区最大的交易所集团和世界最大的澳洲外汇交易平台,衍生品业务突出。2021年,公司共实现营业收入7.11亿美元,同比+12.84%;其中衍生品&OTC市场分部实现收入2.13亿美元,占比29.91%,为其第一大收入来源。
⑩泛欧交易所(ENX FP Equity):公司成立于2000年,由阿姆斯特丹证券交易所、布鲁塞尔证券交易所和巴黎证券交易所合并而成,是欧洲领先的交易所集团,市值达79.36亿美元。成立以来公司顺应欧洲一体化进程,积极整合欧洲交易所资源;近年来公司积极发展中央证券存管和清算业务,市场体系得到进一步完善。2021年公司共实现营收14.83亿美元,同比+46.84%;其中交易业务占比达36.84%;交易后收入占比为25.57%且呈现逐年上升态势。
⑪日交所(8697 JP Equity):公司旗下的东京交易所与大阪交易所最早于1878年成立,于2013年组成日本交易所集团并在东京交易所上市,是亚洲领先的交易所集团,市值达77.74亿美元。通过多年的收购扩张和自身投入发展,公司资本市场业务不断完善,衍生品业务、指数业务、交易后业务均取得长足进步。2021年公司共实现净营收12.1亿美元,同比-4.11%。其中交易服务分部收入占比39.28%,为第一大收入来源。
⑫新交所(SGX SP Equity):公司成立于1973年,是亚洲最国际化的多资产交易所,市值达72.51亿美元。经过二十余年的发展,公司的交易资产类别已包括股票现货、股权衍生品、大宗商品、外汇、固定收益、基金等,为客户一站式整合服务,并成为了连接亚洲和世界的窗口。2021年公司实现营收7.84亿美元,同比+3.06%;其中,与交易和交易后服务相关的FICC和股权两大运营分部分别占比66.39%和20.05%。
近年来随着金融体系的不断完善和财富管理行业的不断发展,解决方案公司围绕投资者关键流程为其提供一系列数据及解决方案从而为投资决策赋能,业务链条不断延伸,收入质量稳中有进。
①标普全球(SPGI US Equity):公司成立于1860年,是全球领先的金融数据及信息服务提供商,市值达1159.35亿美元。公司以美国铁路公司评级业务起家,逐渐成为权威的评级机构和指数提供商,并通过并购SNL Financial和IHS Markit成为了领先的信息服务提供商,为资本市场提供包括金融信息和服务、评级、基准、指数、大宗商品和能源、运输和工程等相关服务。2021年公司共实现营业收入82.97亿美元,同比+11.49%。其中评级服务占比49.38%,是公司的主要收入来源。
②穆迪(MCO US Equity):公司成立于1900年,是全球领先的金融分析和投资者服务提供商,市值达521.87亿美元。早在1924年穆迪评级就已覆盖美国100%的债券;近年来公司通过收购企业信息与商业情报提供商毕威迪将其业务扩展到新的解决方案市场领域。2021年,公司共实现营收62.18亿美元,同比+15.77%;其中包含评级服务在内的投资者服务业务和包括金融数据、分析工具和研究服务的分析业务分别占比61%和39%。
③MSCI(MSCI US Equity):公司最初由资本集团创建并于1968年开始编制指数,于2007年从摩根士丹利分拆上市后成为全球领先的指数和解决方案提供商,目前市值达363.83亿美元。2021年公司实现营收20.44亿美元,同比+20.54%;其中指数业务收入占比61.25%,是公司的主要收入来源。
④Verisk(VRSK US Equity):公司前身为是1971年成立的保险服务办公室(ISO),目前是全球领先的风险管理解决方案提供商,市值达290.01亿美元。公司通过其专有的数据库和分析工具为保险公司客户提供损失预测、风险定价等一系列服务;近年来,Verisk将原有的风险管理资源和优势拓展到能源、银行等新领域。2021年,公司共实现营收29.99亿美元,同比+7.69%;其中保险分部占比73.60%,是公司的主要收入来源。
⑤FactSet研究系统(FDS US Equity):公司成立于1978年,是全球领先的金融分析工具和研究信息平台,目前市值163.48亿美元。公司以金融数据数据服务起家,经过多年的发展持续围绕投资决策的全流程打造了一系列产品和解决方案。2021年公司共实现营收15.91亿美元,同比+15.77%。其中分析&交易和研究&咨询分别占比37.46%和42.93%。
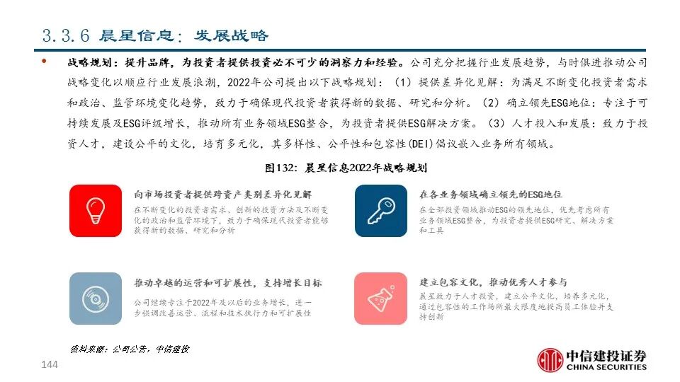
⑥晨星信息(MORN US Equity):公司成立于1984年,是全球领先的基金投资服务和解决方案提供商,市值达99.07亿美元。公司积极把握美国基金产业爆发契机,通过整合基金公司和基金信息成为全球领先的基金投资服务提供商,并积极拓展信用评级、风险管理等领域。2021年公司实现营收16.99亿美元,同比+22.30%。其中授权客户数据、研究以及平台服务产生的授权使用收入占比66.60%,是公司的主要收入来源。
团队简介
赵然 | 非银金融&金融科技组首席分析师
中信建投非银与前瞻研究首席分析师,中国科学技术大学应用统计硕士。上海交通大学金融科技行研团队成员。曾任中信建投金融工程分析师。目前专注于非银行业及金融科技领域(供应链金融、消费金融、保险科技、区块链、智能投顾/投研、金融IT系统、支付科技等)的研究,深度参与诸多监管机构、金融机构数字化转型及金融科技课题研究。6年证券研究的工作经验。2018年wind金融分析师(金融工程)第二名2019年.2020年Wind金融分析师(非银金融)第四名和第一名,2020年新浪金麒麟非银金融新锐分析师第一名
电话:13671946838(微信)
邮箱:Zhaoran@csc.com.cn
诸苾玘Jessie | 非银金融&金融科技 研究员
香港科技大学硕士,base香港,具备6年海外非银与金融科技研究经验,深度覆盖交易所、互联网券商/保险、租赁、中美支付行业等领域
电话:86-13613038668(微信)/852-69987233
邮箱:jessiezhu@csci.hk
李鑫 | 非银金融&金融科技 研究员
南开大学保险硕士,曾就职于太保产险、平安人寿,7年保险行业经验,2021年加入中信建投证券研究发展部
手机:18221249096
邮箱:lixindcq@csc.com.cn
吴马涵旭 | 非银金融&金融科技 研究员
复旦大学硕士,2020年加入中信建投证券研究发展部,主要覆盖证券行业/财富管理/第三方支付/消费金融等赛道。
电话:15618168653
邮箱:wumahanxu1@csc.com.cn
沃昕宇 | 非银金融&金融科技 研究员
北京大学硕士,2022年加入中信建投证券研究发展部,覆盖非银金融及金融科技领域研究
电话:18401687914
邮箱:woxinyu@csc.com.cn
亓良宸 | 非银金融&金融科技 研究员
上海财经大学金融硕士,2022年加入中信建投证券研究发展部,主要负责财富管理/金融科技行业研究。
手机:17742874803
邮箱:qiliangchen@csc.com.cn
李梓豪 | 非银金融&金融科技 研究员
伦敦大学学院硕士,2022年加入中信建投证券研究发展部,覆盖非银金融及金融科技领域研究
电话:15810703409
邮箱:lizihaodcq@csc.com.cn
飞元新 | 非银金融&金融科技 研究员
香港大学金融科技硕士,base香港,2022年加入中信建投证券研究发展部,覆盖海外非银与金融科技领域研究
电话:86-18510249895 / 852-55636734
邮箱:FeiYuanxin@csci.hk
免责声明
证券研究报告名称:《交易所的“飞轮效应”——全球交易所及解决方案公司概览》
对外发布时间:2022年9月15日
报告发布机构:中信建投证券股份有限公司
本报告分析师:赵然 执业证书编号:S1440518100009
本订阅号(中信建投非银金融研究)为中信建投证券股份有限公司(下称“中信建投”)研究发展部赵然非银金融&金融科技研究团队运营的唯一订阅号。
本订阅号所载内容仅面向符合《证券期货投资者适当性管理办法》规定的机构类专业投资者。中信建投不因任何订阅或接收本订阅号内容的行为而将订阅人视为中信建投的客户。
本订阅号不是中信建投研究报告的发布平台,所载内容均来自于中信建投已正式发布的研究报告或对报告进行的跟踪与解读,订阅者若使用所载资料,有可能会因缺乏对完整报告的了解而对其中关键假设、评级、目标价等内容产生误解。提请订阅者参阅中信建投已发布的完整证券研究报告,仔细阅读其所附各项声明、信息披露事项及风险提示,关注相关的分析、预测能够成立的关键假设条件,关注投资评级和证券目标价格的预测时间周期,并准确理解投资评级的含义。
中信建投对本订阅号所载资料的准确性、可靠性、时效性及完整性不作任何明示或暗示的保证。本订阅号中资料、意见等仅代表来源证券研究报告发布当日的判断,相关研究观点可依据中信建投后续发布的证券研究报告在不发布通知的情形下作出更改。中信建投的销售人员、交易人员以及其他专业人士可能会依据不同假设和标准、采用不同的分析方法而口头或书面发表与本订阅号中资料意见不一致的市场评论和/或观点。
本订阅号发布的内容并非投资决策服务,在任何情形下都不构成对接收本订阅号内容受众的任何投资建议。订阅者应当充分了解各类投资风险,根据自身情况自主做出投资决策并自行承担投资风险。订阅者根据本订阅号内容做出的任何决策与中信建投或相关作者无关。
本订阅号发布的内容仅为中信建投所有。未经中信建投事先书面许可,任何机构和/或个人不得以任何形式转发、翻版、复制、发布或引用本订阅号发布的全部或部分内容,亦不得从未经中信建投书面授权的任何机构、个人或其运营的媒体平台接收、翻版、复制或引用本订阅号发布的全部或部分内容。版权所有,违者必究。