重要提示:通过本订阅号发布的观点和信息仅供中信建投证券股份有限公司(下称“中信建投”)客户中符合《证券期货投资者适当性管理办法》规定的机构类专业投资者参考。因本订阅号暂时无法设置访问限制,若您并非中信建投客户中的机构类专业投资者,为控制投资风险,请您请取消关注,请勿订阅、接收或使用本订阅号中的任何信息。对由此给您造成的不便表示诚挚歉意,感谢您的理解与配合!
摘要
在2022年9月19日发布的研报《证券业2022中报综述及下半年业绩前瞻:轻资产业务韧性超预期,重资产经营能力再分化》中我们曾明确提出22Q3或是年内证券板块业绩同比增速拐点,EPS将在未来一年内逐步修复,现在我们仍然坚持这一判断,当前最新观点详述如下。
10月31日-11月15日,券商板块持续上涨,证券II(中信)指数+12.97%,万得全A指数+8.88%,板块行情跑赢大盘。
本轮证券板块上涨的主因是:10月31日,伴随证券公司三季报集中披露、利空落地,国内疫情影响、海外政经环境都面临双向边际好转,券商板块交易和估值环境趋好,业绩上修概率增加。我们经过对沪深股市换手率、北向资金净流入、板块PB估值情况的分析,定性得出交易热度将持续(A股换手率突破1.5%、北向资金流入概增加)、上涨空间仍然充足的判断(历史高点在1.8-2.0倍PB,当前仅为1.1倍),但前提是疫情影响减弱和美联储加息明年将接近尾声的预期不被证伪。
与市场不同之处在于:针对悲观、中性、乐观情形下的假设,我们分别对投资赔率进行了详实的定量计算。
计算结论是向上赔率充足,向下空间有限。1)悲观情形下,无上涨空间,至多跌回1倍PB附近,跌幅约为8-11%;2)中性情形下,PB估值修复至2022年Q2的1.4倍-1.5倍附近,剩余涨幅为24%-33%,对应赔率为306%;3)乐观情形下,PB估值修复至历史行情的高点1.8倍-2.0倍附近,剩余涨幅为60%-78%,对应赔率为751%-695%。
三大政策催化下,或适度提升板块行情持续发酵的概率。赔率可以粗略计算,但行情持续的概率无法量化。因此我们在诸多不可预测中,重申有一些确定性的政策会适当提升证券板块行情持续的概率。从短期、中期、长期来看,分别是1)全面注册制加速出台提供短期催化;2)科创做市增厚头部券商中期业绩;3)个人养老金的发展提供资本市场长期潜力。
聚焦板块内个股选择,我们站在匹配不同风险偏好投资者的角度提出三条推荐主线(主线顺序无先后):1)全面注册制直接受益的投行业务优势券商;2)资本市场扩容受益及财富管理业务优势券商;3)当前估值较低的重要券商,按2023年预测PB估值从低到高排序;(具体名单详见报告原文)
风险提示:宏观经济剧烈波动;资本市场成交低迷;政策发生重大变化等。
目录
正文
本轮行情归因,后续上涨空间和赔率分析
1.定性:宏观环境趋好逻辑不变,板块向上弹性充足
10月31日-11月15日,券商板块持续上涨,证券II(中信)指数+12.97%,万得全A指数+8.88%,板块行情跑赢大盘。分券商来看,41家上市券商中,国联证券(+23.06%)、东方证券(+22.68%)、光大证券(+21.06%)、财达证券(+20.48%)、国金证券(+18.45%)、广发证券(+16.05%)、中金公司(+15.77%)涨幅靠前。
首先,本轮证券板块上涨的主因是:10月31日,伴随证券公司三季报集中披露、利空落地,国内疫情影响、海外政经环境都面临双向边际好转,券商板块交易和估值环境趋好,业绩上修概率增加。
1)国内层面,自11月5日以来,包括疾控局在内的国家部委重点通报部分地区疫情防控层层加码问题,11月10日,习总书记主持召开政治局常委会,研究部署进一步优化防控工作的二十条措施,更加强调防疫科学化、精准化,最大限度减少疫情对经济社会发展的影响。疫情防控更加科学化、精准化与“动态清零”总方针并不矛盾,此番政策表态变化或预示经济复苏加速。
2)海外层面,美国10月经济数据陆续公布,非农就业恢复缓慢、CPI超预期降温,种种迹象使得海外市场对美联储加息的预期大幅下调。根据美联储数据显示,利率期货市场将12月加息50个基点的预期概率提升至85%,高于CPI发布前的57%,加息75个基点概率从43%跌至15%,2023年下半年降息50bp的概率达到100%。
以上宏观因素对券商板块的直接影响是促成交易环境改善,估值环境向好。未来持续性如何,分别从两个高频指标和板块估值情况分析如下:
成交额和换手率:11月以来沪深股票成交额多次破万亿,平均换手率达1.5%,根据2020年以来历史复盘,当日均换手率发生明显边际变化并达到1.5%以上时,券商板块估值中枢提升的必要条件就已具备。按当月情况,换手率刚至1.5%,增量资金还在陆续进场,交易热度仍有向上空间。
北向资金净流入趋势:9-10月份北向资金大幅净流出685.31亿元,10月当月年内累计净流入转为净流出,资金大量离场之后,回流的概率极限趋于增大;同时,由于美联储加息进程不断推进,加息周期的结束日期也已经渐渐明朗,根据美国利率期货市场预测统计,2023年下半年美联储降息的概率已经升至100%,市场或将提前反映此预期,从而继续推动北向资金回流A股市场。
估值安全边际:尽管证券板块已经上涨一段时期,但截至11月15日,根据我们的预测,41家上市券商(不含东方财富)2022年-2023年动态PB估值仅为1.13倍和1.04倍;根据Wind统计的证券Ⅱ(中信)指数(含东方财富)一致预期,当前时点PB估值倍数也仅1.3倍,依然处于2018年底以来的底部区域,2019年初、2020年7月、2021年10月证券板块行情上涨时分别触及1.9倍、2.2倍、1.8倍左右PB估值,对标历史行情的估值高点,板块上修空间仍然充足。
综上三点所述,证券板块行情继续震荡向上概率和空间较大,而影响投资者预期的核心潜在逻辑是疫情影响减弱和美联储加息接近尾声,只要二者不被证伪,近期行情必将持续演绎!
2.定量:极端情形下的赔率测算
上节通过定性逻辑推理出当前证券板块配置价值依然较大,本节通过极端情形下的业绩预测来通过赔率表示其投资价值。赔率=盈利百分比/亏损百分比=潜在上涨空间/潜在下跌空间。具体假设和结论如下。
2022年业绩预测:1)悲观情形为,22Q4无任何业绩增量,全年收入/利润等同于前三季度累计值,对应全年营业收入和归母净利同比增速为-42%/-46%;2)中性情形为,营业收入/归母净利同比增速分别为-6%/-11%;3)乐观情形为,全年业绩与2021年持平,对应收入/利润同比增速为0%。
2023年业绩预测:1)悲观情形为,2022年表现最乐观,而2023年全年业绩等同于2018年数值,比22年最悲观情况还差,对应收入和利润继续下滑,同比增速为-54%/-66%;2)中性情形为,营业收入/归母净利同比增速分别为+6%/+23%;3)乐观情形为,营业收入/归母净利同比增速分别为+7%/+26%。
目标PB估值:1)悲观假设为回到1倍PB左右最低点;2)中性假设为小幅反弹,PB估值涨至1.4-1.5倍;3)乐观假设为PB估值冲击1.8-2.0倍行情高点。
测算逻辑:分别用中性、乐观下的估值修复涨幅作分子,悲观假设下跌幅作分母,计算赔率。
计算结果:1)悲观情形下,无上涨空间,至多跌回1倍PB附近,跌幅约为8-11%;2)中性情形下,PB估值修复至2022年Q2的1.4倍-1.5倍附近,剩余涨幅为24%-33%,对应赔率为306%;3)乐观情形下,PB估值修复至历史行情的高点1.8倍-2.0倍附近,剩余涨幅为60%-78%,对应赔率为751%-695%。
三大政策催化,提升板块行情持续的概率
行情持续的概率无法完全预测和定量化,但在诸多不确定性中,有一些确定性的政策会提升证券板块行情持续的概率,从短期、中期、长期来看,主要有三点:
1.短期:全面注册制加速出台或为重要催化
1.1全面注册制的施行是确定性趋势
自2018年党的十八届三中全会召开,推行股票发行注册制改革以来,资本市场已经在科创板、创业板、北交所中实现了注册制改革,经历多年改革和三年试点,政策方向基本已经可以确定,实现全面注册制势在必行。
实行全面注册制的经济逻辑是:产业结构优化升级背景下,新兴产业的发展需要与之相匹配的金融产业。
科技创新类型的企业在发展初期,往往研发投入高、风险成本大、盈利能力弱,依靠间接融资或传统核准制融资方式,比较难以按照合理方式给企业定价而发放贷款或上市交易,因此尤其需要多层次资本市场的建设来完成对该类企业的早期经营提供资金支持。
以海外发达市场为例,上世纪70年代至21世纪初,是美国国内产业结构变迁的关键阶段,以半导体、信息通信技术为核心的技术变革带动了“专业、科学和技术服务业”及“信息业”产值占比持续提升。在此期间,以纳斯达克为代表的证券交易所,通过调整上市标准、降低上市门槛,拓宽了新兴产业的融资渠道;与此同时,监管部门也加强了退市监管和信息披露的要求。
注册制的本质在于,以强调信息披露为核心、设置多元包容的发行条件,弱化对上市公司初始盈利能力、资产规模的要求,加强持续监管执法,从而实现IPO发行的常态化,甚至是退市机制的常态化,这与资本市场服务实体经济的逻辑相呼应。因此,无论从政治还是经济角度理解,全面注册制都是确定性趋势。
1.2全面注册制的准备工作有序进行
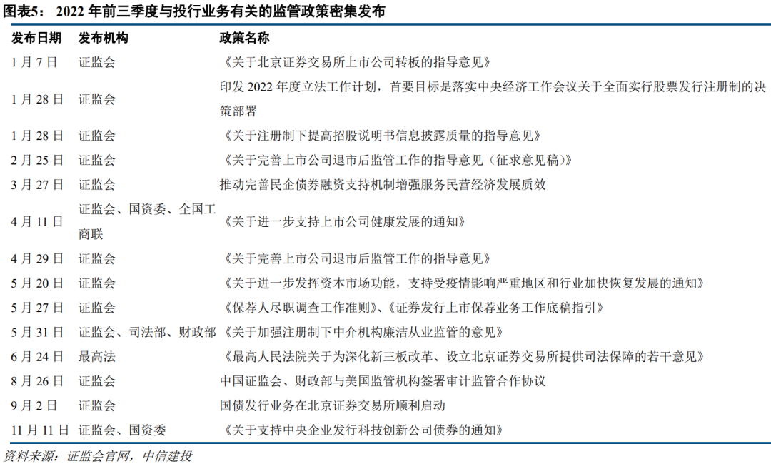
2022年初,证监会印发的全年立法工作计划中,排列为首要目标的是“落实中央经济工作会议关于全面实行股票发行注册制的决策部署,制定《首次公开发行股票注册管理办法》、《上市公司证券发行注册管理办法》等规章”。从全年监管政策发布情况来看,完善退市制度、加强信息披露监管、压实中介机构责任等与全面注册制配套的相关准备规章陆续发布,2022年8月,证监会主席易会满在《求是》杂志中表示,“目前来看,以信息披露为核心的注册制架构初步经受住了市场考验,配套制度和法治供给不断完善,全面实行股票发行注册制的条件已基本具备。”
1.3注册制对证券行业的具体影响?
伴随三年试点,IPO常态化发行已渐成趋势,股权项目融资需求还将持续增长,投行业务的周期性有所减弱、成长性有所加强。2022年前三季度,上市券商投资银行业务净收入同比增长5.4%至430.0亿元,单三季度环比增长42.4%至170.9亿元,是证券行业今年以来唯一累计增长的业务板块,主要驱动就是来自于股权项目需求的稳定增加和韧性,2022年1-9月,A股IPO累计筹资金额4790.7亿元,同比增长29.3%,A股再融资筹资金额5903.2亿元,同比下滑2.5%,沪深股市上市公司数量较去年同期增长7.4%至4841家,IPO过会率达到88.3%。
注册制利好证券行业的具体原因在于:
1)原有制度下,IPO审核流程长,主板上市冲关多需要一年及以上时间,导致IPO审核受监管周期影响较大,而在注册制下,审批链条大大缩短,科创板上市流程只需要几个月,主板流程时间也大幅缩短至约一年内。IPO常态化发行使得投行收入的季节性趋于平滑。
2)注册制下,科技创新类企业上市难度降低,IPO融资需求也将保持持续增长;
3)注册制所配套的证券公司跟投制度创新,为券商自营投资带来确定性较高的业绩增量,而且由于跟投多为战略配售阶段进入,因此亏损概率较小,多数情况易于实现盈利。以2022年为例,尽管前三季度权益市场行情承压,但据Wind统计,22家参与科创板跟投较多的券商依然保有16.7亿元的浮盈。
4)注册制加快上市融资需求增加后,将成为资本市场持续扩容的基础,A股流通市值、成交额继续放大的可能性也随之增加,将带动证券公司财富管理业务收入增加。
2.中期:科创做市增厚头部券商业绩的可能性较大
科创做市的买卖价差空间在1.5%-3%,与海外相比,市场担忧其盈利空间略小,但由于科创板是“硬科技”、“新经济”企业的重要融资平台,战略地位极高、自身成长性极强,而做市制度仅是其连续竞价交易的补充,因此流动性扩容的环境明显优越,不太可能如同新三板做市业务一样为券商业绩提供的增量较小;换言之,科创板是证券公司服务实体经济的重要阵地,做好做强科创做市业务,既是新时代下证券公司业务发展的题中之义,也因其严格的牌照壁垒(近12个月净资本≥100亿,连续三年分类评级AA等要求)和潜在规模效应而使得证券公司可以从容获取经营对价。
按照试点名单,目前获批的14家券商为申万宏源、华泰证券、银河证券、中信建投、东方证券、财通证券、国信证券、国金证券、中信证券、国泰君安、招商证券、兴业证券、东吴证券、浙商证券。根据目前各家券商参与进展和试点时间进程,头部券商该业务的业绩初步兑现的时间点或在未来一年左右。(关于做市制度的详细介绍,详见2022年11月1日发布的报告《科创板做市业务正式开启,中美做市商制度有何区别?》)
3.长期:个人养老金账户的发展潜力,预示着机构投资者扩容的长期机遇
人口老龄化程度加速,社会养老需求增加,第一支柱兑付压力加大,二支柱发展不足,导致政策大力推动个人养老金账户发展的概率较高,养老金账户能够为资本市场提供长久期的批量、增量资金,将部分社会闲余资金吸引入市,通过管理人进行投资,从而提升公募基金等机构投资人的管理规模,为证券行业贡献长期市场增量。(关于个人养老金的发展潜力和面临挑战,详见2022年11月6日发布的报告《长坡厚雪,静水流深——个人养老金政策点评》、5月6日发布的报告《非标转标的“此消彼长”与个人养老金的未来展望》)
以上三项政策将分别从短期、中期和长期三个时间维度,为证券板块提供利好逻辑,有望成为本轮券商行情持续性的“加强针”或“催化剂”。
当前时点来看,如何挑选证券板块内个股?
1.基本选股策略和方法论简述
当前时点,券商个股怎么选?我们首先阐述选股基本框架,最后给出结论。
驱动股价的因素,是“预期基本面”和“客观基本面”两个因子的叠加,预期基本面是使得投资者做出交易行为的对于公司基本面情况的预期、客观基本面则是行业/公司实际的情况,前者受后者影响。
在证券板块中,由于大部分券商的业务高度同质化和多元综合化,许多业务缺乏除了人力资本、公司治理以外的可跟踪性较强的量化竞争评价体系,导致券商个股的“客观基本面”可预测性较差。例如一家证券公司的经纪业务市占率提升可能仅仅是因为其改良了人员招聘和KPI考核机制、自营投资业绩的盈亏仅是因为其投资团队的判断误差,这些因素在公开财务信息中较难进行跟踪和形成标准的差异化评价方法,使得证券板块按照“客观基本面”因子去择券的难度较大。
但我们认为,这并非代表券商个股涨跌全然与基本面无关,只是在客观和预期二者中,个股行情往往与“预期基本面”的关联度更高,而这种预期由于其事实基础薄弱,因此在业绩发布后,往往面临没法兑现和持续性较差的问题,叠加券商经常配股等其他因素,使得板块内个股行情脱离“客观基本面”的情况较其他行业更为明显。
结合历史复盘,按照这一理解,在证券板块的选股上,有三种思路可以帮助解决此问题。
第一种是,尽可能提升“客观基本面”的可预测性。例如重点关注单一业务占比极高的券商,比如财富管理业务占比较高的有广发证券、东方证券,投行业务占比较高的有中金公司、中信建投、国金证券,或机构业务占比较高的有华泰证券、招商证券、中金公司等。(此处仅作不完全列举,并非个股推荐)
这种方法的逻辑是,单一业务的可预测性、可跟踪性要远高于多元化综合业务,而且在某些市场环境下会具备一定程度阿尔法收益。如果一家券商的某一业务成长为影响其业绩的核心因素,则该公司的差异化特征会相对其他券商较为明显。例如财富管理占比较高的券商,可以跟踪其主营地区的月度成交额、营业部数量、销售费用、公募资管子公司净值规模等易于获得的公开指标,深入地还可以通过调研其营业部考核指标和佣金率来对未来公司增长点进行预测;投资银行业务占比高的券商,可以直接跟踪公开披露的股权、债权项目高频数据。
第二种是,不考虑催化因素,直接布局安全边际更高的低估值券商个股,享受贝塔收益。纵观历史上的券商行情,在持续性板块性行情中,前期估值超跌程度较多的,估值相对更低的券商涨幅也较大。例如2018年底行情中的中国银河、兴业证券、长江证券,2020年7月行情中的招商证券、兴业证券,2021年8月行情中的华泰证券、海通证券等都在当时涨幅靠前,且前期估值明显低于其他券商甚至破净。(此处仅作不完全列举,并非个股推荐)
第三种是,按照“预期基本面”驱动因子的规律挖掘核心边际变化。预期基本面的影响因素包罗万象,例如管理层更替、并购重组。例如国联证券、中国银河、光大证券的管理层更替,中信证券、中信建投的并购重组、华林证券收购海豚股票、湘财证券与大智慧的合作等。(此处仅作不完全列举,并非个股推荐)
这些因素多为重大事件,其能够驱动股价的核心原因是其变化能够为该公司的“客观基本面”变化提供足够的想象空间和某种潜在确定性,本质上也是“基本面”驱动。经过历史复盘的总结,我们发现这些要素的共性之一是其对公司客观基本面可能带来的变革往往短期内较难证伪和定量测算,因此在赔率(盈亏比率)上可以极限放大对分子的假设,从而对投资者构成吸引力。如果该种预期最终兑现落地,则公司的高估值甚至可能被业绩高增长所消化,因此也不失为一种选股策略。
上述三种思路下的个股行情,在历史上的弹性是第三种>第一种>第二种,但总体而言方差不大,因此建议投资者根据自身风险偏好进行选择。
2.投资建议与估值比较
我们将当前时点下,三种思路选出的证券公司陈列如下,作为本文个股推荐(详见报告原文)。
1)按照第一种思路,选取单一业务占比较高,基本面逻辑较简单的券商
由于短期内,全面注册制最可能成为个股行情差异化的催化剂,该制度利好逻辑包含投行业绩释放和资本市场扩容带动财富管理需求提升两个方面。
投行逻辑下,综合考虑投行业务占营收比重、成长性、核心壁垒等因素.
资本市场扩容逻辑下,财富管理受益的推荐标的。
2)按照第二种思路,选取当前估值较低的券商
3)按照第三种思路,建议继续关注管理层有更替或有并购重组可能性的公司,此处不做重点关注。
具体推荐个股、估值比较表及其各自逻辑详见报告原文
附录:证券公司经营数据表
风险分析
宏观经济剧烈波动,投资亏损风险:疫情反复扰动、海外衰退预期下,国内外消费、投资需求疲软,经济增速全年承压,证券行业的投资业务收入受制于股票和债券市场行情,或有盈利下滑风险。
资本市场成交活跃度低迷的风险:资本市场行情低迷或致使投资者交易活跃度大幅下滑,从而影响证券公司佣金收入。
政策发生重大变化给行业带来的不确定性:金融行业监管政策复杂多变,若证券行业的经营模式和展业方式受新的政策影响,或将产生重大变化。
本报告仅面向符合《证券期货投资者适当性管理办法》规定的机构类专业投资者,如需全文或盈利预测情况,请按照文末信息联系中信建投非银金融&金融科技团队。
团队简介
免责声明
证券研究报告名称:《证券板块后续上涨空间、赔率分析及三大政策催化下的选股策略》
对外发布时间:2022年11月16日
报告发布机构:中信建投证券股份有限公司
本报告分析师:
赵然 执业证书编号:S1440518100009
吴马涵旭 执业证书编号:S1440522070001
本订阅号(中信建投非银金融研究)为中信建投证券股份有限公司(下称“中信建投”)研究发展部赵然非银金融&金融科技研究团队运营的唯一订阅号。
本订阅号所载内容仅面向符合《证券期货投资者适当性管理办法》规定的机构类专业投资者。中信建投不因任何订阅或接收本订阅号内容的行为而将订阅人视为中信建投的客户。
本订阅号不是中信建投研究报告的发布平台,所载内容均来自于中信建投已正式发布的研究报告或对报告进行的跟踪与解读,订阅者若使用所载资料,有可能会因缺乏对完整报告的了解而对其中关键假设、评级、目标价等内容产生误解。提请订阅者参阅中信建投已发布的完整证券研究报告,仔细阅读其所附各项声明、信息披露事项及风险提示,关注相关的分析、预测能够成立的关键假设条件,关注投资评级和证券目标价格的预测时间周期,并准确理解投资评级的含义。
中信建投对本订阅号所载资料的准确性、可靠性、时效性及完整性不作任何明示或暗示的保证。本订阅号中资料、意见等仅代表来源证券研究报告发布当日的判断,相关研究观点可依据中信建投后续发布的证券研究报告在不发布通知的情形下作出更改。中信建投的销售人员、交易人员以及其他专业人士可能会依据不同假设和标准、采用不同的分析方法而口头或书面发表与本订阅号中资料意见不一致的市场评论和/或观点。
本订阅号发布的内容并非投资决策服务,在任何情形下都不构成对接收本订阅号内容受众的任何投资建议。订阅者应当充分了解各类投资风险,根据自身情况自主做出投资决策并自行承担投资风险。订阅者根据本订阅号内容做出的任何决策与中信建投或相关作者无关。
本订阅号发布的内容仅为中信建投所有。未经中信建投事先书面许可,任何机构和/或个人不得以任何形式转发、翻版、复制、发布或引用本订阅号发布的全部或部分内容,亦不得从未经中信建投书面授权的任何机构、个人或其运营的媒体平台接收、翻版、复制或引用本订阅号发布的全部或部分内容。版权所有,违者必究。