河北省人民政府办公厅关于向雄安新区下放部分省级行政许可事项的通知
雄安新区管委会,省政府有关部门:
为落实好雄安新区全面深化改革各项目标任务,确保各项改革激发活力、催生动力,经省政府研究决定,向雄安新区下放181项省级行政许可事项(附后)。现将有关事宜通知如下:
省政府有关部门要严格按照规定做好行政许可事项下放工作,制定下放工作方案,委托事项要以签订委托书等形式落实。要加强业务培训,将下放事项的审批条件、运行程序、事中事后监管措施等与雄安新区管委会搞好对接,防止出现审批监管脱节、缺位。雄安新区管委会对接收的省级行政许可事项,要制定承接方案和规范管理措施,确保衔接到位。建立清单管理制度,进一步规范审批行为,优化审批环节,明确审批时限,切实提高审批效能。
省政府有关部门和雄安新区管委会要在本通知印发后20日内完成衔接落实工作,并向社会公布,接受社会监督。
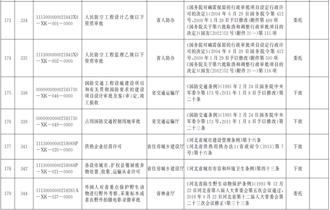
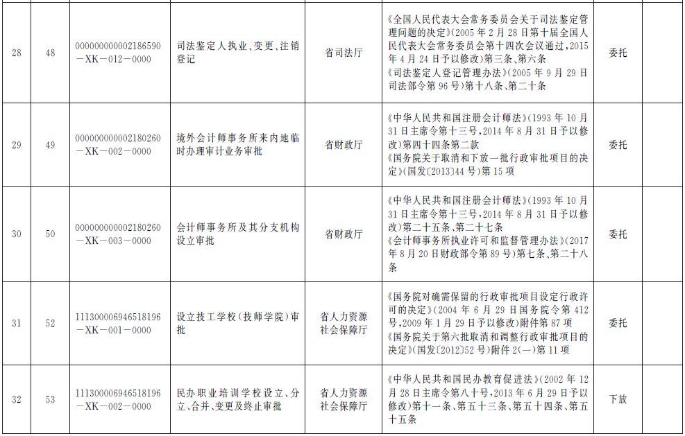
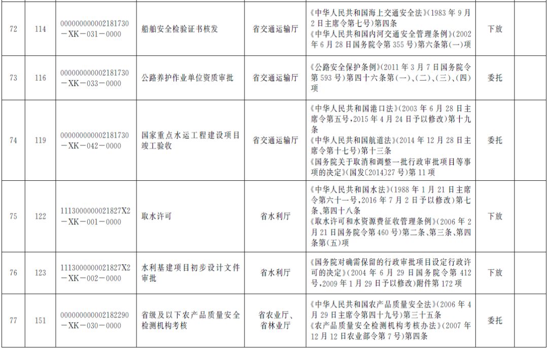
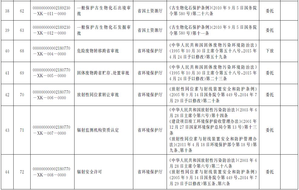
附件:向雄安新区下放部分省级行政许可事项目录(共181项)
河北省人民政府办公厅
2018年9月12日
向雄安新区下放部分省级行政许可事项目录
原标题:最新消息!河北向雄安新区下放181项省级行政许可事项
首届雄安电影周纪实丨阔别20多年的露天电影又回到了百姓家门口
来源:河北省政府网站、雄安发布
监制:文松辉
主编:冯亚涛
编辑:胡宇浓
扫描二维码关注