区域经济、城投、地产数据一网打尽
欢迎关注使用!
作为影响利率走势的关键因素之一,通胀值得重视。而分析居民消费价格指数CPI时,经常遇到各分项权重如何计算的问题。本轮猪周期猪肉价格大幅波动,给了我们一次深入研究这个“黑箱”的机会。
1
CPI分项权重调整:5年,1年还是1个月
CPI分项权重调整频率:每5年大调整,每1年小调整。根据国家统计局网站的《CPI消费品和服务项目所对应的消费权重的确定》, 每5年进行一次基期轮换,近三次调整分别发生在2006年、2011年和2016年,以反映居民消费和经济结构变化;每年也略作调整,以确保指数能准确反映城乡居民的最新消费模式,同时确保居民消费价格指数的准确性和可比性。但统计局并未明确给出8大类262个分类各项的权重,需要寻找方法进行估算。
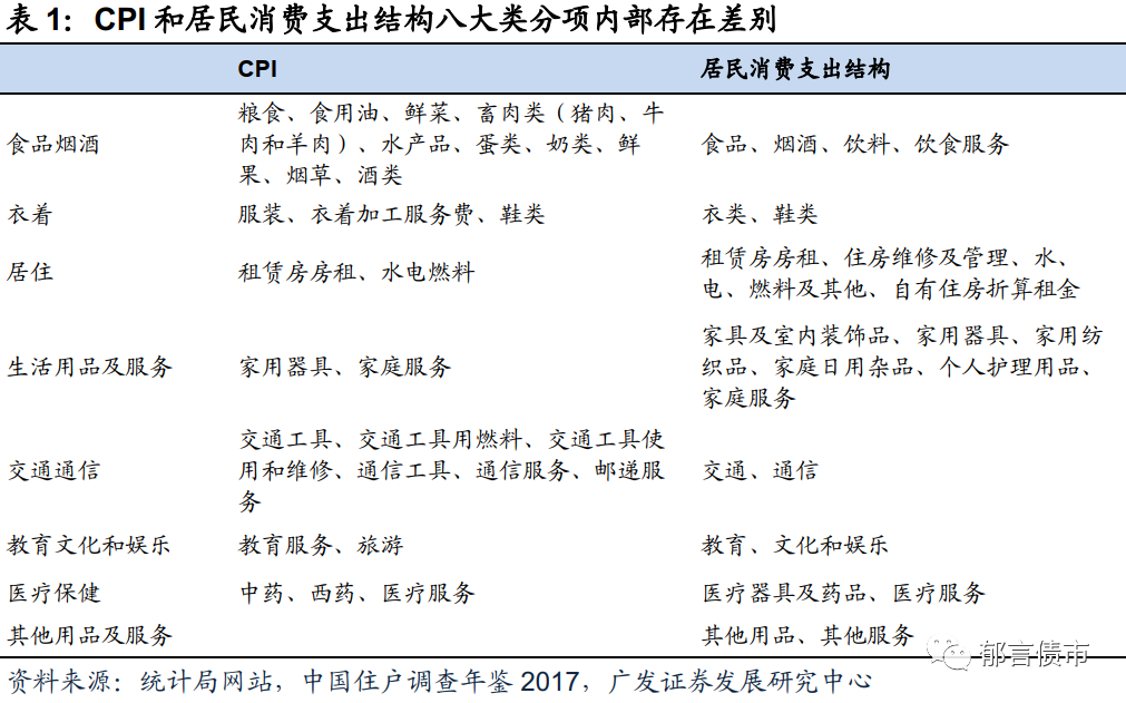
CPI的8个一级分项权重,可参考居民消费支出结构。根据统计局发布的《中国住户调查年鉴》中,全国居民消费支出构成数据,内含8个一级分项、33个二级分项,其中部分数据可作为CPI权重的参考。例如年鉴中食品烟酒属于一级分项,内含食品、烟酒、饮料和饮食服务4个二级分项,但这种划分方法与CPI公布的二级分项存在差别,难以直接进行对应。因而可直接作为CPI权重参考的主要是一级分项的权重,以及少部分居民消费支出结构和CPI相同的二级分项。
每月统计CPI时可能根据公式对权重进行自动调整。2016-2019年上半年期间,对CPI进行估算时,一般认为猪肉分项在CPI中的权重约为2.5%左右。背后的可能原因是这期间猪肉价格波动幅度较小。而2019年7-10月期间,猪肉价格快速上涨,用猪肉2.5%权重预估CPI,得到的结果倾向于低估CPI。
CPI分项权重的两个公式:同比权重公式、环比权重公式。在测算CPI中的猪肉权重时,投资者往往采用统计局发布的猪肉价格变动对CPI的同比拉动,除以猪肉价格同比;或猪肉价格变动对CPI的环比拉动,除以猪肉价格环比,两者计算得到的权重经常存在差别。严格而言,参考国际上通用的CPI权重计算方法,这种根据同比或环比拉动除以对应同比和环比的测算方法,只是一种近似。测算权重可以根据同比拉动和环比拉动的公式进行推导。对于t期的同比拉动:
猪肉分项对CPI同比拉动t
=猪价指数同比增减t / CPI指数同比增减t
=(猪价指数t-猪价指数t-12) / (CPI指数t-CPI指数t-12)
=[(猪价指数t-猪价指数t-12) / 猪价指数t-12] * [猪价指数t-12 / (CPI指数t-CPI指数t-12)]
=(1+猪价同比t) * (猪价指数t-12/CPI指数t-12) * [CPI指数t-12 / (CPI指数t-CPI指数t-12)]
=(1+猪价同比t) * 猪价权重t-12/ (1+ CPI同比t)
也就是,
猪价权重t-12(同比权重)=猪肉分项对CPI同比拉动t * (1+CPI同比t) / (1+猪价同比t)。
类似地,
猪价权重t-1(环比权重)=猪肉分项对CPI环比拉动t * (1+CPI环比t) / (1+猪价环比t)。
因此,严格而言,猪肉价格变动对CPI的同比拉动除以猪肉价格同比,得到的是猪价权重t-12 / (1+CPI同比t) ,还需要乘以1+CPI同比t才可以得到猪价权重t-12。考虑到CPI同比的波动幅度,往往小于同时期猪肉价格的波动幅度,才使得根据猪肉同比或环比拉动除以对应同比和环比的近似测算方法看似可行。
根据以上两个公式,可以得到同比权重和环比权重的关系,即对于t期而言,同比权重下角标为t-12,环比权重下角标为t-1,同比权重滞后于环比权重11期。例如2020年10月的同比权重t-12,恰好对应的是2019年11月的环比权重。我们对2018-2020年两种猪肉权重进行了测算,详见表2(表2中列示2019-2020数据),可以发现,剔除猪价环比波幅较小导致权重测算偏差大的情况,的确存在同比权重滞后于环比权重11期的关系。
类似地,我们也可以测算其他分项权重,只要给定统计局发布同比拉动/环比拉动、同比和环比数据。但除了猪价之外,其他分项或周期性偏弱,或季节性大于周期性,从而使得分项权重处于相对平稳状态。对于PPI而言,考虑到原油价格等多个因素具有明显的周期性,测算权重也有类似意义。
2
分项权重月度调整,对估算CPI的影响
在测算CPI分项权重的基础上,通过高频价格测算CPI,可以缓解预测数据高估或低估。根据测算的CPI权重,除了更好的去理解CPI数据“黑箱”之外,还可以缩小对CPI预估产生的偏差。假设按照猪价权重不变来预估CPI,面临的情况,往往是猪价环比趋势上涨时,倾向于低估CPI同比(预估值低于实际值),类似的情况在2019年9月-10月CPI中发生过。猪价环比趋势下行时,又会倾向于高估CPI同比(预估值高于实际值),类似的情况在2020年二季度发生过,也可能在2020年四季度发生。
统计局发布CPI同比,明显超出或不及市场一致预期,可能引发长端利率变动。通过测算分项权重,来更好的预估CPI同比,可以有效避免市场一致预期的干扰,这也是我们分析CPI分项权重的出发点。
风险提示:
CPI权重计算方法存在偏差。
参考资料:
[1] 国家统计局:《中国主要统计指标诠释》
[2] 国际劳工组织:《消费者价格指数手册:理论与实践》
[3] 国家统计局:《中国住户统计年鉴2017》
已外发报告标题:《CPI猪肉分项权重的一个估算方法》
刘 郁,SAC 执证号:S0260520010001,SFC CE No.BPM217,邮箱:shliuyu@gf.com.cn
肖金川,SAC 执证号:S0260520030002,邮箱:xiaojinchuan@gf.com.cn