摘 要
结构性去杠杆政策持续推进的同时,下半年专项债等方面的对冲也将逐渐发力,预计城投的两极分化现象愈演愈烈。优质的城投平台,仍然是不错的投资选择。走遍中国系列将开启各地区城投平台的深度梳理,努力帮助投资者挖掘有价值的投资标的。
首篇我们对浙江城投进行了详尽梳理。从经济、财政和经调整债务率综合来看,舟山、湖州、丽水和衢州资质较弱,嘉兴、绍兴、金华、温州和台州处于中游水平,杭州和宁波资质较好。
我们主要从城投平台重要性、资金来源和资金去向角度进行分析,并对126个城投平台进行打分排序。根据打分结果,排名前20的城投平台资质相对较好,如宁波交通投资控股有限公司、浙江瓯海城市建设投资有限公司、杭州市地铁集团有限责任公司等。排名最后20的城投平台资质相对较弱,如舟山海洋综合开发投资有限公司、义乌市国有资本运营有限公司、湖州织里城市建设投资运营集团有限公司等。
风险提示:模型设计不合理
一、浙江省各地级市分析
1. 浙江省整体情况
浙江省位于我国东南沿海,与上海、江苏同为长三角核心省份,整体经济财政实力较强,处于全国领先水平。2017年实现地区生产总值(GDP)51768亿元,全国排名第四,按可比价格计算增长7.8%。一般公共预算收入5803.4亿元,全国排名第五,同口径增长10.3%。
浙江省政府整体债务负担不高,2017年已经全面完成存量债务的置换工作。截至2017年底,全省债务余额为9239.1亿元,同比增长10.1%,债务率(政府债务余额/综合财力)为89.8%,负债率(政府债务余额/GDP)为17.9%。
截至2017年9月15日,浙江省下辖11个地级市、37个市辖区、19个县级市及33个县。其中全国百强区有16个,百强县有14个,详见图表1和图表2。
2. 浙江省各地级市情况
从经济情况看,2017年,11个地级市GDP总量排名先后顺序分别为杭州、宁波、温州、绍兴、台州、嘉兴、金华、湖州、衢州、舟山和丽水。其中,杭州、宁波、温州和绍兴GDP总量超过5000亿元,而衢州、舟山和丽水在1500亿元以下;增长率方面,舟山和湖州较高,分别为8.8%和8.5%,丽水和金华较低,分别为6.8%和6.5%;人均GDP方面,杭州、宁波、舟山和绍兴人均GDP超过10万元/人,而丽水和温州不足6万元/人。
从财政情况看,2017年,一般公共预算收入排名先后顺序分别为杭州、宁波、温州、嘉兴、绍兴、台州、金华、湖州、舟山、丽水和衢州。其中,杭州和宁波一般公共预算收入超过1000亿元,而舟山、丽水和衢州在150亿元以下。增长率方面,杭州和湖州一般公共预算收入增长率较高超过15%,而金华和温州增长率较低不到10%。一般公共预算收入质量方面,得益于浙江省整体经济发展水平较高,各地级市的税收占比均处于较好水平,收入质量较高,占比均在75%以上,其中杭州和嘉兴超过90%。财政自给率方面,经济较弱地区的财政自给能力明显较差,衢州和丽水的财政自给率均低于40%,对上级补助收入依赖较重,而经济较发达的杭州和绍兴财政自给率超过90%。
从地方政府债务看,截至2017年底,杭州和宁波地方政府债务余额较高,分别为2024.79亿元和1543.55亿元,而丽水和衢州较低分别为166.10亿元和92.32亿元(注:丽水和衢州为2016年底数据)。
存量城投债方面,绍兴和杭州较高,分别为1006.22亿元和784.60亿元,而丽水和衢州不足50亿元。整体看,经济发达地区债务规模绝对量较高。
债务率方面,本文用经调整债务率((地方政府债务余额+存量城投债)/一般公共预算收入)来衡量。其中,湖州、舟山和绍兴经调整债务率较高超过400%,而衢州较低仅为111%。
从经济、财政和经调整债务率综合来看,舟山、湖州、丽水和衢州资质较弱,嘉兴、绍兴、金华、温州和台州处于中游水平,杭州和宁波资质较好。
二、浙江省城投平台概况
按照Wind口径统计,截至2018年6月30日,浙江省城投平台存量债余额为4793亿元,涉及发行人174个。从发行人最新评级来看,AAA级有13个、AA+级有52个、AA级有102个、AA-级有5个,无评级有2个,以AA级为主,占比59%。从存量债剩余期限来看,小于等于1年余额为668亿元、1-3年余额为1538亿元、3-5年余额为1947亿元、大于等于5年余额为640亿元,以3-5年为主,占比41%。
地区来看,浙江省下面的城投平台有3个,存量债余额为275亿元。11个地级市(区县级城投按所属地级市来算)下面的城投平台存量债余额从大到小依次为绍兴市1006亿元、杭州市785亿元、宁波市621亿元、嘉兴市566亿元、湖州市442亿元、金华市331亿元、温州市316亿元、台州市197亿元、舟山市180亿元、丽水市43亿元和衢州市31亿元。城投平台个数从大到小依次为杭州市29个、绍兴市28个、宁波市26个、温州市21个、嘉兴市20个、湖州市17个、台州市10个、金华市8个、舟山市8个、丽水市2个和衢州市2个。
由于城投名单较长,不在本文列举,如有需要可以问作者获取。
三、浙江省城投平台打分排序
在目前紧信用的环境下,城投平台的再融资渠道收窄,资质较差的平台风险将逐渐暴露,有可能产生锅盖不够的现象。为了帮助投资者对浙江省城投平台信用资质有一个直观的了解,本文将主要从城投平台重要性、资金来源和资金去向角度进行分析,并对城投平台进行打分排序。
1. 分析角度解释
(1)城投平台重要性
城投平台在当地投融资职能的重要性决定着政府的支持意愿,尤其在当地平台众多的情况下,如果信用风险集中爆发,政府救助也会根据重要性有一个先后顺序,重要性较弱的可能会不救助,让其破产达到出清效果。具体来看,城投平台的重要性可以从行政级别,平台地位和平台业务类型这三面来考察。
(2)资金来源及可得性
首先厘清城投平台主要有哪些资金来源及其可得性。一般而言,城投的资金来源有四个方面:再融资、经营回款、政府支持和资产变现。由于金融严监管导致再融资渠道收紧,相比以往,城投获取再融资的难度增加。
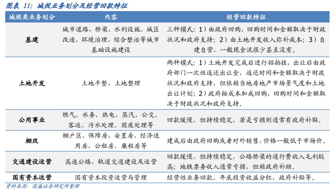
再融资受阻后,城投更依赖经营回款、政府支持和资产变现来获取资金。经营回款一方面受业务进度影响,一方面也依赖地方政府的支持,因业务不同而有所差异(具体见表11)。对于那些城投项目以政府回购为主的平台,再融资受限后则是依靠地方政府的实际资金支持,这类平台往往缺乏具有一定规模的经营性业务,收入来源依赖政府,实际上与地方政府的联系更加紧密了。对于那些土地开发完成后走招拍挂模式的平台,收入由土地出让金返还,收益分成比例取决于地方政府支持。其他平台的资金来源对政府的依赖较小,政府支持多是以政府补助形式体现。
地方政府除了通过业务往来对平台提供政府补助,提供有利于平台的项目回款时间和金额方面的安排以外,还会通过资产注入等方式支持平台。资产注入有利于增强平台的再融资能力,也有利于平台长期经营。但资产注入不可预测,只能在事后观测到。
资产变现方面,城投的资产主要是土地资产、代建工程和政府类欠款,土地资产可以通过抵押获得银行贷款,也可通过开发后出让获得回款,抵押土地获得贷款回到了再融资难的问题。土地开发、土地出让受地方政府供地计划的影响,并且土地开发也需要一定周期,因此土地资产短期也难以变现,但长期可以为平台从事土地开发业务提供保障。代建工程的变现受项目进度和回购协议安排的影响,所需时间较长。以往的城投项目形成的政府类欠款也是很多城投的一大资产,这类资产往往代表着政府信用,变现相对更具弹性。总结来看,政府类欠款变现弹性大,土地资产、代建工程短期变现难,长期可以为平台从事城投业务提供一定保障。
(3)资金去向及紧迫性
从现金流量表看,一般企业的现金运用主要有经营支出、投资支出和偿债支出。而城投平台由于其特殊性,投资往往是主要经营内容,因此可将投资支出归并到经营支出中,资金去向就主要是经营支出和偿债支出。
经营支出主要分为在建项目支出和拟建项目支出。当平台的资金链紧张时,新项目开展将受到限制,此时平台的经营支出往往以在建项目支出为主。在建项目支出关系着平台在当地城市建设中的地位,在建项目支出较高的平台常被认为具有更高的重要性和更低的违约风险。但需要注意的是,在判断平台的风险水平时,除在建项目支出外还应综合考虑平台的再融资能力和经营回款能力等其他因素的影响。
偿债支出主要是偿还银行贷款、债券、非标借款和经营性负债,但这四类债务偿还的紧迫性有所不同。债券和非标融资由于公开程度较高,若发生违约对市场的负面冲击会很大,因此最为紧迫。银行贷款、经营性负债的协商空间更大,不过银行贷款有成本,而经营性负债多是无息负债,相比之下,银行贷款的紧迫性稍高一些。
2. 建立打分模型
根据以上分析,本文主要选取了五大类指标建立打分模型。
第一大类为城投平台重要性,占比29%,下属包括三个指标。
(1)平台行政级别。一般来说,行政级别越高,平台重要性越高。本文结合平台自身特点,分为五个级别:1)一般区县;2)百强县、百强区、省级开发区;3)国家级开发区、地级市;4)强地级市;5)省级、副省级。得分依次递增。
(2)平台业务类型。根据平台的主营业务情况,分为五大类:1)弱产业类为主;2)主营业务比较杂;3)优质产业类为主;4)基建、土地开发整理或棚改保障房安置房为主;5)公用事业或交通类为主。得分依次递增。
(3)平台地位。结合平台的资产规模、业务情况、募集说明和评级报告对平台的描述等,将平台地位分为:1)次要;2)一般;3)重要;4)主要;5)唯一。得分依次递增。
第二大类为资金来源,占比23%,下属包括三个指标。
(1)营业收入来自政府及相关部门占比。城投平台的经营回款收入一般来源于政府和市场,来自于政府的收入是平台与政府联系的核心,这部分收入的规模占比一定程度上可以反映出城投平台与政府信用的挂钩程度。
(2)应收类款项来自政府及相关部门占比。本文应收类款项包括应收账款、其他应收款和长期应收款。城投平台的应收类款项如果主要直接来自政府及相关部门,则说明与政府关系相对密切,应收变现相对更具有弹性。
(3)政府补助稳定性。因城投平台自身盈利能力较弱,主营业务一般亏损,所以都会有一定的政府补助。尤其是公用事业或交通类城投,由于公益性较强,政府补助可能会更多一些。通过考察近三年政府补助的波动率,来判断其稳定性,稳定性越高越好。
第三大类为资金去向,占比22%,下属包括三个指标。
(1)在建项目尚需投资/净资产。通常来说,城投平台在建项目开展后不太可能中止,而新项目是否开展具有较大弹性。若是平台现金流紧张,新建项目可能会暂停,但在建项目支出更为刚性,尚需投资的规模直接体现未来经营支出压力。
(2)存量债券/有息债务。2015年交易所公司债发行放开,叠加市场环境较好,城投平台发行了大量债券融资。但在目前违约增多,市场信用风险偏好普遍降低的情况下,弱资质、存量债规模较大的城投发债借新还旧较为困难。而且债券融资,市场公开程度和关注度很高,如果违约负面冲击很大,所以存量债券占比较高的平台未来刚性偿债压力较大。
(3)非标债务/有息债务。除了房地产之外,城投平台也是非标资金的主要需求者。由于金融严监管,很多信托贷款、委托贷款等非标业务收紧,很难通过借新非标还旧非标。虽然非标融资市场公开程度和关注度不如债券,但在目前爆雷不断的情况下,大家对于非标违约也格外关注,所以非标债务占比较高的平台未来偿债压力也比较大。
第四大类为地方政府情况,占比16%。虽然监管明确15年之后城投平台新增的债务不属于地方政府债务,但平台的信用资质仍然与地方政府有着千丝万缕的关系。因此,该指标虽然不是本文分析的重点,但仍加入模型中进行打分。主要包括本文第一部分浙江省各地级市分析中提到的GDP总量、人均GDP、一般公共预算收入、税收收入/一般公共预算收入、财政自给率和(地方政府债务+城投有息债务)/一般公共预算收入6个指标。由于区县级数据较难获得,因此以城投平台所属地级市数据为准。
第五大类为财务情况,占比10%。城投平台作为一个企业,为了使打分模型更加合理完善,财务情况也要考虑进去。因为该指标不是本文分析的重点,所以权重较小。下属主要包括4个指标:(1)净资产收益率,衡量盈利能力;(2)(有息债务+0.5*对外担保)/((有息债务+0.5*对外担保)+净资产),衡量杠杆水平;(3)经营性净现金流/短期债务,衡量短期偿债能力;(4)受限资产/净资产,衡量资产流动性。
3. 打分结果及排序
由于浙江省城投平台数量较多,一共174个,剔除存量债余额小于10亿元的平台,对剩下126个平台进行打分排序。每个指标划分为5档,分别对应1-5分。根据打分结果,排名前20的城投平台相对资质较好,如宁波交通投资控股有限公司、浙江瓯海城市建设投资有限公司、杭州市地铁集团有限责任公司等。排名最后20的城投平台资质相对较弱,如舟山海洋综合开发投资有限公司、义乌市国有资本运营有限公司、湖州织里城市建设投资运营集团有限公司等。具体见图表14。
分析师:丁婷婷
分析师执业编号:S0680512050001