以下文章来源于中华结核和呼吸杂志 ,作者中华医学会杂志社
关注中华结核和呼吸杂志,随时获取本杂志的相关资讯
摘要
铜绿假单胞菌是难治性下呼吸道感染最常见致病菌之一,由于其耐药严重和易形成生物被膜,特别是近10多年来碳青霉烯类耐药株的出现,使其治疗更为困难;同时新的治疗药物和治疗策略不断问世,有必要加以评估以指导临床合理应用。中华医学会呼吸病学分会感染学组在《铜绿假单胞菌下呼吸道感染诊治专家共识(2014年版)》的基础上进行更新,并以临床诊治和预防的思路和技术为重点,以期为临床医生规范化诊治铜绿假单胞菌下呼吸道感染提供切实可行的参考。
铜绿假单胞菌(Pseudomonas aeruginosa,P.aeruginosa,PA)是临床常见的革兰阴性杆菌,在自然界广泛分布,可在人体皮肤表面分离到,还可污染医疗器械甚至消毒液,具有易定植、易变异和多耐药的特点。PA下呼吸道感染的种类主要包括肺炎、支气管扩张症(简称支扩)合并感染和慢性阻塞性肺疾病(简称慢阻肺)急性加重,由多重耐药PA(multidrug resistant P aeruginosa,MDR-PA)引起的下呼吸道感染病死率高,治疗困难。
中华医学会呼吸病学分会感染学组于2014年发表了「铜绿假单胞菌下呼吸道感染诊治专家共识」[1],对规范PA下呼吸道感染的诊断和治疗发挥了积极作用。近年来,PA的流行病学、耐药情况不断发生变化,相关临床研究不断深入,新型抗菌药物研发上市,需要重新认识PA下呼吸道感染。感染学组组织以呼吸与危重症医学为主的多学科专家对2014版共识加以修订,在病原检测、诊断、抗菌药物、耐药菌治疗策略、综合治疗以及感染预防控制方面进行了较大的更新,以期更好地指导临床实践。
一、PA的微生物学特点
假单胞菌属为需氧革兰阴性杆菌,与不动杆菌属、黄杆菌属、嗜麦芽窄食单胞菌及洋葱伯克霍尔德菌等同属不发酵糖革兰阴性杆菌,是常见的条件致病菌,尤其是医院感染的主要病原菌之一。PA是假单胞菌属的代表菌株,占所有假单胞菌属感染的70%以上。PA呈球杆状或长丝状,宽约0.5~1.0 μm,长约1.5~3.0 μm,一端有单鞭毛,无芽孢,无荚膜,成双或短链排列,能产生绿脓素和荧光素等多种色素,专性需氧。
影响PA致病性的决定因素是细菌分泌的外毒素、形成的生物被膜以及相关的群体感应(quorum sensing,QS)系统。PA是临床上可形成生物被膜而致顽固性耐药的典型菌种之一,其生物被膜由细菌和细菌自身分泌的胞外复合物组成,生物被膜基质既可以作为结构支架,又可以作为生物被膜中细菌的保护性屏障。胞外多糖是构成生物被膜基质各种成分中最重要的部分,包括Psl、Pel和藻酸盐3种类型,在生物被膜的结构维持和抗菌药物抗性中起着重要作用[2]。QS系统主要由QS信号分子、信号合酶以及信号受体或调节蛋白组成,包括LasI/R、RhlI/R、PQS和IQS系统,它们相互关联并高度集成,每个系统都具有自动调节功能,同时还能调节其他系统的活动[3];QS系统启动后各子系统基因经过复杂的级联机制可调控PA产生对抗菌药物的耐药、形成生物被膜及产生毒力因子。PA还可分泌致病因子与宿主体内的特定位点相结合而具有强致病性。其中,Ⅲ型分泌系统(T3SS)是主要的致病因子,PA可通过T3SS 系统将毒力蛋白直接注入到宿主细胞中,干扰宿主细胞的信号传导并改变其功能,创造有利于细菌生存和扩散的环境。
二、流行病学
(一)疾病流行病学
PA的分离率近年来有下降趋势,但仍然是院内下呼吸道感染的重要病原体。我国医院获得性肺炎(hospital acquired pneumonia,HAP)病原谱中,PA占16.9%~22.0%,居第2位,其中二级医院PA比例略低于三级医院,在≥65岁的患者中,PA比例更高[4]。中国院内感染的抗菌药物耐药监测(Chinese antimicrobial resistance surveillance of nosocomial infections,CARES)2007—2016年的10年HAP监测结果显示,PA是仅次于鲍曼不动杆菌的第2位致病菌(20.1%)。HAP中MDR-PA比例较高,碳青霉烯类耐药PA(carbapenem resistant Pseudomonas aeruginosa,CRPA)的比例为36.6%~44.8%,呼吸机相关性肺炎(ventilator associated pneumonia,VAP)患者的MDR-PA更高[5]。美国疾病预防控制中心(CDC)的全国医院感染研究数据显示,2017年MDR-PA导致32 600例医院内感染,2 700例患者死亡,感染人数呈下降趋势[6]。
PA导致的社区获得性肺炎(community acquired pneumonia,CAP)相对较少见。在美国CAP中PA的分离率仅为0.9%~1.9%,中国的流行病学调查结果类似(1.0%)[7],但在需要入住重症监护病房(ICU)的重症CAP中PA的比例可以高达1.8%~8.3%[8];在既往感染过PA、罹患支扩、极重度慢阻肺或气管切开患者中PA导致的CAP高达67.0%[9]。PA是与CAP病死率有关的独立危险因素。
结构性肺病如支扩、慢阻肺、肺囊性纤维化(cystic fibrosis,CF)患者是PA定植或感染的高危人群。PA是成人支扩患者感染最主要的病原菌之一,也是支扩患者频繁急性加重、住院次数增加和生活质量下降的独立危险因素[10]。研究显示在病原学检查阳性且有临床意义的住院支扩患者中,70.6%检出了PA[11]。3.0%~20.0%的稳定期慢阻肺患者下呼吸道痰标本和经支气管镜吸引标本PA培养阳性,而且定植的频率随着气流受限的加重而增加。多项研究显示采用合格痰作为标本,慢阻肺急性加重期PA分离率约为13.0%~35.0%;肺功能越差,PA分离率越高[12, 13];采用经支气管镜保护性毛刷采集的标本,即使避免了呼吸道污染仍有3.0%~10.0%慢阻肺急性加重患者下呼吸道标本中分离到PA[14]。
(二)病原菌相关流行病学
中国细菌耐药监测网(China surveillance for bacterial resistance,CHINET)资料显示,2021年综合性教学医院PA的分离率占所有分离菌的第4位,呼吸道标本分离菌的第3位。近5年来PA的分离率占革兰阴性菌第3~4位(10.6%~13.3%)[15]。2014—2019年全国细菌耐药监测网(China antimicrobial resistance surveillance system,CARSS)涵盖全国1 400多家医院的数据显示,PA占据革兰阴性菌的第3位(8.5%~9.1%)[16],其中支气管肺泡灌洗液(bronchoalveolar lavage fluid,BALF)标本分离菌中PA占第1位(19.1%),但其构成有下降趋势[17]。
PA的耐药性问题值得关注,特别是CRPA,仍然是当前临床抗感染治疗的难题。CHINET数据显示,PA对亚胺培南和美罗培南的耐药率在2005—2021年呈平稳下降趋势。近5年数据显示,PA对亚胺培南和美罗培南的耐药率波动于18.9%~30.7%;对多黏菌素B的耐药率较低(0.5%~1.2%),对哌拉西林/他唑巴坦、头孢哌酮/舒巴坦、庆大霉素、环丙沙星、头孢他啶、头孢吡肟和哌拉西林的耐药率<20.0%[15]。2014—2019年CARSS数据显示PA对各种抗菌药物的耐药率均<25.0%,并呈现小幅下降趋势[16]。BALF标本中PA的耐药率总体亦呈下降趋势[17]。已有研究报道,新型酶抑制剂复合制剂头孢洛扎/他唑巴坦对86.0%~95.0%临床PA菌株敏感,并对60.0%~80.0%耐头孢他啶和耐美罗培南PA菌株仍然敏感;头孢他啶/阿维巴坦对84.0%~97.0% 临床PA菌株敏感[18]。
(三)耐药机制
PA的耐药机制复杂,而且与其致病性相关[19]。如果仅以PA体外药敏试验结果作为选择临床用药的依据,仍可能导致治疗失败。因此,掌握PA的耐药机制,对于临床的精准抗感染治疗具有指导意义。
1、耐药表现形式:大多表现为MDR-PA,少部分菌株表现为广泛耐药PA(extensively drug-resistant PA,XDR-PA)或全耐药PA(pandrug-resistant PA,PDR-PA)。CRPA是指对亚胺培南、美罗培南或多利培南任何一种碳青霉烯类耐药的PA。2020年美国感染性疾病学会(IDSA)抗菌药物耐药革兰阴性菌感染治疗指南重新定义「难治」耐药性PA(difficult-to-treat resistance PA,DTR-PA)[20],即对以下所有药物不敏感的PA:哌拉西林/他唑巴坦、头孢他啶、头孢吡肟、氨曲南、美罗培南、亚胺培南、环丙沙星和左氧氟沙星。该定义更贴近临床治疗角度。
2、耐药机制类型:分为天然耐药、获得性耐药和适应性耐药3种,前两者可从药敏试验发现,后者与体内耐药有关[21]。
(1)天然耐药和获得性耐药的常见机制:①外膜通透性降低,并与外膜上的主动外排系统协同发挥作用。最典型的是D2通道缺失导致亚胺培南耐药。②主动外排系统过度表达:与细菌耐药相关的外排系统有4个,分别是MexAB-OprM、MexCD-OprJ、MexEF-OprN和MexXY-OprM,主要介导β-内酰胺类、氟喹诺酮类和(或)氨基糖苷类耐药,形成MDR。③产生灭活酶:最常产生的β-内酰胺酶是AmpC酶,介导对青霉素类和头孢菌素类耐药;部分菌株产金属酶(如IMP和VIM型),介导对碳青霉烯类耐药。④其他新耐药机制:例如ftsK(细胞分化相关基因)突变在PA对环丙沙星和β-内酰胺类耐药中起一定的作用。
PA的部分天然耐药机制需在一定外在因素(如抗菌药物选择性压力)作用下才会表达。例如几乎所有PA都存在主动外排系统,但外排系统是否表达(出现体外药敏试验的MDR),很大程度取决于所使用的抗菌药物的品种和时限。目前,基于宏基因组二代测序(metagenomic next generation sequencing,mNGS)在临床标本上测得的主动外排系统基因并不能反映真实的细菌耐药表型,临床不宜以此作为选择抗菌药物的依据。
(2)适应性耐药机制:指由于响应环境刺激而导致基因和(或)蛋白质表达的瞬时改变而增加了细菌抵抗抗菌药物攻击的能力,当去除刺激因素时适应性耐药是可逆的。此现象常规药敏试验和耐药基因检测都难以发现,但经常造成临床治疗困难。最典型的机制是生物被膜形成和细菌持留,多见于结构性肺病合并慢性感染患者。适应性耐药的激发因素很多,包括抗菌药物、杀虫剂、pH改变等,给临床带来最直接的影响是抗菌药物的体外药敏试验和临床疗效不一致,这也是适应性耐药机制的重要特征,即去除诱因后,细菌便会恢复为野生型(即抗菌药物敏感菌),从而表现出使用「敏感」的抗菌药物治疗难以清除细菌的临床特征。针对适应性耐药PA引发的感染,目前更多的是依赖对患者疾病基础、细菌体外药敏和初始针对性治疗结果的综合判断。在应用抗PA抗菌药物基础上,可以加用阻止或破坏生物被膜形成的药物,如阿奇霉素;针对持留性感染,目前尚无针对性药物,但已在体外筛选出一些分子化合物。部分氟喹诺酮类药物既具有抗PA活性又具有抑制生物被膜形成的作用。
(四)耐药基因与体外药敏一致性的相关问题
PA耐药性检测的常规方法为药敏试验,是指导用药的直接依据。缺点是耗时较长,许多生长慢或不容易培养的细菌不能进行药敏试验。近年来随着基因检测技术的进步,通过耐药基因检测评估病原体耐药性的快速抗菌药物敏感性试验迅速发展,包括PCR技术、基因芯片法及mNGS技术等。尤其是mNGS技术,既可以快速检测出临床标本中的多种病原菌,又能明确耐药基因存在的种类和相对数量。但如前所述,PA存在多种耐药基因,其不表达则不会形成耐药。此外,对于下呼吸道标本,尤其是痰液和BALF,检测出的病原体可能仅是定植或污染,而耐药基因未必是位于致病菌上;目前的技术仅能检测已知基因序列的耐药基因,无法获得未知序列的基因导致的耐药情况,对推断药物敏感性仍然存在缺陷。因此,对耐药基因检测结果的解释务必谨慎,以免误导临床用药。
三、诊断
PA既可引起急性下呼吸道感染,也可引起慢性下呼吸道感染。PA慢性感染高危人群1年内从下呼吸道标本中分离出PA≥2次(至少间隔3个月),并有感染相应的临床表现,则认为存在PA慢性下呼吸道感染[22]。
(一)急性下呼吸道感染
1、高危因素:(1)PA急性下呼吸道感染高危因素[1,9,23]:①既往有下呼吸道PA分离史;②结构性肺疾病,如支扩、CF、弥漫性泛细支气管炎、慢阻肺尤其是FEV1占预计值%<30%;③基础疾病或免疫缺陷,如恶性肿瘤、营养不良、外周血中性粒细胞<1.0×109/L、应用糖皮质激素(泼尼松>10 mg/d)或其他免疫抑制药物超过1周;④90 d内全身抗菌药物使用史;⑤接受有创检查、治疗或手术;⑥在PA流行区获得的感染、接触被PA污染的气溶胶或水。(2)MDR-PA急性下呼吸道感染高危因素[23, 24]:①呼吸道MDR-PA分离史;②MDR-PA流行区获得的感染;③90 d内全身广谱抗菌药物使用史;④接受有创检查、治疗或手术,特别是人工气道、机械通气治疗。(3)PA急性下呼吸道感染预后不良危险因素[8,24]:①年龄≥65岁;②慢性肝脏疾病;③神经系统疾病;④ARDS;⑤急性肾功能衰竭;⑥不恰当的经验性抗感染治疗。
2、临床表现[1,25, 26]:包括肺炎(CAP、HAP和VAP)、气管支气管炎、肺脓肿和脓胸。不同类型PA下呼吸道感染的临床表现有相似性,并与其他细菌性下呼吸道感染相仿,常表现为急性发热、咳嗽、咳痰、气促,不常见表现包括咯血和胸痛。当患者咯黄绿色脓性痰时要警惕PA感染可能。肺部影像学改变缺乏特异性,常表现为支气管肺炎,可伴有小结节和小透亮区的「微脓肿」,少数情况下表现为大叶性肺炎、肺脓肿,可伴有胸腔积液。实验室检查常有白细胞总数和中性粒细胞数升高,C反应蛋白(CRP)和白细胞介素6(IL-6)升高,也可出现内毒素、降钙素原(PCT)和中性粒细胞CD64升高。
3、诊断标准:临床表现符合肺炎、气管支气管炎、肺脓肿、脓胸的诊断标准[4,27],同期合格下呼吸道标本分离到PA,结合PA急性感染高危因素进行诊断。
(二)慢性下呼吸道感染
PA慢性下呼吸道感染对患者的急性加重、肺功能下降、医疗费用支出、生活质量、甚至病死率造成不同程度的不利影响[28, 29]。对这类患者进行早期筛查和诊断具有重要临床意义。
1、高危因素:(1)慢性结构性肺病,如支扩、CF、弥漫性泛细支气管炎、重度慢阻肺等患者;(2)长期接受糖皮质激素、免疫抑制剂治疗或者有获得性免疫缺陷综合征的患者;(3)反复接受全身广谱抗菌药物治疗导致菌群失调的患者。此类下呼吸道感染患者,需要定期进行痰微生物培养,充分评估PA慢性感染的可能性[30]。
2、诊断标准:根据下列几点综合评估:(1)存在PA慢性感染的高危因素;(2)有下呼吸道感染的临床症状和体征,影像学出现持续性、新的或加重的肺部渗出、浸润、实变等;(3)合格下呼吸道标本病原学检测阳性:1年内分离出PA(至少间隔3个月)≥2次[22,31]。
(三)病原学诊断和药敏检测
1、标本获取:应严格掌握呼吸道标本的正确留取方法,不合格痰标本的培养结果不能作为诊断依据。建议采用气管吸引、保护性毛刷和BALF标本,并及时送检。对于合并胸腔积液的下呼吸道感染患者,推荐采集胸腔积液进行病原学检测。PA下呼吸道感染患者血培养阳性率较低,但对于肺部病灶广泛、病情危重、免疫缺陷、经验性治疗失败的患者,推荐在抗菌药物使用或更换前规范采集血液标本进行病原培养和其他相关检测。
2、病原学检测:临床微生物实验室要严格把握痰标本的质量,接种前应进行革兰染色镜检,并判断是否合格,不合格痰标本应退回,并告知临床医生再次送检合格标本。在合格呼吸道标本镜检时发现白细胞吞噬或伴行现象,所见细菌形态与培养结果相一致,提示感染可能性大。临床考虑为PA定植的患者,不推荐进行抗菌治疗,但应动态监测,并作为下一次出现感染时临床起始治疗的参考。
呼吸道标本应尽量采用定量或半定量培养。PA定量培养阳性是指在支气管抽吸物(≥105 CFU/ml)、BALF(≥104 CFU/ml)、保护性毛刷标本(≥103 CFU/ml)中的菌落计数达到诊断阈值,有较大的参考意义。
下呼吸道感染患者,如胸腔积液或血培养PA阳性,结合临床排除污染后可作为PA下呼吸道感染的诊断依据。
临床高度怀疑PA感染而常规检测阴性,特别是已给予经验性抗菌治疗但疗效不佳的患者可采用分子诊断技术进行病原诊断[32],如PCR技术、基因芯片、mNGS等。
3、药敏检测:对下呼吸道标本培养到的PA推荐进行规范的常规药物敏感性实验,对反复培养阳性的住院患者至少每3天进行1次药敏检测。当基于常规药敏选择抗菌药物存在困难时,推荐开展联合药敏实验,选择体外有相加或协同作用的抗菌药物进行联合治疗能改善MDR-PA下呼吸道感染的临床有效率[33]。
除常规体外药敏实验外,可进行PA菌株耐药机制的快速检测[33]。建议有条件的医院进行碳青霉烯酶表型确证试验,主要识别丝氨酸酶或金属酶。根据典型的药敏表型进行PA耐药机制的预测同样有参考价值[34, 35]。鉴于耐药基因检测的局限性,不建议临床常规进行,在重症感染、重症免疫抑制宿主感染、患者有特殊接触史可能合并特殊病原体感染以及聚集性发病溯源时,为迅速明确感染病原体及耐药情况,可行病原学基因检测,同时动态监测常规细菌培养及药敏结果。
(四)感染和定植的鉴别
在下呼吸道标本分离出PA时,区分定植和感染非常重要,切忌仅仅依据培养结果进行治疗。在临床实际工作中,定植与感染的区别往往非常困难,需要结合临床进行综合评定,根据患者的临床症状、体征、实验室检查、影像学改变等各方面信息综合判断是否为感染,必要时应与临床微生物、影像学、临床药学及其他临床专科等多学科医生进行讨论和决策。以下几点需要关注[1,36]:①阳性结果是否来自合格的呼吸道标本;②是否具有PA感染的高危因素;③是否存在明确的下呼吸道感染诊断;④PA出现的时间是否与下呼吸道感染发生或病情加重的时间相符合;⑤病情加重是否能够排除其他原因;⑥是否下呼吸道标本多次分离到PA,且未被经验性治疗所覆盖;⑦使用敏感药物抗PA治疗是否有效。
当定植和感染临床判断困难时,需要根据患者疾病严重程度和耐药危险因素分层决策是否选择抗菌药物覆盖PA。对免疫功能低下(特别是粒细胞缺乏)或合并脏器功能衰竭的下呼吸道感染危重症患者,进行相对积极的治疗是合理的。同时,感染和定植的判断是个动态过程,无论是否开始针对PA的抗菌治疗,都需要动态监测高危因素、临床特征、微生物学证据的变化及患者对治疗的反应,及时调整诊断和治疗策略[36]。
四、治疗
临床治疗PA引起的下呼吸道感染面临越来越大的挑战,一方面由于细菌耐药性增加,导致治疗失败的几率增加,而针对XDR/PDR-PA的新型抗菌药物品种很少;另一方面,PA易在结构性肺病患者的下呼吸道定植及形成生物被膜,导致病原体难以清除,反复引起下呼吸道感染。
(一)PA下呼吸道感染的治疗原则
1、治疗目标:包括清除病原体、消除炎症、缓解症状和保护肺功能等。治疗终点应基于患者的基础疾病、临床表现、实验室和影像学检查以及病原体检查等指标进行综合判断[37, 38, 39, 40]。对于PA引起的CAP和HAP等急性感染,治疗目标包括症状和体征缓解或消失,实验室检查基本恢复正常,感染部位的病原菌清除,后期影像学随访病灶明显消散。对于PA引起的慢性下呼吸道感染,治疗目标除了改善症状、尽可能清除PA以外,还包括减少后续的急性加重风险,维持或改善肺功能和生活质量。
2、总体原则:(1)基于临床特征和药敏检测结果,选择抗PA活性强的抗菌药物,进行单药或联合治疗[20,41, 42]。对于MDR-PA下呼吸道感染如存在敏感药物且其肺内药物分布充分,可予以单药治疗,否则应选择抗PA活性较强的药物联合治疗。对于DTR-PA感染或结构性肺病的PA慢性感染,吸入抗菌药物可作为静脉或口服治疗的补充。(2)根据药代动力学(pharmacokinetics,PK)/药效学(pharmacodynamics,PD)理论选择充分的给药剂量、频次和恰当的用药方式。治疗PA感染的抗菌药物剂量通常高于治疗其他革兰阴性菌感染的剂量。在达到治疗目标的同时,尽可能减少抗菌药物的不良反应和附加损害,避免形成定植菌,减少产生治疗相关的耐药菌。(3)在抗PA治疗过程中,应动态评估疗效和PA耐药状况,并根据疗效和耐药性的变化合理调整抗菌药物。(4)重视气道廓清、改善氧合、营养支持和保护脏器功能等抗感染以外的综合治疗。(5)纠正引起PA感染的危险因素,避免再次发生PA感染。
(二)具有抗PA活性的抗菌药物
1、抗PA β-内酰胺类:临床常用的药物包括青霉素类、头孢菌素类及其与酶抑制剂复合制剂以及碳青霉烯类,属于时间依赖性抗菌药物,T>MIC%与临床疗效密切相关,此类药物需日剂量分3~4次给药,可以延长药物暴露时间,加强杀菌作用,提高临床疗效。(1)抗PA青霉素类及其与β-内酰胺酶抑制剂复合制剂:包括哌拉西林、美洛西林、哌拉西林/他唑巴坦、替卡西林/克拉维酸等,其中最具代表性的药物是哌拉西林/他唑巴坦,具有较强的抗PA活性,是治疗PA感染的基础用药之一,常用剂量为4.5 g,1次/6~8 h,静脉滴注。主要不良反应为过敏反应、肠道菌群失调。(2)抗PA头孢菌素类及其与β-内酰胺酶抑制剂复合制剂:包括头孢他啶、头孢哌酮、头孢吡肟、头孢哌酮/舒巴坦,以及近年来新上市的头孢他啶/阿维巴坦、头孢洛扎/他唑巴坦[43]、头孢地尔[44]。常用剂量为(均为静脉滴注):头孢他啶,2 g,1次/8 h;头孢哌酮,2 g,1次/8 h;头孢哌酮/舒巴坦,3 g(2∶1剂型),1次/6~8 h;头孢吡肟,2 g,1次/8~12 h;头孢他啶/阿维巴坦,2.5 g,1次/8 h;头孢洛扎/他唑巴坦,3 g,1次/8 h;头孢地尔,2 g,1次/8 h。此类药物主要不良反应为过敏反应、肠道菌群失调、肝酶升高等。(3)抗PA碳青霉烯类及其与β-内酰胺酶抑制剂复合制剂:包括美罗培南、亚胺培南、帕尼培南和比阿培南,及近年来新上市的亚胺培南-西司他丁/雷利巴坦、美罗培南/法硼巴坦[45],后两者已被批准用于HAP/VAP、复杂尿路感染和复杂性腹腔内感染[41,46]。常用剂量为(均为静脉滴注):亚胺培南,0.5 g,1次/6 h;或1 g,1次/6~8 h;美罗培南,1 g,1次/6~8 h,对DTR-PA感染可用至2 g,1次/8 h,输注时间>3 h[20];比阿培南,0.3~0.6 g,1次/6~8 h;亚胺培南-西司他丁/雷利巴坦,1.25 g,1次/6 h;美罗培南/法硼巴坦,4 g,1次/8 h。此类药物主要不良反应为肠道菌群失调。(4)单环β-内酰胺类:氨曲南一般不单独用于PA下呼吸道感染,应与其他抗PA有效药物的联合应用。多用于对青霉素类及头孢菌素类过敏者以及产金属酶PA感染者。常用剂量为2 g,1次/6~8 h,静脉滴注。常见不良反应为静脉炎、皮疹、胃肠道反应。
2、抗PA氟喹诺酮类:主要有环丙沙星、左氧氟沙星和西他沙星,属于浓度依赖性抗菌药物,AUC/MIC与临床有效率相关性最高。日剂量单次给药可提高临床疗效,但其毒性亦具有浓度依赖性。左氧氟沙星因半衰期较长,推荐日剂量单次给药,对于细菌负荷升高或者MIC较高的菌株,可增大日剂量并一日两次给药,常用方案为0.5~0.75 g,1次/d,静脉滴注;重症感染可用至0.5 g,1次/12 h,静脉滴注[47]。环丙沙星由于半衰期较短,同时日剂量单次给药会明显增加不良反应,故采用日剂量分2~3次给药,常用方案为0.4 g,1次/8~12 h,静脉滴注。西他沙星推荐100 mg,1次/d,中重度复杂感染可增加至100 mg,1次/12 h,静脉滴注[48]。此类药物常见不良反应为胃肠道反应、神经系统反应、肝酶增高等。
3、氨基糖苷类:常用的有阿米卡星、庆大霉素和妥布霉素,应用于临床的还有异帕米星、奈替米星、依替米星,其中以阿米卡星的活性最强。属于浓度依赖性抗菌药物,Cmax/MIC与细菌清除率和临床有效率密切相关,同时肾小管上皮细胞与耳蜗毛细胞对较高浓度的氨基糖苷类摄取有「饱和」现象,因此,日剂量单次给药可在保证疗效的同时,减少耳、肾毒性,并且有助于遏制细菌耐药性,通常推荐的静脉应用剂量阿米卡星为15 mg/kg,1次/d;妥布霉素和庆大霉素为5.1 mg/kg(病情危重时7 mg/kg),1次/d。此类药物静脉应用时肺泡上皮衬液药物浓度较低,因此一般不作为肺炎的单药治疗。治疗MDR-PA肺部感染时,在全身用药的基础上联合雾化吸入氨基糖苷类药物有助于提高疗效。此类药物常见不良反应为肾毒性与耳毒性。
4、多黏菌素类:包括硫酸多黏菌素B、多黏菌素E甲磺酸钠、硫酸多黏菌素E,主要应用于XDR-PA、PDR-PA感染。由于肺内药物浓度较低以及异质性耐药等问题,即便多黏菌素类对PA敏感(MIC≤2 mg/L)其临床疗效也有限,使用时应联合一个或多个其他有抗PA活性的抗菌药物[49]。多黏菌素类虽然表现出浓度依赖性的抗菌活性,但从药效学角度,8~12 h给药1次最为理想。使用时需要给予负荷剂量,并根据肾功能给予最大剂量治疗。推荐剂量[50]:硫酸多黏菌素B,负荷剂量2.0~2.5 mg/kg(相当于2.0万~2.5万U/kg),维持剂量1.25~1.50 mg/kg(相当于1.25万~1.50万U/kg),1次/12 h;多黏菌素E甲磺酸钠,负荷剂量300 mg CBA(约900万U),12~24 h后给予第1次维持剂量150~180 mg(约450万~545万U),1次/12 h;硫酸多黏菌素E,100万~150万U/d,分2~3次给药。此类药物常见不良反应为肾毒性和神经系统反应。对于下呼吸道感染,全身给药可能疗效欠佳,应联合雾化吸入给药。
5、磷霉素:对包括PA在内的多种致病菌均有较弱的抗菌活性,治疗下呼吸道感染一般与其他抗菌药物联合应用。属于时间依赖性抗菌药物,日剂量分次给药可发挥更佳疗效,常用剂量为300 mg·kg-1·d-1,分2~3次静脉滴注。常见不良反应为轻度胃肠道反应,偶有伪膜性肠炎。
(三)抗菌药物的选择和合理使用
1、经验性治疗时抗菌药物选择:对于急性下呼吸道感染患者,如果病情危重或不能排除PA感染的可能(具有PA感染的高危因素),留取病原学检测标本后可以考虑实施覆盖PA的经验性抗菌治疗。值得注意的是,对于CAP患者应选择对肺炎链球菌抗菌活性较好的药物,而头孢他啶、氨曲南就不适合单药用于CAP的经验性抗菌治疗。
对于非重症的疑似PA肺炎患者,经验性治疗可选择一种具有抗假单胞菌活性、可单药用于肺部感染的抗菌药物;若患者存在脓毒症等重症情况或有耐药菌感染的危险因素,则选择PA可能敏感的2种不同类别的抗菌药物联合治疗。轻症患者可口服给药,重症患者应静脉给药。
药物选择应参考当地细菌耐药的流行病学资料、患者既往下呼吸道PA定植史、感染分离菌的药敏结果以及抗菌药物使用情况等,通常使用酶抑制剂复合制剂(哌拉西林/他唑巴坦、头孢哌酮/舒巴坦、替卡西林/克拉维酸)、头孢菌素类(头孢他啶、头孢吡肟)和碳青霉烯类(美罗培南、亚胺培南),并给予充分的剂量。青霉素过敏者可用氨曲南替代。氟喹诺酮类和氨基糖苷类可在β-内酰胺类过敏或不能使用时选用或作为联合治疗用药。
2、目标治疗时抗菌药物选择:诊断明确的PA下呼吸道感染应根据药敏检测结果选择药物。一项纳入了183例PA导致VAP患者的多中心研究显示,使用联合治疗或者根据药敏结果给予单药治疗在病死率、住院时间、感染复发率差异均无统计学意义[51]。因此,对于无显著基础疾病的患者建议选择一种有抗PA活性且肺组织浓度高的药物治疗,无需联合治疗。对缺乏敏感抗菌药物或敏感药物肺组织浓度低的耐药PA感染则需要联合治疗,应根据可能的耐药机制选择药物;如有条件则可根据联合药敏试验结果选择药物(表1)。
3、合理应用联合抗菌治疗:联合抗菌治疗主要用于危重症或具有MDR-PA危险因素的下呼吸道感染患者的经验性治疗,以及缺乏敏感治疗药物的耐药PA(如DTR-PA)感染的目标治疗。
体外抗菌研究结果显示,某些联合治疗方案有不同程度的协同作用,如碳青霉烯类(亚胺培南)联合阿米卡星或异帕米星,对MDR-PA有4.0%的协同作用,46.0%的部分协同作用。β-内酰胺类与氨基糖苷类或氟喹诺酮类联合后均可提高对PA的抗菌活性,但氨基糖苷类对β-内酰胺类的增效作用略强于氟喹诺酮类。磷霉素与抗PA有效药物联合应用对PA感染具有协同作用,联合治疗时可采用时间差治疗方案,即提前1 h应用磷霉素,提高合并应用的其他药物对PA细胞壁的渗透性,增强疗效。磷霉素与氨基糖苷类联合应用可减轻后者的耳毒性和肾毒性。14元环与15元环大环内酯类与抗PA有效药物联合应用对PA生物被膜相关感染具有协同作用。常用的联合治疗方案包括抗PA β-内酰胺类+氨基糖苷类或抗PA氟喹诺酮类,或抗PA氟喹诺酮类+氨基糖苷类。对碳青霉烯类耐药尤其是PDR-PA肺部感染,推荐以多黏菌素类为基础的联合治疗方案。
4、耐药PA感染的治疗策略:对于CRPA或DTR-PA所致的肺部感染,若药敏试验显示其对头孢他啶/阿维巴坦、头孢洛扎/他唑巴坦、亚胺培南-西司他丁/雷利巴坦、美罗培南/法硼巴坦等新型酶抑制剂复合制剂敏感,可作为一线选择;二线治疗可选择头孢地尔[20,52]。在上述药物不可及或者不能耐受的情况下,可考虑使用以多黏菌素类药物为基础的联合治疗。治疗耐药菌感染的其他可尝试的方法包括雾化吸入抗菌药物、采取联合抗菌方案或者β-内酰胺类药物延长静脉输注时间2~3 h等治疗策略。
5、局部抗菌药物的合理使用:不建议常规使用吸入性抗菌药物治疗PA肺炎,但对于MDR-PA所致感染,吸入性治疗可能是静脉治疗的有效辅助方法,主要用于有结构性肺病变的PA慢性感染、VAP和肺移植术后[4,53]。通常建议局部抗菌药物应在全身用药的基础上使用,吸入用抗菌药物主要有氨基糖苷类(妥布霉素、阿米卡星、庆大霉素)和多黏菌素类(多黏菌素E、多黏菌素B),用法用量参见《成人抗感染药物下呼吸道局部应用专家共识》[53]。
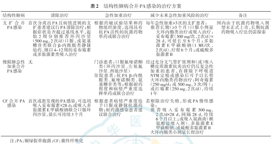
6、抗菌治疗的疗程:根据感染类型、初始治疗反应以及治疗目标,PA下呼吸道感染的抗菌治疗疗程建议如下。(1)PA急性下呼吸道感染:多为HAP/VAP,也有少数PA所致的CAP、慢阻肺急性加重或吸入性肺炎。若患者无显著基础疾病、在治疗初期(2~3 d内)发热等临床状况显著改善、感染的PA为敏感菌株,疗程为7~8 d。若患者有严重基础疾病(如中性粒细胞减少)、合并血流感染、重症HAP、初始治疗效果差或起效慢,或缺乏敏感抗菌药物,需要延长疗程至10~14 d,甚至更长时间[14]。PA所致慢阻肺急性加重的抗菌疗程可参考PA肺炎。PA所致支扩合并感染的抗菌疗程尚无定论,建议为14 d左右[31]。若致病分离株对氟喹诺酮类敏感且患者无胃肠道吸收问题,待病情缓解后可根据药敏检测结果选择环丙沙星、左氧氟沙星或西他沙星口服完成疗程。值得注意的是,即使临床治疗有效气道中仍可能存在PA定植。相较于病原菌根除,症状改善是PA急性下呼吸道感染停用抗菌药物更为重要的指标。(2)PA慢性下呼吸道感染:结构性肺病(主要是支扩)合并PA持续感染,生物被膜在其中起着重要作用。长疗程口服大环内酯抗菌药物(14元环的红霉素、罗红霉素、克拉霉素和15元环的阿奇霉素)或吸入具有抗假单胞菌活性的抗菌药物以获得较高的局部药物浓度是对抗下呼吸道生物被膜感染可能的有效方法[54, 55, 56, 57]。对于长疗程抗菌治疗,临床上应根据具体病情结合治疗目标以及利弊选用[49]。①对于首次发现PA感染的支扩、CF等结构性肺病患者建议实施积极的病原菌清除治疗[31,49],可采用长疗程的全身和(或)吸入抗菌治疗。根据症状是否超过基线水平,起始2周分别推荐环丙沙星(500 mg,2次/d)口服,或氨基糖苷类联合抗PA β-内酰胺类静脉给药,继以4~12周的妥布霉素或多黏菌素类吸入治疗。②对于中重度支扩每年急性加重≥3次的患者或者急性加重对患者健康影响较大时,为了减少急性加重,可在排除下呼吸道非结核分枝杆菌(NTM)感染后考虑长程口服小剂量大环内酯类药物(≥3个月,不超过1年),或者吸入妥布霉素或多黏菌素类治疗(表2)。
(四)综合治疗
1、物理治疗:(1)结构性肺病合并PA慢性感染:气道廓清技术(airway clearance techniques,ACT)有助于减轻咳痰等症状,改善部分肺功能指标和生活质量[58],其中以主动循环呼吸技术(active cycling breathing technique,ACBT)在国外应用最为普遍[40,59]。结合我国的实际情况,建议优先选择ACBT、用力呼气技术、呼气正压技术、胸部叩击振动等效果明确、操作简便、易于学习掌握、不需专用装置、方便居家进行的气道廓清技术;对于无体位引流禁忌者,可结合重力辅助体位引流以增强气道廓清效果。在设计体位引流方案时,应根据胸部CT检查确定感染病变的位置和范围,以获得最佳引流效果。对于上述理疗效果不佳或不能接受的患者,可以根据实际条件选择自然引流、高频胸壁振荡通气、肺内叩击通气等其他胸部理疗技术。每次治疗的时间应控制在10~30 min,治疗频次和疗程应根据患者具体情况进行个体化安排,并定期进行疗效评估。(2)PA肺炎:卧床的HAP/VAP患者应定时翻身拍背,积极体位引流,防止误吸并积极进行呼吸功能锻炼。对于气道廓清能力较差、不能充分排痰,或常规体位引流或手法辅助排痰效果不佳的患者,可选用排痰机进行高频胸壁振荡技术排痰,或直接经鼻(口)或经人工气道予以刺激咳嗽及吸痰,必要时利用支气管镜进行气道管理[4]。
2、抗炎治疗和免疫治疗:在决定结构性肺病合并PA慢性感染患者是否给予吸入或全身糖皮质激素治疗时,应审慎评估基础疾病接受糖皮质激素治疗的必要性和治疗后PA感染加重的风险。不建议支扩患者常规使用吸入糖皮质激素,除非患者有使用吸入糖皮质激素治疗的其他指征[31,40,59]。其他抗炎策略在治疗支扩合并PA慢性感染方面的应用价值尚缺乏充分的临床证据,不宜常规临床使用。慢阻肺全球创议(GOLD)推荐用于慢阻肺的抗炎治疗药物包括吸入糖皮质激素、磷酸二酯酶(PDE)抑制剂、大环内酯药物(阿奇霉素或红霉素)、黏液溶解剂和抗氧化剂等[60],在反复发生PA肺炎或合并PA慢性感染的患者中,吸入糖皮质激素会增加急性加重或肺炎的风险,应优先考虑选择大环内酯药物、PDE抑制剂等其他抗炎治疗药物[60]。
对于PA导致的肺炎,目前还缺乏专门针对糖皮质激素治疗的高质量临床研究。但是,在未专门限定肺炎致病菌的情况下,几个随机对照临床试验和荟萃分析结果提示合并脓毒症休克或高炎症反应的重症肺炎患者可能从全身糖皮质激素治疗中获益[61, 62, 63, 64],但对于糖皮质激素的使用时机、种类、剂量及疗程,目前尚未达成共识,参照多数相关指南的意见,我们建议糖皮质激素只适用于血流动力学不稳定的重症肺炎患者[4,27,65]。
由于缺乏循证医学证据,对于结构性肺病合并PA慢性感染,通常情况下没有必要给予免疫治疗(如输注人免疫球蛋白等)[59]。但是,对于合并PA感染的各种免疫球蛋白缺乏症患者,输注人免疫球蛋白治疗是必要的[59]。此外,对于其他体液免疫缺陷患者,如果经过规范治疗仍不能有效控制PA感染,也应考虑进行免疫球蛋白替代治疗[59]。其他免疫缺陷宿主继发肺部PA感染或重症HAP/VAP患者在抗感染治疗的基础上可酌情应用免疫球蛋白(0.5~1.0 g·kg-1·d-1)[4]。其他免疫调节治疗方法尚需更多高质量临床研究证实,可根据免疫状态和病情严重程度酌情选用。
3、营养支持:目前对CF或非CF支扩合并PA慢性感染者的营养支持治疗还缺乏深入研究[59]。对营养不良的慢阻肺患者应给予积极营养支持,但目前尚无最优的营养支持方案可推荐[60]。对于PA肺炎合并脓毒症或脓毒症休克者,应尽早启动肠内营养;如肠内营养支持7~10 d摄入能量与蛋白质仍达不到目标值的60%,则给予肠外营养补充。对于病程7 d内不能进行早期肠内营养者,如无营养不良风险,可在发病7 d后开始肠外营养支持;如存在严重营养不良或营养不良风险,则应尽早开始肠外营养支持[4]。
五、预防
PA容易在结构性肺病患者的呼吸道发生定植,且一旦定植很难被清除,可引起下呼吸道感染反复发作;人体或环境中的PA还可能在医疗机构内引起医院感染爆发,特别是MDR-PA或PDR-PA引起的感染治疗更困难,病死率更高,因此预防和控制PA下呼吸道感染尤其重要[1,31,66]。污染的手、器械或物体表面可以造成PA的广泛传播[67],通常需要在标准预防的基础上采用接触传播的隔离与预防措施来阻断其传播;进行有针对性的主动筛查,及时的监控和反馈[1,4,68]有助于MDR-PA的防控;预防性全身抗菌药物的使用并不能减少CF和HAP/VAP患者的PA呼吸道感染[69],临床不推荐应用,需加强抗菌药物的优化使用和管理。
具体措施包括:
(1)手卫生:是感染防控最为重要的基础措施,提高医务人员、患者及陪护人员的手卫生依从性对PA感染防控至关重要。
(2)接触预防:接触MDR-PA感染或定植患者的所有人员均应正确执行接触预防措施[70],包括手卫生、正确选择和穿脱个人防护用品、简易设备专人专用、减少患者转运和规范管理医疗废物等。
(3)患者隔离:应对MDR-PA感染或定植者实施接触隔离。尽可能采取单间或建立物理屏障隔离,最好能有独立的卫生间,有条件的机构可为其安排专门的医务人员有助于隔离措施的执行[68]。对患者及陪护人员进行教育,使其了解并配合各项隔离措施[71]。
(4)环境清洁消毒:医院环境中,特别是ICU内的自来水龙头、水槽、加湿器储液罐等均可发生PA的污染[72, 73, 74],且与院内获得性PA感染的爆发密切相关。有条件的单位可考虑安装可拆卸消毒的水龙头[75]及具有消毒功能的水槽排水管道[76],ICU内水槽的设置应与床单元有足够的距离或有物理隔断[77],必要时对高危患者提供无菌水[72]等。MDR-PA感染或定植患者的床单元及其周边的物体表面均可被其污染,需按规范加强清洁消毒[72]。怀疑或确定物表有PA生物被膜形成时可用2.5%浓度的酒精、0.55%邻苯二甲醛(OPA)、200 mg/L含氯消毒剂以及500 mg/L有效碘反复擦拭或浸泡。
(5)器械物品的清洁消毒:要特别关注与呼吸治疗相关的重复使用仪器设备包括氧气湿化瓶、呼吸机湿化器、雾化吸入装置、负压吸引装置和支气管镜等的日常清洁与消毒。雾化装置的充分干燥[78]或使用一次性氧气湿化瓶[79]能降低PA污染风险。PA是常见的支气管镜相关的外源性感染病原菌[80],通过污染的支气管镜或其附属设备、配件,甚至受污染的清洗消毒设备传播,PA可在支气管镜操作腔道或附件内形成生物被膜,特别是当支气管镜结构破坏时,易导致消毒失败[80, 81],增加院内感染的风险,必须严格按规范对支气管镜进行洗消、维保和储存[82]。
(6)呼吸道去定植:雾化吸入[53]氨基糖苷类、多黏菌素类、氨曲南或口服环丙沙星等抗菌药物被用于CF患者的PA呼吸道去定植,但证据级别均不高[83],非CF支扩患者中应用的证据更为有限,目前仅推荐在每年超过3次急性加重的支扩和CF患者中尝试使用[31,83]。
总负责:瞿介明
顾问:刘又宁、何礼贤、曹彬、贺蓓、张湘燕、赖国祥、王明贵、胡必杰、徐英春、吕小东
总执笔:施毅
执笔专家(按写作内容顺序排名):沈宁、卓超、徐金富、周华、苏欣、范红、张静、佘丹阳、黄怡、田欣伦
写作组成员(按姓氏拼音排名):陈愉、陈一强、程齐俭、程伟、常德、姜淑娟、揭志军、李海潮、李华茵、李玉苹、李园园、刘琳、刘学东、刘漪、陆海雯、牟向东、苏振中、孙禾、孙文逵、王辉、王红民、王凌伟、吴琦、文文、徐峰、徐礼裕、叶枫、颜伏归、赵洪文、张建全、张巧、张天托、张伟、周琼、朱迎钢
参考文献(略)
作者:中华医学会呼吸病学分会感染学组;通信作者:瞿介明,上海交通大学附属瑞金医院呼吸与危重症医学部;施毅,解放军东部战区总医院呼吸与危重症医学科
本文转载自订阅号「中华结核和呼吸杂志」
引用本文: 中华医学会呼吸病学分会感染学组. 中国铜绿假单胞菌下呼吸道感染诊治专家共识(2022年版) [J] . 中华结核和呼吸杂志, 2022, 45(8) : 739-752. DOI: 10.3760/cma.j.cn112147-20220407-00290.
本文完
责编:Jerry
关注我们
点击文末「阅读原文」,进入《呼吸界》官方网站