浙江大学《刑法总论与实务》期末考试卷。整张刑总卷就考了一道题,题干2154个字。讲述了九个人之间的爱恨情仇。声称改编自小说都不敢这样写的真实案例。
这是严肃正经的考场一不小心变成了网络小说聚众阅读现场?面对网友们的疑惑,李世阳老师有话说!
Q1:看似是开卷考不用背书,实际上比闭卷考还可怕,为什么想到用开卷的案例分析形式来考(为)察(难)大家呢?
A1:我在西南政法大学读本科期间,对于背完一科考完一科,接着清空大脑背下一科的闭卷考试非常抵触,后来索性彻底放飞自我,底线是及格,只要觉得能及格就交卷。在这一点上,我非常赞同北京大学法学院的车浩教授所说的,期末考试是老师和学生最后的一次交流,本身是课堂的延续。老师把最想告诉学生的信息内容都写在考卷上,并借此检验学生的反馈情况。这种意义上的考试只能是开卷考,而题型基本上只能是开卷考。
Q2:唐应龙的故事,到底是不是真的?故事读起来扣人心弦,看到问题却难以下笔,答这样的题究竟难在哪里?
A2:本次《刑法总论与实务》课程期末考试的案例分析来源于多个真实的案例素材(为唐应龙悲惨命运叹息的小伙伴们,终于可以松口气了~),经过我改编之后形成,尽量把刑法总论中的重要知识点埋入案情中,让学生自己找出来,而且不同问题的重要性并不同,也全由学生自己权衡。这种从大量案例素材中理清线索、找出问题、权衡不同问题比重、分析并解决问题的能力,对于法学院的学生而言,非常重要,甚至可以说决定了其以后职业生涯的高度。
Q3:到底是怎样的标准,才能筛选出这么多匪夷所思的小故事?
A3:这种开卷考首先就是考老师自己。因为不能让学生直接从书中找出答案,还要精心挑选实际发生的案例,把需要考察的知识点埋入具体案情中;而透过案情,最好还能向学生传达一些社会信息或为人之道。
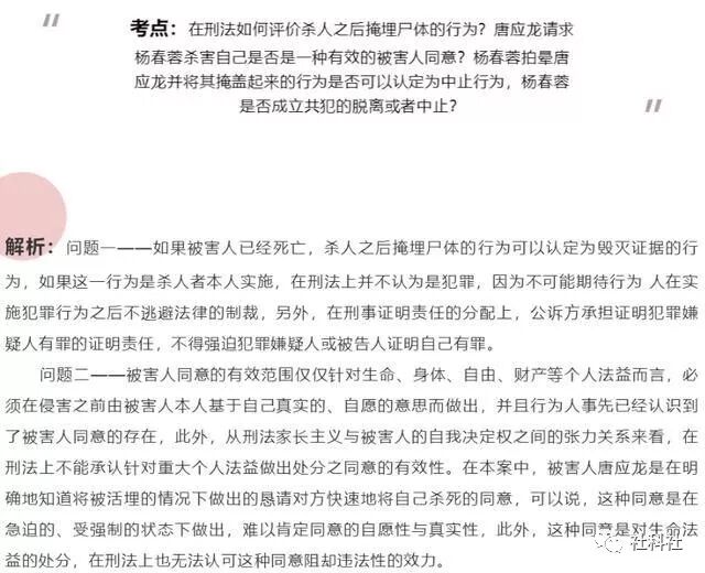
试题在网络上公布不久,评论区催更、催答案的呼声越来越高,大家都想看看这份神级试题的答案究竟是什么样子的?李世阳老师说,这种题目不可能有标准答案,但为了与学生和广大网友进行交流,他还是基于自己的理解写出了一份解析。因此,2154字的《问世间情为何物》的刑总试题有了一份共9164字的解析,名叫《直教人生死相许》,具体内容如下:
答案已经出炉,不知道你能打几分?快在评论区和大家一起讨论吧~
内容来源:浙江大学光华法学院副教授 李世阳