来源:住建部
本文仅供交流学习,若来源标注错误或侵犯到您的权益,烦请告知,我们将立即删除。
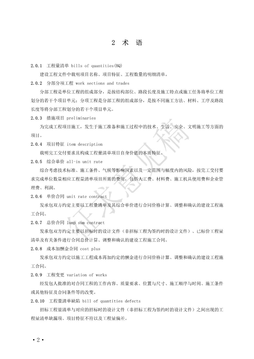
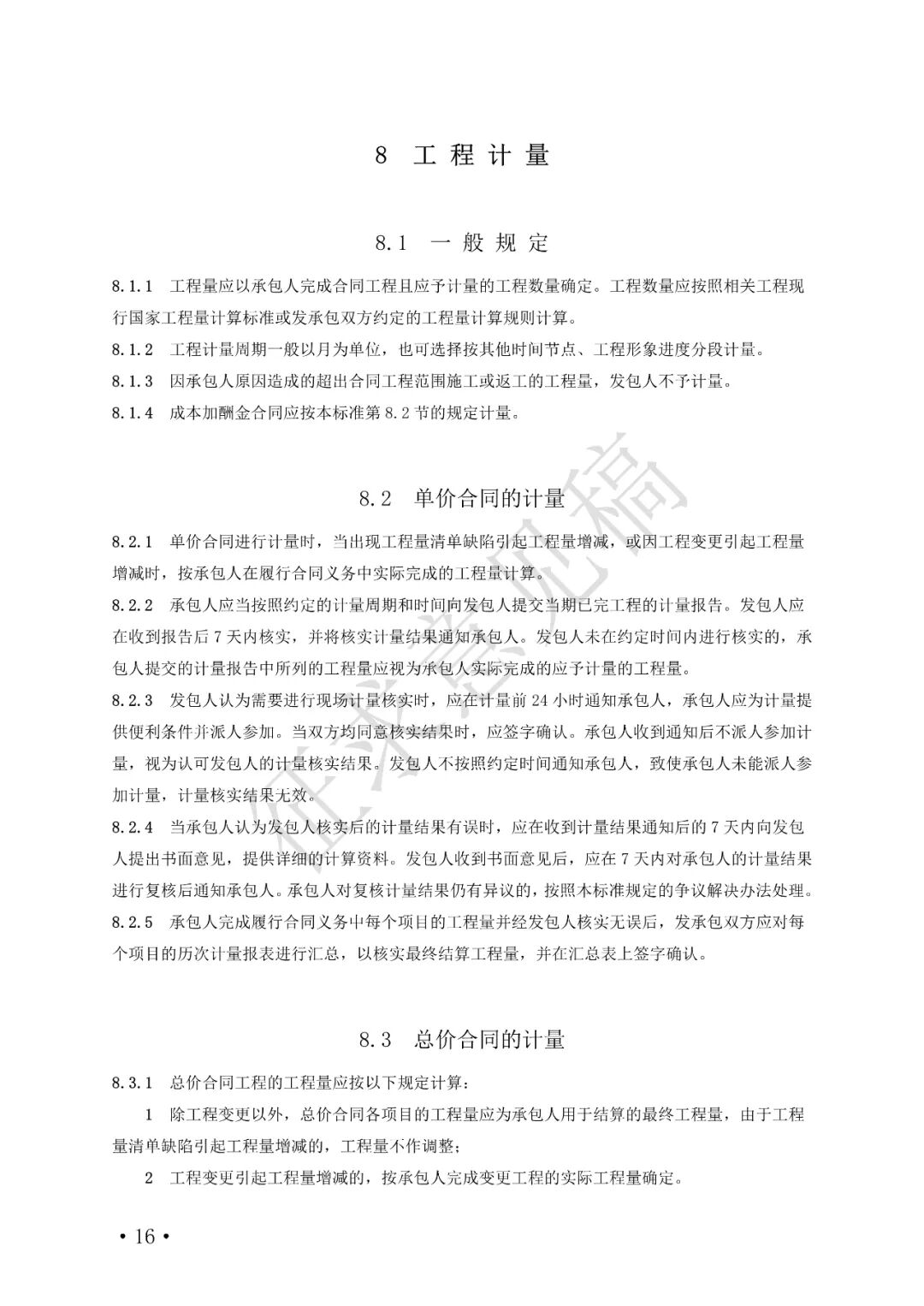
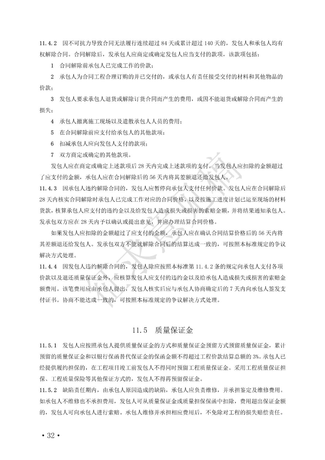
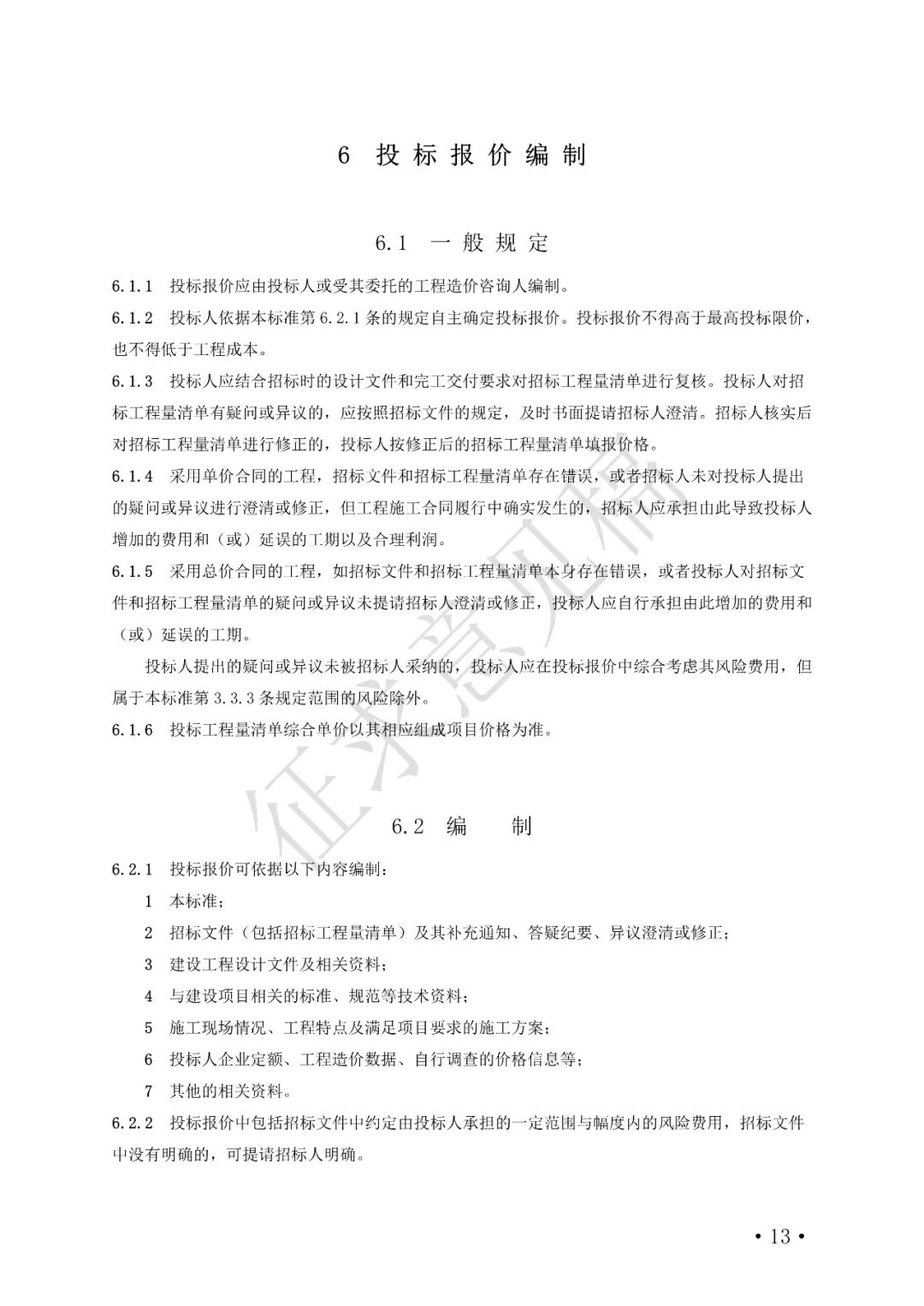
住建部拟调整安全文明施工费的规定,由原来的发包人应在工程开工后的28天内预付不低于当年的安全文明施工费总额的50%,变为应在开工后28天内预付安全文明施工费总额的50%给承包人
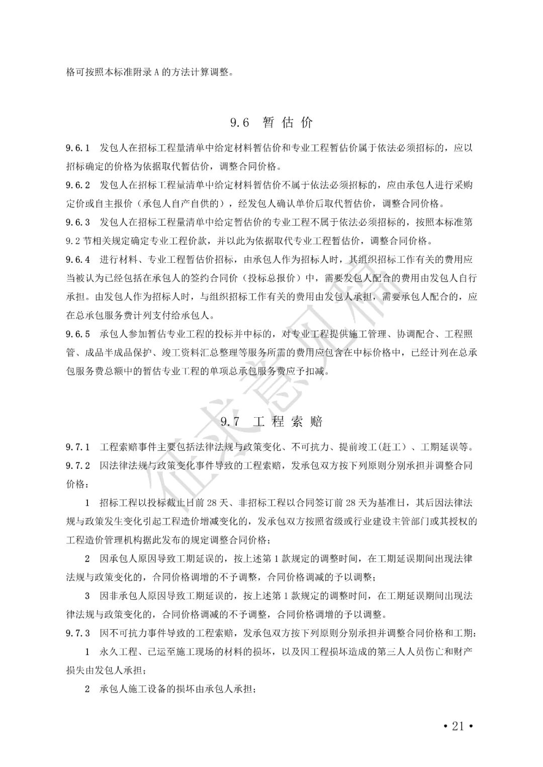
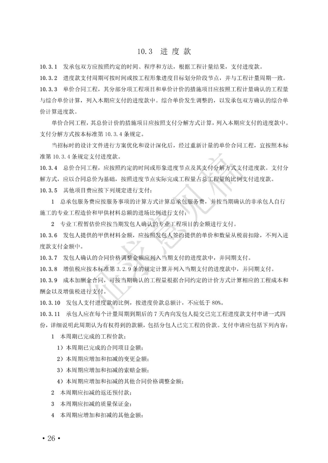
近日,住建部对《建设工程工程量清单计价规范》(GB 50500-2013)进行了修订,形成《建设工程工程量清单计价标准》(征求意见稿), 其中关于安全文明施工费的相关规定如下:
新版清单计价相关规定截图
相关原文:
住房和城乡建设部标准定额司关于征求《建设工程工程量清单计价标准》(征求意见稿)意见的函
建司局函标〔2021〕144号
各省、自治区住房和城乡建设厅,直辖市住房和城乡建设(管)委,新疆生产建设兵团住房和城乡建设局,国务院有关部门建设工程造价管理机构,各有关单位:
为完善工程造价市场化形成机制,进一步统一工程计价规则,我们对《建设工程工程量清单计价规范》(GB 50500-2013)进行了修订,形成《建设工程工程量清单计价标准》(征求意见稿),现送你们征求意见。请于12月15日前将书面意见反馈我司。
附件:《建设工程工程量清单计价标准》(征求意见稿)
住房和城乡建设部标准定额司
2021年11月17日
- END -
❖ 欢 迎 分 享 到 朋 友 圈 ❖
推荐阅读
1、全国首例!楼上把厨房改厕所,正对楼下厨房,合理吗?法院判了!
2、偷菜抓虾被判刑!紧急提醒:以前这些都不是事儿,2021年属于犯罪了!
3、设计变更、工程签证、确认单、工程洽商、联系单、会签的区别,一文搞懂!
4、高院院长:“中国不缺法官,缺的是向法律负责向事实负责,向天下负责的法官!
5、最高法:法院按当事人约定的送达地邮寄诉讼文书被退回的,是否还应再行公告送达?
6、恒大有救了?!广东省政府连夜约谈许家印,向恒大派出工作组,一行两会、住建部罕见表态!