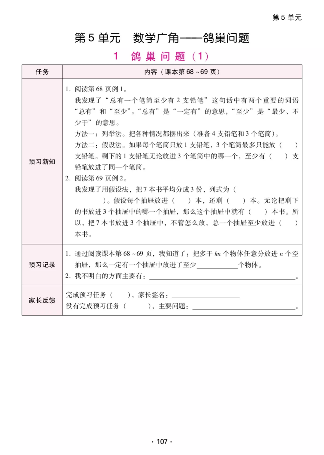
微信号 gh_8ecf09a0d821
功能介绍 免费领取中、小学电子教材、课件教案、各科学习资料。
免费下载方法:在本公众号底部对话框回复
关键词:下册练习
点此领取:人教版数学六(下) 《课时学练测》1-5单元
End
声明:资源来源于网络,本号只作公益分享,目的助力教师成长和学生学习。版权为原作者所有,若有侵权,请联系QQ3100592560删除。
微信扫一扫关注该公众号