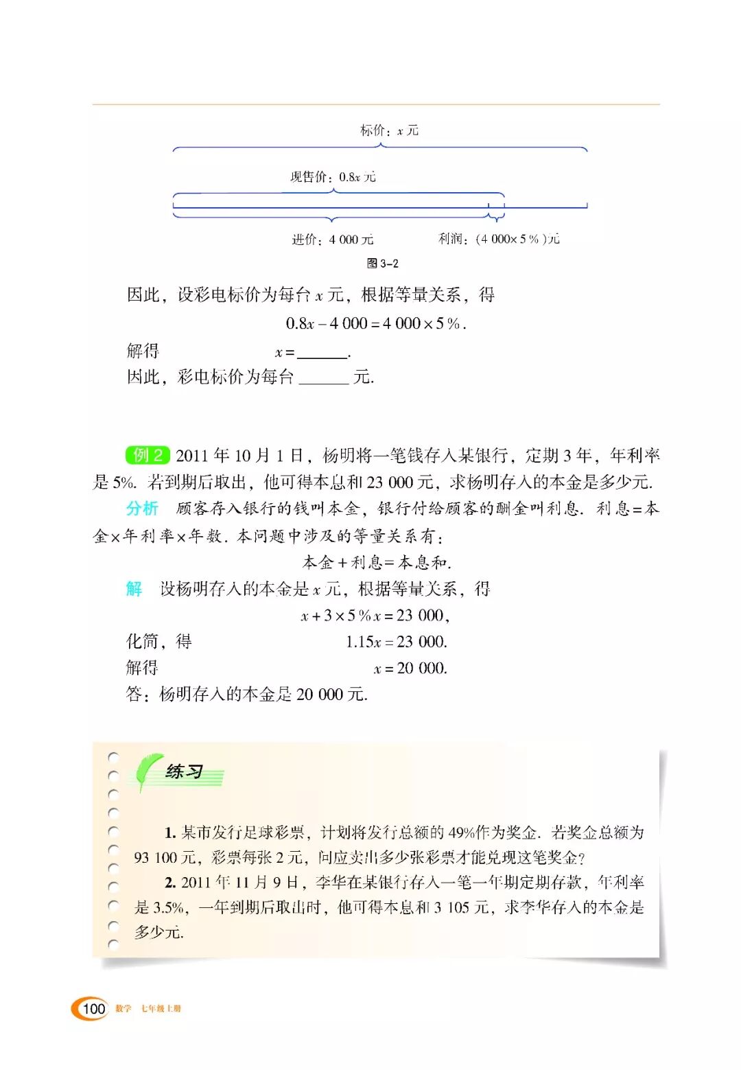
湘教版数学七年级(上册)高清电子课本

燕语文