全球领先电信运营商,行业反转确立,公司开启新增长曲线,成长性有望超预期,股息率6.7%,回A有望提升估值,首次覆盖,“买入”。
详细内容请参见已发布报告《中国移动深度报告:低估的全球领先电信运营商》
网络/用户/收入规模/盈利能力全球领先
公司移动通信网络规模全球最大,是全球最大移动业务运营商和用户最多的家庭业务运营商;2020年净利率/Ebitda率14.2%/37.1%,盈利能力全球领先。
行业拐点确认,公司成长性有望超预期
市场担心运营商的持续成长性,我们认为行业拐点已经确立,在5G渗透率提升和创新业务强劲增长驱动下, 我们对运营商的发展预期继续表示乐观。
公司开启新的转型升级,从通信服务向空间更广阔的信息服务拓展,且已见成效,19Q4通信服务收入恢复增长,20Q3来单季利润转正,个人/家庭/政企/新兴业务全面发力,公司成长性有望超预期。
个人业务,5G渗透率提升和价值经营驱动迎来拐点,21Q1移动用户ARPU 47.4元已经开始实现转增;
家庭业务,我们判断21-23年仍将有超过4000万的新增家庭用户;
政企业务,成增收主力军,2020年收入同比增26%,主营业务占比达到16%,我们预测云计算等驱动政企业务21-23年保持20%以上复合增速;
新兴业务,2020年股权投资贡献127亿收益,同时提升产业协同能力。
5G成本整体可控,700M增强竞争力
我们预期公司资本开支21-23年将相对平稳或略降,建网成本压力将得到缓解,同时通过技术侧、供给侧等多种举措有效控制电费等OPEX项目。700M频段网络在强化公司网络覆盖优势的同时,将进一步节减CAPEX和OPEX。
投资建议
暂不考虑回A对股份摊薄影响,预计2021-2023年收入增速8.6%/7.2%/7.0%,利润增速5.1%/5.3%/5.3%;股息率6.7%,当前PB 0.74倍,明显低于历史均值/行业均值的1.21/2.35倍,价值凸显,首次覆盖,“买入”评级。
可能的催化剂:5G专网发展超预期等。
风险提示:移动ARPU下降超预期;5G建网成本和运维成本增幅超预期等。
-------------------目录--------------------
-------------------正文-------------------
中国移动有限公司是中国内地最大移动通信服务供应商,公司最终控股股东是中国移动通信集团有限公司,截至2020年12月31日,中国移动通信集团有限公司间接持有中国移动约72.72%的已发行总股数,余下约27.28%由公众人士持有。
中国移动在中国内地所有31个省、自治区、直辖市以及香港特别行政区提供全业务通信服务,面向个人、家庭、政企、新兴四大市场,服务内容涵盖移动话音和数据、有线宽带,以及其他信息通信服务等。
2020年公司总收入7681亿元,其中通信服务收入达到6957亿元,通信服务收入中,个人、家庭、政企、新兴市场分别实现收入4770亿元、832亿元、1129亿元、226亿元,占通信服务收入比例分别为68.6%、12.0%、16.2%、3.2%。
中国移动拥有全球最大的移动通信网络。
中国已建成全球规模最大的信息通信网络, 4G的基站数量占到全球的一半以上。截至2021年6月末,我国4G基站总数达到584万个。截至2019年底,中国移动4G基站数达到309万站,国内占比达到57%。
工信部数据,截至2021年6 月末,我国5G基站总数达到96.1万个,《5G应用“扬帆” 行动计划(2021-2023 年)》中提到,目标2023年底拥有5G基站288万个。截止到2020年年底,中国移动累计开通39万个5G基站,为全国所有地级市和部分重点县城提供了5G服务。
中国移动拥有全球最多的移动用户和家庭用户数量。
截至2021年6月底,中国移动移动客户总数达到9.46亿户,占工信部统计的国内移动用户总数16.14亿户的58.6%,中国移动有线宽带客户总数达到2.26亿户,占工信部统计的国内固网宽带用户5.1亿户的44.3%。中国移动已经是全球最大的移动业务运营商和全球用户数量最多的家庭业务运营商。
中国移动收入规模和盈利能力处于全球领先位置。
收入和利润方面,公司2020年收入、EBITDA、净利润分别为7681亿元、2851亿元、1078亿元,在全球范围来看,中国移动也是收入规模和盈利能力领先、市值排名位居前列的世界级电信运营商。
横向纵向对标,中国移动估值均处于低位。
当前公司PB仅0.74倍,明显低于历史均值1.21倍和全球可比均值2.35倍。
高质量发展确立行业拐点。
前期行业陷入剪刀差困境。2013 年国内移动电话普及率超过 90%逐步趋于饱和,运营商业务同质化,行业竞争加剧,电信业务总量与电信业务收入的剪刀差日益增大,运营商陷入增量不增收困境,行业整体盈利能力严重下滑。
行业变局谋求高质量发展。2019 年中国移动提出禁止终端补贴、禁止排他性行为、禁止考核市场份额、禁止任何赠送和变相赠送行为以及地域成本价的产品销售等;中国联通全面停止终端补贴政策, 清理 5 元互联网套餐,副卡控制在两张以内。2020 年 3 月中国电信董事长柯瑞文表示坚决不打价格战,共同维护行业生态,共同繁荣 5G 产业。
电信行业收入拐点已经形成。2020 年全年,电信业务收入累计完成 13564 亿元,同比增长 3.6%,我们之前就电信业务收入拐点形成的判断基本得到验证。2020年全年同比增速较2019年同比增速0.7%提升2.9pct;2021年上半年电信业务收入累计完成7533亿,同比增长 8.7%,增速进一步较 2020 年增速提升 5.1pct;自 2019 年 1-8 月起电信业务收入累计同比转正以来呈现加速提升态势。
运营商开启新的增长曲线。
移动通信大约每十年有一个转型升级,每一次转型升级除了速率提升,也实现价值动能的转换。2G、3G、4G 时代运营商沿着“话音”、“传统增值”、“流量”三条增长曲线演进,有望在 5G 时代开启“平台+应用”的第四增长曲线。
“平台+应用”的引擎作用已经凸显。运营商积极转型升级,推进 IPTV、互联网数据中心、大数据、云计算、人工智能等新兴业务,新兴业务成为运营商增值主要驱动,2021 年上半年共完成相关业务收入 1145 亿元,同比增长 27.0%,在电信业务收入中占比为 15.2%,占比较 2020 年底提升 2.3pct。
分细项来看,云业务增长势头最为强劲。2020 年数据中心业务、云计算、大数据、物联网业务收入比上年分别增长 22.2%、85.8%、35.2%、17.7%、13.6%。2021 年上半年云计算、大数据收入同比增速分别达 96.7%、31.3%。
5G 时代垂直行业市场的开拓将更加重要,Gartner 预测 2026 年 5G 在垂直行业领域将为全球运营商带来 6190 亿美元收入,占运营商营业收入的 36%。面对 5G 垂直行业市场的巨大机会,运营商已经转变战略视角,应用网络切片、边缘计算等新技术积极探索垂直行业解决方案,寻找新的增长空间。
中国移动开启新的转型升级。
中国移动将经济社会的数字化转型的新特征总结为“五纵三横”,将未来中国移动总体发展方向概括为“三个转变”:一、业务发展从通信服务向空间更广阔的信息服务拓展延伸;二、业务市场从聚焦移动市场向个人、家庭、政企、新兴“四轮”市场全向发力;三、发展方式从资源要素驱动向创新驱动转型升级。
目前改革成效已经显现,2019Q4 通信服务收入恢复同比增长,2020Q3 单季利润同比转正。其中政企业务发展突出,2020 年收入达到 1129 亿元,同比增长 25.8%,尤其DICT 业务增长最为迅猛,实现收入 435 亿,同比增长 66.5%,占政企市场收入比重达到38.5%。
股票期权激励计划彰显发展信心。
2020 年 6 月中国移动向 9914 位激励对象授予约 3.06 亿股股票期权,行权价格为 55
港元。这是中国移动首次采取股票期权激励计划,将有利于公司进一步完善治理结构,
有效吸引、激励和保留公司核心骨干员工。
该期权从公司、所属单位、激励对象三个层面设置开放行权条件,其中公司层面条
件提出需所有业绩指标均达到当期设定的目标值方可开放行权,业绩条件可能包括但不
限于收入增速、净利率水平以及与世界各地对标运营商比较的排名、EVA 率以及与世界
各地对标运营商比较的排名等,全方位的考核要求体现公司发展决心和信心。
回 A 利于激发发展新动能。
2021 年 5 月 17 日,公司董事会批准建议进行人民币股份发行、特别授权及相关事宜。通过回 A 股上市,公司有望借助资本市场优质资源,构建开放合作新生态,推进机制改革,推动发展战略落地。
公司拟公开发行人民币股份数量不超过 9.65 亿股,即不超过人民币股份发行后公司已发行普通股总数的 4.50%(行使超额配售选择权之前),扣除发行费用后,公司募集资金拟用于:5G 精品网络建设项目(280 亿元)、云资源新型基础设施建设项目(80 亿元)、千兆智家建设项目(50 亿元)、智慧中台建设项目(50 亿元)、新一代信息技术研发及数智生态建设项目(100 亿元)。
2020 年公司 C 个人市场、H 家庭市场、B 政企市场、N 新兴市场分别实现收入 4770亿元、832 亿元、1129 亿元、226 亿元,相较 2016 年,个人市场收入占比从 81.4%下降到 68.6%,而家庭和政企市场收入占比分别从 3.6%、8.2%提升至 12.0%、16.2%。
我们乐观判断未来 CHBN 四大业务板块发展预期:个人市场在 5G 用户渗透率提升和价值经营的显效下企稳回升;家庭市场用户数和综合 ARPU 齐升带动增长;政企市场是新主力军,在数字经济发展和 5G 行业应用发展趋势下增长势头有望继续强劲;新兴市场积极布局,将持续成为公司转型升级的重要承载。
3.1. 个人市场:有望迎来拐点
2020 年公司个人市场收入 4770 亿元,同比下滑 2.8%,较 2019 年同比下滑 3.5%趋 缓。随着 5G 用户渗透率的提升和价值经营驱动,公司个人市场收入有望迎来拐点。
5G 用户在 ARPU 和 DOU 方面较 4G 用户有明显提升,公司 2020 年年报显示,5G 用户迁转前后 ARPU 提升 6.0%,DOU 提升 23.7%,2021 年一季度,公司移动用户 ARPU
47.4 元,同比 2020 年一季度的 46.9 元已经实现同比转增。
2020 年底中国移动 5G 用户数达到 1.65 亿户渗透率达到 15.6%,21021 年 6 月底达到
2.51 亿户渗透率达到 26.5%,预计 2021-2022 年 5G 用户加速渗透,将进一步提振个人市
场业务收入。
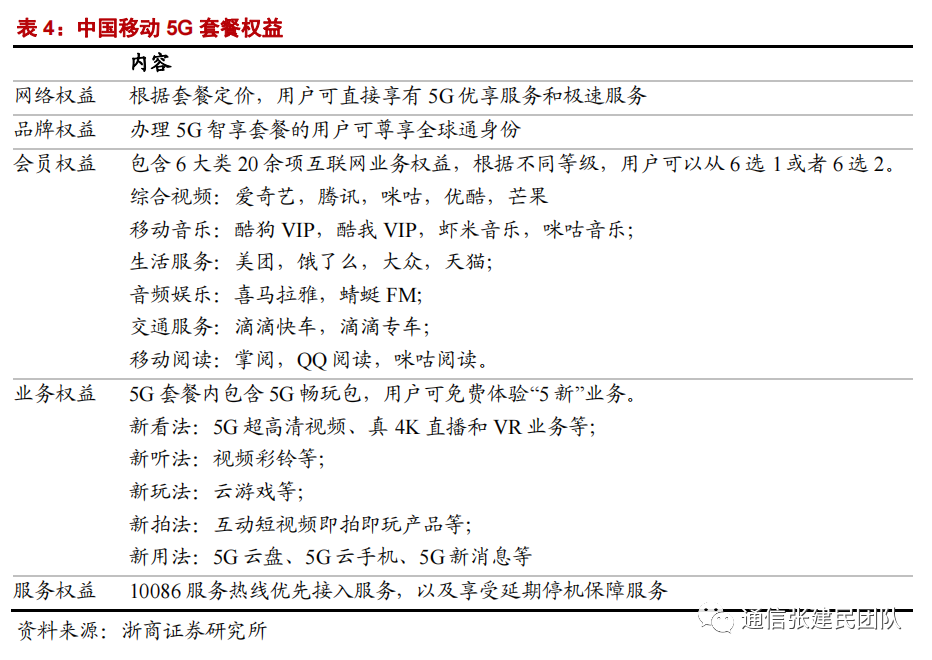
同时,公司采取产品权益化和品牌焕新升级行两大举措,提升用户价值:
第一, 产品形态脱离裸流量,借助存量客户 5G 升级契机,在流量连接之上新增大量内容与权益选择,差异化匹配客户需求,增强客户粘性,增厚套餐价值。
第二, 重新打造前期优势品牌,利用品牌塑造护城河。2019年 11月 15日,中国移动董事长杨杰宣布,围绕高端尊享、时尚趣味、实惠便捷等多样化需求,开启“全球通”“动感地带”“神州行”三大品牌的焕新升级行动。
上半年,三大运营商移动数据及互联网业务收入 3328 亿元,同比增长 4.4%,增速较 1-5 月同比增速 2.7%提升 1.7pct,继 1-2 月扭转负增长态势后,同比增速加速提升,我们判断中国移动上半年个人移动业务发展向好,随着 5G 渗透率提升和价值经营驱动,公司移动业务将企稳回升。
3.2. 家庭市场:实现量价齐升
2020 年,公司家庭市场收入 832 亿元,同比增长 20.0%,占通信服务收入比例达到12.0%,未来家庭市场有望量价齐升,持续带动家庭市场收入快速增长。
经过前期的大力投入,中国移动目前已经建成了全国覆盖的固网宽带接入网,截至2021 年 6 月底,中国移动有线宽带客户总数达到 2.51 亿户,占工信部统计数据固网宽带用户 5.1 亿户的 49%。2020 年全年公司净增固网宽带用户数净增 2328 万户,占全行业净增 3427 万户的 68%。
城市化进程驱动公司未来 2-3 年宽带用户数持续增长。中商产业研究院信息,2019年全国城镇人口 84843 万人,占全国人口的比重为 60.60%。常住人口城镇化率超过 60%,未来我国城镇化还有提升空间,据《国家人口发展规划(2016—2030 年)》,到 2030 年我国常住人口城镇化率预计发展目标为 70%。城市化进程的持续推进将持续带来家庭宽带新增需求,驱动公司宽带用户数的持续增长。
家宽综合 ARPU 持续增长。
相较于个人市场,家庭市场的客户粘性更高,在连接价值基础上,基于大屏优势和家庭入口,近年来公司大力推广魔百盒、智能组网、智慧安防等增值业务。截至 2020 年底公司魔百盒用户数达到1.41亿户,渗透率达到73.3%,智慧家庭增值业务收入达到156亿元,占总体家庭业务收入比例达到 18.7%,同比增速 25.7%。
高质量发展叠加家庭增值服务的渗透驱动公司家庭市场 APRU 持续提升,2020 年公司有线宽带 ARPU 34 元,较 2019 年 32.8 元提升 3.7%,家庭综合 ARPU 37.7 元,较 2019年 35.3 元提升 6.8%。
3.3. 政企业务:增收新主力军
目前政企业务已经成为收入增长的最有力驱动。
政企业务从传统的专线、IDC 等连接管道型业务逐步拓展到移动云、物联网、DICT解决方案等业务,结合 5G 中国移动进一步全面布局行业数字化服务能力,加速 5G 融入千行百业,打开政企业务垂直行业巨大市场空间。
2020 年公司政企业务收入达到 1129 亿元,同比增长 25.8%,占主营业务收入比例为16.2%。截至 2020 年底,中国移动已在全国部署了超 36 万 IDC 机柜;物联网连接数达8.7 亿;政企客户达到 1384 万家,2020 年净增 356 万家。
其中 DICT 业务增长更为迅猛,高质量发展取得阶段性成果。2020 年公司 DICT 收入 435 亿,同比增长 66.5%,占政企市场收入比重达到 38.5%。
政企业务定位:“增收新动能、转型主力军”。
近年来,中国信息通信行业面临着难得的发展机遇,国内产业融合进程达到了前所未有的阶段,产业数字化在 GDP 中占比从 2005 年的 7%提升到了 2019 年的 29%,数字经济切切实实地成为了高质量发展的核心引擎。当前 5G、云等新技术正在深度融入经济社会各个方面,中国移动给予政企业务“增收新动能、转型主力军”的重要定位。
国资委大力推进科技创新,中国移动持续加大投入。
国新办 2021 年 1 月 19 日新闻发布会国务院国有资产监督管理委员会秘书长彭华岗阐述:1)国资委将把科技创新重大项目突破列入央企业绩考核范围,把央企的科研投入视同利润进行考核;2)对重大项目、创新项目、创新团队给予工资总额单列;3)推动央企落实国有科技型企业股权和分红激励暂行办法,加大对科研人员的中长期激励力度;4)进一步加大力度,把大部分国有资本经营预算投入到科技创新方面。
中国移动通过一系列的专业化改革,政企业务实现了“集团管总、区域主战、专业主建”的高效运转协同机制,在全国布局六个研发单位:云能力中心、物联网公司和卓望公司,聚焦 5G+AICDE,夯实新型基础设施关键能力;成都产研院、上海产研院和系统集成公司,深耕工业、交通、教育、医疗、智慧城市 10 余个垂直行业,构建行业数字化转型创新平台。后又陆续成立了中国移动粤港澳大湾区创新研究院、中国移动(浙江)创新研究院揭牌、中国移动紫金(江苏)创新研究院。
构建“5G+云”双引擎,加速推动产品服务形态和生产运营模式转型升级。
“移动云”:力争三年进入国内云服务商第一阵营。
中国移动 2007 年启动云自主研发创新,2019 年实施“云改”战略,将“移动云”作为全公司最重要的战略性业务,2020 年持续加大投入,强化全网布局,移动云发展进入快车道,目前已经优化形成“3 (热点区域中心)+3 (跨省中心)+X (省级中心+业务节点)”数据中心布局,数据中心承载能力不断提升,有效支撑业务增长需求。2020 年公司移动云业务收入 91.72 亿元,同比增长 353.8%。
2021 年中国移动将全力推进“强基、铸魂、提质、筑梦”四大工程,从能力升级、四个融合、属地服务、行业深耕四个方面全向发力,未来三年将持续加大投入,力争三年内进入国内云服务商第一阵营。
“决胜在云、超越在 5G”。
中国信通院预计,2020 年-2025 年中国 5G 商用将拉动经济总产出约 24.8 万亿元。随着车联网、移动医疗、工业互联网的发展,5G 正在成为产业转型升级的加速器。
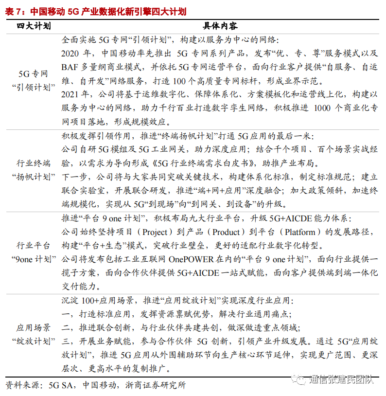
2020 年中国移动初步实现了 5G 的体系化发展,全面夯实了 5G 规模应用基础:推出5G 专网系列产品,发布“优享、专享、尊享”服务模式及 BAF 多量纲商业模式,针对客户需求提供大网切片、公有专用、专网专用三种模式,实现 5G 专网产品化;公司打造了 100 个集团级龙头示范项目,拓展了 2340 个省级区域特色项目,落地 470 个 5G 专网项目,沉淀100+应用场景,在15个细分行业推广的领跑优势逐步显现,带动5G DICT合同超 40 亿元。
2021 年,中国移动将实施四个计划,从 5G 专网“引领计划”、行业终端“扬帆计划”、行业平台“9one 计划”及应用场景“绽放计划”,全面推动 5G 专网产业发展。
3.4. 新兴业务:积极全面布局
中国移动的新兴业务主要分为国际业务、股权投资、数字内容、金融科技等板块。近年来,公司积极布局,目前已经初见成效。
国际业务方面,公司积极探索“投资+业务”双引擎驱动,2020 年公司国际业务收入达到 110.6 亿元,同比增长 16.6%。
股权投资方面,围绕“价值贡献、生态构建、产投协同”,公司著力完善并购、参股、创投投资平台,强化“直投+基金”协作模式,在云计算、ICT、数字内容、安全服务等方面多个领域布局,投资了包括科大讯飞、芒果超媒、亚信科技等多家企业,2020年,公司按权益法核算的投资的收益达到 126.78 亿元,占公司除税前总利润的 8.9%。
数字内容方面,公司积极发展咪咕视频、视频彩铃、云游戏等业务,截至 2020 年,公司视频彩铃用户数已经超过 1.4 亿,云游戏用户规模达到 5200 万。
金融科技方面,公司推出和包支付,培育优质互联网产品,不断形成市场影响力,2020 年公司互联网金融产品销售额超过 106 亿元。
未来新兴市场将持续成为公司转型升级的重要承载。
4.1. CAPEX:保持平稳或略降
5G 领跑,首次完整十年周期的通信周期。通信网络一般十年为一代进行演进升级,国内通信网络建设在 2G、3G、4G 时代均处于追赶阶段,周期迭代时间远不足十年。5G时期,我国处于领跑角色,建网规规模全球领先,在网络建设与网络应用环节历经从探索、试验到成熟的环节,整体投资时间预计拉长至十年周期。
“适度超前、以建促用、以用促建”的 5G 良性发展模式。工信部明确未来三年中国处于 5G 发展的导入期,要坚持适度超前的建设的节奏,努力形成以建促用。移动网络从 2G、3G 到 4G,固定网络,从铜线到光纤,整个通信网络一直都是按照适度超前的原则来部署,及时满足了用户需求,同时随着规模化部署,网络成本会越来越低。
5G 投资预计将会是一个相对平稳持续的状态。
资本开支是影响运营商利润和现金流的关键因素之一,会直接影响公司折旧摊销、财务费用等从而影响公司利润,并且也会对公司的自由现金流情况造成压力。在 2014-2016 年 4G 建网高峰期三大运营商就承担了大额资本投入带来的成本和现金流压力。我们认为,5G 网络建设资本开支的投入后续将会是一个相对平稳的状态;2C 网络通过共建共享等方式,降低设备成本,提高部署速度;2B 网络按需建设,以建促用,以用促建;总体是一个循序渐进、不断完善的过程。
2020 年作为 5G 商用元年,三大运营商整体资本开支 3330 亿元,较 2019 年实际资本开支增长 11.0%。2021 年三大运营商合计资本开支计划 3406 亿元,同比增长 2.3%。中国移动 2021 年计划资本开支 1836 亿元,较 2020 年 1806 亿元小幅增长,预计未来 2-3 年资本开支将基本持平或者略降低,公司相关成本压力将缓解。
4.2. OPEX :多举措有效控制
5G 单基站能耗上较 4G 大幅增长。
中国通信标准化协会的数据显示,目前主要运营商的 5G 基站主设备空载功耗约 2.2-2.3kW,满载功耗约 3.7-3.9kW,是 4G 单站的三倍左右。电力成本支出成为 5G 的重要成本项。2020 年中国移动能耗费用 377 亿元,同比增长 14.7%,占营运支出比例为 5.7%,较 2019 年提升 0.5pct。公司正在技术侧、供给侧等实施多项举措来降低 5G 网络运行成本。
第一, 通过技术手段降低基站功耗,包括采用更高工艺制程的芯片、更节能的器
件材料,引进更科学的散热方法、通过 AI 技术对设备功率进行动态控制等。
第二,各地政府、电力部门通过多种举措支持 5G 发展。
各地政府从专项规划、资源开放、站址协调、基站用电等方面都给予了大力支持,降低了网络的建设难度和企业的经营压力。
电力部门也积极推动电力基础设施共建共享、推动 5G 基站改转供电为直供电、采取峰谷分时电价降低 5G 基站电费支出。位于小区、商业综合体等区域的基站往往是转供电方式,转供电主体会在原有电费基础上附加一定的线路施工、用电服务等费用,三大运营商都在协同电力公司进行直供电改造,以减少基站电费。另外我国多省具有谷峰电价,如广东省峰、平、谷电价时段分别为 6、10、8 小时,电价比例为 1.65:1:0.5,其中高峰时段电价是低谷时段的三倍以上,如果是直供电站点,便可以采用智能电源,让站点错峰运行。
4.3. 700M :进一步强化优势
700M 黄金频段将增强公司网络优势和成本优势。
700 MHz 频段被视为黄金频段,具有传播损耗低、覆盖范围广、穿透力能力强及组
网成本低等优势。
参考《不同频段 5G 覆盖对比评估与分析》文章分析,覆盖范围广方面,在上行边缘速率为 1Mbit/s、2Mbit/s 条件下,覆盖同一区域,4.9GHz 站址资源数量为 700 MHz 的 6-12 倍;2.6GHz 和 3.5GHz 为 700 MHz 的 3-5 倍。在下行边缘速率为 10Mbit/s 条件下,覆盖同一区域,4.9GHz 站址资源数量为 700 MHz 的 3-6 倍;2.6GHz 和 3.5GHz 为 700 MHz 的 1-3 倍;成本低方面,2.6GHz/3.5GHz/4.9GHz 基站在设备成本/典型功耗/电费方面均为 700MHz 的 2.5 倍左右。
2021 年 1 月,中国移动与中国广电在北京签署“5G 战略”合作协议,正式启动700MHz 5G 网络共建共享。对中国移动而言,700M 频段可以作为基础打底网,并在其上全面布局物联网应用;同时通过 2.6G、4.9G 频段网络的协同,完成高网络要求场景的深度覆盖,利用 2.6G 作为增强网络通力,在大流量业务或拥塞场景能充分确保 5G 网络用户体验;通过 4.9G 实现容量补充,在高热点区域和特殊的政企专网应用场景区域实现网络扩容。
5.1. 盈利预测
暂不考虑回 A 对股份摊薄的影响,预计公司 2021-2023 年实现营业收入 8341.06 亿元、8939.83 亿元、9565.75 亿元,同比增长 8.60%、7.18%、7.00%;实现通信服务收入
7508.71 亿元、8024.25 亿元、8558.61 亿元,同比增长 7.93%、6.87%、6.66%;实现股东应占利润 1137.61 亿元、1199.97 亿元、1266.86 亿元,同比增长 5.07%、5.31%、5.33%。
盈利预测及关键假设:
1)个人市场:个人市场在 5G 用户渗透率提升和价值经营的显效下未来有望同比恢复增长,预计 2021-2023 年个人市场收入同比增速 3.02%、1.42%、1.48%。
2)家庭市场:用户数和综合 ARPU 量价齐升带动收入预期快速增长,预计 2021-2023 年家庭市场收入同比增速 21.92%、16.20%、10.80%。
3)政企市场:增收新主力军,数字经济发展和 5G 行业应用发展带动下预期增长势头强劲,预计 2021-2023 年家庭市场收入同比增速 21.57%、21.70%、20.52%。
5.2. 估值分析
当前公司 PB 仅 0.74 倍,明显低于历史均值 1.21 倍,和全球可比均值的 2.35 倍。历年来,公司持续大力给予现金分红,近年来股息率基本维持在 6%附近的水平。
5.3. 投资建议
看好公司未来业绩增长,当前估值明显低估,投资价值凸显。
暂不考虑回 A 对股份摊薄的影响,预计公司 2021-2023 年实现营业收入 8341.06 亿元、8939.83 亿元、9565.75 亿元,同比增长 8.60%、7.18%、7.00%;实现通信服务收入
7508.71 亿元、8024.25 亿元、8558.61 亿元,同比增长 7.93%、6.87%、6.66%;实现股东应占利润 1137.61 亿元、1199.97 亿元、1266.86 亿元,同比增长 5.07%、5.31%、5.33%;EPS 为 5.53 元、5.83 元、6.14 元;PE 为 7.42 倍、7.05 倍、6.69 倍。
当前公司 PB 仅 0.74 倍,明显低于历史均值 1.21 倍和全球可比均值 2.35 倍。
首次覆盖,给予“买入”评级。
移动 ARPU 趋势不及预期;5G 行业应用发展不及预期;5G 网络建网成本和运维成本压力超出预期;行业提速降费政策发展不及预期的风险等。
▼往期文章索引▼
免责声明
本报告由浙商证券股份有限公司(已具备中国证监会批复的证券投资咨询业务资格,经营许可证编号为:Z39833000)制作。本报告中的信息均来源于我们认为可靠的已公开资料,但浙商证券股份有限公司及其关联机构(以下统称“本公司” )对这些信息的真实性、准确性及完整性不作任何保证,也不保证所包含的信息和建议不发生任何变更。本公司没有将变更的信息和建议向报告所有接收者进行更新的义务。
本报告仅供本公司的客户作参考之用。本公司不会因接收人收到本报告而视其为本公司的当然客户。
本报告仅反映报告作者的出具日的观点和判断,在任何情况下,本报告中的信息或所表述的意见均不构成对任何人的投资建议,投资者应当对本报告中的信息和意见进行独立评估,并应同时考量各自的投资目的、财务状况和特定需求。对依据或者使用本报告所造成的一切后果,本公司及/或其关联人员均不承担任何法律责任。
本公司的交易人员以及其他专业人士可能会依据不同假设和标准、采用不同的分析方法而口头或书面发表与本报告意见及建议不一致的市场评论和/或交易观点。本公司没有将此意见及建议向报告所有接收者进行更新的义务。本公司的资产管理部门、自营部门以及其他投资业务部门可能独立做出与本报告中的意见或建议不一致的投资决策。
本报告版权均归本公司所有,未经本公司事先书面授权,任何机构或个人不得以任何形式复制、发布、传播本报告的全部或部分内容。经授权刊载、转发本报告或者摘要的,应当注明本报告发布人和发布日期,并提示使用本报告的风险。未经授权或未按要求刊载、转发本报告的,应当承担相应的法律责任。本公司将保留向其追究法律责任的权利。