行业反转确立,中国电信(00728.HK)新增移动用户和主营业务增长领跑行业,成长性有望超预期,大幅提高分红率,估值低,首次覆盖,“买入”评级。
详细内容请参见已发布报告《中国电信(00728.HK)深度报告:均衡&创新奠定领先优势》
中国电信具备均衡发展、创新领先优势
相较于移动、联通,公司呈现出发展更为均衡、创新能力领先的竞争优势,帮助公司在移动用户新增数量/产业数字化收入规模/通信服务收入增速上领跑行业。我们判断在 5G 和数字经济趋势下,公司有望进一步延续该优势。
行业拐点确认,公司成长性有望超预期
市场担心运营商的持续成长性,我们认为行业拐点已经确立,在 5G 渗透率提升和创新业务强劲增长驱动下,我们对运营商的发展预期继续表示乐观。公司积极推进“云改数转”战略转型,且成效逐步体现,20H1 通信服务收入增速反转,利润增速转正,后续增速逐季放大,公司成长性有望超预期。
个人:公司在新增移动用户数行业领先,21Q1 ARPU 值 45.6 元实现回升,21Q2 进一步提升至 45.9 元,移动业务收入增速有望继续领跑行业。
家庭:智家业务打开增长空间,智家业务渗透率快速提升,带动 2020 年融合 ARPU 同比增 4.2%达 44.4 元,21H1 进一步同比增 5.9%达 46.8 元。
政企:2020 年产业数字化收入规模和市场份额行业领先。IDC 资源禀赋产业第一,公有云 IaaS+PaaS 收入规模位居前四,5G 行业应用有望开始规模落地。我们预计公司产业数字化收入有望加速增长。
5G 共建共享将明显降低公司成本压力
5G 共建共享为电信和联通累计节省超 760 亿元投资,叠加其他多种举措,公司折旧及摊销、网络运行及支撑等关键成本项有望得到有效控制。
投资建议
暂不考虑回 A 摊薄的影响,2021-23 年收入增速 12.3%、11.7%、12.0%;利润增速 24.9%、5.5%、13.7%;当前 PB 0.54 倍,明显低于历史均值的 0.72 倍;公司大幅提高分红率,首次覆盖,“买入”评级。
可能的催化剂:5G 专网发展超预期等。
风险提示:5G 建网成本和运维成本增幅超预期等。
-------------------目录--------------------
-------------------正文-------------------
中国电信是全球大型的领先的全业务综合智能信息服务运营商,最终控股股东是中国电信集团有限公司,截至2020年12月31日,中国电信集团有限公司间接持有中国电信约70.89%的已发行总股份。国务院国资委是公司实际控制人。
中国电信主要在提供固定及移动通信服务、互联网接入服务、信息服务以及其他增值电信服务等。面对数字经济新蓝海带来的新机遇、新业态、新模式,公司加快推动云网融合,丰富应用版图,已经实现从基础通信服务运营商向全业务综合智能信息服务运营商的转型,面向个人、家庭、政企市场提供连接、云、应用、安全的全业务通信及信息化服务。
2020年底,公司资产规模超过7000亿元,实现收入3935.6亿元,股东应占净利208.5亿元,被《金融亚洲》评选为亚洲最佳电信公司第一名。2020年,中国电信实现通信服务收入3738亿元,其中移动通信服务、固网及智慧家庭服务、产业数字化收入分别为1756亿元、1090亿元、840亿元,占总收入比例分别为46%、25%、21%,占通信服务收入比例为47%、29%、22%。
相较于中国移动、中国联通,公司呈现出发展更为均衡、创新能力领先的竞争优势,帮助公司在经营数据的表现上更为突出。
收入结构来看, 2020年中国电信个人、家庭、政企业务分别占通信服务收入比47%、29%、22%,较中国移动和中国联通的收入结构更为均衡。
业务的均衡性利于公司在固移融合发展趋势下强化竞争力,基于固网业务优势带动移动业务发展,2018年以来公司移动用户新增数量持续领跑三大运营商。截至2021年6月,公司移动用户数市占率22%,固网用户数市占率38%(含北方未上市宽带用户数,采用总用户-移动和联通用户数倒推)。
创新能力方面,尤其在产业数字化业务领域,面对5G和云网融合带来的数字经济巨大机会,公司加快构建以客户为中心的新型组织体系,打造纵向一体化的政企事业群,政企BG改革突破内部组织边界,强化跨领域能力协同,增强云化、平台化解决方案的研发创新,引入市场化的考核激励机制,旨在建立数字化供给和交付体系、打造专业化服务和运营能力、完善市场化运作和合作机制。
2020年公司产业数字化相关业务收入规模达到840亿元,收入占比达到22.5%,行业领先。
基于发展的均衡性、领先的创新能力等优势,在行业开展高质量发展以来,公司通信服务业务发展更为顺利,2019年以来收入增长行业领跑。我们判断在5G和数字经济发展趋势下,公司有望进一步延续该优势,展现出更为优秀的成长性。
高质量发展确立行业拐点。
前期行业陷入剪刀差困境。2013年国内移动电话普及率超过90%逐步趋于饱和,运营商业务同质化,行业竞争加剧,电信业务总量与电信业务收入的剪刀差日益增大,运营商陷入增量不增收困境,行业整体盈利能力严重下滑。
行业变局谋求高质量发展。2019年中国移动提出禁止终端补贴、禁止排他性行为、禁止考核市场份额、禁止任何赠送和变相赠送行为以及地域成本价的产品销售等;中国联通全面停止终端补贴政策, 清理5元互联网套餐,副卡控制在两张以内。2020年3月中国电信董事长柯瑞文表示坚决不打价格战,共同维护行业生态,共同繁荣5G产业。
电信行业收入拐点已经形成。2020年全年,电信业务收入累计完成13564亿元,同比增长3.6%,我们之前就电信业务收入拐点形成的判断基本得到验证。2020年全年同比增速较2019年同比增速0.7%提升2.9pct;2021年上半年电信业务收入累计完成7533亿元,同比增长8.7%,增速进一步较2020年增速提升5.1pct;自2019年1-8月起电信业务收入累计同比转正以来呈现加速提升态势。
运营商开启新的增长曲线。
移动通信大约每十年有一个转型升级,每一次转型升级除了速率提升,也实现价值动能的转换。2G、3G、4G时代运营商沿着“话音”、“传统增值”、“流量”三条增长曲线演进,有望在5G时代开启“平台+应用”的第四增长曲线。
“平台+应用”的引擎作用已经凸显。运营商积极转型升级,推进 IPTV、互联网数据中心、大数据、云计算、人工智能等新兴业务,新兴业务成为运营商增值主要驱动,2021年上半年共完成相关业务收入1145亿元,同比增长27.0%,在电信业务收入中占比为15.2%,占比较2020年底提升2.3pct。
分细项来看,云业务增长势头最为强劲。2020年数据中心业务、云计算、大数据、物联网业务收入比上年分别增长22.2%、85.8%、35.2%、17.7%、13.6%。2021年上半年云计算、大数据收入同比增速分别达96.7%、31.3%。
中国电信积极推进云改数转。
公司2018提出“云改”,从基础设施、组织机制、产品服务能力、销售渠道建设等方面积极推进转型。2019年底开始将“云网”理念进行主业全链条渗透,实现全集团“一张网、一朵云、一个系统、一套流程”。2020年明确“新建系统100%上云,存量系统三年上云”的目标,坚持“网是基础、云为核心、网随云动、云网一体”战略,从企业上云、政务上云、家庭智慧化三方面入手,推动业务、网络等全面云化,促进社会数字化转型。
2021年度工作会上,公司指出2021年是中国电信全面实施“云改数转”战略、开创新局面的关键之年,提出全面深入推进“云改数转”战略,深化企业改革,强化科技创新等九个方面的重点工作,继续推进企业高质量发展。
公司战略转型和高质量发展取得成果。
2020年上半年,公司通信服务收入增速V型反转,利润增速实现转正,此后收入利润增速逐季放大。2020年全年公司实现通信服务收入3738亿元,同比增长4.53%,实现股东应占利润209亿元,同比增长1.62%。2021年上半年,公司实现通信服务收入1871亿元,同比增长8.8%,股东应占利润为177.4亿元,同比增长27.2%。
回A进展顺利,引入战投提升综合竞争力。
2021年3月9日公司公告拟申请A股发行并在上海证券交易所主板上市,4月27日A股发行上市申请获证监会受理,7月29日证监会核准了公司的首发申请,8月3日及8月4日,公司完成向询价对象的初步询价,将按发行价格每股4.53元发行10,396,135,267股A股(行使超额配售选择权前) 至11,955,555,267股A股(全额行使超额配售选择权后)。
募集资金净额拟用于5G产业互联网建设项目、云网融合新型信息基础设施项目及科技创新研发项目,项目未来三年总投资规模为1021亿元。
公司A股战略配售引入20家战略投资人,涵盖大型企业、产业基金、互联网公司等,进一步完善公司治理和市场化经营机制,拓展生态版图,增强公司在产品服务、科技创新等领域的综合竞争力,进一步推动公司“云改数转”战略落地。此次发行也将有效提升公司净资产规模,改善公司整体资产负债结构,提升公司经营活力和抗风险能力。
股权激励彰显发展决心和信心。
2021年3月3日,公司第二期股票增值权计划获国资委审批,且2021年3月10日,计划规定的授予条件均已满足。2021年3月10日,董事会审议批准于授予日(2021年3月10日)向共8239名核心骨干人员(不包括执行董事、非执行董事、独立董事、监事及高级管理人员),授予总数约为24.1162亿股股票增值权,对应公司H股数量约占于授予日已发行总股本约2.98%,每份股票增值权的行权价为2.69港元。方案有效期为60个月,自授予日起生效。
这是公司自2018年实行股票增值权计划后第二次采取股票增值权激励计划,进一步加大对核心员工的激励,支撑公司战略转型和长远发展,彰显公司未来发展决心和信心。
3.1.移动通信:增长行业领跑
新增用户数领跑行业,渗透率持续提升。
4G时代,公司紧抓流量红利释放的宝贵窗口,加快产品创新,全面融合升级,增强网络优势,市场拓展成效显著,移动用户快速增长。2019年以来,面对移动市场渗透率饱和以及同质化竞争压力,公司坚持有价值地规模拓展移动用户市场,叠加5G套餐升级机会、携号转网机会,公司用户数实现持续净增长,领跑行业。
截至2021年6月,公司移动用户数达到3.62亿户,较2020年底提升1147万户,移动用户市占率从2017年的17.6%提升到22.4%。
5G契机打造差异化产品,5G渗透率持续提升。
公司以“5G+天翼云”为用户提供优质网络体验和差异化的应用服务,打造中国电信特色5G会员权益体系,推出网络、安全和服务等专享权益,联合超过30家头部应用合作伙伴,推出超百款生态权益,丰富用户体验,5G业务持续快速渗透。
截止到2021年6月,公司5G套餐用户达到约 1.31亿户,渗透率达到 36.2%。
受5G和权益拉动,公司ARPU逐步得到恢复。
5G渗透率提升带动公司移动用户ARPU企稳恢复,2021年上半年,公司5G用户ARPU达到57.4元,5G迁转前后ARPU提升10%。2021年上半年移动用户ARPU45.7元,同比增长2.9%,二季度单季ARPU达到45.9元,较一季度45.6元进一步提升。
公司目标2021年5G用户净增8000万户,2020年底,公司移动用户数为3.51亿户,5G用户数为8650万户,目标2021年移动用户净增1200万户,以此测算,到2021年底,公司5G用户渗透率将达到1.665亿户/3.63亿户=46%。
移动业务收入增速持续领跑行业,5G驱动继续向好。
移动用户持续增长,带动公司近年来移动业务增速领跑行业,2020年公司移动服务收入1816亿元,同比增长3.5%,占通信服务收入比例达到48.6%。叠加5G用户渗透率提升带动ARPU企稳恢复,2021年上半年公司移动服务收入979亿元,同比增长8.2%,增速超预期。
随着未来5G用户渗透率的持续提升和5G应用的发展,公司移动业务增速有望继续保持乐观的发展预期。
3.2.固网及智家:智家提升价值
家庭业务是公司的传统优势业务,近年来面对中国移动发力家庭市场的竞争压力,公司积极布局家庭信息化,构建智慧家庭DICT产品服务体系,基于5G契机,进一步推广5G+光宽+WiFi6三千兆接入和全屋WiFi服务,宽带接入业务价值得到重塑,智家业务价值逐步得到体现。
2020年,公司宽带接入收入719亿元,同比增长5.06%,扭转2017年以来的下跌态势,Smart Family收入达到111亿元,同比大增增长37.45%。2021年年上半年,公司宽带接入收入381亿元,同比增长7.9%,Smart Family收入72亿元,同比大幅增长32.9%,智家应用对宽带综合ARPU的带动从2020年上半年的13.3%提升到15.8%。
用户数方面,公司近年来固网用户数均持续增长,截至2021年6月底,公司固网用户数达到1.94亿户(倒推计算,包括北方未上市部分,上市公司口径1.64亿户),占工信部统计数据固网宽带用户5.1亿户的38%。整体家庭宽带接入渗透率水平已经较高的情况下,我们认为更大的成长空间在于智家业务。
前瞻产业研究院数据,2019年,我国智能家居市场规模1422亿元,预计到2023年年将达到5176亿元,2019-2023年复合增速达到38.13%。
截至2020年底,公司IPTV收入同比增长15.3%,IPTV用户数已经达到1.16亿户,IPTV(e-Surfing HD)用户渗透率达到73%,此外全屋WiFi、天翼看家(e-Surfing Webcam)等新业务也进展顺利,全屋WiFi用户数、天翼看家用户数分别为3889万户、889万户(数据倒推),同比分别增长117%、505%,渗透率分别达到24.5%、5.6%,较去年同期分别增长12.8pct、4.6pct。
智家业务发展带动,固网融合ARPU实现增长。2020年公司固网接入ARPU、固网融合ARPU分别达到38.4元、44.4元,较2019年38.1元、42.6元分别同比增长0.79%、4.23%。2021年上半年,公司固网接入ARPU、固网融合ARPU分别达到39.4元、46.8元,分别较2020年上半年增长2.9%、5.9%。
3.3.产业数字化:继续高速增长
新兴业务成为运营商主要增长驱动。
IPTV、互联网数据中心、大数据、云计算、人工智能等新兴业务成为运营商增值主要驱动。2020年,三大运营商新兴业务实现收入1743亿元,比上年增长26.9%,在电信业务收入中占比由上年的10.5%提升至12.9%,拉动电信业务收入增长2.82个百分点。2021年三大运营商新兴业务收入1145亿元,同比增长15.2%,其中云计算、大数据收入同比增速分别达96.7%、31.3%。
公司产业数字化收入规模和市场份额业内领先。
公司深化机制改革,加快向科技型企业转变,在社会数字化趋势下,云和5G等有望驱动公司的产业数字化业务进一步加速成长,成为公司业绩提升的主要动力。
2020年,公司产业数字化收入达到840亿元,同比增长9.7%。2021年上半年,公司产业数字化业务发展提速,上半年产业数字化收入501亿元,同比增长16.8%,其中产业云业务收入103亿元,同比大幅增长122%。公司中报推介材料显示,力争全年产业数专收入实现20%以上增长。
全面深化改革激发活力,加快向科技型企业转变。
公司全面深化改革,加快构建以客户为中心的新型组织体系,打造纵向一体化的政企事业群,基于数字化平台共享集成原子能力、产品和服务,增强政企市场的信息化拓展能力和运营能力。目前已经针对不同行业成立了14个行业部门,建立总部、省、市公司三级纵向一体化政企客户信息服务事业群,打造纵向一体化的营销、服务、支撑、管控、评价体系。
公司将政企BG定位于集团的财务收益的倍增器、生态收益的扩张器、能力与收入的转换器。政企BG改革突破内部组织边界,强化跨领域能力协同,增强云化、平台化解决方案的研发创新,引入市场化的考核激励机制,最终目标建立数字化供给和交付体系、打造专业化服务和运营能力、完善市场化运作和合作机制。
公司产业数字化产品体系全面。
公司拥有各类产业数字化云网产品与服务,具备超过百款云产品能力,拥有“云聚”混合多云管理平台,具备主流私有云、公有云的统一纳管能力,形成全栈的服务能力和产品体系,并为客户提供数字化平台服务以及完善的IDC服务体系和物联网服务,此外,公司还提供多品质光网、创新开发OTN精品专线、云专网、智能专线、云间高速、SD-WAN等新型云网融合产品。
云业务高增长奠定公司产业数字化领先地位。
未来我国云计算市场规模将持续快速增长,前瞻网数据显示,2020年,我国互联网相关、垂直行业云计算市场规模分别为760亿元、1449亿元,预计到2025年将分别达到2875亿元、4365亿元,复合增速分别为30%、25%。
公司聚焦企业上云的场景化需求,抓住行业赋能,全面引领数字化转型。公司持续完善IDC和云的资源布局,推进形成2+4+31+X+O层次化演进资源布局,强化公有云、私有云、专属云和混合云的全栈云服务能力,截至2021年6月底,公司拥有约43万个机柜,IDC资源禀赋产业第一。
多年发展,公司积累了强大的客户基础,已经为50余万党政军、大中型企业客户提供服务,连续多年多次中标各类国家中央机关集采框架,被计世资讯评选为政务云“领导者”,公司基于全栈自主可控的优势,优势将进一步得到强化;医疗影像云、混合云、私有云等解决方案获得信通院、互联网医疗健康产业联盟联合认证,被IDC评选为中国医疗云“领导者”。
2020年公司总体云业务收入达到138亿元,同比增长58.4%,其中产业云业务收入达到112亿元,同比增长58.1%,产业云业务2018-2020年三年复合增速达到67%。根据IDC咨询的统计,公司在全球运营商公有云IaaS行业中收入规模排名第一,中国公有云IaaS+PaaS收入规模排名第四。
基于公司强大的客户基础和数据中心资源布局、云网融合能力、安全可信、属地服务优势,公司云业务有望继续快速发展。2021年上半年公司产业云业务收入103亿元,同比大幅增长122%,IDC业务收入161亿元,同比增长10.5%。
5G B端业务有望成为未来新增长引擎。
面对5G的大机会,运营商也已经转变战略视角,跳出存量竞争束缚,寻找新的增长空间,叠加网络切片、边缘计算等新技术的发展赋予运营商“平台+应用”商业逻辑的可实现性,运营商将有望在5G时代开启“平台+应用”第四增长曲线。
爱立信预测,受益于5G新技术,到2026年整个ICT行业将获得34580亿美元的数字化经济收入,其中直接与5G相关产业收入为13070亿美元(占比约38%),运营商预计可以获得2040亿美元-6190亿美元。
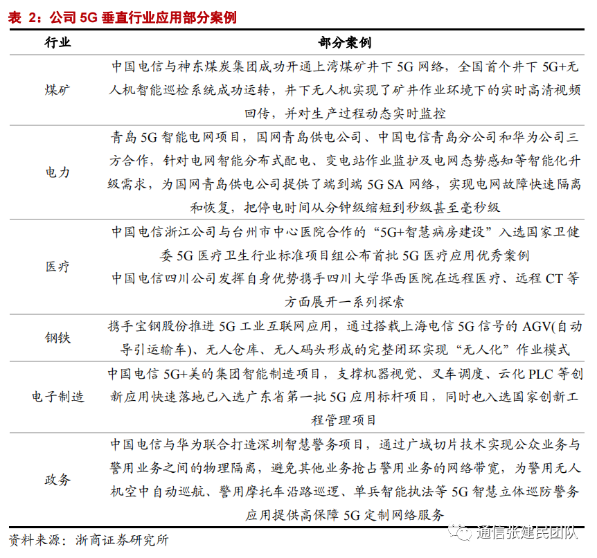
2020年公司实现5G SA规模商用,针对2B市场,打造“网定制、边智能、云协同、应用随选”的5G定制网解决方案。
公司提供“致远”“比邻”“如翼”三类定制网服务模式,为行业客户提供安全可信、自主可控的专用信息化基础设施和定制网融合服务,实现“云网一体、按需定制”。
截至2020年底,公司5G行业应用累计签约近1900家,落地场地超过1100个,打造了多个工业互联网、智慧能源、智慧医疗、智慧园区等垂直行业标杆,远程控制、机器视觉、AGV等5G创新应用逐步落地。
运营商成本结构中占比最大的在于网络投资建设资本开支形成的折旧摊销、网络运行及支撑成本、人工成本、销售费用等。
由于4G网络建设资本开支的大力投入,近年来公司折旧及摊销率较前期有所提升,同时公司为加快数字化转型,持续加大政企业务和研发体系投入,进一步带来成本费用端的压力。2020年,公司经营费用3649亿元,同比增长5.3%,经营费用占营业收入比重为92.7%,较2019年增加0.4pct,净利润率5.36%,较2019年略减0.16pct。
5G时期,公司和中国联通共建共享5G网络,将明显节减相关网络建设和运营成本。同时公司对内强化数字化平台布局,多举措持续加强成本精准管控,深入开展多维划小,切实提升资源使用效能,公司成本有望得到有效控制。
与中国联通5G共建共享降本成效显著。
2019年9月,中国电信与中国联通签订框架合作协议书以共建共享5G加入网络。中国电信、中国联通分别获得3400-3500MHz和3500-3600MHz频段各100MHz 5G频谱资源,双方共享下可使用频段将从100MHz扩大至200MHz,有效扩展频谱带宽、提高频谱效率。中国联通2019年年报推介材料显示,除5G网络外,双方将在4G室分、机房、光纤、管线等全方位加强共建共享。
基于共建共享,2020年末,中国电信在用5G基站达到38万站(共享率从2020年初的50%提升至100%),全球率先实现5G SA网络规模商用。公司计划截至2021年底,5G可用基站数达到70万站。
5G共建共享为中国电信、中国联通双方累计节省超过860亿元投资,相较中国电信、中国联通2019-2020年的5G投资总额422亿元、484亿元节省力度显著,同时也大幅节省了包括电费、铁塔使用费、维护费用等在内的其他运营成本。
此外,在深化5G网络共建共享的同时,双方充分发挥双方网络资源互补优势,积极开展4G网络共建共享,截至2021年上半年累计共享约46万基站,为双方节省投资超过240亿元。
5G投资预计将相对平稳,公司折旧摊销率预计小幅降低。
5G时期,我国建网规模全球领先,2020年实现了所有地级以上城市的覆盖,2021年将基本实现县级以上区域、部分重点乡镇的覆盖。我们预计后续5G网络建设投入将会是一个相对平稳的状态;2C网络通过共建共享等方式,降低设备成本,提高部署速度;2B网络按需建设,以建促用,以用促建;总体是一个循序渐进、不断完善的过程。
2020年作为5G商用元年,三大运营商整体计划资本开支3330亿元,较2019年实际资本开支增长11.0%,2021年三大运营商合计资本开支计划3406亿元,同比增长2.3%。公司2021年计划资本开支870亿元,同比增长2.6%。基于未来资本开支整体平稳的判断,我们预计未来公司折旧摊销率将持续降低。
多举措控制网络运营成本。
5G单基站功耗较4G基站会有明显增长,中国通信标准化协会的数据显示,目前主要运营商的5G基站主设备空载功耗约2.2-2.3kW,满载功耗约3.7-3.9kW,是4G单站的三倍左右,运营商网络运营及支撑成本未来面临挑战。2020年中国电信能耗费146亿元,同比增长5.9%,网络运营及支撑成本同比增长8.9%。
公司积极应对,一方面与联通的共建共享将持续有效分摊铁塔租赁费、电力使用费等相关支出,此外,公司通过AI、大数据等技术进一步提升资源使用效率,公司自研AI算法,推进5G基站节能降耗,探索5G基站智慧节能方案,逐步扩大试点范围,应用大数据实现精准投资建设,开展4G基站拆闲补盲,提高光宽端口利用率。
此外各地政府和电力部门积极在供给端提供支持。各地政府从专项规划、资源开放、站址协调、基站用电等方面给予政策支持;电力部门也积极推动电力基础设施共建共享、推动5G基站改转供电为直供电、采取峰谷分时电价降低5G基站电费支出。
5.1. 盈利预测
暂不考虑回a摊薄影响,预计公司2021-23年实现营收4419亿、4935亿、5528亿,同比增12.29%、11.68%、12.01%;实现通信服务收入4192亿、4685亿、5253亿,同比增12.15%、11.77%、12.12%;实现股东应占利润260亿、275亿、312亿,同比增长24.90%、5.45%、13.69%。
盈利预测及关键假设:
1)移动服务市场:在5G用户渗透率提升和价值经营提振下有望持续稳定增长,通过对移动用户数净增、5G渗透率、DOU未来增长趋势等关键假设的预判,预计2021-2023年移动服务市场收入同比增速10.2%、8.2%、6.2%。
2)固网服务市场:家庭市场方面,智家业务价值逐步得到体现,带来家庭市场收入稳定增长,产业数字化业务在数字经济发展和5G行业应用发展带动下预期增长强劲。通过对固网用户数净增、固网用户ARPU未来趋势、包括IDC、云计算、物联网等在内各产业数字化相关业务的行业空间整体等关键假设的预判,我们预计公司固网服务收入2021-2023年同比增速14.0%、15.1%、17.3%。
5.2. 估值分析
当前公司港股 PB 仅 0.54 倍,明显低于历史均值 0.72 倍。
近期公司公告调整派息政策,2021年度现金分红不少于股东应占利润的60%,A股发行上市后三年内,每年逐步提升至70%以上,同时2022年起宣派中期股息,充分体现公司对未来业绩增长以及现金流健康发展的信心。
暂不考虑回a的摊薄影响,中国电信2020年年报显示分红率约40%,当前股价对应股息率约4.3%;若2020年分红率提升至60%,当前股价对应2020年股息率将提升至约6.5%;若2020年分红率提升至70%,当前股价对应2020年股息率将提升至7.6%。
5.3. 投资建议
市场担心运营商的持续成长性,我们认为行业拐点已经确立,在5G渗透率提升和创新业务强劲增长驱动下,我们对运营商的发展预期继续表示乐观。
公司积极推进“云改数转”战略转型,且成效逐步体现,20H1通信服务收入增速反转,利润转正,后续逐季呈现加速增长态势。
暂不考虑回a摊薄影响,预计公司2021-23年实现营收4419亿、4935亿、5528亿,同比增12.29%、11.68%、12.01%;实现通信服务收入4192亿、4685亿、5253亿,同比增12.15%、11.77%、12.12%;实现股东应占利润260亿、275亿、312亿,同比增长24.90%、5.45%、13.69%;EPS为0.32元、0.34元、0.39元;PE为7.5倍、7.1倍、6.3倍。
行业拐点已经确立,公司未来成长性有望超预期,当前公司PB仅0.54倍,明显低于历史均值0.72倍,投资价值凸显,首次覆盖,给予“买入”评级。
5G网络建网成本和运维成本增幅超出预期;5G行业应用发展不及预期;行业提速降费政策发展不及预期的风险等。
▼往期文章索引▼
免责声明
本报告由浙商证券股份有限公司(已具备中国证监会批复的证券投资咨询业务资格,经营许可证编号为:Z39833000)制作。本报告中的信息均来源于我们认为可靠的已公开资料,但浙商证券股份有限公司及其关联机构(以下统称“本公司” )对这些信息的真实性、准确性及完整性不作任何保证,也不保证所包含的信息和建议不发生任何变更。本公司没有将变更的信息和建议向报告所有接收者进行更新的义务。
本报告仅供本公司的客户作参考之用。本公司不会因接收人收到本报告而视其为本公司的当然客户。
本报告仅反映报告作者的出具日的观点和判断,在任何情况下,本报告中的信息或所表述的意见均不构成对任何人的投资建议,投资者应当对本报告中的信息和意见进行独立评估,并应同时考量各自的投资目的、财务状况和特定需求。对依据或者使用本报告所造成的一切后果,本公司及/或其关联人员均不承担任何法律责任。
本公司的交易人员以及其他专业人士可能会依据不同假设和标准、采用不同的分析方法而口头或书面发表与本报告意见及建议不一致的市场评论和/或交易观点。本公司没有将此意见及建议向报告所有接收者进行更新的义务。本公司的资产管理部门、自营部门以及其他投资业务部门可能独立做出与本报告中的意见或建议不一致的投资决策。
本报告版权均归本公司所有,未经本公司事先书面授权,任何机构或个人不得以任何形式复制、发布、传播本报告的全部或部分内容。经授权刊载、转发本报告或者摘要的,应当注明本报告发布人和发布日期,并提示使用本报告的风险。未经授权或未按要求刊载、转发本报告的,应当承担相应的法律责任。本公司将保留向其追究法律责任的权利。