伴随着互联网的发展,教育行业从 20 世纪初开始拥抱线上,发展至今,线上教育在学生、家长及教师眼中已经变得稀松平常。在二十余年中,我国教育信息化经历了一次次的更新与变革。唯一不变的,是对信息化水平要求的不断提高。
从早期的录播,到线上一对一,小班、大班直播课,教育行业在在线课堂教学等方面的需求持续存在。教育信息化,一直是教育行业发展的前进方向之一。纵观我国教育信息化发展,2012 年以来相关政策便开始集中出台。同时期,在线教育站上风口。
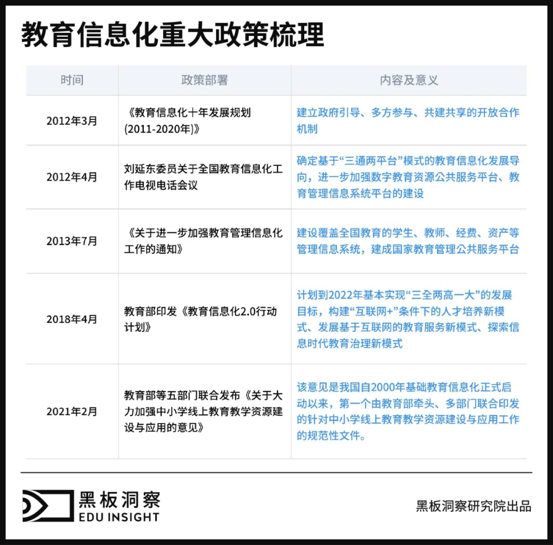
智能环境不仅改变了教与学的方式,而且已经开始深入影响到教育的理念、文化和生态。2018 年 4 月,教育部发布《教育信息化 2.0 行动计划》,计划到 2022 年基本实现“三全两高一大”的发展目标,努力构建“互联网+”条件下的人才培养新模式、发展基于互联网的教育服务新模式、探索信息时代教育治理新模式。我国教育信息化从 1.0 时代正式迈入了 2.0 时代。
教育信息化能够突破时空限制、快速复制传播、呈现手段丰富,将成为促进教育公平、提高教育质量的有效手段,为教育科学决策和综合治理能力带来大幅提高。然而在发展过程中,教育信息化也暴露出诸多短板,如存在硬件基础设施众多且分散,成本较高,维护和管理复杂困难,设备的使用率和工作效率低;各种教育应用系统独立分散,扩展性和业务灵活性差,信息孤岛现象严重;各种教育数据管理复杂,共享困难,缺乏统一的标准等问题。教育信息化系统建设过程中迫切需要解决一系列数据基础设施构建问题。
再者,2020 年的“停课不停学”让教育行业内的所有院校、区域间教育系统都经历了一次大考,教育信息化水平被摆到台面上。一时间,学校上传大量的文档、课件、照片和音视频等非结构化数据;学校教科研和继续教育活动多采用在线直播会议和录播课的形式;政府区域间教育系统中电脑派位入学等数据信息化需求……各类数据量激增,大范围的在线教育需求,需要强大的教育平台系统支撑,对后端的存储系统也提出了挑战。
今年 9 月,教育部发布《关于教育领域扩大投资工作有关事项的通知》,明确专项贷款重点支持范围包括:高校教学科研条件及仪器设备更新升级、学校数字化建设,包括校园网络及信息管理系统提档升级,高端计算平台,信息中心建设,智慧校园,智慧教室,智慧实验室建设,计算机终端,数据中心的自主化,实验实训等资金的投入建设等。
同月,中国人民银行宣布设立设备更新改造专项再贷款,专项支持金融机构以不高于 3.2% 的利率向制造业、社会服务领域和中小微企业、个体工商户等设备更新改造提供贷款,额度为 2000 亿元以上。该项贷款支持领域为教育、卫生健康、文旅体育、实训基地等十大领域,其中教育领域主要覆盖高校和职业院校。
教育信息化 2.0 时代后,政府和学校对教育信息化服务呈发放状态,社会力量开始逐步进入校园。教育行业信息化基础设施有解。
随着信息技术与教学深度融合,越来越多的智能终端、多媒体教室、网络教室等硬件设施的建设,将信息化元素融入教学活动中。利用科技和数据驱动,实现优质教学资源开放共享,也带来了海量数据的规模化聚集。作为底层数据资源的承载平台,存储系统的稳定性、性能和扩展能力有着更高的要求。传统集中式存储烟囱式的部署模式在扩展性和管理上都遇到非常多的挑战,具备更丰富应用的分布式存储已经成为信息存储领域的热点。
此外,存储系统需要能承载多种应用类型,包括教务系统、一卡通、视频、WB 服务等;对教学音视频流媒体、文件、数据库等异构数据进行统一纳管;特别是针对材料化学仿真研究、物理化学实验室计算等应用,要求极高的存储性能才能最大限度发挥算力……
因此,如何有效地管理海量多样的数据类型,实现资源共享,高效支撑多样化应用,成为教育信息化转型新阶段对存储系统的挑战。
在存储行业中,曙光 ParaStor 分布式存储系统刚刚斩获 IO500 榜单冠军(https://io500.org/list/sc22/ten)。该系统可以同时支持文件、对象、块和大数据接口,一套存储可以满足不同业务场景、不同协议的存储需求,为教育信息化建设提供全栈式的存储解决方案。
曙光 ParaStor 基于标准服务器,通过多个节点构成存储资源池;数据处理层将硬件资源池统一管理,对外提供单一的命名空间。在教育行业中,集中式的平台管理,可以记录所有用户的学习轨迹,为提高教学质量提供理论和实践基础。
通俗来讲,优秀的存储在用户的体验中,趋近于“无”。比如学员可以基于历史数据,一键获得个性化课程推荐;教师可以从无数录播课中,一键调取几个月前的某一节课;管理者可以从全国多校区,随时调取某班级特定时间节点上课录像……这对存储系统的性能提出了严苛的要求。曙光 ParaStor 存储系统通过全栈自主研发技术、NVME 全闪的优化、混合负载承载等技术,将存储性能发挥到极致。作为国内专注海量存储系统研制的领先厂商,曙光从 2009 年单套存储系统容量 16PB,到 2022 年单套存储系统 300PB,不断突破业内存储容量和性能的极限。更是在 IO500 榜单中,将世界纪录提高 146%。
除存储之外,中科曙光在教育行业中还深耕了许多方面,如曙光云桌面、云网盘系统建设等等,通过现代信息化技术实现传统 IT 向集约化 IT 模式革新,带领多校迈向教育信息化 2.0 时代。目前,中科曙光旗下产品已在重庆交通大学、中国地质大学、深圳大学、中南大学、重庆工商大学等学校成功应用,深受广大学校和学生的欢迎。
存储技术的出现与迭代升级,为教育行业信息化建设带来了新的变化与进步。不仅能够实现资源共享、信息化服务,还能提高教育者与受教育者的工作学习效率,以及实现教育公平。未来,伴随着存储技术的不断发展和完善,教育行业整体信息化建设水平还会出现新的高度。