近日,天津大学海河医院万振团队(市级重点支持“项目+团队”)在负压病房领域获得了负压隔离病房新风系统及其调试方法的国家发明专利授权。
该发明采用全新的方法,可以明确的校核设计选型的新风系统、排风系统是否满足负压隔离病房使用要求,同时可以快速、有效、精准的调整负压隔离病房的负压值和换气次数,并且在保证换气次数和负压值的同时,降低运行能耗,达到节能的效果,保证医护工作人员工作环境的安全。此外,随着设备的老化,缝隙的变化,该发明专利中涉及的调试方法对负压隔离病房的后续维护、保养调整工作仍具有很高的可操作性。
如何给医护工作人员提供安全的工作环境,避免病房中的传染源外泄而造成医护人员与患者之间发生交叉感染,是需要关注与解决的关键问题。负压隔离病房新风系统及其调试方法针对新建负压隔离病房、负压隔离病房的维护、保养调整工作提供了具备可操作性的实际方案,期望为参与突发公共卫生事件的各应急救治单位提供相应的参考依据。为进一步防止救治过程中发生交叉感染,除必要的物理分区隔离外,通过各个区域不同的空气压力梯度来实现对医护人员的保护尤为重要,而负压隔离病房新风系统及其调试方法正是从实操层面研究实现各区域不同空气压力梯度。
上图展示出一种负压隔离病房新风系统,包括1)负压隔离病房、2)与所述的负压隔离病房连通的新风系统,以及5)排风系统;所述的新风系统与所述的负压隔离病房之间设置有3)新风风量调节阀;所述的排风系统与所述的负压隔离病房之间设置有6)排风风量调节阀;所述的负压隔离病房内设置有4)负压压力表。
对负压隔离病房而言,流经负压隔离病房的风量为新风量、排风量、缝隙进风量。且排风量=新风量+缝隙进风量。现有常规调试方法,新风量、排风量、缝隙进风量在调试过程中都将处于波动状态,给调试增加了难度。调试不当还会导致负压隔离病房的负压值偏低或换气次数不足或造成能源的浪费,不满足规范中对负压隔离病房的要求,从而不能有效的发挥负压隔离病房的作用,如何能更快、更便利、更精准的对负压隔离病房进行调试,是亟需解决的技术问题。
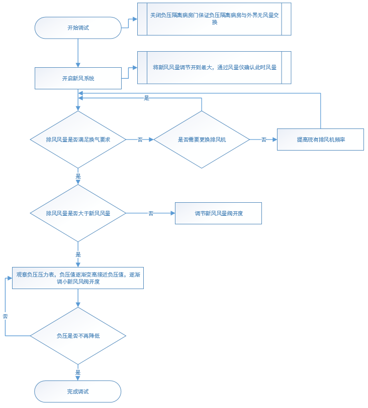
此研究中涉及的主要调试方法如下:
1. 关闭负压隔离病房与外界的通道门,保证负压隔离病房与外界无风量交换;
2. 开启新风系统,将新风风量调节阀开到最大开度,通过风量仪确认此时新风风量;
3.开启排风系统,将排风风量调节阀开到最大开度,通过风量仪确认排风风量,确认排风风量是否满足换气量要求;如不满足换气量要求,证明排风系统设计风量过小,需更换排风机或提高排风机频率提高排风系统风量;如满足换气量要求,确认排风风量是否大于新风风量;如排风风量小于新风风量,证明新风风量设计风量偏大,需调小新风风量调节阀,将新风风量调节至低于排风风量;如排风风量大于新风风量,可观察负压压力表,当负压值逐渐变高,接近要求负压值时,逐渐调小新风风阀开度;
4.当负压值不再降低时,停止调节新风风阀;此时负压隔离病房即调试出要求的负压值和换气次数。
万振,天津大学海河医院信息科科长
中共党员,正高级工程师,天津大学硕士研究生导师,天津市市级重点支持“项目+团队”带头人,国家工信部、卫健委“5G+ 医疗健康应用试点”项目负责人,现任天津大学海河医院纪委委员。兼任中国防痨协会结核病互联网技术专业分会常委、中华医学会结核病学分会首届信息化工作委员会优秀主任委员、中国人体健康科技促进会医院信息化管理专业委员会委员,天津市行政审批专家、天津市科技专家、天津市优秀企业科技特派员。主要研究方向为医院管理与信息化技术的高效融合。曾获中国医院协会医院科技创新奖、天津市科技进步二等奖、全国医疗信息化防疫抗疫优秀案例一等奖。
BREAK AWAY
图文来源 / 万振,天津大学海河医院微信公众号
责任编辑 / 医学部小编
内容审核 / 万 亮