这项前瞻性、单中心、随机、双盲、安慰剂对照试验表明,通过静脉输注给予间充质干细胞是一种安全有效的方法,可以减少外源性胰岛素需求,缓解 2型糖尿病患者的胰岛素抵抗。
2022年5月,最新的由解放军总医院内分泌科母义明教授(主任医师,博士生导师,现任中国人民解放军总医院(北京301医院)内分泌科主任,中华医学会内分泌学分会第十届委员会主任委员,解放军医学会内分泌专业委员会主任委员)、生物治疗中心韩卫东教授(主任医师、教授、博士生导师,以第一作者或通讯作者在JCO、Cell Res、 Blood、CCR、NAR、JNCI、Nat.Comm.、JHO等学术期刊发表SCI论文170余篇,累计影响因子1000余分)领衔的一项单中心、随机、双盲对照间充质干细胞治疗2型糖尿病二期临床研究结果公布,发表在《Stem Cells Research&Therapy》上。
![]()
结果
与安慰剂组相比,UC-MSCs组有更多的患者达到主要终点。即在治疗后48周,UC-MSCs组20%的患者实现了HbA1c<7.0%和每日胰岛素减少≥50%的目标,而安慰剂组为4.55%(p < 0.05)如下图:
![]()
总体而言,治疗组13.5% (5/37)的患者在UC-MSCs移植后8-24周(12±7.6周)达到无胰岛素水平,并在37.2±15.2周内保持无胰岛素水平,没有再次使用。安慰剂组中没有一名患者脱离胰岛素治疗。简单来说就是治疗组中有5人在治疗后10到13个月的随访时间内摆脱了胰岛素依赖。
UC-MSCs移植后HbA1c水平下降,在治疗后9周观察到最大下降,在随访的20、32和48周略有上升,不过仍然低于基线值。在48周时,UC-MSCs组的HbA1c水平下降了1.31%,而对照组仅下降了0.63%(p= 0.0081),这些结果表明,UC-MSCs移植治疗2型糖尿病的治疗潜力。
![]()
UC-MSCs或安慰剂治疗后的胰岛素需求和HbA1c水平
UC-MSCs组中胰高血糖素刺激的C肽水平的倍数变化在9周时增加,虽然最终治疗组的C肽水平在试验期间没有显著变化,但是安慰组的C肽水平在试验期间一直在持续下降。
![]()
另外,HEC(高胰岛素正葡萄糖钳夹,胰岛素抵抗金标准)结果显示UC-MSCs移植有效降低了T2DM患者的胰岛素抵抗。
其他关注的问题
患者入组
首先试验是在2015年10月至2018年12月期间完成,183名患者进行了资格筛选,最终招募了91名患者。入选受试者被随机分配接受UC-MSCs移植(n= 45)或安慰剂(n= 46),共有73名(86.8%)患者完成了试验,其中UC-MSCs组有37名(82.2%)患者,安慰剂组有36名(78.3%)患者。
![]()
患者基线数据
![]()
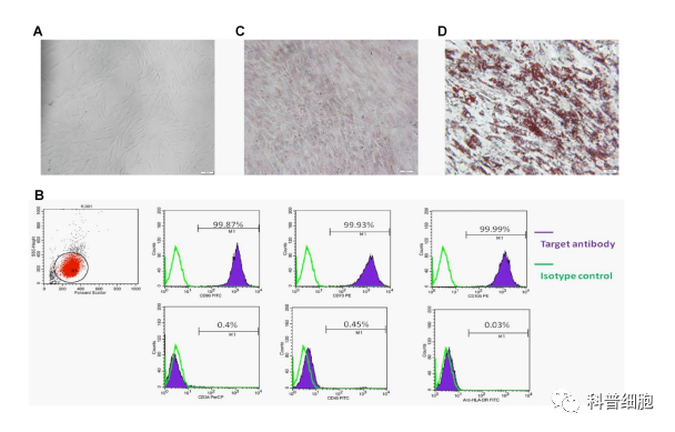
治疗用细胞
来自301医院从健康妇女的脐带中提取的脐带间充质干细胞(UC-MSCs),传代四次。
![]()
治疗
符合资格标准的患者随机分配接受三次静脉输注UC-MSCs (100 mL)或相同体积外观的安慰剂,回输细胞UC-MSCs数为1×10^6/kg,每次间隔4周。
随访
出院后,每12周随访患者,并要求患者在随访期间内每天都进行自我血糖监测(每周≥ 15次,包括5点曲线)。
建议患者在住院和随访期间保持规律的糖尿病饮食和健康的生活方式。如果在研究过程中的任何时候患者的每日胰岛素总剂量≤ 0.2 U/kg,则停止使用外源性胰岛素,并给予口服抗糖尿病药物以预防低血糖。如果患者出现血糖失控,且每日胰岛素总剂量为˃1.5 U/kg,则停止研究。
在该研究的细胞治疗组中,胰岛素减少的百分比和无胰岛素患者的比例低于其他研究中的报道,这可能是由于入选受试者的异质性所致。
结论
这项前瞻性、单中心、随机、双盲、安慰剂对照试验表明,通过静脉输注给予UC-MSCs是一种安全有效的方法,可以减少外源性胰岛素需求,缓解T2DM患者的胰岛素抵抗。
UC-MSCs移植是T2DM的潜在治疗选择。
首发:细胞plus