微信号 ifeng-news
功能介绍 事事看凤凰!凤凰网官方公众号
以下文章来源于CC情报局 ,作者CC情报局
一个横跨太平洋两岸的专家工作室,专注报道科学前沿动态|凤凰网肿瘤情报局出品
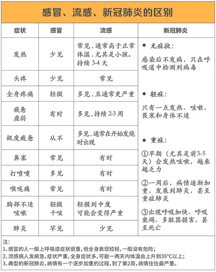
凤凰网原创 夏季“超级流感”突袭南方7省,新冠与流感“双杀”,如何应对?
作者丨张洪涛
凤凰网《肿瘤情报局》特约专家
南方多省出现反季流感
H3N2是否会导致
往期好文推荐👇
微信扫一扫关注该公众号