以下文章来源于CC情报局 ,作者CC情报局
一个横跨太平洋两岸的专家工作室,专注报道科学前沿动态|凤凰网肿瘤情报局出品
凤凰网原创 钟南山院士最新研究发现,德尔塔感染者复阳率高达60%,但病情并未加重,无需住院治疗。奥密克戎复阳者情况如何?能否只是居家隔离?凤凰网《肿瘤情报局》科学解读。
作者|张洪涛
美国药理学博士,凤凰网《肿瘤情报局》特约专家
感染新冠复阳后,是否会再传染?
复阳病人是否还能再参加工作,结婚或者回归社会?
这些一度困扰国内23万确诊者与50多万无症状感染者的复阳遭歧视的难题,现在有了一个标准的科学答案。
由钟南山院士领衔,于日前发表在《National Science Review》(《国家科学评论》)上的研究结果显示:没有发现复阳的新冠感染者有传染风险![1]
此外,复阳患者也并未显示临床症状加重,无需接受住院治疗。
这是一份合作研究,研究团队包括广州国家实验室钟南山院士团队、广州医科大学附属市八医院唐小平/李锋团队、广东疾控中心李艳/柯昌文团队和深圳市第三人民医院卢洪洲团队。
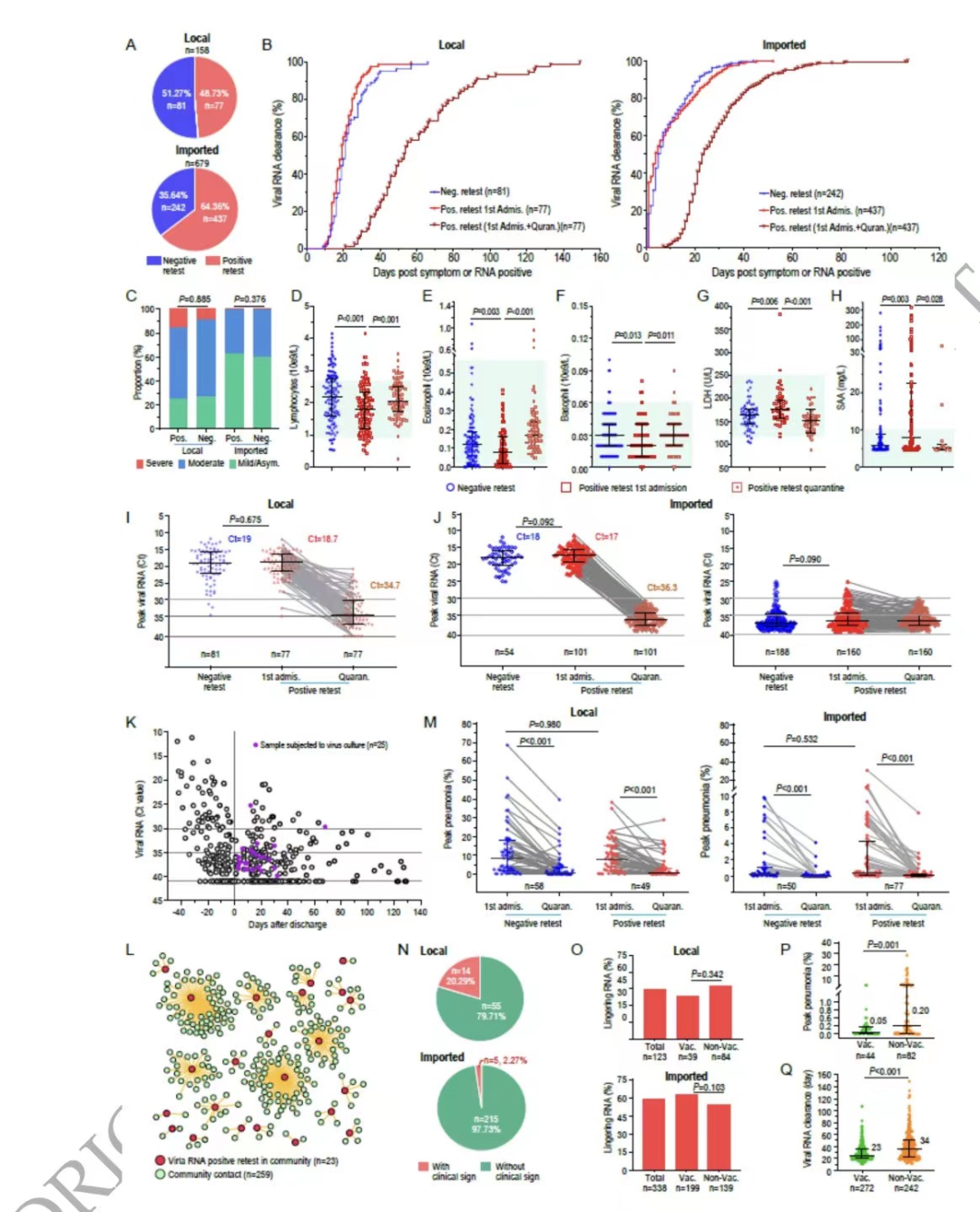
这项研究所考察的患者,是德尔塔变异株感染者,共837名,包括广州市发现的本土感染者(158例)及境外输入感染者(679例),是2021年广州医科大学收治的所有病例。
复阳,指的是病毒感染者在核酸检测结果转阴之后,达到新冠治疗相关的出院标准,但再次出现阳性检测结果。在上述158例本土感染者中,77例出现了复阳,比例为48.73%;在679例境外输入感染者中,437例出现了复阳,比例高达64.36%。
总体来说,德尔塔变异株感染者的复阳率,远远高于早期野生型病毒株感染后7.2%的复阳率。
复阳的出现,给患者、社区和社会都带来了巨大的负担。
但是,这项最新研究发现,在所能获得的25份复阳者上呼吸样本中,全都没有培养出可以感染细胞的病毒。在一些样本中,病毒的载量并不低,核酸检测的Ct值在25~29之间,即便如此,还是没有检测到活病毒。
在这些所有的复阳者中,23人是在社区中发现,相关流调追踪到了259名密切接触者,但没有一人被复阳者感染!
复阳者病情并未加重,也无需住院治疗
不仅如此,研究还发现,复阳患者也并未显示临床症状加重的状况,无需住院治疗。
在有完整记录的复阳者中,只有6.57%有临床症状,包括咳嗽、咳痰、嗓子不舒服、疲倦。
在收治观察期间,复阳者的免疫细胞比例回归正常范围。即便复阳后患者体内的病毒量增加,但是肺部的损伤并未因此变得更严重。除了少部分严重患者,大部分复阳者肺部的炎症在隔离观察期间也进一步得到了吸收。
既然复阳者的健康状况还是在逐渐好转,那么复阳也就是康复的一个过程,并不代表病情发生恶变。
钟南山院士等团队的研究表明,复阳没有传染风险,也无需治疗,如果还要把这些人再次集中隔离,结果也只是消耗社会资源,损耗国家财政经费,无端增加医疗资源被挤兑的风险。
复阳持续时间超过42天的比例是45%
与之前病毒株的感染者相比,德尔塔变异株感染者体内病毒量飙升了1000倍!可能正是由于德尔塔的病毒载量太大,使用非常灵敏的核酸检测,自然就会导致复阳比例增加。
在广州爆发德尔塔疫情时,已经有很多人打过了新冠疫苗。分析发现,接种疫苗并不能预防复阳的发生。这个结果令人失望,但对复阳者的检查发现,在接种过疫苗的人群中,出现肺炎的比例较少。这至少还是一个好消息。
核酸检测的Ct值反向对应病毒量的多少,Ct值越高,病毒量越少。分析结果发现,复阳者的病毒量较少,93.6%复阳者Ct值都高于30。整体上,复阳者载毒量比初始感染时降低了10万-100万倍。
虽然病毒载量比较低,但是,有45%的本土感染者,复阳时间持续了42天以上!
这个数据也是惊人的!前面提到,60%的德尔塔感染者会复阳,那么,这意味着有四分之一以上的感染者,在很长时间里核酸检测都会出现阳性结果。
极少数复阳者因为病毒载量较高,复阳时间甚至持续了120天!
境外输入病例的一个诡异情况:
在这份研究中,还有一个现象值得一提。
有162个境外输入感染者,初次到医院收治的时候,核酸检测结果是阴性。但是,在复阳之后,核酸检测结果阳了,同时部分复阳者持续时间也很长。
这162个境外输入感染者,在第一次入院收治的时候,已经在感染的末期,所以核酸检测结果才是阴性。在复阳之后,核酸检测的Ct最高值也高于30,说明病毒载量很低。
目前全球的疫情不断,大量的境外输入病例也导致国际航班的熔断。有人说这是因为有人在登机前使用了伪造的核酸阴性证明,但是,会不会有一种更为普遍的可能性:由于疫情广泛,感染者的比例众多,很多人感染后核酸转阴了,但是由于复阳的比例很高,即便登机前是阴性,入境后也很有可能出现阳性。
这些也需要进一步加大研究。
▎图/河南周口两例新冠肺炎康复者捐献血浆
▎图/人民日报大江东工作室曾连续刊登报道《善待62万曾经感染的兄弟姐妹,倾听他们的心声》《我们拨通了100位“复阳”者电话……》,呼吁关注阳性感染者的命运,并多次援引相关专家意见指出,感染者康复后以及所谓“复阳者”,“没有再造成疫情的传播和感染”
“复阳者不具有感染性”,这个结论其实在2020年就已经知道。2020年5月,韩国疾控中心对285名复阳者进行了流行病学调查,从解除隔离到复阳,这285名患者平均在外自由活动了两个星期,但是并没有因此感染任何密切者。
疫情已经闹腾了快3年。根据卫健委所公布的数据,截至8月12日,共累计报告确诊病例234217例,这个数字还不包括几十万无症状阳性感染者。
中国的大多数感染者都是在今年的奥密克戎疫情中产生的。上述的研究报告是基于德尔塔变异株的数据,到底奥密克戎感染者复阳的比例有多少?复阳的时间有多长?目前并没有确切的数据。
但是,奥密克戎感染的病毒载量并不比德尔塔低,复阳的比例也不会低。在美国,福奇博士、拜登总统都是复阳者,而且还都服用过抗病毒口服药物paxlovid。进行临床试验的时候,闹腾的还是之前的变异株。目前有数据表明,在服用paxlovid之后,奥密克戎感染者的复阳比例高于之前临床试验时的数据。
所以,奥密克戎复阳者,可能会更多。
▎图/7月8日,佛山大剧院发布的一篇“入场须知”引发热议,迅速登上热搜。这个不得入场的人员中第6类为“已治愈出院的确诊病例和已解除集中隔离医学观察的无症状感染者、尚在随访或医学观察期内的人员”。虽然佛山大剧院很快道歉,但影响已经造成
为何会成为被歧视的群体?
新冠感染后复阳现象虽属一种不幸,但更不幸的是,不但大量的复阳者生活在感染的阴影之中,完全康复的人,也同样面临可能出现的歧视。这些复阳者战胜了病毒,却像病毒一样被排挤、隔离。在上海疫情之后,一些企业招工表示“进过方舱的不要,阳过的不要”。
曾经阳过的打工人因此“找不到工作” 、“没钱住旅馆”,这些社会问题也引起了媒体的关注。
▎图/“阳过”、”进过方舱“的应聘者在找工作中的确遇到了不少阻力
尽管很多专家在媒体指出,复阳者“没有再造成疫情的传播和感染”,但是,因为对病毒的群体恐惧,对感染者的歧视不是一时半会能消除的。
2020年疫情暴发时,我们对新冠病毒一无所知。两年多之后,全世界确诊的感染者已经有6亿人,未确诊的还有更多。与其他任何一个病毒相比,我们应该更了解新冠病毒。
但是,我们似乎还是一如既往地生活在之前的恐惧之中。
实际上,基于对病毒的了解,卫健委也在更新防疫政策。比如,在德尔塔之后,复阳的核酸检测Ct阈值已经从40改为35,这就意味着,按照之前的标准会贴上“复阳”标签的人,如今可以不被当作复阳对待。这是一个巨大的进步,应该惠及了数十万人。
但是,在上述的研究中,有一些复阳者的Ct值不到35,放到今天,还是会戴上“复阳”的帽子。
也许,我们前进的步子应该更大一些,将Ct值改为30。因为复阳者没有传染的风险,我们应该允许他们居家隔离。
这些立足于科学数据的措施,应当可以大大减轻我们抗疫的成本。
1. Li L, Tang J, Xie Z, et al. Characteristics of SARS-CoV-2 Delta variant-infected individuals with intermittently positive retest viral RNA after discharge. National Science Review 2022;nwac141.