统编三下资料完整版
请拉到文章末尾,按照提示免费下载
本套2020春最新部编三年级语文(下册)资料包内容丰富:包含每课课件【绝对精品】、创新教案、教学反思、备课素材、教学解析、教学计划、教学建议、名校试卷、看图写话范文、课课练、说课稿、课文视频、朗读音频、课外拓展、类文阅读等等。这套资料包非常适合学生预习、自学,也为老师新的学期备课、上课、考试提供了重要的参考。转发只为方便老师的教学和孩子的学习,杜绝商用。
下面是资料文件简单展示
1-8单元文件夹
第1单元文件夹
教学课件文件夹
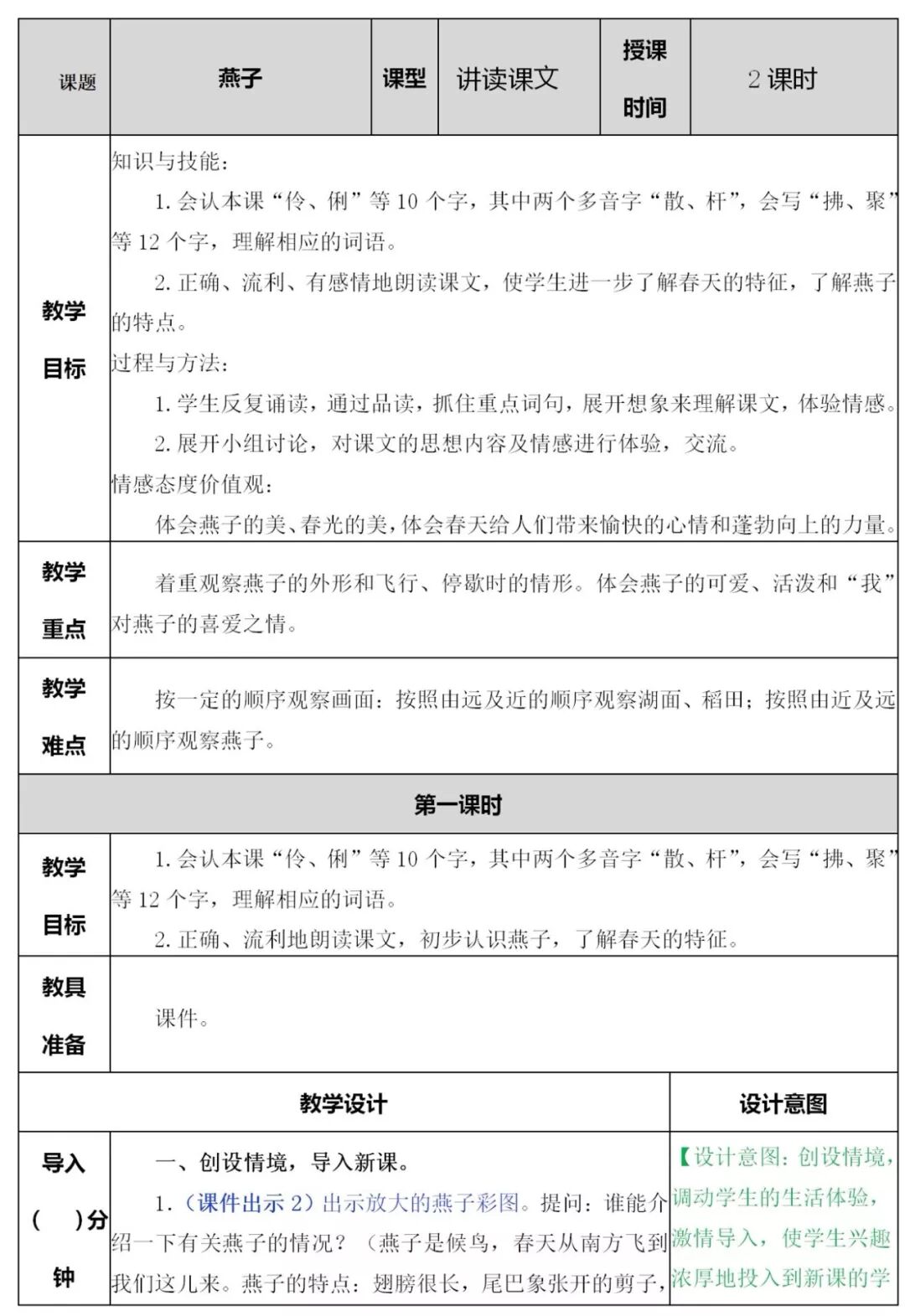
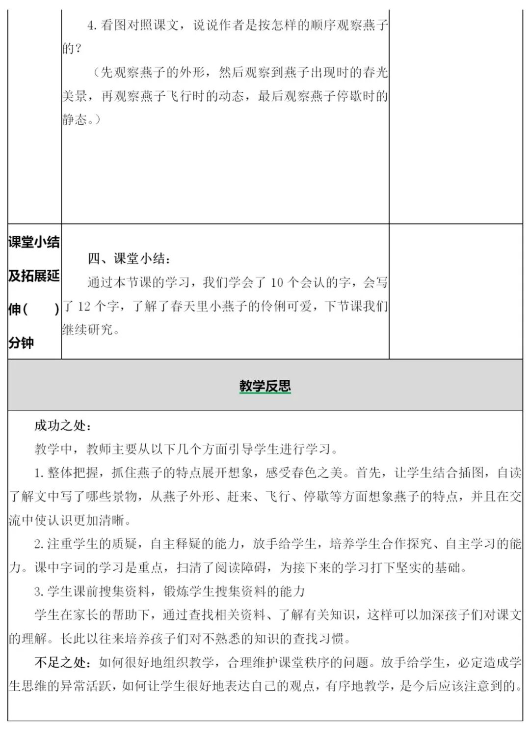
教学课件里的第2课《燕子》
由于篇幅原因
其他文件夹不一一展示
第2课《燕子》PPT前10页
第2课《燕子》第1课时部分教案展示
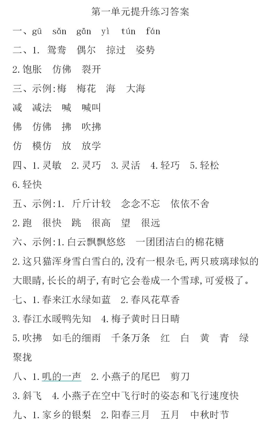
第一单元部分试卷展示1张
不断更新中......
长按或扫描加好友