病理诊断是确诊癌症的金标准,肺癌同样如此。这是肿瘤治疗过程中十分关键的依据。病理报告有多重要呢?可以说,手术后病理报告几乎决定了病人的一切。疾病处于什么阶段,后续需要使用何种治疗,未来疾病可能的发展和预后的判断,这所有的信息都来源于术后病理。
一、病理类型
肺癌分为小细胞肺癌和非小细胞肺癌两大类。其中后者又有许多不同种类,常见的有腺癌、鳞癌、腺鳞癌、大细胞神经内分泌癌、大细胞癌和NSCLC-NOS等。
2011年肺腺癌病理新分类标准:肺腺癌根据其浸润程度被进一步分为原位腺癌,微浸润性腺癌和浸润性腺癌。微浸润性腺癌是指肿瘤小于3cm,浸润性灶小于0.5cm,且无脉管侵犯、淋巴结转移等浸润表现的早早期腺癌,术后生存率为100%。
胸膜侵犯:包括脏层胸膜和壁层胸膜,如果侵及胸膜,代表已开始转移;
脉管和神经浸润:如果发生了脉管癌栓/神经侵犯,代表肿瘤已经开始转移,预后相对较差;有时可能需要加做D2-40和CD34,进一步明确是否有血管/淋巴管、脉管癌细胞浸润;
STAS:STAS即肿瘤经气道播散。被认为是一种新的肿瘤转移路径,指肿瘤边缘的肿瘤细胞团或单个肿瘤细胞脱落进入临近肺实质的气道内。根据近年来国内外多项临床回顾性研究,相同病理级别的情况下,合并出现STAS的患者预后较差。回顾性研究指出,出现STAS的IA期患者亚肺叶切除需慎重选择。
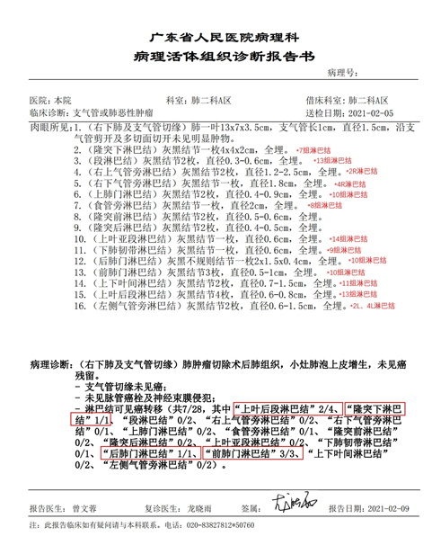
二、切缘
切缘即手术切除的边界,常见的切缘类型有支气管切缘和肺切缘。
为了完整地切除肿瘤,安全的切除范围被定为切缘距肿瘤2cm或大于肿瘤的直径。
切缘是否可以看到癌细胞是评价完整切除的关键,通常将手术切缘分为如下表的3类。
外科医生可以在术中通过快速病理获得切缘的结果,进而判断切除范围是否足够,但石蜡病理在判断切缘上的作用仍不可被替代。
如下图的提到的“切缘见不典型增生细胞”就说明该患者的肿瘤是R1切除。
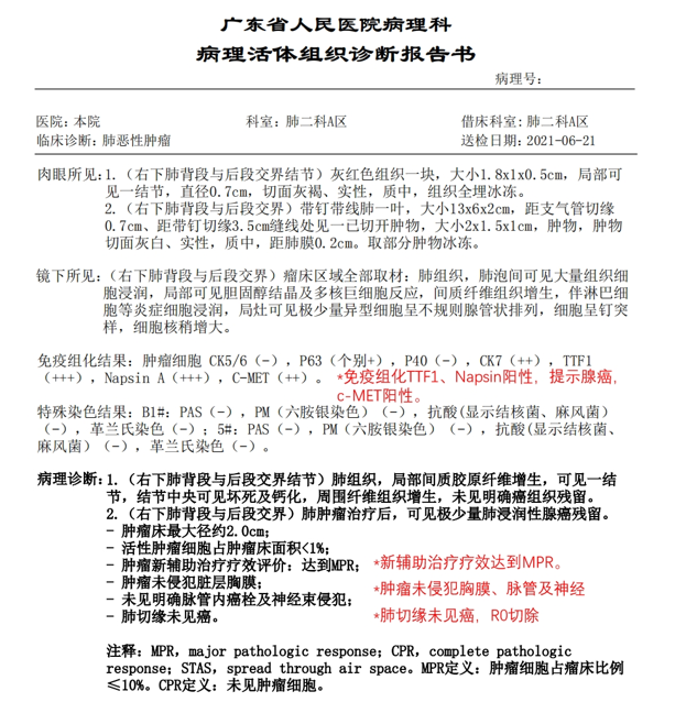
三、免疫组化
通过各种标志物的免疫组化染色,对肿瘤类型和来源进行鉴别,肺癌常见标记物如下表。
此外,免疫组化还可以指导肿瘤的治疗,例如在使用抗PD-1药物治疗前,常常需要免疫组化评价肿瘤中PD-L1的表达情况;ALK融合蛋白、c-MET蛋白过表达、HER2蛋白过表达等也可以通过免疫组化的方法评估。
四、淋巴结
淋巴结转移是肺癌的常见转移途径。
病理报告一方面可以提供淋巴结是否受累的信息,作为分期的依据,另一方面转移淋巴结的样本还可以提供肿瘤病理类型和基因等信息。
肺癌分期中将淋巴结共分为14组(详见下图)。除了手术途径外,纵隔镜可以获得纵隔淋巴结的组织学样本,EBUS可以获得2、3、4、7、10、11、12组淋巴结的组织学样本。若肿瘤累及10-14组淋巴结,则为N1;若累及同侧纵隔淋巴结,则为N2;累及对侧淋巴结或锁骨上淋巴结时为N3。
五、分子病理诊断
随着分子病理学的进步,我们可以在基因层面上将肿瘤分为不同的分子分型,进而进行有针对性的治疗。
在非小细胞肺癌中,常见的驱动基因包括EGFR、MET、HER2、ALK、RET、ROS1、TRK、BRAF、KRAS。
目前检测分子亚型的方法包括FISH、免疫组化和NGS(第二代测序),NGS由于其检测覆盖面广、灵敏度高,在分子分型上具有显著的优势。通过分子分型对药物敏感度进行预测,可以使患者的收益最大化。
对于分子病理的解读,我们一般重点关注I/II类基因,即有药可用的基因。I:基因突变对应有FDA/NMPA批准,NCCN指南建议或处于临床试验阶段的本癌种药物。II:基因突变对应有FDA/NMPA批准其他癌种药物。
下面试着读几份病理报告:
1. 新辅助治疗后MPR病理单解读
2. 新辅助治疗后CPR病理单解读
3. 微浸润性腺癌病理单解读
4. 浸润性腺癌病理单解读
5. 淋巴结报告单解读
文章来源:广东省肺癌研究所、智能肿瘤医生服务平台
本文仅供学习参考,不作为医疗用途,如有侵权,请联系。
8. 最新!官方发布:2022年版《居民常见恶性肿瘤筛查和预防推荐》
——本期完——
我们(医世象,微信ID:medhealife)
致力于肿瘤领域的科研成果报道,以及科普知识的传播;
关注于肿瘤预防、早筛早诊、治疗以及康复管理等肿瘤全生命周期管理
为医生、患者以及相关人员提供最新的实讯;
为医学惠民贡献一份力量。