近日,国家癌症中心发布了最新一期的全国癌症统计数据。该统计数据基于国家癌症中心最新数据,从全国682个癌症监测点中遴选487个高质量监测点,覆盖人口达3.8亿,详尽阐述了2016年中国癌症疾病负担情况。
其中,2016年我国癌症新发病例:406.4万。
2016年我国癌症死亡人数:241.4万。
其中,2000—2016年间,男性:前列腺癌、结直肠癌、白血病、脑瘤、胰腺癌和膀胱癌;女性:甲状腺癌、宫颈癌、子宫癌、乳腺癌、脑瘤、肺癌、结直肠癌等发病呈上升趋势;
同时,男性:前列腺癌、结直肠癌、胰腺癌、白血病;女性:宫颈癌、甲状腺癌、乳腺癌等死亡也成上升趋势;
我国恶性肿瘤发病、死亡数持续上升,每年恶性肿瘤所致的医疗花费超过2200亿。如何有效进行癌症防治成为重要问题。
上海市抗癌协会携手复旦大学附属肿瘤医院每年会更新一版《居民常见恶性肿瘤筛查和预防推荐》,2021年版涉及到大肠癌、乳腺癌、宫颈癌、肺癌、肝癌、胃癌、前列腺癌、甲状腺癌、淋巴癌、食管癌、皮肤癌、胰腺癌、胆囊癌、脑部肿瘤、恶性黑色素瘤、卵巢癌、骨肿瘤、膀胱癌、软组织肉瘤、白血病、遗传性肿瘤等21种肿瘤的防治科普知识,为我国居民防治恶性肿瘤提供了权威建议,我们来一起看看,值得收藏!
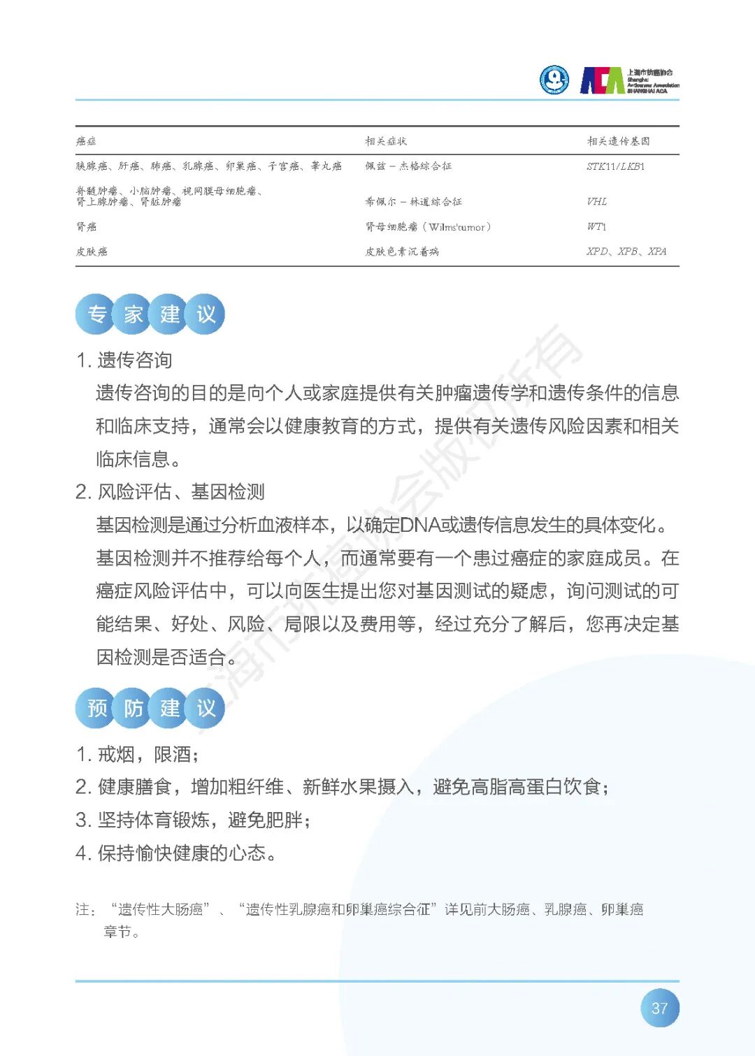
世界卫生组织公布的癌症报告显示:全球5-10%的癌症由遗传导致。这些癌症因特定致病基因突变所致,具有家庭聚集性,称为“遗传性肿瘤”。
遗传性肿瘤隐匿性大,发病年轻化,与家族基因有关,但能实现可防可治。随着基因检测手段不断突破,遗传基因指导下的精准筛查、早发现、早治疗,对这类肿瘤预防和控制起到关键作用。
医世象目前已更新了几版家族遗传性肿瘤,后续会陆续更新其他癌种,请持续关注。
(点击以上文字,查看相关遗传性肿瘤内容)
癌症的防治在于每个人良好生活方式的养成,早筛早诊意识的提高,同时肿瘤临床诊治规范化和同质化推广应用,这样才能降低我国恶性肿瘤发病率和死亡率。
推荐阅读
1.肿瘤治疗"晴雨表":读懂肿瘤治疗过程中隐藏在血常规中的秘密
3.肿瘤标志物指标异常就是“患癌”?一文读懂10大常用肿瘤标志物的临床应用
8.肿瘤患者的第二大死因---静脉血栓栓塞症,如何预防、诊断、治疗?
——本期完——
我们(医世象,微信ID:medhealife)
致力于肿瘤领域的科研成果报道,以及科普知识的传播;
关注于肿瘤预防、早筛早诊、治疗以及康复管理等肿瘤全生命周期管理
为医生、患者以及相关人员提供最新的实讯;
为医学惠民贡献一份力量。