很多人可能都听说过夏季是肿瘤复发的一个高发期。
实际上,这并不是谣言。
根据数据统计,在夏季肿瘤转移复发的风险最高接近50%!
以下几个重要的因素都和癌症的复发有关:
高温可以引起人的基础代谢的升高,在这个情况下,癌细胞的活跃度也会增加;
夏季到来人的免疫力的波动也给了癌症可乘之机;
夏季的燥热往往也会让人情绪暴躁。
那么,有没有办法降低癌症的复发风险呢?
还真有,近日发表在《自然》杂志上的一项研究显示通过“冷疗法”可以帮助降低癌症发展风险。
简单来说,就是降低患者所处的环境温度,从而促进人体内的棕色脂肪摄入葡萄糖,扰乱癌细胞的能量摄入,进而有效地扼制癌症的发展。
该研究文章封面 | 图片来源:《自然》杂志官网
在之前的研究中,研究人员就发现了一个有趣的事情:
对于患有各种癌症(包括结直肠癌、乳腺癌以及胰腺癌)的小鼠来说,似乎更低的温度环境有利于遏制肿瘤生长并提高小鼠的生存率。
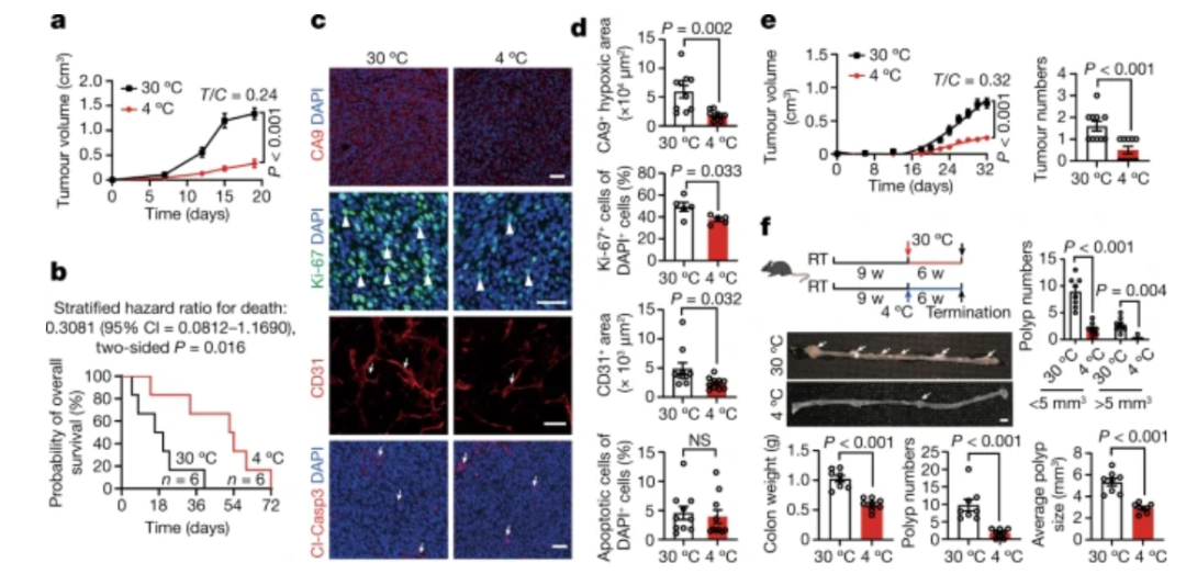
研究结果显示:同生活在30摄氏度环境下生活的小鼠相比,生活在4摄氏度小鼠的肿瘤生长速度明显减缓,同时寿命增加了1倍。
在寒冷的环境中,小鼠肿瘤的生长被抑制,同时生存期也有了明显的延长
这是为什么呢?
为了找出背后的原因,研究人员开始对小鼠组织中的标志物进行标记,并通过成像技术对葡萄糖代谢进行测试和追踪。
结果发现:寒冷的环境可以刺激棕色脂肪组织摄取大量的葡萄糖来维持自身的体温,这就扰乱了癌细胞的葡萄糖摄取。通过成像技术也未发现癌细胞中有标记的葡萄糖。
为了确认是否是棕色脂肪在这个过程中发挥了重要的作用,研究人员去除了对棕色脂肪及其代谢十分重要的一种名为UCP1的蛋白质。
结果发现即使是暴露在寒冷的环境中,肿瘤的生长速度也没有得到抑制,更低温度的环境对肿瘤的抑制作用消失了。
同时,如果在低温环境下小鼠摄入过多的糖类,那么低温环境对肿瘤的遏制作用也会消失,毕竟过多的葡萄糖会被癌细胞吸收。
高糖喂养和UCP1蛋白的缺失消除了环境对于肿瘤生长抑制的作用
那么这一结果对人类是否适用呢?
研究小组一共招募了6名健康的志愿者和1名正在接受化疗的癌症患者,并通过PET(正电子发射断层扫描)扫描来寻找对应的棕色脂肪所在位置以及是否发挥作用。
结果发现,在16摄氏度的微冷环境下,穿着短裤和T恤的健康成年人的颈部、脊柱和胸部区域的大量的棕色脂肪会被激活,这使其可以吸收葡萄糖来保持体温。
健康个体和癌症个体暴露于轻度寒冷的环境中激活了棕色脂肪
而对癌症患者,研究人员进行了对应的实验,患者身着轻便的衣服在22摄氏度的房间内待了7天,而后在28摄氏度的房间里面待了4天。
研究结果显示,尽管个体在温度的耐受性上存在差异,但是扫描发现在较低的温度下重色脂肪的活跃度会增加从而降低了肿瘤对于葡萄糖的吸收。
研究人员表示,尽管28度对于很多人来说是一个较为舒适的温度,但是在可忍受的范围内,温度的降低可以激活棕色脂肪帮助我们对抗癌症,这种“冷疗法”或许可以结合其他的治疗方式帮助我们更有效地治疗癌症。
癌症的发展往往意味着代谢机制有了变化,包括糖类、脂质、氨基酸、代谢物以及气体的交换途径等,这些代谢机制的改变促进肿瘤的生长,在这些代谢途径中,癌症的糖酵解是一个重要的途径。
这项新研究显示,降低环境温度可以激活棕色脂肪有望帮助对抗癌症;
而这个方法不论是在医院还是家中,都可行且简单经济。
不妨试试,但是要根据个人体质,谨防感冒,得不偿失!
文章来源:细胞加 | 作者:CellPlus
本文由医世象 木木整编,转载请联系授权
推荐阅读
1.“不限癌种”,罗氏制药TRK抑制剂:恩曲替尼今日获批 | 关于NTRK融合,你需要了解这些
2.“癌王”:胰腺癌的营养支持治疗|这4类人要警惕胰腺癌!(高危人群)
3.JTO:肺癌转移进化轨迹 | 广东省人民医院钟文昭&唐文芳团队
5.约10%的患者明确与遗传因素相关 | 家族遗传性肿瘤---结直肠癌篇
7.化疗治疗期间的饮食调理 | 白细胞数低的患者如何饮食?大剂量化疗患者应吃哪些食物?
9. 美国临床肿瘤学会(ASCO)指南:肿瘤患者治疗期间如何饮食、运动、体重管理?
10. 贝伐珠单抗的4大常见不良反应,如何处理?附:贝伐珠单抗注射液说明书