注:融信“杭州公馆”住宅小区在规划配套小学建成之前,在文一街小学师苑校区报名,待其规划配套小学建成后将明确教育服务区。
1.上述教育服务区的划分自公布之日起执行。以上仅作为2021年西湖区小学服务区的公布结果,以后均以当年公布的教育服务区为依据。今年的入学报名办法将在《 2021年西湖区义务教育阶段学校招生分配工作方案》中具体明确。
2.上述教育服务区仅包含已经区教育行政部门备案明确的住宅。以后新建或改扩建的住宅,将另行确定其教育服务区,并以区教育行政部门公布的文件为准。
3.上述教育服务区的划分今后会因规划布局、新建学校、招生容量等因素进行调整,请慎将现教育服务区作为购房迁户就读该学校的依据。
2021年余杭区辖区内部分村(社区)行政区域进行调整,各义务段学校(校区)按照学区边界不变原则,对部分学校(校区)学区范围的表述进行调整。
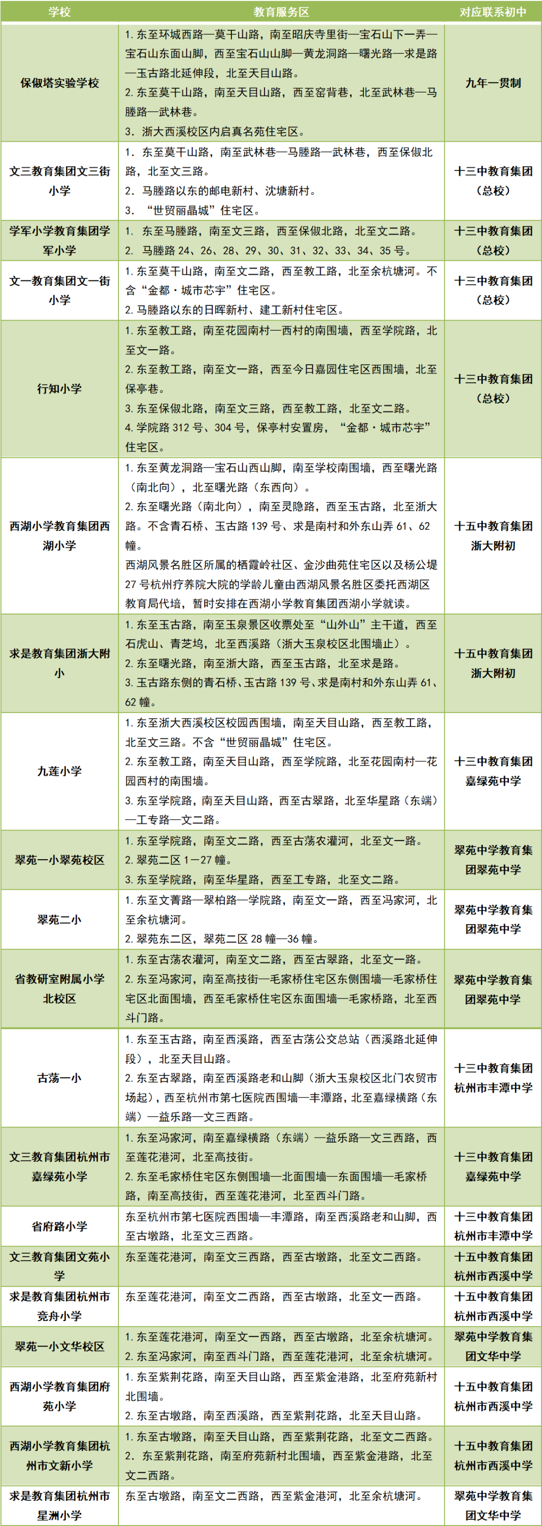
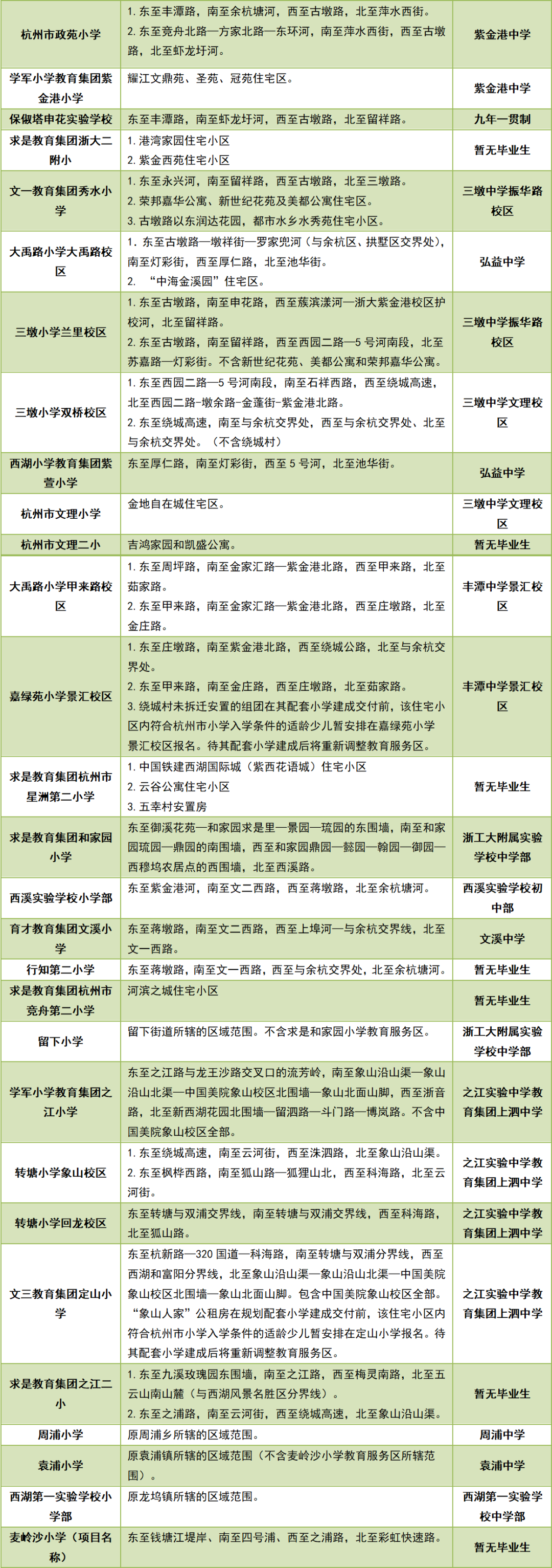
公办小学学区分布
公办初中教育服务区划分
我们已开通三墩天地.家长交流群
后台回复“家长”
进群一起交流
一切为了孩子的教育
综合于杭州市教育局
便民信息、爆料、推广合作请联系微信:
sandunbaixiaosheng