2022年新都区幼儿园
招生政策问答
为切实做好2022年新都区幼儿园招生入园工作,区教育局按照国家、省、市相关政策制定了《成都市新都区教育局关于做好2022年幼儿园招生工作的通知》(以下简称《通知》),现就家长关心的问题,根据《通知》精神,予以解答。
Q1
幼儿园分为哪几类,办园等级怎么区分?
幼儿园共分为三类,分别是公办幼儿园、普惠性民办幼儿园和其他民办幼儿园。
其中,公办幼儿园和普惠性民办幼儿园都属于普惠性幼儿园。
幼儿园等级分为三级,由高到低分别为一级、二级和三级。
Q2
今年报名有什么重大变化?
2022年起,公办和普惠性民幼儿园网上报名统一使用“成都市幼儿园招生入园服务平台”。
Q3
家长可以通过哪些渠道进行报名?
幼儿园招生报名可通过以下5个渠道进行报名。
报名方式一:关注市教育局官方微信公众号“成都教育发布”,进入公众号,点击底部菜单栏“综合服务”——点击“幼儿园招生平台”进行报名;
报名方式二:通过电脑访问“成都教育”官方网站( http://edu.chengdu.gov.cn/),进入“成都市幼儿园招生入园服务平台”栏目进行报名;
报名方式三 :通过电脑访问“成都教育考试院”官方网站(网址:https://www.cdzk.org),在“成都市招生考试服务—网通办”栏目,点击“幼儿入园”进行报名;
报名方式四 :通过电脑访问“成都招考”网站进行报名(网址online.cdzk或online.cdzk.com)
报名方式五 :通过电脑访问“成都招生考试网”,点击“幼儿园招生入园服务平台”进行报名(网址www.cdzk.com)
Q4
公办幼儿园和普惠性民办幼儿园秋季集中招生对象有何要求?
按照适龄优先的工作原则,优先满足户籍在幼儿园所在镇(街道)范围内适龄幼儿的入园需求。
2022年秋季集中招生对象为2018年9月1日—2019年8月31日(含8月31日)出生的幼儿。平时如有缺额,可随时补招。
Q5
双胞胎(多胞胎)或多子女家庭如何报名?
2021年成都市首次提出“实施二孩家庭便民举措”,2022年将继续实施多子女家庭便民举措,多子女家庭参加公办和普惠性民办幼儿园集中招生报名时,家长可自愿选择未达入园年龄的其他子女与当年入园子女绑定报名同一幼儿园,未达入园年龄的其他子女户籍应与所报名幼儿园招生范围一致,且与当年入园子女应保证在同一幼儿园就读至少一年。
双胞胎(多胞胎)参加公办和普惠性民办幼儿园集中招生报名时,家长可自愿选择双胞胎(多胞胎)绑定报名同一所幼儿园。
Q6
外地户籍幼儿可以参加网上报名吗?
不能。网上报名优先解决新都户籍幼儿入读,外地户籍幼儿如想在新都就读公办或普惠性民办幼儿园,家长可直接向幼儿园咨询有无空余学位,如有空余学位可向幼儿园报名。
Q7
从哪里可以了解到幼儿园是否招生?计划招生多少?
关注微信公众号“新都教育”,5月7日将通过“新都教育”微信公众号发布幼儿园招生公告(幼儿园名称、地址、招生计划等)。
同时在新都区政府网(部门内页—区教育局)发布招生公告。
Q8
今年是否补充招收中、大班?
幼儿园平时如有缺额,可随时补招。家长可直接向幼儿园咨询有无空余学位,如有空余学位可向幼儿园报名。
Q9
可以提前到幼儿园进行现场报名吗?
公办和普惠性民办幼儿园报名需在每年招生公告规定时间内进行网上报名,资格审核才需要到幼儿园现场进行。
Q10
幼儿户籍所在地和现在的居住地不属于同一镇(街道),可以选择居住地所在镇(街道)的幼儿园报名吗?
不能。应根据幼儿户籍所在地,选择对应镇(街道)的任意1所幼儿园进行网上报名。
Q11
涉及行政区划调整的镇(街道),户籍幼儿在选报时可以怎么选择?
根据行政区划调整后的区划进行网上报名。
Q12
现场资格审核时要提交哪些资料?
现场资格审核时幼儿监护人需持本人身份证、幼儿户口簿和出生证明原件进行现场查验。
Q13
摇号录取结果在哪里查看?
可在规定时间内到幼儿园现场查看结果公示,也可登录“成都市幼儿园招生入园服务平台”查询录取结果。
Q14
就读其他民办幼儿园在哪里报名?
其他民办幼儿园按备案自主招生,不在网上统一报名,家长可直接向幼儿园咨询报名事宜。
Q15
录取后,办理入园登记时需要提供哪些资料?
被录取幼儿家长持幼儿户口簿原件、复印件等材料,在规定时间内到被录取幼儿园办理入园登记。
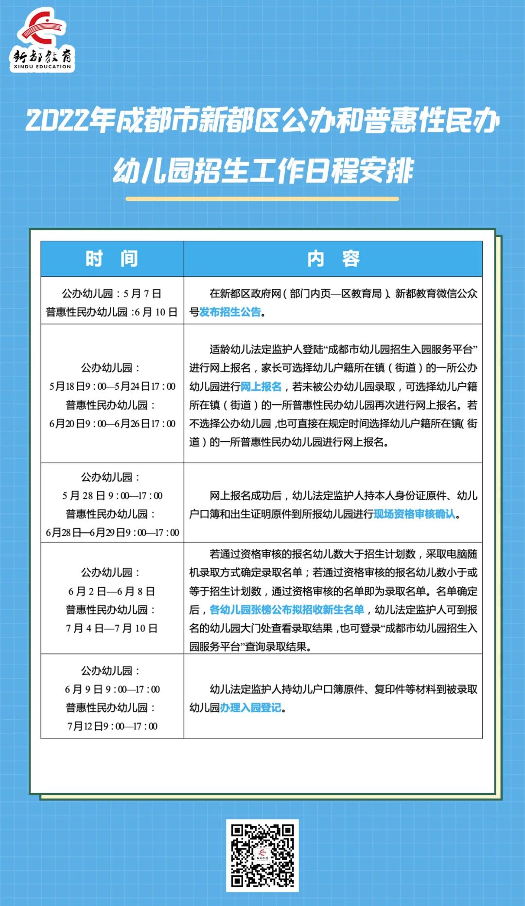
日程安排
其它信息
(点击上方文字可跳转查看)
新都区教育局
招生咨询电话:64628959
转发扩散
给家有萌宝的爸爸妈妈们
编辑 | 舒舒 校对 | 小伍 责编 | 美子
往期精彩回顾