微信号 gh_5fd33a02e8dc
功能介绍 发布权威信息,关注民生资讯。第一时间了解嘉兴经济技术开发区、国际商务区的大情小事。
上周
小编重磅预告了
嘉兴经开区要发放
1000万元汽车消费券的好消息
是不是超级心动?
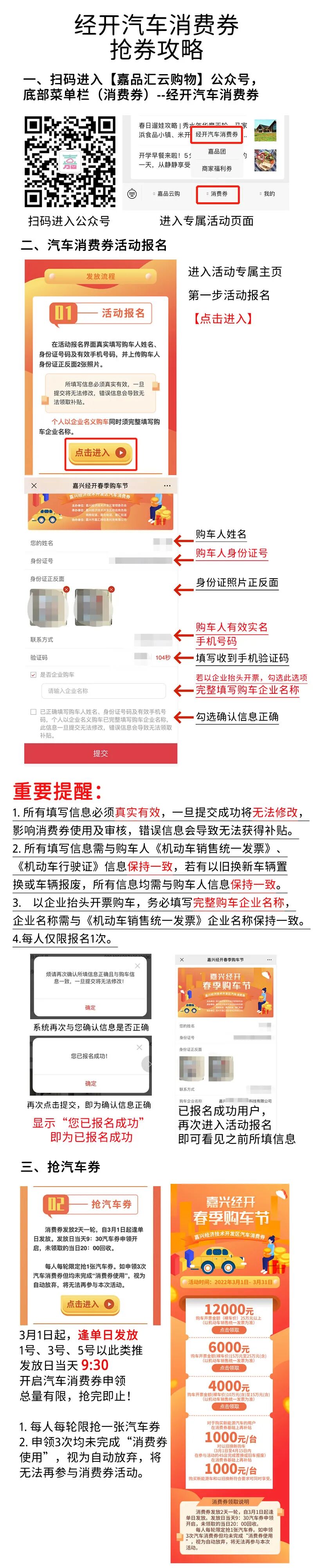
注意啦
抢券时间
就在明天 就在明天
来
拼手速 拼运气
(此图为抢券界面截图)
怎么领?怎么花?
来了来了!
小编送上
抢券最强攻略
这样抢
不会错
消费券发放及使用
温馨提醒
来吧
攻略存好
闹钟也要定好哦~
微信扫一扫关注该公众号