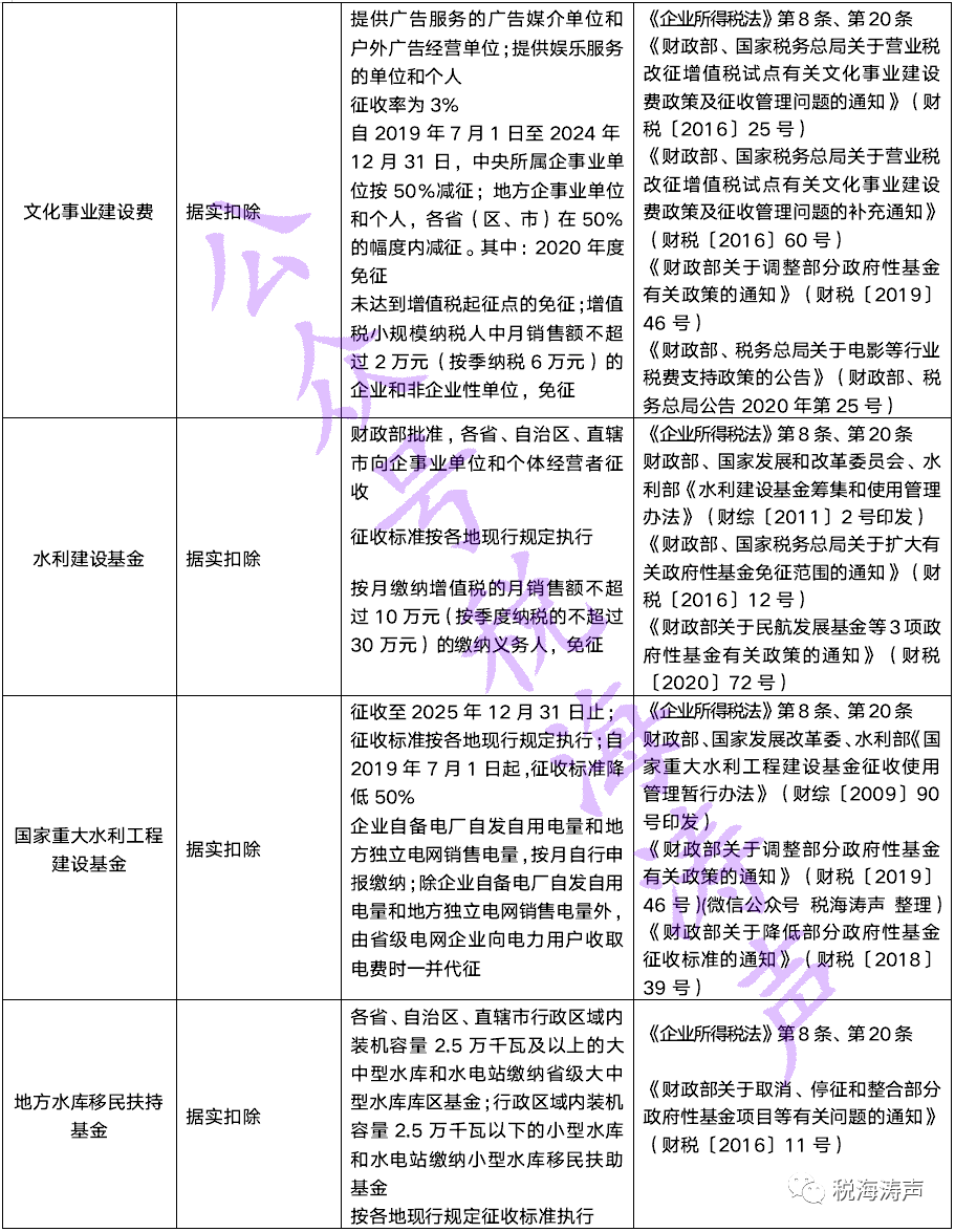
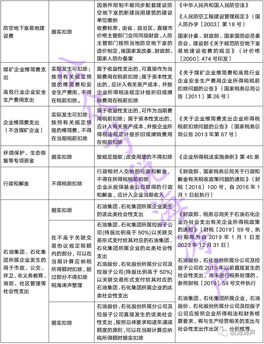
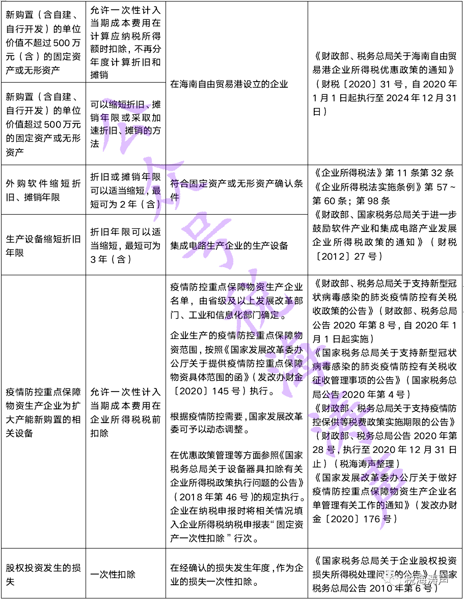
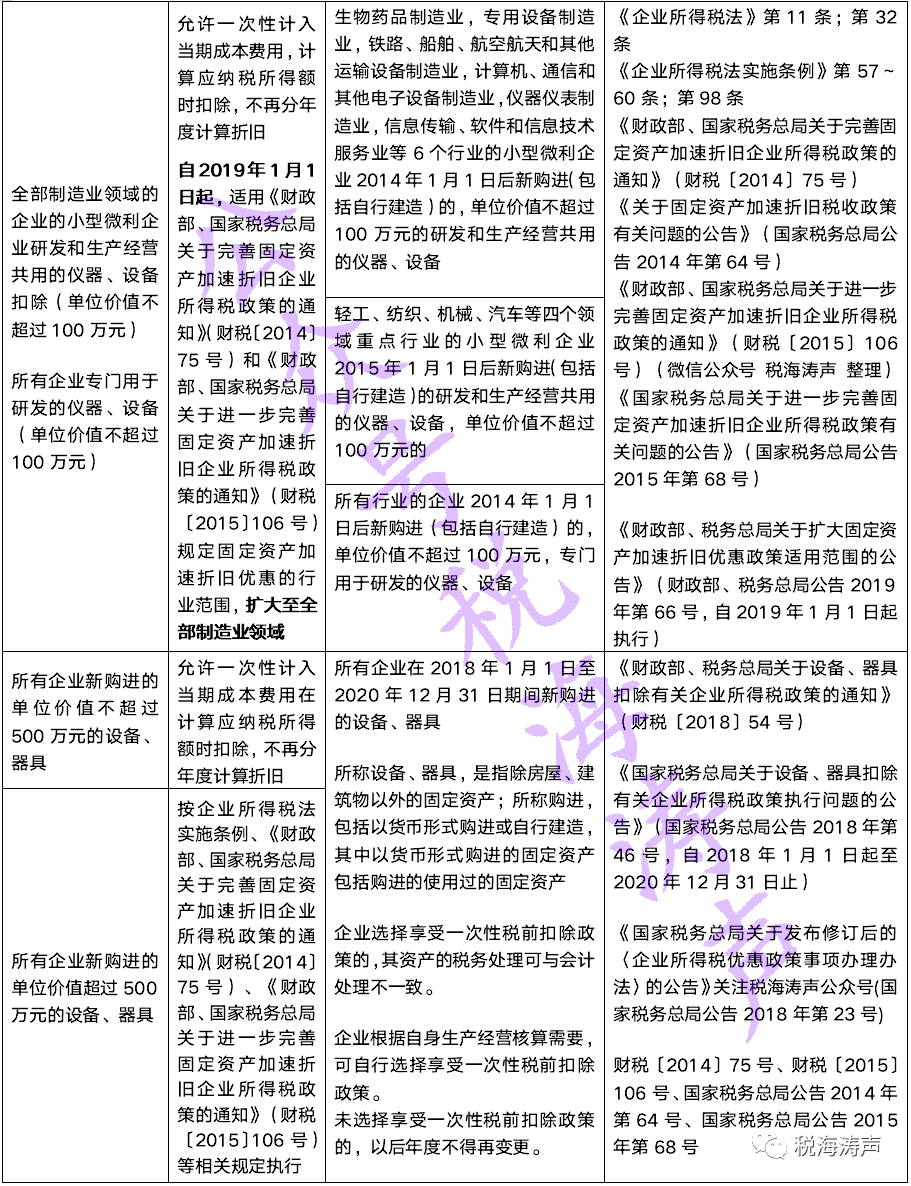
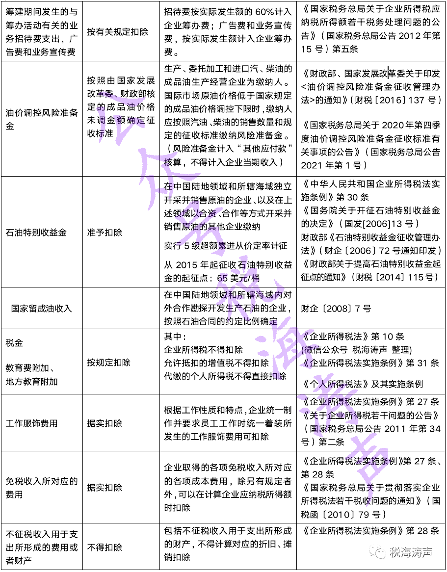
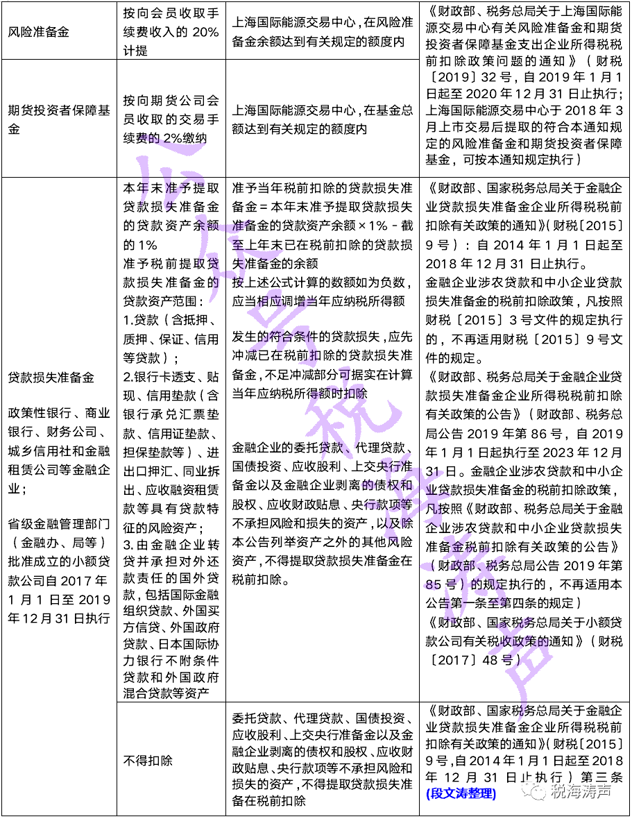
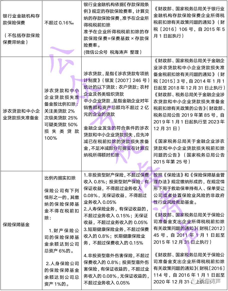
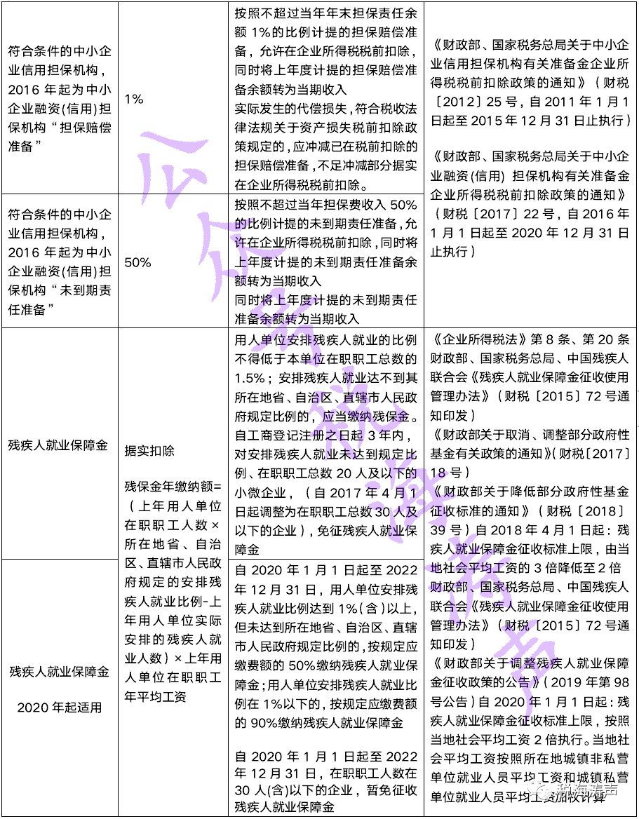
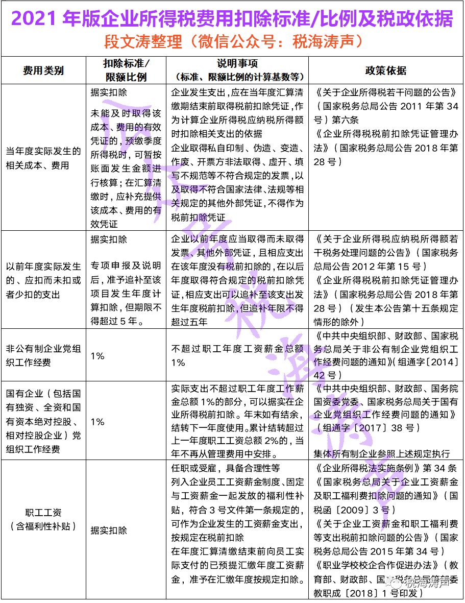
2021年版企业所得税费用扣除标准及税政依据大全

财税园