-----我爱音频网拆解报告第520篇-----
今天我爱音频网要拆解的是233621 Droplet真无线蓝牙耳机,Droplet意为“小滴,微滴”,耳机单耳重量约为4.1克,比较轻巧,支持IPX5级防水防汗,适合运动佩戴,这两个特点与其产品名契合。
233621 Droplet真无线耳机内置蓝牙5.0芯片,双主耳机连接迅速,扬声器为5.88mm高品质钕铁动圈单元,有宽广的全频动态表现;耳机的单次续航约4小时,搭配充电盒可实现12小时续航,耳机支持快充,充电10分钟续航1小时。此外耳机支持触控操作,便于使用。下面请看详细的拆解报告。
233621是深圳市冠旭电子股份有限公司旗下声学产品品牌,发布于2010年4月22日“世界地球日”。233621在产品设计、研发、制造等所有环节都将低碳理念融入其中,每一款产品都有自己独特的英文名,比如Trip是头戴式降噪蓝牙耳机、Wave是颈挂式蓝牙耳机,还有此前我爱音频网拆解过的Pearl 真无线蓝牙耳机、Zen Pro 真无线降噪耳机。
一、233621 Droplet真无线蓝牙耳机 开箱
包装盒是233621品牌独特的风格,类似牛皮纸的环保材质盒体+蓝色腰封,壳体上是233621的品牌Logo,腰封上的信息有,产品名称“233621 Droplet真无线耳机”,产品特点“至轻至巧”,下方有五个产品特色功能的图例:4.1g轻若无物、小巧玲珑佩戴舒适、防水等级IPX5、法国大师调音、2项专利设计。
“来自深圳国际低碳城的创新与设计”和Logo,凸显品牌环保理念。
包装盒一侧信息,耳机型号:233621 Droplet真无线耳机。深圳市冠旭电子股份有限公司制造。
产品的条码标签和认证信息。我们手上这款是加勒比蓝色版本。
包装盒内部布局也一脉相承。物品有耳机和充电盒、硅胶耳塞、充电线以及使用说明等。
可替换的两对硅胶耳塞,耳机上默认为中号,共有大中小3种不同的耳塞适配不同耳朵大小的用户;耳塞与耳机一样是蓝色的。
充电线为USB-A to Type-C接口。
充电盒为侧滑设计,盒盖上有一个凹陷区域,便于手指发力,打开充电盒。盒盖左侧有“233621”的品牌Logo。
充电盒正面的四颗电量指示灯。
机身一侧也有233621的品牌Logo,是一种比较浅,比较亮的蓝色。
USB-C充电接口在充电盒背部,竖向放置。
我爱音频网采用ChargerLAB POWER-Z KM001C便携式电源测试仪对233621 Droplet真无线蓝牙耳机进行有线充电测试,充电功率约1.3W。
打开盒盖,耳机倾斜放置在充电盒内。
盒盖内侧有滑轨和吸附机身的磁铁。
盒盖内部的产品信息,233621 Droplet真无线耳机,CMIIT ID和序列号,深圳市冠旭电子股份有限公司制造。
盒盖内侧的滑轨结构特写,有两块金属片和充电仓内的金属片形成滑槽一样的开关来开启盒子,设计独特,滑动开盖设计比较酷炫,平时还可以充当一个解压的小玩具。
给耳机充电的Pogo Pin特写。
233621 Droplet真无线蓝牙耳机 加勒比蓝色 版本。耳机机身和充电盒机身均由两种蓝色搭配,看起来比较有层次感和运动感。
新耳机的充电触点上有绝缘膜,减少拆封前的电量损耗,日常使用前需撕下。
耳机和充电盒共重37.6克。体积小、重量轻,方便出行携带。
充电盒单重28.9克。
左右耳机共重8.8克。是目前233621 TWS耳机里最轻的产品。
二、233621 Droplet 充电盒拆解
经过前面的开箱,相信大家已经对233621 Droplet真无线耳机的外观有了初步印象,充电盒为侧滑设计,耳机斜放在里面,重量较轻,内部空间有限。下面我们通过拆解看看内部是如何设计的。
撬开充电座舱,两侧为物理卡扣固定。
充电座舱壳体内侧展示,两侧的滑轨使用螺丝固定。盒盖开启处有一尺寸较大的条形磁铁,确保盒盖关闭时的吸力;左右耳机位置各有两颗磁吸用于吸附固定耳机。
充电盒内部结构展示,电路板采用螺丝和胶水固定。
充电接口竖置既可以利用内部空间,同时也起到了固定电池的作用。
卸下螺丝取出主板,壳体内侧展示。电池底部有双面胶固定。
充电盒内部电路展示。
充电盒内部电路另一侧展示。
指示灯位置的保护罩,避免漏光。
由一个均光板分散为四个导光柱。
USB-C充电接口所在的PCBA,数据脚对地焊接了TVS用于保护。
PCBA另一侧展示,USB-C接口仅供充电使用,不能传输数据。
钰泰半导体 ETA7014 耐压36V的高侧过压保护芯片,保护电压可由分压电阻编程,用于输入过压保护。
据我爱音频网拆解了解到,目前已有1MORE万魔、realme真我、紫米、Urbanista爱班、Haylou嘿喽、飞智科技、iWALK、MOMAX摩米士、漫步者、JBL、等品牌大量采用钰泰的TWS耳机充电盒方案。
钰泰半导体 ETA7014 详细资料。
充电盒主板电路展示,有一颗电源管理芯片和外围电路。
主板电路另一面展示,电源管理芯片背面是过孔散热。
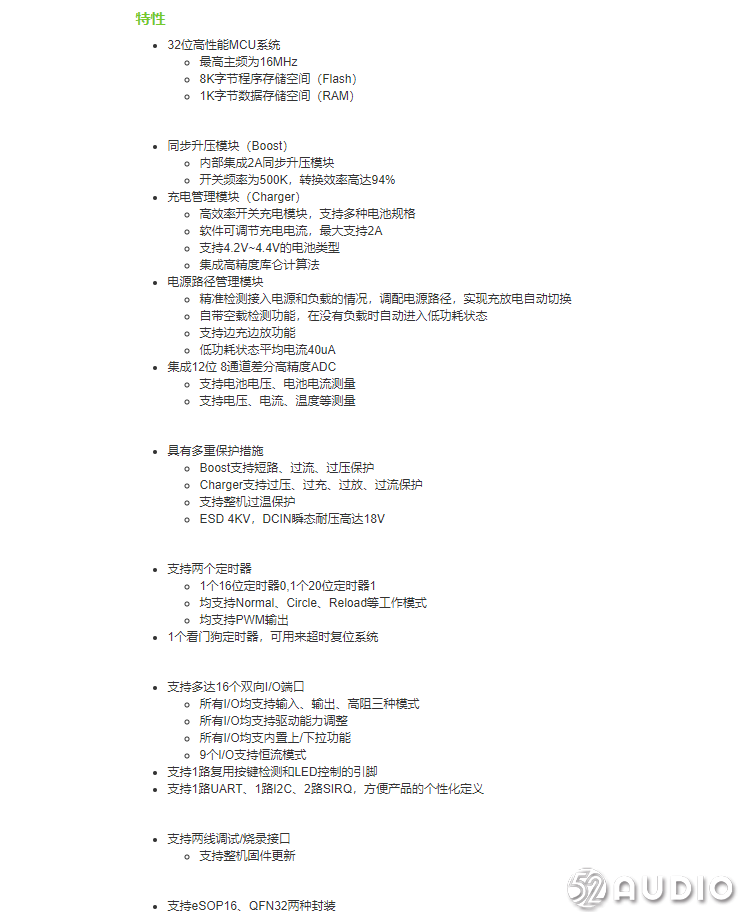
SinhMicro昇生微电子SS2156是一款集成5V同步升降压模块,包含充放电管理、电源路径管理、高精度ADC和丰富接口的SoC。适用于各类需要通过USB口充放电管理的智能硬件设备或配件,以高集成度、高灵活性以及精简的外围器件,有效减少整体方案的开发难度、PCB面积和BOM成本。SS2156为QFN32封装,右侧有电流检测电阻和升压电感。
我爱音频网拆解了解到,包括紫米、万魔、FIIL、阿思翠、漫步者、联想、聆耳、努比亚等品牌在内的多款TWS耳机充电盒均大量采用了昇生微的方案。
SinhMicro昇生微电子SS215X详细资料。
两颗2302 MOS管,下面是电流检测电阻,检测耳机的充电电流。
软包电池来自CEL金赛尔,型号851520,额定电压3.7V,额定容量220mAh/0.814Wh。
我爱音频网拆解了解到,目前已有漫步者、JLab、东芝、摩托罗拉、派美特、MOMAX摩米士、U&I 由我、创新科技、omthing等品牌大量采用了金赛尔的电池方案。
电池保护板特写,提供电池过压过放以及过流保护。
Pogo Pin所在的PCBA展示。
PCBA另一面展示。
给耳机充电的镀金Pogo Pin特写。
四颗LED电量指示灯特写,用泡棉间隔避免漏光。
三、233621 Droplet 耳机拆解
下面我们继续来233621 Droplet的耳机,耳机为豆式入耳设计,符合人体工学的入耳式物理密封设计可阻挡部分外部噪音;硅胶耳塞和触控区域的壳体为浅蓝色,壳体和品牌Logo为深蓝色,形成对比。耳机壳体的形状不规则,外观比较有特色。
触控区域是一个平面,上面是一个状态指示灯。
通话麦克风的拾音孔。
耳机内侧的两个镀金充电触点。壳体上有耳机的L/R左右标识。
出音嘴处的调音孔。
出音嘴壳体上的耳机编码,L01646。
出音嘴处的细密防尘网,阻止异物进入,具有一定防水能力;隐约可以看到扬声器单元。
沿合模线拆开耳机,使用胶水密封。壳体上具备透气孔,可以将胶水挥发的气体排出去,从而不会影响音质。
耳机盖板内侧展示,外圈是蓝牙天线,中间区域是触控感应的箔片,指示灯位置有导光板,泡棉内侧接缝处使用胶水填充,提高防尘防水的能力。
主板一侧展示,内部元器件均通过导线与主板相连。
主板下方是软包电池。
耳机主板和软包电池与一元硬币的尺寸对比。
主板外侧电路展示,主板上焊接的所有导线都有TVS进行静电防护。
主板内侧电路展示,主要是蓝牙主控芯片及其外围电路。
233621 Droplet真无线蓝牙耳机的主控芯片是Realtek瑞昱的RTL8763B方案,这是瑞昱首款完整的TWS真无线蓝牙耳机一体化方案,支持蓝牙5.0,内置32位ARM处理器,24位DSP,运行频率最高160MHz,内置8Mbits Flash内存,减小PCB面积。
瑞昱RTL8763B内置锂电池充电管理、过压、过流、欠压保护等电池防护装置。在扩展性方面,支持三路LED驱动,支持触摸IC控制,支持模拟和数字麦克风输入,并且支持双麦克风,具有双耳通话功能。在降噪方面,支持降噪功能和环境音监听模式,是一款全能的TWS真无线蓝牙耳机一体化方案。
据我爱音频网拆解了解到,目前已有亚马逊、Anker、阿思翠、FIIL、JLab、小米、红米、QCY、东芝等品牌的多款产品采用了瑞昱的TWS耳机方案。
Realtek瑞昱RTL8763BF原理图。
连接蓝牙天线的金属弹片。
连接触控感应箔片的Pogo Pin。
丝印233DK是一颗触控IC,丝印MI5 K2C是一颗锂电保护IC。
两颗LED指示灯特写。
耳机采用的软包电池来自深圳市聚和源科技有限公司,电池型号541112,额定容量0.16Wh。电源优化算法,使小体积电池实现了4小时长续航。
导线连接电池正负极,保护电路在耳机主板上。
最后来看一下音腔内的布局。
通话麦克风位置使用大量白胶固定,起到防尘防水的保护作用。
去除封胶可以看到是一颗驻极体麦克风,主要用于通话时拾取人声。
吸附充电座舱的磁铁。
另外一块吸附充电座舱的磁铁。
充电触点也使用白胶固定密封。
扬声器单元的位置。声音表现方面,动态范围较广,瞬态特性好。
动圈扬声器尺寸实测与官方宣传的5.88mm一致。
拆解全家福。
我爱音频网总结
233621 Droplet真无线蓝牙耳机外观设计比较独特,充电盒采用抽拉式设计,滑一下即可打开;耳机为豆式入耳设计,壳体的形状不规则,整体的配色为撞色设计,看起来比较时尚有活力。
233621 Droplet充电盒体积小巧,重量较轻,内部空间紧凑,设计得比较巧妙,两块PCBA叠在一起,另一充电接口竖置既可以利用内部空间,同时也起到了固定电池的作用。充电盒功能由SinhMicro昇生微电子SS215X负责,它集成了充放电管理、电源路径管理、高精度ADC,接口丰富,外围器件精简,输入端采用钰泰ETA7014进行过压保护;软包电池来自CEL金赛尔,容量220mAh。
233621 Droplet耳机支持IPX5级防水防汗,经拆解发现内部使用了大量封胶提升保护能力;耳机的主控芯片是Realtek瑞昱RTL8763B,支持蓝牙5.0,内置锂电池充电管理等电池防护装置,集成度高,外围精简;耳机有一颗驻极体麦克风用于通话拾音,一颗触控IC用于检测触摸操作,一颗锂电保护IC;耳机内部有多个TVS进行静电防护;软包电池来自深圳聚和源,容量0.16Wh;扬声器单元尺寸为5.88mm。
从整体来看,233621 Droplet充电盒结构设计比较有趣,耳机外型也非常有辨识度,体积小巧,做工扎实,内部电路保护措施到位,在同价位产品中有自己的品牌特色。
以下热门话题可以点击蓝字了解,
也可以在我爱音频网微信后台回复如下关键词获取专题
「技术专题」
LE Audio、TWS、降噪、骨传导、HWA、智能音箱报告、耳机报告、助听器、蓝牙市场报告
「拆解汇总」
400篇拆解、TWS耳机拆解、充电盒拆解、智能音箱拆解、脖挂耳机拆解、头戴耳机
「优质资源」
TWS耳机顶配芯片、TWS耳机芯片、充电盒芯片(有线)、充电盒芯片(无线)、智能音箱主控芯片、TWS充电盒电池、TWS耳机电池、TWS耳机扣式电池
「芯片原厂」
「电池厂商」
「品牌专区」
「展会报道」
蓝牙耳机亚洲展、CES、ComputeX、环球资源、香港电子展、果粉嘉年华、中科院声学所峰会、Bluetooth Asia、瑞昱发布会、紫光展锐发布会
「土豆专访」
第1期、第2期、第3期、第4期、第5期、第6期、第7期、第8期、第9期、第10期、第11期、第12期、第13期
「土豆探厂」
内容持续更新中
商务合作联系:info@52audio.com
勇敢点,在留言板说出你的观点!