![]()
![]()
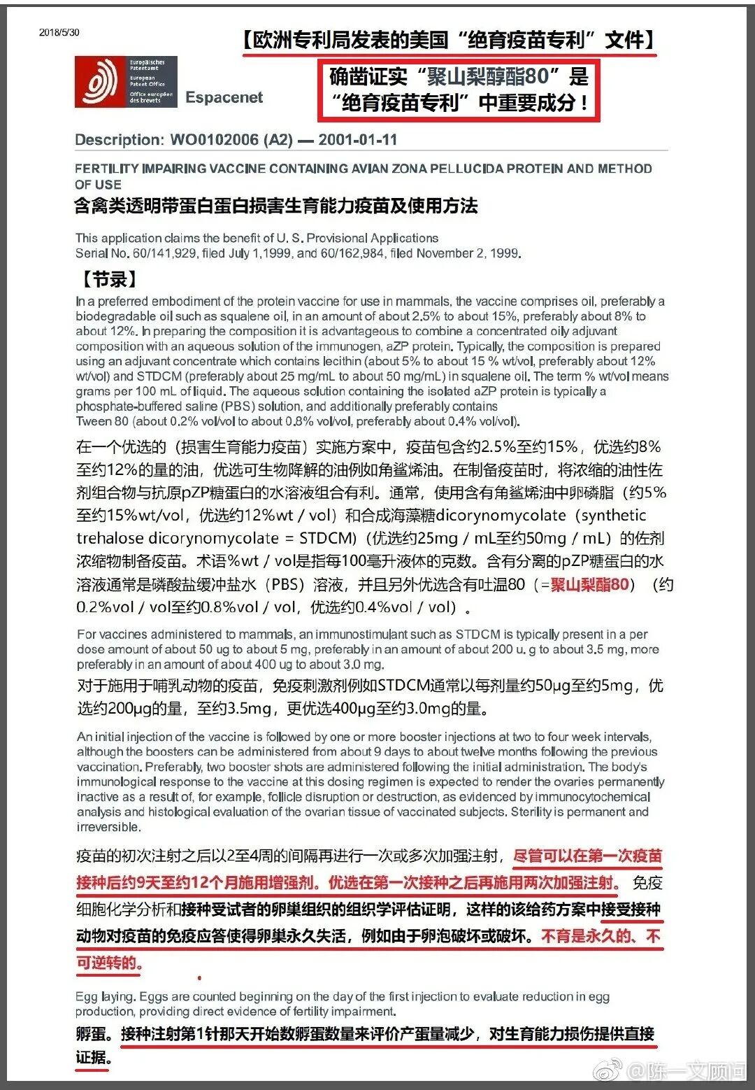
来源:A级论文发表5k8征稿网
![]()
![]()
【美国2001“绝育疫苗”发明专利重要特征】
1/含吐温80; 2/“这种疫苗可以用作免疫绝育或免疫避孕药...优选在第一次接种后再施用两次加强注射;3/对疫苗的免疫应答使得卵巢永久失活,例如由于卵泡破坏或破坏。不育是永久的、不可逆的”!发明者2008年论文补充特征:4/该种疫苗同时具有其他免疫作用!】
来源:著名学者陈一文微博
![]()
![]()
![]()
![]()
![]()
![]()
![]()
来源:著名学者陈一文微博
2004年的新闻
![]()
新京报:
南京医科大学与美法专家联手
研制出男性避孕疫苗
![]()
人们不知道
避孕疫苗到底打给了谁
只知道有人极力推销疫苗
只知道全国各地精子库告急
中国人精子质量越来越低
![]()
![]()
![]()
![]()
![]()
![]()
![]()
听说中国儿童一生要打疫苗三四十次时,生态科学部的女秘书竟张大嘴惊叫起来 —— 她毕竟是年轻妈妈啊。
人口爆炸、经济发展、
全球变暖、转基因与疫苗
中国科学院院 研究员 蒋高明
2012-11-24
最近,到巴黎和玻利维亚开会,会议是UNESCO的生态科学部组织的,接触了多名联合国教科文组织的官员,有些为十几年的老朋友了。在闲聊中,我们无意谈到了下面的话题: 一是人口爆炸。地球上的人口由50年前的不到30亿人,增加到现在的70亿人,其中有10亿来自中国。 二是全球变暖。我笑着对UNESCO的官员说,说全球变暖是不是一个伪命题啊,北京今年就下了很大的雪,且去年中国北方也偏冷。但官员坚持气候变暖是真实存在的,他的观点代表了大部分欧洲人的观点,英国法国人最关心气候变暖。 三是经济发展。我说气候变暖是经济快速发展引起的,是发达国家惹得祸。这一点他并不否认,但同时指出,中国的经济快速发展是造成气候变暖的主要原因,看看,外国人很快把气候变暖的账记到中国人头上了。我说有什么解决的办法吗,每年气候变化谈判都是争来争去的,科学家们总是夸夸奇谈,而没有什么解决的好办法,西方人又不肯放弃他们现在优越的生活。官员同意我的说法。 四是转基因问题。这竟然成了解决人口问题的好办法,教科文官员的此话一出让我惊出一身冷汗来。因为我们是十二年的好朋友了,他就直言不讳地承认转基因是可以作为武器的,而且这个武器要比核武器好用的得多。转基因生化武器要打击的对象就是中国人、印度和非洲人,因为这些国家的人太多了,至于南美洲和拉丁美洲还没有列入白人的打击对象。他说这样的说法在西方人那里很多人知道,可能中国人还蒙在鼓里。我对他说,我早就知道有这么回事,比如比尔盖兹的基金大部分用来支持转基因和疫苗研究就很奇怪,但当我们在中国某些场合说转基因技术可用来研发生物武器时,得到很多人的嘲笑呢。教科文官员听到这里,也神秘地笑了。看来他们知道是怎么回事的 —— 西方人尤其美国在中国成功培养了一大批代表他们利益、替他们做事的洋奴。![]()
提到转基因,我又想起来另外一个敏感的话题,就是疫苗问题。我向该官员求证西方的孩子到底打多少次疫苗,该官员一时说不清,毕竟五十多岁的人了,他自己和他的孩子打疫苗都是几十年前的事了,但他马上向他的秘书求证。秘书有一个可爱的女儿,才四岁。秘书经过认真的回忆,并根据她掌握的知识,比较肯定地说,法国儿童在15岁之前,共打疫苗次数为5次,至多到6次。我问秘书会不会超过10次呢,秘书很肯定地说“绝对不会”。 我为什么要问法国儿童打疫苗次数会不会超过10次呢,这是因为我在国内了解的新生儿童6岁之前打疫苗的次数30-40次,他们是10次,我们还是人家的三四倍呢!中国的孩子会不会收到疫苗的打击呢?当我告诉她们中国儿童一生要打疫苗三四十次时,UNESCO生态科学部的女秘书竟张大嘴惊叫起来 —— 她毕竟是年轻妈妈啊。 无论是转基因的粮食,还是抵抗各种疾病的疫苗,都是西方人忽悠中国科学家,并由这些专家嘴里传递给中国老百姓的信息都是,前者更安全、环保,是为了中国人的吃饭问题;后者则是为了中国孩子的健康。殊不知,两者的核心技术都是西方人在掌控,中国人或成为西方人科技进步的试验品。然而,这一点国人却浑然不知。 这个科技进步最终的目的会不会从减少人口,从源头解决他们头疼的全球变暖问题呢?从上面聊天中来判断,这个线索或许还是存在的。 当前国家领导人强调加强生物国防,并没有引起国人的高度重视,然经常听到的倒是听到一些转基因代言人对此建议发出的嘲笑声。 关于生物国防问题,大家可以看最近的有关文章。我在UNESCO了解的一些信息,供大家参考,同时提醒有关决策部门,在人命关天的大事上,要高度警惕,不能因某些利用集团代言人的冷嘲热讽就改变我们应有的准确判断。 何新,全国政协委员,当代杰出经济学家、历史学家、国际政论家,一代爱国主义学术大家,作品思想前瞻,语言泼辣深刻,深受读者欢迎。
何新先生——答香港商报
问:上次您曾谈到美国旧金山举行的"费尔蒙特饭店会议",这次会议似乎未在媒体上见诸报道?
答:这次会议非常重要,但至今在媒体很少见诸评论。原因是它是高度保密的。据说,只有3名特选的媒体记者被允许旁听旧金山会议所有工作小组的讨论,所以一般传媒似乎都不了解关于此会的内情。
问:请您谈谈您所知道的情况。
答:1995年9月27日至10月1日由美国出资的戈尔巴乔夫基金会,邀集当今世界的500名最重要的政治家、经济界领袖和科学家,其中包括乔?布什(当时他还不是美国总统)、撒切尔夫人、布莱尔、布热津斯基以及索罗兹、比尔盖茨、未来学家奈斯比特等大名鼎鼎的全球热点人物,在旧金山费尔蒙特饭店举行高层圆桌会议。讨论关于全球化以及如何引导人类走向21世纪的问题。这个会议认为,人类历史上一个崭新的时代业已 到来。这个时代将是非工业文明的时代。工业时代与它的大规模福利(社会保障)制度一起,已成为经济史的短暂瞬间即将不复存在。(奈斯比特语)欧洲模式的福利资本主义已经过时。
问:关于后工业时代这个话题,人们早些年已不断地从传媒中听到过。
答:是的。但如果没有认真研究过关于旧金山这次会议的精神,你是绝不会理解所谓" 崭新的文明"、"后工业时代"等语词的真正涵义的。
问:请问这个会议对此是如何解释的?
答:旧金山会议的与会者把未来简化"20比80"的一对数字和一个"靠喂奶生活"(tittyainment)的新概念。
问:这是什么意思?
答:据与会者透露,到会的全球精英们认为,在21世纪,仅启用全球人口的20%就足以维持世界经济的繁荣。因为目前全世界的价值,主要部分仅是由地球人类中的1/5所生产。换句话说,其余的80%或4/5地球人口,都是不能创造新价值的人类废物。"越来越多的劳动力将被弃置不用"。因此他们认为,地球上"只有20%的人有权积极地参与生活、挣钱和消费(此外再加上1%或2%的丰厚遗产继承人。)"(以上均引自该会纪要,汉斯。马丁?彼得先生提供。)
问:那么其余的人呢?
答:参与这个会议的精英们似乎认为,人类中多余的80%人口属于垃圾人口,对于仅占20%的有价值人口,它们是巨大的麻烦同时会制造极大的安全问题。这些垃圾人口多数分布在目前的不发达国家和地区。正是这些国家和地区中的这些垃圾人口成为产生"无赖国家"的根源。一旦这些"无赖国家"持有大规模杀伤性武器,就会成为反对地球精英的"邪恶轴心"。
问:那么如何解决呢?
答:会议提出了解决问题的两个方案。一是布热津斯基提出的喂奶主义:"弃置和隔绝那些无用而穷困的垃圾人口。不让他们参与地球文明生活的主流。仅由20%精英将一些消费残渣供给他们苟延残喘",这就是所谓"喂奶"(enterainment&tirs)的路线。布热津斯基说,"未来人类社会是1/5的社会。在这个社会中,必须让其余4/5的废料人口被排挤出局并依靠喂奶过日子"。
问:如果其余80%人不愿接受这个方案,或者如果说,1/5的精英已不愿意再对那无用的 4/5人渣实施喂奶呢?
答:那么就产生另一个方案,就是逐步设法用"高技术"手段消灭他们。被特准参加此会 的德国《明镜》周刊记者汉斯?彼得?马丁这样描述这个会议,说它对未来地球上的每一个人所提出的问题是:你将成为地球之宴的就餐者还是将成为食剩的垃圾?
问:太可怕了。这难道是真的吗?
答:要理解一个国家的政策,首先要了解这个国家是如何看待现实和未来的。因为政策 的目的无非是两点:一是应对现实中的问题和挑战。二是引领和塑造现实使之达到所期 待的未来目标。在后一意义上,远期政策实际就是导向未来的国家战略。这次旧金山会议之所以极其重要,其根本意义即在于此。
问:近年人们常谈所谓"后现代"、"后工业文明"、"全球化",但似乎没有人考虑你所阐述的这一层意义。
答:近200年以来,英美的统治精英一直深受三种社会哲学的影响。一是马尔萨斯主义,认为地球资源和环境无法承载隔代而倍增的人口。二是应用于人类的达尔文主义,主张大自然的天律是优胜劣败,弱肉强食。三是尼采鼓吹"超人"对"群畜"人渣宣战的精英主义。
所以出席这个会议的精英认为,当今地球所负载的无用而劣质的人口垃圾是太多了。当 代所面临的全球环境以及不可再生资源问题,使人口危机问题变得更加紧迫。必须用战争和瘟疫(生物武器)来消灭他们(新马尔萨斯主义)。由于现代世界财富的绝大部分,仅由20%的优秀人口和优秀文明(以英格鲁撒克逊文明为代表)所创造。所以必须设法消灭和淘汰那些无能力创造新价值的"群畜"(新尼采主义)。
人们应当注意到,在客观上,现代科学技术,包括"干净"核子技术,遗传基因武器技术 以及生物武器技术已经提供了实现这一目标的高科技手段。也就是说,现在已可以使用较"人道"的方式(而不是维斯康辛集中营的焚尸炉),非血腥地、大规模地消灭劣质人口和文明。必须在这一意义上,人们才会真正理解美国何以对任何其他国家拥"大规模杀伤性武器"如此敏感,同时自己则大规模地加速研制发展这一类新式武器。
尼采说:就我的本性来说,我是好战的!攻击,这就是我的本能。与人为敌,这是我的天性。(参看商务版尼采《权力意义》第18页)布什上台以来,对世界不断提出尖锐刺耳的挑战。有人称之为"单极主义",有人称 之为"牛仔斗士",其实都不确切。布什主义就是尼采主义。
问:尼采哲学近年在国内也很流行。
答:我们国内一些精英总是很乐于对国外流行的东西象鹦鹉一样学舌。但仅仅是作为鹦 鹉,因为鹦鹉并不理解它所叙述的那些语句的真实意义。
"让超人降生,消灭这些群畜!""必须爱除衰退的种族!"这是尼采在1889年写作的《权 力意志》中发出的呼唤。我设想,这个淘汰劣质种族和人口的武力和文化的复合进程,也许会在第21世纪即本世纪之内成为人类最终所将面临的一种严峻生存现实。洛克菲勒基金会低调地资助了世界卫生组织的一个名为“生殖健康”项目,这个项目开发出一种新型破伤风疫苗。这可不是洛克菲勒基金会的人一时心血来潮。他们自1972年开始就与世界卫生组织的研究人员合作,开发出一种新的双重疫苗,基金会同时还资助其他生物技术领域的研究,其中包括基因工程作物。 20世纪90年代早期,根据全球疫苗研究院的报告,世界卫生组织监督了在尼加拉瓜、墨西哥和菲律宾进行的大规模破伤风疫苗接种行动。Comite Pro Vida de Mexico,一个由信奉罗马天主教的非神职人员组成的组织,对世界卫生组织项目背后的动机产生了怀 疑,并决定测试多种疫苗。他们发现疫苗中含有人绒毛膜促性腺激素,或称hCG。对于为保护人类免遭因身体被锈钉刺伤或接触到土壤中的某种特定细菌而发作的破伤风疫苗来说,这是一种奇怪的成分。破伤风本身是一种相当罕见的伤病。 同样令人不可思议的是,人绒毛膜促性腺激素是维持妊娠所需的天然激素。然而,它与破伤风类毒素抗原载体混合的时候会激发针对人绒毛膜促性腺激素的抗体,使女性无法维持妊娠,这是一种隐蔽形式的流产。有关加入了少量人绒毛膜促性腺激素的疫苗的类似报告也发生在菲律宾和尼加拉瓜。 Comite Pro Vida组织还确认了世界卫生组织疫苗项目的其他几个匪夷所思的事实。破伤风疫苗只给15~45岁间的育龄妇女注射,没有给男性或儿童注射。此外,疫苗在数月内分三次注射,以此确保妇女的人绒毛膜促性腺激素维持足够高的高剂量,尽管一次破伤风注射至少在十年内有效。人绒毛膜促性腺激素的出现是明显的疫苗污染。人绒毛膜促性腺激素并不是该疫苗的成分。任何接种破伤风疫苗的妇女都不知道该疫苗含有堕胎药剂。显然,这正是世界卫生组织的意图。 Comite Pro Vida顺藤摸瓜了解到,为开发使用人绒毛膜促性腺激素的抗生育破伤风疫苗及其他疫苗,洛克菲勒基金会与约翰三世的人口理事会、世界银行、联合国开发计划署和福特基金会等其他机构已与世界卫生组织“同舟共济”整整二十多年。 那些参与资助世界卫生组织研究项目的“其他机构”还包括全印医学研究所和数所大学,如瑞典的乌普萨拉大学、芬兰的赫尔辛基大学和美国的俄亥俄州立大学。这个名单还包括美国政府,它是通过美国立卫生研究院所属国家儿童健康与人类发育研究所参与进来的。这家美国政府机构为一些抗生育疫苗试验提供了人绒毛膜促性腺激素。![]()
英国医学期刊《柳叶刀》在 1988年6月11日 题为《世界卫生组织避孕疫苗的临床试验》的文章中,确认了Comite Pro Vida de Mexico的发现。为什么破伤风类毒素抗原成了“载体”?据该项目的一位科学家塔尔沃说,使用人绒毛膜促性腺激素抗体是为了开发一种成功的抗生育疫苗,因为人体不会攻击自身产生的人绒毛膜促性腺激素,人体必须被“欺骗”才会将人绒毛膜促性腺激素作为入侵的敌人。 到1993年中期,世界卫生组织从其并不充裕的研究资金中已向被委婉地称为“生殖健康”的研究项目总计投入3.65亿美元,包括在破伤风疫苗中植入人绒毛膜促性腺激素。世界卫生组织官员拒绝回答为什么接种疫苗的妇女被发现带有抗人绒毛膜促性腺激素抗体这类显而易见的问题。一开始他们对此矢口否认,后来他们则苍白无力地回答说人体绒毛膜促性腺激素事件“微不足道”。 他们宣称这些指控是“捍卫生命权的组织和天主教机构”干的,好像这就意味着某些致命的偏见,以此来摆脱Comite Pro Vida de Mexico的揭发。如果你无法否认信息本身,你至少要设法使他人相信传递这个信息的人不可靠。 又有四个用于菲律宾妇女的破伤风疫苗样品被送至马尼拉的路加路德教医疗中心。在那里,四个样品在检测后均对人绒毛膜促性腺激素呈阳性反应。世界卫生组织官员即刻推卸责任。世界卫生组织现在宣称人绒毛膜促性腺激素来自生产过程。 该疫苗由加拿大Connaught实验室有限公司和澳大利亚Intervex and CSL实验室生产。作为世界最大的疫苗生产商之一的Connaught 公司,是法国制药企业罗纳普朗克集团的子公司。在其他研究项目中,Connaught生产一种基因工程版本的(人)免疫缺陷病毒(HIV)。 显然,人口控制和转基因作物是大幅减少世界人口这个整体战略的一部分。这个整体战略以“解决世界饥饿问题”的名义公之于众,实际上却是五角大楼所称的生物战的一种精明体现。- end -
拓展阅读:
原来是洛克菲勒在背后误导中国推行计划生育
希特勒的“生育农场”:只为生产,不谈感情
灼见 | 梁建章:生育三孩四孩对社会有害还是有利?
大胆讲话:低生育率带来的恶果正在显现!
被“避孕药”毁掉的中国女孩
北京剩女突破80万背后!真相令人惊讶!
预防宫颈癌?HPV疫苗的噩梦终于到来!
129名疫苗接种者最终患病,美宣告试验失败:艾滋病仍无药可救
不打疫苗不让上学:意大利推翻《疫苗法》震惊医学界!
【医疗揭露】揭穿疫苗的十大罪证-比尔.盖茨承认用疫苗削减人口
转基因阴谋:消灭地球80%人口!
催生、催生、催生!多个省市出招了!
黑人脚下无巴黎
美国外交官参与贩运人类血液和病原体的秘密军事计划
开庭了!慕盛学起诉国家卫健委,中国食盐安全长期受美国人误导
杰克·伦敦:用生化武器,灭绝中国人
12主粮转基因
大量黑人系统性的迎娶美国白人女子, 美国或处于建国以来最大危机中
山东大学女学伴含泪自述
想不透,为何国家级教科书中黑人成了中国皇帝?
两名武汉女大学生,被同一黑人感染艾滋病!
设有纵观天侠读者群,
想进群的朋友可以扫描下方二维码加我好友
请直接说想进群,不用客套
![]()
![]()
![]()
车主警惕!比国庆堵车更恐怖的发生了!
数字人民币红包来了!
真实的八佰、现实的四行仓库,更让人唏嘘澎湃!
【练出神仙体】8岁小男孩“神仙字迹”爆红网络,幸运眷顾早早练字的人
一平方米降5000元!天津房价跌回四年前水平
终于,再也见不到金“大侠”了
收复8年的黄岩岛,可能成为南海超级大岛,离菲律宾仅230公里
TED洪兰教授有趣演讲:男女大脑思维的巨大差异!
“吉林1号”曝光实力 — 成功跟踪F22空中飞行,还搞了场“直播”
解放军少将金一南:是时候,让国人看看这个视频了!
重磅!大量银行账户被冻结……
当代汉奸是什么下场?被家族除名!
喜大普奔!终于有省份取消民族加分了!
中国女子远嫁印度,后悔已晚了!
读私塾长大李克强
美国疫情进入恶性循环状态?
已无悬念,美国失败已成定局,带着所有人的向往沉入黑暗……
电商直播的“宇宙中心”:上万主播面临洗牌
湖北省网红县委书记将87位官员送进监狱
催生、催生、催生!多个省市出招了!
一场改变历史的演讲
陈平:全球化时代终结,中国将占领科学、金融、军事、工业制高点
夫妻月退休金6000元,竟过成这样!无数人警醒了
感动!曾经的贵州贫困县烧掉400亿成就顶级行为艺术!
陶华碧:美国监狱已被我老干妈控制住了!
北半球多地天空传出奇怪声音,原因不明
昔日放弃锡金,今天我们终于感到痛了
贺雪峰:为什么山东农民不愿意合村并居?
2020开年大片!《美国大分裂:从奥巴马到特朗普》完整版下
2020开年大片!《美国大分裂:从奥巴马到特朗普》完整版上
湖南人民打虎记:用机枪扫射后,“百虎围村”三天三夜!
美媒重磅曝光:川普故意让疫情爆发,后台是三大财团!
清华北大为啥没有上美国制裁清单?原因被浙大教授一语道破,入木三分!
震惊!《辞海》去毛化?原来竟是美方要求!
震撼!中国布局了六大港口,保障一带一路畅通!
一个超级大国的消失 ——前苏联金融崩溃的戏剧性过程
2020年,中国整体的赚钱逻辑已经进入了6.0的时代
美国媒体:美国发展史就是一部印第安人血泪史
一场瘟疫击穿了一套医疗骗人的体系!
中囯正式宣布:瓜达尔港正式开航,新加坡损失重大美囯完了?
![]()
![]()
![]()
![]()
![]()
分享的是智慧
转发的是福报
猛戳下面微店入口
![]()