![]()
![]()
![]()
作者 | 武汉大学中国乡村治理研究中心研究员 吕德文近几个月,许多山东农民被突如其来的疫情和合村并居搞得五味杂陈。所谓合村并居,就是拆除农民住房、合并原有村庄,建立新型农村社区,让农民集中住进楼房。如果说疫情还只是一场天灾,人们还可以躲在温馨的家园迎来黎明,阴霾终会过去。那么,合村并居就像是一场人祸,它来势汹汹,不讲人情。它对农民的心理冲击,怕是会伴随终身。甚至,对许多普普通通的农民来说,何时能适应新秩序,还是未知数。刘彬的老家在山东莱芜刘家村,4月20日,这里公布了合村并居规划方案,镇里召开动员大会,刘家村在被拆除之列。刘彬有点懵,消息来得太突然,他心里说不出的恐慌。他和乡亲们都担心,一旦村子被拆了,将来怎么生活?村干部带回来的消息是,村子是要拆的,但怎么个拆法,未来的小区建在哪里,住了小区怎么耕种,一切都未知。刘彬胡思乱想了很多,他和父亲都是党员,他很清楚,他家得配合“大局”,会是第一批被拆的农户。拆迁补偿肯定不够置换楼房,这就意味着,经济条件本就不宽裕的他,现在就得准备一笔钱安顿父母。![]()
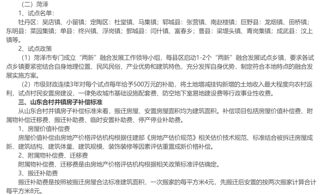
和刘彬相比,滨州的袁珍和她的袁家村乡亲们,甚至连发懵的机会都没有。4月中旬,村里突然召开村民大会,镇领导宣布袁家村被纳入了合村并居范围,率先拆村。随即,一百多位乡镇干部组成的工作组开进袁家村,入户宣传动员。目的只有一个:让村民签字,同意拆房子。这一变故实在太大,袁珍和大多数村民根本没有心理准备。她是土生土长的袁家村人,亲眼目睹袁家村从一个落后村庄变成了道路、广场、电力、网络、垃圾桶等一应俱全的“美丽乡村”。没想到,刚过上好日子,马上就面临变故。关键是,当地政府在动员农民拆房子的同时,却无法向他们承诺何时何地建好新社区。袁珍实在想不通,本能反应就是守护自己的家园。她们一家和村里23户人家一起,坚决不签字,成了当地政府的“眼中钉”。菏泽的孙野和他的孙家庄乡亲们也正在经历煎熬。三月九日,疫情还没结束,镇政府就通过村里的大喇叭和宣传车日夜不停地动员群众签字拆房子,搞得在家上网课的学生都不得安宁。孙家庄是镇里唯一在拆的村庄,政府既未出示任何文件,也未告知还建楼房的面积大小和价格如何,只是口头表达被拆房子的最高标准是每平米750元,但有20%的折旧。换言之,最高补偿标准是每平米600元。![]()
网上公示的菏泽合村并居试点名单及补偿标准(来源:齐装网)村民大多都不同意,但党员和干部必须带头,当地政府动员有干部身份的亲戚上门做工作。软硬兼施下,全村260户中,已有60户签订了拆迁合同。镇领导和拆迁组作风强势,派出所也时不时地将拍照“阻挠”拆迁的村民传唤问话。看样子,基层政府是不达目标誓不罢休的。孙野不知未来如何,只能走一步看一步。最糟心的或许是李尚一家。李尚所在的临沂李家村,从去年十月开始大规模拆迁。虽说拆迁的同时,安置楼房正在离村4公里处建设,但因不具备入住条件,且补偿标准极低,拆掉的平房无法置换一套楼房,李尚和村里的部分村民也成了“钉子户”。从三月底开始,李尚留守家中的父母亲每天都要面对家中田地被挖、作物被损毁、断路断电、家门口被放鞭炮、房屋玻璃被砸碎等滋扰。李尚的父母无法忍受,于6月11日投奔在其他城市工作的李尚。6月13日中午,在没有接到任何电话、短信告知的情况下,李尚家的房子终于被强拆了。李尚觉得自己走投无路了。他报过警,写过上访信,打过市长热线,但都没用。他现在唯一能做的就是自我安慰,看看有关合村并居的相关讨论,了解一下政策。虽于事无补,却也只能认命。5月30日上午,政府工作人员再次来到袁珍家。前两次是用手敲门,但袁珍的老公不在家,只有她和两个孩子以及患心脏病的公公在家,袁珍害怕,就没开门。第三次,工作人员开始用砖头砸门,两个孩子被吓得哭起来。被逼无奈,袁珍开了门,随即被六个干部组成的工作组带上了一辆面包车。工作组很谨慎,一上车,袁珍的手机就被工作人员暂时保管了。因怕有人跟踪,面包车在国道上绕了一圈,才开到乡政府的一个社区办事处(并不是袁家村所在的社区)。袁珍回忆,从上午十点到晚上两点,六个工作人员与她谈了16个小时。工作组总是软硬兼施。一方面,他们给袁珍畅想了许多美好前景,说将来住社区了,有更大的广场跳舞,政府提供电商培训,她可以做生意。有位干部甚至许诺,袁珍虽然只是初中学历,但到时候可以考个中专,到乡政府上班。![]()
另一方面,他们又说合村并居是国家政策,做“钉子户”会影响子女上大学、考公务员,还影响子女结婚。袁珍说,她刚被带走的时候,家里打电话报警。派出所民警立马就找到了谈话的地方,并让袁珍签了一个出警回执,解释说这不是非法拘禁,而是做工作。乡干部见这情形,立马表示:你看,派出所也听政府的,报警也没用。乡干部说了很多,但袁珍眼皮子底下的诉求,他们却没一句确切的话。袁珍问新社区在哪里、什么时候建,一位工作人员表示,明年八月十五就搬新小区。袁珍反驳,隔壁水库搬迁村,村子被拆了两年了,村民还在流浪!最终,袁珍还是没签字。到晚上快两点时,家里打电话给村支书,说如果袁珍出了问题,唯他是问。村支书无奈,只能和乡政府协调,工作组终于把袁珍送回了家。实际上,面对工作组和拆迁队,刘彬、孙野、李尚都有和袁珍一样的无力感。政策话语如此强大,以至于人们不服从都不行。比如,只要是党员和干部,乃至于干部的亲戚,必须服从“政策”。在地方政府看来,这些人本就应该是“讲大局”的,无论是否理解,都必须服从合村并居这一“政策”。渐渐的,那些不服从“政策”的,也就成了“对抗政府”的边缘人。这个逻辑实在强大,在农村,每个家庭总会有一两个在“体制内”工作的亲戚朋友;哪怕没有,也还是和“体制”有关联。当体制内的亲戚朋友来当“说客”时,大家都很尴尬,但说服群众签订拆迁合同,是体制内人员的“工作”。有些地方甚至规定,什么时候完成这项特别的“工作”,就什么时候再回去上班。对群众来说,心不甘、情不愿地让政府拆掉房子,实在窝火;但不接受吧,又像是给亲戚难堪,如果影响了别人的前程,罪过真是太大了。最终,无论结果如何,肯定是“亲戚不像亲戚,朋友不像朋友”。![]()
袁珍举了一个例子。袁家村有位村民,虽不是体制内的人,但也被政府“拿捏”地准准的。这位村民在镇里开了一家工厂,因为不愿签合同,环保、安全、消防等各个执法部门不断上门检查,有一次还被强制停电停产了。这位村民被逼无奈,只好签字。基层的工作力度越大,调动的社会资源越多,群众感受到的政策压力也就越大。从结果上看,很多村民签了拆迁合同,但有多少是真心拥护合村并居政策的呢?哪怕刘彬这样有大局意识的人第一批签了字,也很难说他是心甘情愿的。至于别的村民,就更是软硬兼施下“逼签”的结果了。李尚的父母算是反抗到底,却还是逃脱不了强拆的结局。平心而论,无论是出于本能的敬畏,还是出于无奈,大多数村民哪怕一百个不情愿,但其实已经为自己的家园预设了被拆的命运。只不过,他们需要评估的是:上楼后的生活还有尊严么?山东农民的传统房屋由正房、偏房、院子和门楼围合而成。一般来说,如果有单独的院子,老人会独居一处;如果没有,老人就住儿子家的偏房,住一起,但分别开火。年轻人大多住在钢筋混泥土的楼房。这些楼房或是结婚时所造,或是为改善居住环境重新翻盖的。房子比较新,宅基地面积也比较大。但在合村并居政策下,村民被拆之后,居住质量不仅大大降低,还得倒贴十万左右才能住进楼房。以袁家村为例,政府并未请正规公司来评估,只是工作组自己做了一个简单的评估表,只列了正房、偏房、宅基地、青苗补偿等几项大类,每个大类有个总价。其中,正方(北屋)按500-700元每平方米计算,偏方按200-300元每平方米计算,土胚房评估价格会更低;宅基地不算价格。袁珍家的正房共163平米,每平米按713元计算,评估下来不到12万,把偏房和青苗补偿加上,再加上2万元的安置费,也才16万。安置房面积一般有80、100、120、130平米不等,按自家正方面积的置换价为1100元/平米,不足部分按1800元/平米的价格置换。这就意味着,袁珍把自己房子拆了还换不了130平米的毛坯楼房。如果真要入住,还得再花大几万的装修费。年轻人在乎的还只是一次性的购房补偿,老年人想得更多。只要搬进楼房,不仅耕作不方便,水、气、取暖等费用,一年怎么也得增加几千元生活成本。很多老人说,“冲个厕所也要花钱”。还有一个巨大的现实问题无法解决,一旦搬进楼房,老年人和年轻人如何相处?这些问题,看似细小,却是诸多人伦悲剧的导火索。那些见过所谓新型农村社区的农民都知道,搬进小区后,老年人普遍都得住车库。面上的说法都是腿脚不便,不好上楼。但内心的无奈是,如果和子女住在一起,一定会在狭小空间内激起无数家庭矛盾。为了维持家庭和谐,老年人只能忍痛住在“冬冷夏热”的车库里。最让人不可接受的是,绝大多数地方推行合村并居都是“先拆后建”。小区八字还没一撇就动员群众拆房子的情况,比比皆是。一个现实问题是,群众如何过渡?政府虽然会发放少量安置费,但根本不够生活。被拆农民只有三个选择:租房、投亲靠友和搭窝棚。![]()
在有些地方,由于合村并居的速度太快,被拆农户想租房也租不到。尤其是老年人,哪怕是有房源,房东也不愿意租。因为几乎所有人都怕老年人在居住期间出事,既无法承担责任,也挺忌讳的。而如果一两年都还无法回迁,投亲靠友也不是长久之计。再加上,农民即便被拆了房子,总还有庄稼和果园需要照料。于是,绝大多数被拆农户都选择在田间地头搭窝棚居住。一旦哪个地方推行合村并居,农民住窝棚的景象就会大面积出现。袁珍不明白,背着债务上楼,生活成本大幅度增加,种田的还种田,务工的还务工,这哪是好日子呢?大概率是,住进小区才发现,还是农村好。其实,基层政府也没有底气。以至于,很多乡镇干部做群众工作时,说着说着自己都不信了。要么就像袁珍面对的一样,连哄带骗“逼签”;要么就像李尚面对的一样,连道理都不讲,干脆强拆。对大多数基层政府而言,合村并居是有条件要上,没有条件创造条件也要上的必须完成的任务。尽管最近山东省和一些地级市政府都宣称合村并组没有硬杠杠,不搞“齐步走、一刀切”,但各个乡镇在推行政策的过程中,无不是以贯彻上级政府的决策为依据,无不是以“压实责任”等工作方法强硬推行。观察者网采访武汉大学中国乡村治理研究中心主任贺雪峰教授谈城乡发展问题比如,孙家村所在乡镇主要领导在合村并居动员会上就强调,此次合村并居时间紧、任务重,要加强组织领导,压紧压实责任;要严明纪律,严格督查问责。然而,合村并居需要大量的资金,从何而来?早先的试点,都是选择条件比较好、地方财政比较殷实的地区开展。济宁市有一个十年前合村并点形成的“万人社区”,当地是济宁财政实力前三的乡镇,当年为搞试点,当地财政预算了1亿元建设新型社区;为满足群众实际需要,最终却花了3.2亿才建成。即便如此,这个新型农村社区也还是有形无实,既没有实现乡村振兴,也无助于城镇化,更谈不上城乡融合发展。农民还是回村里种田,合在一起的两个村,虽共处一个社区,却还是有两个村级组织。连疫情防控,两个村的村干部也是各守大门的一边,各自管各自的村民。面对种种质疑,6月17日,山东省政府新闻办召开新闻发布会,省自然资源厅厅长李琥介绍说,目前,农村社区建设还处在探索推进阶段,没有下指标派任务,没有大规模的大拆大建。他还承诺,拆不拆、搬不搬、建不建,由农民群众说了算,村民同意率必须达到95%以上才能实施,不搞强迫命令“一刀切”,不能增加农民负担。山东省委农办主任、省农业农村厅厅长李希信也在会上说,“我们将对基层的创新创造进行认真总结,对工作中产生的偏差和问题及时纠正,坚决把维护农民利益放在第一位,坚持因地制宜,把好事办好。”我们希望,山东省能真正把老百姓的利益放在心上,让合村并居政策走上正轨,在尊重农民意愿的前提下推进。
设有纵观天侠读者群,
想进群的朋友可以扫描下方二维码加我好友
请直接说想进群,不用客套
![]()
![]()
![]()
为什么全世界都在帮印度?
明修栈道、暗度陈仓!北斗卫星发射的幕后消息
7月1日起,海南离岛旅客每年每人免税购物额度为10万元
被“避孕药”毁掉的中国女孩
黑潮泛滥!在美华裔被迫向黑人下跪!
触目惊心!又一个7.5级强震,万人逃命!北极冰川倒塌,气温飙升38°C!多地海底惊现新冠垃圾…天灾未完,还来人祸?
光安新县就有数千人在新发地做生意!雄安新区突然宣布!担忧的是新发地在北京有上百家直营店!牛羊肉供应量大!已经有牛羊肉检测阳性!
轰动全国!上海刚刚突然宣布!!
这就是中国速度,解放军40分钟横渡雅鲁藏布江,中国实力震撼全球!
一拳击倒无法无天,美国黑人无敌了!
美国黑人暴乱再升级 看黑人的素质 还敢引进黑货吗?
2020开年大片!《美国大分裂:从奥巴马到特朗普》完整版下
2020开年大片!《美国大分裂:从奥巴马到特朗普》完整版上
中印边境附近一座印军桥梁坍塌,挖掘机和拖车瞬间掉入河谷
央视罕见公开中国军队投送能力有多强?
湖南人民打虎记:用机枪扫射后,“百虎围村”三天三夜!
想不透,为何国家级教科书中黑人成了中国皇帝?
法国白人懵了!巴黎黑人大游行,要求把白人赶出巴黎!
东北爆蝗灾席卷13公顷农地,每平方米有50只蝗虫,但并影响粮食丰收“放卫星”!
30秒了解民法典!
大二学生作弊被抓后跳楼,谁的责任?
女孩交了黑人男友之后……
重磅!全国31省党政一把手籍贯名单出炉 ,1省独占11人、9省无1人
美媒重磅曝光:川普故意让疫情爆发,后台是三大财团!
广东男子吃草10多年,如今真的力大如“牛”!
重磅官宣!海南自由贸易港政策干货精选60条!
海南自贸港为什么能取代香港,看就知道!
揭露美国停飞阴谋,对留学生们的离间和绑架!
清华北大为啥没有上美国制裁清单?原因被浙大教授一语道破,入木三分!
华盛顿纪念碑遭雷劈!网友:“雷神加入抗议了”
美国“清人”计划来袭!大批华人沦落街头“无家可归”
1949年前的洪湖——新堤历史!
任正非:“我已做好此生再也见不到女儿的准备!”
你关心的这些问题,总理都回应了!
允许摆地摊,比发几亿消费券还管用!
这,才是香港问题的根本所在!
香港是怎么走到如今这一步的?(深度好文)
中国人如何开展西部大开发?整体规划,每一个都是超级大工程!
震撼!我军在唐山港京唐港的军演作用重大!内涵极为丰富!
【读史明智】纪念毛主席“五二〇声明”发表50周年:这个世界究竟谁怕谁?
我国人口三大结构,宗教、民族、人口失衡的问题
中国史上最大工程即将开工,将彻底改变中国!
紧急通知:今年农业年景最差,极端天气多发!
外媒指名道姓,我囯某人转移巨额资产到海外170亿美元
张维为:曾经被吹的天花乱坠的西方世界,结果一下子被打回原形
日本医生揭露纽约疫情现状:医院会选择性治疗,不少人被安乐死
100名中国人为什么选择把7.8万亿巨款存入国外的瑞士银行?都是些什么人?
中国的年轻一代为什么厌恶公知?
美驱逐40万美籍华人,失去中国合法公民身份
震惊!《辞海》去毛化?原来竟是美方要求!
海军要“造反”?!共济会已经无力完全控制美军!
震撼!中国布局了六大港口,保障一带一路畅通!
方方三大援兵全部哑火,别墅事件再发酵!
中国最牛夫妻:卖掉北京房产出国旅游,8年后回来发现赚了2个亿!
吃面大叔又来了
台湾位置有多重要?控制日本和韩国咽喉的要地!三维图解台湾地形
第三次世界大战已经爆发!(深度分析)
新华社怒斥:全世界只有中国房子有公摊面积,这个“坑”到底有多深?
威廉﹒恩道尔的采访:转基因将使中国出现“全民癌症”的景象
实拍朝鲜平壤住房:从大学教授到农民皆由国家提供免费入住
世界卫生组织隶属洛克菲勒基金会
美幕后大佬给出最终方案:不行就解体吧,正好欠中国的钱不用还了
▶触目惊心:繁荣美国的背后……
中国风水师给美国总统特朗普的忠告!
解放军核专家:武统台湾,要做好这些准备!
中囯真正的对手曝光!GDP是我们15倍,美国也只是傀儡
美国的生死劫!(好文,强烈推荐)
美囯突传凶迅!国会全票通过!各大财团罕见联手!这是一场必须赢下的斗争...
端宏斌:中美处在巨变的前夜!
12主粮转基因
一个超级大国的消失 ——前苏联金融崩溃的戏剧性过程
2020年,中国整体的赚钱逻辑已经进入了6.0的时代
美国媒体:美国发展史就是一部印第安人血泪史
一场瘟疫击穿了一套医疗骗人的体系!
中囯正式宣布:瓜达尔港正式开航,新加坡损失重大美囯完了?
【转基因阴谋:消灭地球80%人口!】1995年美国费尔蒙特饭店的神秘会议
![]()
![]()
![]()
![]()
![]()
分享的是智慧
转发的是福报
猛戳下面微店入口
![]()