大家好,我是小五🧐
用户分析是企业经营中最受关注的领域之一,在日常生活中,大家或多或少都经历过如下场景:在街头被邀请参与某商品的问卷调查;在饭店被服务员询问对菜品的意见;在试驾后被邀请填写对车况、内饰的感受和评价。这些场景体现的就是各行各业的经营者惯用的用户分析手段。
最近我看了一本书《大数据用户行为分析画像实操指南》,摘录了其中的部分章节,今天分享给大家。
行为分析指标按照不同的分类标准可以分成不同的类别。按照用户行为轨迹将行为分析指标分为渠道类指标、访问类指标、转化类指标、留存类指标及社交类指标5类指标。
注:本段指标解释,授权转自书籍《大数据用户行为分析画像实操指南》
互联网线上推广渠道总体上可以分为5种类型:原生广告类社交媒体、普通社交媒体、搜索引擎、软件商店和换量联盟。
渠道类指标的具体分类如下所示。
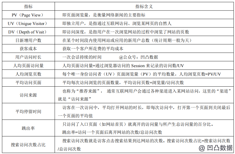
访问类指标的具体分类如下所示。
转化类指标主要包括注册、登录、订阅、下载、加购、购买等指标。
转化类指标的具体分类如下所示。
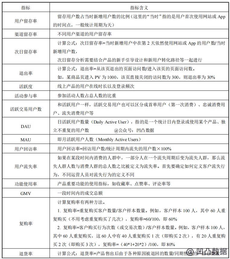
留存类指标的具体分类如下所示。
社交类指标主要包括关注、互动、好友、送礼等。
社交类指标的具体分类如下所示。
关于用户行为分析的模型,并没有严格的定义,我见过的大概有10种左右。在看书籍《大数据用户行为分析画像实操指南》时,我摘录了两大类模型(转化分析模型,精细化运营模型),今天分享给大家。
用户漏斗模型的构建过程需要遵循科学方法的指导,用户流向分析能够通过对客户在应用软件或网站中访问行为路径的转化数据进行分析,量化产品推广的效果,并准确把握用户行为偏好,挖掘用户行为的深层动机,进而为用户设计个性化路径,提升企业的个性化服务效果。
传统的漏斗模型无法在细节层面上对比分析用户的转化情况。为了解决这一问题,我们引入了漏斗对比分析法。所谓“对比分析法”,指的是从不同角度出发,分别运用漏斗模型分析用户的转化路径,进而比较不同漏斗之间的异同点,为企业进一步优化用户转化路径、提高用户服务质量提供一定的指导。
传统的漏斗模型只有用户大致的流程走向,而缺少在流程的每一个步骤中用户流失的具体信息。然而,这些信息对于分析用户注册流程、规划用户转化路径是十分必要的。因此,漏斗与客户流向结合分析法就显得尤为重要了。
漏斗与客户流向结合分析法可以分析功能层面和事件层面的用户转化行为,但是更为深层次的细节分析也是十分必要的。这样就是所谓的“微转化行为分析法”。
此外,还有用户注意力分析法,也称为热力图分析法。指的是根据用户在网络页面上的浏览行为点击行为、页面滚动行为、鼠标指针在页面上划过的痕迹、页面停留时长等信息构建用户注意力热图,表征用户对某些信息的关注程度,从而合理推测用户最关注的内容。
用户分群是用户精细化运营、精准化营销的前提。用户分群不是把用户随意划分为几个群体,而是要基于企业的运营实践,采用相对客观的方法、合理的用户行为指标,把用户划分为不用的群体。用户分群原理主要基于用户的互联网行为轨迹,将用户行为标签化,从而描摹该群体在特定范围的行为特征和规律。运营人员依据不同群体画像,有针对性地进行精细化运营,并为不同群体的用户提供差异化服务。
常用的用户细分模型有常规的用户分群模型、用户生命周期模型、用户流失预警模型、用户价值管理模型(RFM)以及大小数据融合的用户画像模型。
关于用户价值管理模型的实战,可以参考我们之前的文章👇
按照用户生命周期来划分用户,可以捕捉用户行为轨迹中的关键节点,能够帮助企业了解不同生命周期的用户需求,从而制定有针对性的运营和营销策略,不断提升用户参与度及每个关键节点的转化过程。从用户在平台的生命周期历程来看,可分为引入期、成长期、成熟期、休眠期和流失期,如下图所示。
这些模型的介绍,我都只摘录了部分,如果大家感兴趣还是查看原书《大数据用户行为分析画像实操指南》。
具体赠送规则如下,在本文后进行留言你对用户行为分析的看法或理解,其中
活动时间截止到下周三(12.8)中午 12 点。
注意,没有意义的留言将不会被选中(例如求点赞等。