文章来源:微信公众号[Cc的投行职场]
一级市场的投行人员,一般分为承揽、承做、承销三个板块。俗称“金融民工”的,即承做板块。在外行人看来,金融行业的工作过于抽象,难以理解。今天Cc就为您讲解一下,ABS金融民工是如何搬砖的,揭开这“神秘”面纱。
ABS的项目整体流程如图所示:
一、方案设计
1、了解客户融资需求。包括:期望融资规模、融资期限、成本控制、出表需求、时间要求等。
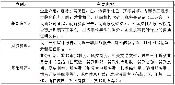
2、初步收集资料。项目洽谈阶段资料不宜过于复杂,只收集能对项目作出预判的资料便可。如某小额贷款项目,初步资料清单如下表:
3、对项目初步评估。(1)除了券商自己的预判之外,可与各中介机构、监管层进行预沟通,加强方案设计的可靠性。(2)与律师沟通合规性(比如小额贷款债权无法场外转让问题、小额贷款服务费等超过36%部分的合规性)。(3)与评级机构沟通预评级(增信措施、影子评级、分层预判)。(4)与会计师沟通出表操作。(5)与交易所或机构间报价系统等审核老师预沟通。
4、出具项目方案。项目方案主要包括以下几方面内容,具体如下:
二、内部立项
1、立项申请表
2、立项尽调报告。每一家券商对立项尽调程度的要求不一样,根据前期收集的初步资料、以及外围信息查询等方式进行尽调报告撰写。
三、签订协议
关于协议中的收费,实际操作中,券商收取费用的方式可以由发行主体直接支付,也可以由专项计划支付。[提示:建议前端一次性由发行主体支付给计划管理人,然后专项计划的管理费为0,或者象征性收取少额。因为目前从专项计划出费用的话,无法开增值税发票,无法抵消进项税。]
四、入场尽调
尽职调查是为了让投资人充分确信相关发行文件及信息披露是真实、准确、完整的。
1、尽职调查方式包括:查阅、访谈、会议、实地调查等。
2、需建立尽职调查工作底稿。
3、撰写尽职调查报告。需说明调查的基准日、调查内容、调查程序等事项;且工作组全体成员签字,加盖管理人公司公章和注明报告日期。
4、尽调内容如下
以某物业管理费abs尽职调查为例
五、撰写材料
各专业中介机构在尽职调查的基础上,各自完成相关材料的撰写。主要材料包括:
六、内部审核
1、相关申报材料与底稿提交内核部门
2、内核部门提出各种各样的审核意见
3、对内核部门提出的意见进行回复;同时对申报材料与底稿相应进行修订、补充、复核。
4、出具管理人合规核查意见(理论上内核部门出具)
七、报送材料
利用相关数字证书向交易所等审核机构“专区”提交申报材料。[提示:官网可查询项目进度;交易所是2个工作日之内受理;受理后10个工作日之内出反馈意见(ppp项目是5个工作日)]
八、反馈回复&无异议函
管理人在20个工作日之内进行反馈回复。[提示:最长可申请延长20个工作日提交;延长时间仍不能回复,可以申请中止;中止超过3个月,则项目终止。]
反馈回复符合要求之后5个工作日之内,交易所召开挂牌工作小组会议,决定项目是否通过。项目通过审核,则可进行封卷、归档(提交盖章版申报材料&《封卷材料与电子版申报材料一致的承诺函》),领取无异议函。[提示:无异议函的有效期最长不超过24个月。管理人取得无异议函,应当在6个月内完成发行并提交挂牌转让申请,分期发行的首期应当在6个月内完成发行并提交挂牌转让申请,最后一期应当在有效期内完成发行并提交挂牌转让申请。]
流程如下:
九、询价发行
询价、路演、发行、设立专项计划。(承销不在本篇具体细讲)[提示:出具无异议函后、专项计划发行前,专项计划发生变化的,管理人应当及时向交易所报告。如发生重大变化未及时告知交易所的,无异议函自动失效。]
十、协会备案
发行之后5个工作日之内向基金业协会备案,基金业协会出具的《备案确认函》。(一般由券商的“发行部门”协助备案事宜)
十一、交易所挂牌
发行之后5个工作日之内向交易所或机构间报价系统申请挂牌。(一般由券商的“发行部门”协助挂牌事宜)
十二、存续管理
1、现金流归集
一般现金流归集流程为:从底层付款人按原来的付款账户划给原始权益人的回款归集账户——原始权益人再转至监管账户——到了分配日前,划至专项计划托管账户——最后由专项计划托管账户通过结算中心(若挂牌)划给专项计划持有人。(详见公众号第六篇《ABS市场首张罚单已出,你还在忽略现金流管理吗?》)
2、信息披露。(1)每个兑付日的2个交易日前,披露《收益分配报告》,披露之前要计算兑付本息金额,与结算中心老师、交易所老师沟通定稿、盖章;(2)每年4月30日前,披露《年度资产管理报告》、《年度托管报告》、专项计划的《年度审计报告》;(3)每年6月30日前,披露《定期跟踪评级报告》;(4)专项计划清算完成之日起10个工作日之内,管理人应向托管银行、投资人出具《清算报告》。
3、不定期走访客户。持续跟进客户经营情况、财务状况、基础资产运营情况。
4、主持持有人会议。发生可能对资产支持证券持有人权益产生重大影响的事项时,要召开持有人会议。重大影响事项包括:(1)选任或决定新的计划管理人、托管银行;(2)提前终止专项计划或变更、延长专项计划期限;(3)要求管理人调整专项计划资产的投资、管理方式;(4)提高管理人、托管银行的报酬标准等。
文章来源:微信公众号[Cc的投行职场]
原题目:ABS金融民工是如何搬砖砌墙的?
文章格式稍有变动
每晚八点,不见不散!(第5篇)