来源:君泽君论
内容:根据PPT进行整理
文章目录
一、供应链金融资产证券化的机遇
二、供应链金融资产证券化的实物操作
1、保理模式
2、代理模式
3、入池标准
三、核心企业的确定及要求
1、核心企业
2、别特讨论
一、供应链金融资产证券化的机遇
1、赊销交易与账期管理
处于供应链中上游的供应商,对核心企业依赖性较强,议价地位较弱,为获取长期业务合作而采赊销交易方式。通过赊销交易,核心企业得以进行应付款的账期管理,缩短现金周期。但供应商账上形成大量应收账款,存在资产变现需求。
2、传统供应链融资方式
核心企业通过延长应付账款结算实现账期管理,以其强势的交易地位,通常存在30-90天的应收账期,又在应付账款结算时多借助信用证、银行承兑汇票或商业承兑汇票延长现金支付周期。
中上游供应商通过应收账款融资方式盘活资金,以支持赊销交易下自身企业的正常运转,但受其自身偿债能力和信用影响,直接融资授信额度有限、融资难、融资贵。
供应商应收账款融资方式。(1)应收账款质押融资,银行贷款;(2)应收账款暴力,有追索权和无追索权。缺点:(1)增加企业负债率(无追索保理除外);(2)银行授信额度有限;(3)融资利率较高。
核心企业延期支付融资工具。(1)信用证,旧规,6个月;新规,12个月;(2)商业汇票(银承/商承),纸票,6个月;电票,12个月。缺点:(1)占用企业授信,或增加有息负债,信用证和银承票或有保证金要求;(2)半年期工具较多,账期管理有限。
2016年2月16日,央行、银监会、证监会登八部委联合发布《关于金融支持工业稳增长调结构增效益的若干意见》,强调稳步推进资产证券化发展的指导思路。《意见》指出,应当加快推进应收账款证券化等企业资产证券化业务发展,盘活工业企业存量资产,同时推动企业的融资机制创新。
围绕核心企业信用反向延伸的供应链金融资产证券化,是以供应商为核心的应收账款资产证券化基础上展开的供应链融资创新模式,在上游供应商回笼应收账款的前提下,实现核心企业在应付账期和现金流上的有效管理。通过资产证券化这一金融工具,降低供应链两端的综合成本,优化企业报表,平衡供应链上下游企业之间的利益,促进闭环产业链的良性发展。
二、供应链金融资产证券化的实务操作
1、供应链金融资产证券化—“1+N”模式
以核心企业开展“1+N”供应链金融资产证券化,“1”即作为基础资产单一重要债务人的核心企业,“N”为处于供应链中上游的供应商。因此,在一个相对闭环的供应链关系中,基于各方良好稳定的毛衣合作关系,在贸易自偿性的支持下,分散的、信用状况不一的各供应商可以通过资产证券化获得应收账款的提前回收,而核心企业又可以在不使用贸易结算工具且不影响自身财务报表的情况下,以其较强偿债能力和较高信用为合作供应商的供应链融资提供支持。
创新方案寻求以核心企业上游供应商增量应收账款债权为基础资产进行常态化、可持续的发行。
根据核心企业应付款规模及产生周期的特点,可采取“储架发行”模式,也可在资产池积蓄到一定规模后按“单期申报”模式操作。
(1)模式一:嫁接保理模式
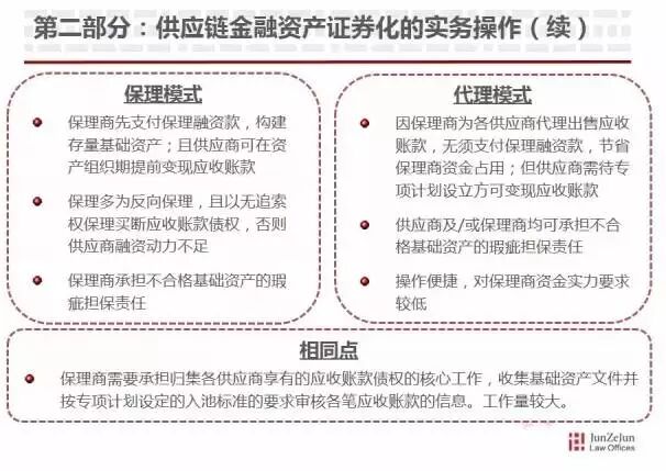
保理模式。保理商先支付保理融资款,构建存量基础资产,且供应商可在资产组织期提前变现应收账款。保理多为反向保理,且以无追索权保理买断应收账款债权,否则供应商融资动力不足。
(2)模式二:代理转让模式
代理模式。因保理商为各供应商代理出售应收账款,无须支付保理融资款,节省保理商资金占用;但供应商需待专项计划设立方可变现应收账款。供应商及/或保理商可承担不合格基础资产的瑕疵担保责任。操作便捷,对保理商资金实力要求较低。
两种业务模式保理商需要承担归集各供应商享有的应收账款债权的核心工作,收集基础资产文件并按专项计划设定的入池标准的要求审核各笔应收账款的信息。工作量较大。
2、通用性入池标准
(1)债权及债务人均系中国法律在中国境内设立且合法存续的法人或其他机构;
(2)基础交易合同项下具有订立基础交易合同所需的资质、许可、批准和备案(如适用法律规定为必需);
(3)债权人与债务人之间的交易具有真实的交易背景,债权人与债务人双方订立的基础交易合同及其他相关法律文件在适用法律下均合法及有效。
(4)债权人已经完全、适当履行基础交易合同项下的合同义务且债务人已确认对应富有到期支付义务,并且不享有商业纠纷抗辩权;
(5)该笔应收账款债权的债权到期日应遭遇专项计划到期日,但晚于专项计划设立日;
(6)该笔应收账款债权未被列入《负面清单》;
(7)该笔应收账款债权上未设定抵押、质押等担保权利,亦无其他权利负担;
(8)基础交易合同及适用法律未对债权人转让应收账款做出禁止性或限制性约定;或在基础交易合同对债权人转让该债权做出限制性约定的情况下,转让条件已成就;
(9)基础资产不涉及任何未决的诉讼、仲裁、执行或破产程序,未被采取任何查封、扣押、冻结等司法保全或强制措施;
(10)基础资产不涉及国防、军工或其他国家机密。
三、核心企业的确定及要求
核心企业。行业展望稳定,龙头企业为主;主体信用评级高,市场认可度高;集团统一性高;付款主体或增信主体有充足现金流;完善的付款结算及资金支付制度。
特别讨论。并存的债务承担与保证。为引入核心企业为其合并财务报表范围内企业的清偿能力提供信用,从底层基础资产层面,通常有两种不同的处理方式,分属不同的法律关系,即并存的债务承担(亦称“债务加入”)与保证。主要区别在于:(1)债务加入,即在不免除原债务人义务的前提下,作为共同债务人向债权人承担付款义务。(2)保证,在原债务人不履行相应义务情况下承担责任的行为。
实践中,差额不足或流动性支持在判断属于差额并存债务承担还是保证时有一定的辨识难度,需要根据交易安排进行判断,但从法律文件中做好明确约定。
如强信用核心企业主体设立于中国境外,实务操作中还需要重点考虑核心企业在注册地法律下是否具有完全民事权利能力和民事行为能力,并要结合专项计划产品发行要求评估相关法律文件的签署条件和要求。
延伸阅读